收藏 分销(赏)

毕业论文(设计)装配式10m普通钢筋混凝土简直板桥施工图设计.pdf

上传人:曲**** 文档编号:12487929 上传时间:2025-10-18 格式:PDF 页数:76 大小:2.31MB 下载积分:12 金币
下载 相关 举报
毕业论文(设计)装配式10m普通钢筋混凝土简直板桥施工图设计.pdf_第1页
第1页 / 共76页
毕业论文(设计)装配式10m普通钢筋混凝土简直板桥施工图设计.pdf_第2页
第2页 / 共76页


点击查看更多>>
资源描述
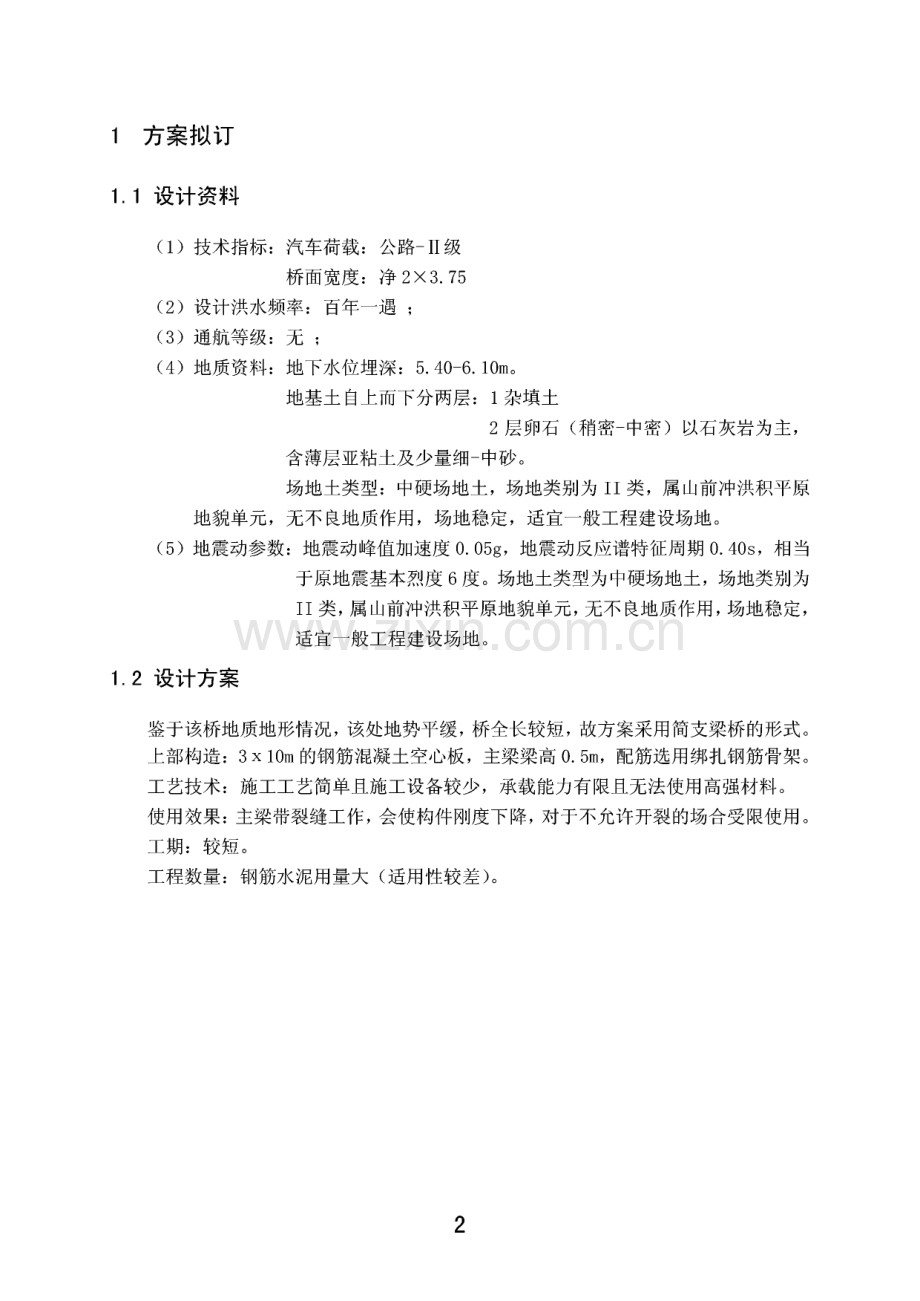
-LX.1 刖 5本次毕业设计的主要目的是培养综合运用所学知识和技能,分析解决实际问题的能 力。通过毕业设计使我形成经济、环境、市场、管理等大工程意识,培养实事求是、谦 虚谨慎的学习态度和刻苦钻研、勇于创新的精神。毕业设计过程中复习以前所学习的专 业知识,同时也锻炼了学生将理论运川于实践的能力。桥梁的设计需要综合考虑各个方面的因素,其中包括桥址处地形、地貌、气象、水 文条件、工程地质、以及周围所处的环境等等,除此之外,任何一个设计都必须要考虑 的问题就是怎样将经济、实用、美观三者都融于设计之中。本毕业设计内容是:普通钢筋混凝土简支空心板桥的施工图设计。设计主要包括二 个部分:一是桥梁桥跨结构设计,二是桥墩台基础的结构设计。桥跨结构即上部结构主 要是行车道板、主梁的计算;墩台基础即下部结构的设计主要是盖梁、桩柱的内力计算、截面配筋、强度验算等。计算过程中主要参考了公路桥涵设计手册梁桥(上册)、钢筋混凝土简支梁(板)桥、桥梁工程、公路钢筋混凝土及预应力混凝土桥涵设 计规范、公路桥涵设计通用规范等书籍;此次毕业设计除了有详细的计算书外,还 按照设计要求绘制了 一定量的施工图纸。通过毕业设计,达到基本知识、基础理论、基本技能(三基)和运川知识能力、网 络获取知识的能力、计算机应用的能力、外语能力以及文化素质、思想品德素质、业务 素质(三个素质)的训练,培养了运用所学的专业知识和技术,研究、解决本专业实际 问题的初步能力。11方案拟订1.1设计资料(1)技术指标:汽车荷载:公路-n级 桥面宽度:净2X3.75(2)设计洪水频率:百年一遇;(3)通航等级:无;(4)地质资料:地下水位埋深:5.40-6.10mo地基土自上而下分两层:1杂填土2层卵石(稍密-中密)以石灰岩为主,含薄层亚粘土及少量细-中砂。场地土类型:中硬场地土,场地类别为H类,属山前冲洪积平原 地貌单元,无不良地质作用,场地稳定,适宜一般工程建设场地。(5)地震动参数:地震动峰值加速度0.05g,地震动反应谱特征周期0.40s,相当 于原地震基本烈度6度。场地土类型为中硬场地土,场地类别为 II类,属山前冲洪积平原地貌单元,无不良地质作用,场地稳定,适宜一般工程建设场地。1.2设计方案鉴于该桥地质地形情况,该处地势平缓,桥全长较短,故方案采用简支梁桥的形式。上部构造:3 x10m的钢筋混凝土空心板,主梁梁高0.5m,配筋选用绑扎钢筋骨架。工艺技术:施工工艺简单且施工设备较少,承载能力有限且无法使用高强材料。使川效果:主梁带裂缝工作,会使构件刚度下降,对于不允许开裂的场合受限使用。工期:较短。工程数量:钢筋水泥用量大(适用性较差)。22 毛截面几何特性计算2.1基本资料2.1.1主要技术指标桥跨布置:3x10 m标准跨径:10.00 m计算跨径:9.60 m 一跨全长:9.96 m桥面总宽:8.5m=2X3.75(车行道)+2X0.5 m(栏杆)桥梁上部结构横向8块板,共长:8X1.00m,单侧悬臂:0.25m单 板宽:LOOm(实际长度:0.99m+板与板间隙0.01m)设计荷载:公路-n级设计安全等级:二级(结构重要性系数为二l。)I类环境条件2.1.2材料规格及性能指标(1)、混凝土:预制空心板与钱缝:C30现浇铺装层:C40护栏:C30(2)、普通钢筋HRB335抗拉强度标准值九二335 MPa,抗拉强度设计值九刈80 MPa,Es2.0X105 MPao(3)、普通钢筋R235抗拉强度标准值九二235 MPa,抗拉强度设计值九?95 MPa,Es2.1X105 MPao(4)、混凝土C30,弹性模量取3.00X 104皿,抗拉强度标准值九二13.8 MPa,抗拉强度设计值/刈.01 MPao混凝土C40,弹性模量取3.25X 104皿氏 抗拉强度标准值九=18.4 MPa,抗拉强度设计值九幺40 MPao2.1.3设计规范(1)JTJ01-1997.公路工程技术标准S.北京:人民交通出版社,1997简称标准(2)JTG D60-2004.公路桥涵设计通川规范S.北京:人民交通出版社,2004.简称桥规(3)JTG D62-2004.公路钢筋混凝土及预应力桥梁设计规范S.北京:人民交通出3版社,2004.简称公预规(4)JTG D60-1985.公路桥涵地基与基础设计规范S.北京:人民交通出版社,1985.(5)姚玲森.桥梁工程(第二版)M.北京:人民交通出版社,2008.2.2截面几何尺寸图本桥主梁采川99cm空心板,桥宽8.5m,选川6片主梁和2片边梁。2.2.1桥面横断面布置图,捌。500.?500 十5叱I I如脚青麻热瓶 1 n1_1崛酬崛魁蛛反 型遒 n II_/_ ooQoc1”0 0y0 oio 000 00 000 0tel_8x1000 11504(b)边板跨中截面 图2.2截面几何尺寸图2.3中板毛截面几何特性计算2.3.1预制板的截面几何特性补充上挖空部分以后得到的截面,其几何特性为:面积:Ab=99x50=4950 cm2对截面上缘的面积矩:S,=4,=4950 x25=123750 cm32.3.2毛截面几何特性各挖空分块的几何特性列表计算,见表2-3-1。由于预制板的横截面的对称性,分 块面积亦对称,分块面积亦对称,表中各挖空分块的几何特性均为左右两部分之和。5anxn(b)中板跨中截面分块编号图2.3截面分块图面积:Am=4950-1501.86=3448.14 cm2对上缘的面积矩:=123750-34321.97=89428.03cm3q毛截面重心至梁顶的距离:匕=89428.03/3448.14=25.94cm4对毛截面形心惯性矩:Zm=99X 503/12+4950X(25.94-25)2-109798.37=925779.05 cm4成桥阶段板梁的截面几何特性:面积:Am=100X50-1061.86=3938.14cm2面积矩:Sm=100X50X25-25484.60=99515.40cm3q截而重心至梁顶的距离:义=99515.40/3938.14=25.27cm4惯性矩:/m=100X 5()3/12+3938.14X 2.72-(44863.51+1061.85X 12.72)=995377.57 cm4以1号块为例进行计算:1 9A=x8x4x2=32cm2,2S.=32x35.33=1130.656cm36/?.=y-匕=35.33-25.94=9.4cm36 36=284.44cm4I”/.+A=284.44+32x9.42=2854.76cm4其余分块截面特性计算详见表2.1表2.1(中板截面)分块号A-(cm2)%(cm)E(cm3)bi(cm)I;(cm4)屋=L+A13235.331130.669.40284.442854.76213622.673082.713.278734.2210186.6832721746248.9426202.6747917.5841061.862425484.601.9444863.5148839.35合计1501.8634321.97109798.37表2.2(边板截面)分块号4(cm2)%(cm)Si(cm3)bi(cm)(cm4)几=/;+4力;11635.33565.288.5914.221194.8326822.671541.564.074367.115493.5231361721329.7413101.3326003.32741061.862415484.642.7444863.5152835.53575017.3312997.59.4156250122661.0861003535008.26355.567178.32合计2121.8646220.98215366.683汽车荷载横向分布系数计算跨中和四分点的横向分布系数按钱接板法计算。支点按杠杆法计算荷载横向分布系 数;支点到四分点间按直线内插求得。3.1跨中的荷载横向分布系数抗弯惯性矩计算:/=/=995377.57 cm4m抗扭惯性矩计算:在进行空心板抗扭惯性矩计算时,可将截面简化为如图3-1中虚线所示的薄壁箱形 截面计算,并略去中间肋板。计算公式为:T4学5:37;2.06x154图3.1薄壁箱形截面空心板的刚度系数计算:Y=5.8x x 4=5.8x995377.572.06xl06X(里2 960=0.030求得刚度系数后,由桥梁工程第二版:较接板(梁)桥荷载横向分布系数影响 线表,由7二0.02与7二0.04内插得/二0.030时1号至4号板在车道荷载作用下荷载横 向分布影响线如下表:9表3.1各板的横向分配影响线竖标值表板号Y单位荷载作用位置(i号板中心)1#2#3#4#5#6#7#8#10.02239197151117093076066061X 10000.043072331561069730520400340.03027321515411208306405304820.02197193163127101083071066。10000.042332301821230850600460400.03021521217312509307205905330.02151163168147116096083076X 10000.041561821971621110790600520.03015417318315511408807206440.02117127147158142116101093。10000.041061231621851561110850730.030112125155172149114093083根据表3.1作出影响线:QoJo.oOoDOonUo.oOonOonUOed?Au 8(a)1号板横向分布影响线102赫3聊4魏(d)4号板横向分布影响线图3.2影响线图及布载位置根据各板的横向分布影响线图,在上加载求得各种作用下的横向分布系数如下:(双车道横向折减系数为1.0)汽车荷载作用下:mc=l/2E板号 1:mcq=l/2(0.259+0.152+0.102+0.062)=0.288板号 2:mcq/2(0.214+0.171+0.114+0.070)=0.285板号 3:m=l/2(0.159+0.182+0.141+0.086)cq=0.284板号 4:=1/2(0.115+0.156+0.164+0.Ill)cq=0.27311见表3.2:表3.2车道荷载作用下的横向分布系数表板号1#2#3#4#mcq0.2880.2850.2840.273综上所得:中板:汽车荷载横向分布系数最大值:mc=0.285o在设计中偏安全的 取其值计算边板:汽车荷载横向分布系数最大值:mc=0.288o支点的荷载横向分布系数,则按杠杆法计算,由图得4号板的支点荷载横向分布 系数如下:4号板图3.3支点处荷载横向分布影响线及最不利布载图122 号板 m0=0.5X1.00=0.503 号板 m0=0.5X1.00=0.504 号板 m0=0.5X1.00=0.50边 板 mGq=0.5X0.75=0.375支点到四分点处的荷载横向分布系数按内插法求得。故由以上计算可知,取2号板作为设计板,其荷载横向分布系数如下。表3.3 2#板的荷载横向分布系数荷载位置中板边板种荷载类跨中至L/4处支点跨中至L/4处支点汽车荷载0.2850.50.2880.375134 主梁内力计算及作用效应组合4.1 永久作用效应计算4.1.1 空心板自重(一期恒载)g中板 gjAX r=3448.14X 10-4 X 25=8.62(kN/m)边板gi=AX r=4073.14X 10-4 X25=10.2(kN/m)4.1.2 桥面系自重(二期恒载)g2桥面铺装采用:10cm的C40硅防水铺装层:0.1X7.5X25=18.75(kN/m)8cm沥青混凝土:0.08X7.5X23=13.8(kN/m)单侧栏杆:1X25.0X0.2(kN/m)为计算方便近似各板平均分担考虑,则每块空心板分摊到的每延米桥面系重力为:18.75+13.8+5x2 八、g7=-二 5.01(kN/m)8.54.1.3钱缝自重(第二阶段结构自重)g3因为被缝自重采用C40混凝土,因此其自重为:边板.g3=1/2x(32+136+272)x 1 CT,x24=0.53(kN/m)中板.g3=(32+136+272)x 1 CT,x24=1.06(kN/m)由此得空心板每延米总重力g为:中板.二.二8.62(kN/m)gn=g2+g3=5.01+l.06=6.07(kN/m)g=gj+gn=8.62+6.07=14.69(kN/m)边板 W=l02(kN/m)gn=g2+g3=5.01+0.53=5.54(kN/m)14g=g+gn=10.2+5.54=15.56(kN/m)由此可计算出简支空心板的恒载(自重效应),计算结果见表4-1 o表4.1永久作用效应汇总表截面板号弯矩剪力计算式作用效应M(kN/m)计算式作用效应V(kN)跨中中板-gl2 8169.23边板179.251/4L中板32126.92*35.26边板134.4437.34支点中板70.51边板74.694.2可变作用效应计算本桥汽车荷载采用公路一n级荷载,它由车道荷载和车辆荷载组成。桥规规定 桥梁结构整体计算采用车道荷载。公路一II级车道荷载由q0.75X10.5=7.875(kN/m)的平均荷载和Pk=270+(360-270)x(9.6-5)-(50-5)x 0.75=209.4(kN)集中荷载两部分组成。而在计算剪力效应时,集中荷载标准值以应乘以L2的系数,即计算剪力 p0=1.2 2X209.4=251.28(kN/m)按桥规车道荷载的均布荷载应满布于使结构产生最不利效应的同号影响线上,集中荷载标准值只作川在相应影响线中一个最大影响线峰值处。本桥采用双车道,应考 虑折减,7=1.0。4.2.1汽车荷载冲击系数计算桥规规定汽车荷载的冲击力标准值为汽车荷载标准值乘以冲击系数按结 构基频/的不同而不同,对于简支板桥:15当/14Hz 时,=0.45;当 1.54ZV/14Hz 时,/=0.17671nf-0.0157.其中:l=9.60m,E=3A5xlO4MPa,Ic=0.9954X10-2 m4,G(14.69+15.56)/2xl03 1a3 z/m=-=1.542xl03 kg/mg 9.81代人得:片X、但巫巫父现正=8.0394 Hz2x96 V 1.542xl03所以,/=0.1767In/-0.0157=0.1767ln8.0394-0.0157=0.352H/=1.352(可取 0.35)4.2.2可变作用效应计算(中板)(1)车道荷载效应跨中截面(见图4-4)弯矩:Mq=mcqqkCl+mkpkyk)(不计冲击时)两车道荷载:不计冲击 Mq=mcqqkCl+mkpkyk)=1X0,285X(7.875X11.52+209.4X2.4)=169.08kN m计入冲击?=(1+后(加图纵。+叫p左”)=1X0.285X1.35(7.875X11.52+209.4X2.4)=228.26kN m剪力:Q=切,(%。+pqD(不计冲击时)两车道荷载:不计冲击 Qq=切。(%1+pkyk)=1.0 x0.285x(7.875xl.2+251.28x0.5)=38.5(kN)计入冲击Qq=(l+)飙(纵Q+Pd=1.0 x0.285x1.35x(7.875x1.2+251.28x0.5)=51.98(kN)16跨中截面弯炬影响线信中放面勇力影响我图4.1简支空心板跨中截面内力影响线及加载图1/4截面(参照图4-5)弯矩:Mq=mcqqkl+mkpkyk)(不计冲击时)两车道荷载:不计冲击 M汽=m(qkClk+pkyk)=1.0 x0.285x(7.875x8.64+209.4x1.8)=126.81kN m计入冲击吃=(1+片(X必Q+?pjl=1.0 x0.285x1.35x(7.875x8.64+209,4x1,8)=171.2kN m剪力:Qq=切,(%Q+以”)(不计冲击时)两车道荷载:不计冲击 Qq=切,(%。+PjD=1.0 x0.285x(7.875x2.7+251.8x3/4)=59.77(kN)计入冲击 2=(1+)切c(纵。+Pk”)=1.0 x0.285)Md=538.04kN加因此属于第一类T形梁截面5.1.2计算受压区高度令为此=力加(4-/Y代入数据得:538.04=13.8x 1000 xx义(465-)解得:x=93mm hf=125mm5.1.2计算受拉区钢筋面积普通钢筋选用 HRB335,fsd=28QMPa,Es=2xlQ5MPa.由公式 fcdbx=fsdAs4 f.bx 13.8x1000 x93.24=口=-=4592mm2fsd 28024选用直径18mm HRB335钢筋19根普通钢筋19018布置在空心板下缘一带(截面受拉边缘),沿空心板跨长直线布置。钢筋重心至板下缘35nlm处,即4=35加加,见图5.3。(同理边板普通钢筋选用19018也符合条件)。图5.3普通钢筋布置图256换算截面几何特性计算(以中板截面特性计算)由前面计算已知空心板毛截面的几何特性,毛截面面积4=344814.17加加2,毛截面 重心轴至1/2板高的距离d=9.35根加,毛截面对其重心轴惯性/=0.92578 x IO1/6.1换算截面面积A。A。=A+0-i)Ap+(aEs-1)4aE=2义1=6.67 A=4832mm2Ec 3.0 xl04 5代入得&=344814.17+(6.67 1)x4832=372211.61相机 26.2换算截面重心位置所有钢筋换算截面对毛截面重心的静矩为:Si=aEs-1)4 x(500/2 9.35 35)=(6.67-l)x 4832 x(500/2 9.35 35)=5634283.54mm3换算截面重心至空心板毛截面重心的距离为:4)is()iA)i5634283.54372211.61=15.1mm下移则换算截面重心至空心板毛截面下缘的距离为:Vo”=500/2-9.35-15.1=225.55mm则换算截面重心至空心板毛截面上缘的距离为:yGlu=500/2+9.35+15.1=274.45mm换算截面重心至普通钢筋重心的距离为:/is=225.5-35=190.55mm6.3 换算截面惯性矩/。/()=/+Adoi+(oes 1)A/ois=0.92578xl010+344814.17xl5.12+(6.67-1)x4832x190.55 l.O33xlOlomm4266.4 换算截面弹性抵抗矩下缘:网:jLJ.33x101。=4.58x()7-3打”225.55上缘:W0lu=_=1-O33xl10 3.763xl07mm3Jou 274.45277承载能力极限状态计算7.1 跨中截面正截面抗弯承载力计算普通钢筋离截面底边的距离4=35加加h0=h-as=500-35=465mm采川换算等效工字形截面来计算,上翼缘厚度%=125机机,上翼缘工作宽度b,f=990mm,肋宽b=520mni.首先按公式fsdAs fcdbfhf来判断截面类型:九A=280 x4832=1352960N/0=1.0 x538.04=538.04kNs计算结果表明,跨中截面抗弯承载力满足要求。7.2 斜截面抗剪承载力计算7.2.1 截面抗剪强度上.下限复核28选取距支点-处截面进行斜截面抗剪承载力计算。2首先进行抗剪强度上、下限复核,按公预规5.2.9条:九匕 168.05左N(边板)九匕=1.0 x278.99=278.99左N 168.05左N故可在跨中某长度范围内按构造要求配置箍筋,其他区段可按计算要求配置腹筋。计算剪力图分配,由以上计算可知:中板男力分配图边板剪力分配图297.2.2箍筋设计构造配置箍筋长度:7/o%一/o 匕/I%X.-2/M,o-九匕,9 29600 168.05-72.77-x-2 340.69-72.77=1707mm在距跨中1707相机范围内按构造要求配置箍筋。需设置弯起钢筋的长度为:/=竺”-型-1700=2850加机2 2考虑设置弯起钢筋最大长度仅为2.85相,且设置弯起钢筋对施工极为不方便,故此 长度内不设置弯起钢筋,而采川加密箍筋的方式。箍筋设计:箍筋选用直径为10相机的R235双肢箍筋,其截面积为4=2x0.875=1.57疗,箍 筋布置采用等距离布置。其中纵筋配筋率为:p=1002=100 x 4832/(520 x 465)=2.00箍筋间距的计算公式为:1.02义1.124652(0.6x326.78)2=228mm现取Sv=200mm psv mm=0.12%口 bS、,520X100 31匕s=XLX0.45义0一3 X520义465X7(2+6xZ0)Wx00302x195%=1.0 x326.78=326.78左N%=384.54左N抗剪承载力满足要求.(边板)距支左中心一=250相相处截面,x=4550mm2=1.0 x 278.99=278.99左N Av,mm=0.12%1x1.lx0.45xl0 3 x520 x465x7(2+0.6x2.0)730 x0.00151x195=1.0 x168.05=168.05左NKs=271.9MN斜截面抗剪承载力满足要求。(边板)距跨中截面x=1700相机处,此处,箍筋间距r=100机必2。10,4=1.57。疗=1.0 x168.05=168.05 =271.9 W斜截面抗剪承载力满足要求。328验算8.1施工吊装时的正应力验算8.1.1正应力验算简支梁吊装时,其吊点设在距梁端l=400加加处(图8T),梁自重在跨中截而引起 的弯矩 Mgi=169.23左Nth o图8.1主梁吊耳位置(单位:cm)吊装时动力系数为L2(起吊时主梁超重),则跨中截面计算弯矩为=1.2尸 1.2 x 169.23=203.08kN,m。K Crl受压区混凝土边缘正应力为:2Tm*。3=0,84=020.1=16/受拉钢筋的面积重心处的应力:.=%吗。一、)1 cr=6.667 x203.08x1()6x(456 99.03)1.033xl010=46.79Mpa -=丝22=6mm 1 人 1600 160034(边板)fi=1.6 f,=1.6x9.1=14.56mm-=-=6mm1 s 1600 1600故需设置预拱度。可变作川引起的挠度值:(中板)=0/-g=9.4-5.5=3.9mm(边板)=例-g=9.1-5.5=3.6mm设置预拱度:=为(%+;/)(中板)A=77/G+1/e)=1.6x(5.5+1x3.9)=11.92mm(边板)A=。(乙+/0)=1.6 x(5.5+-x 3.6)=11.68mm8.3板的最大裂缝宽度验算最大裂缝宽度计算公式:=。3等(Es30+d 0.28+10/7)G钢筋表面形状的系数,对于带肋钢筋,。尸1.0;C2荷载作用长期效应影响系数,。2=1+。-5乂/忆,其中M和M分别按作川 的长期效应和短期效应组合计算的内力值;C3与构件形式有关的系数,当为钢筋混凝土板式受弯构件时,c3=l.15;d纵向受拉钢筋的直径(mm)Ap配筋率,p=-,当夕0.02时,取夕=0.02,bh0+(bf-b)hf当夕0.006时,取夕=0.006;35-钢筋应力(Mpa),4=此/(0.87人也);Es钢筋弹性模量(Mpa)o钢筋应力外的计算(以中板为例进行计算):287.59xl060.8744 0.87x4832x465=147.12 吸。M配筋率(以中板为例进行计算):4832p=-=-bh0+(bf-b)hf 520 x465+(1000-520)x145=0.016短期静活载作用下的弯曲裂缝宽度(以中板为例进行计算):AWfk=GC2C3C 30+6?)1.0 xl.0 xl.l5x 执 Es 0.28+10/7147.230+182xl05 X(0.28+10 x0.016)=0.092mm 0.2mm长期静活载作用下的弯曲裂缝宽度(以中板为例进行计算):W於=1.5x0.092=0.138mm Y 0.2mm同理得边板最大裂缝宽度:短期静活载作用下的弯曲裂缝宽度:以=0.096mm 0.2mm长期静活载作川下的弯曲裂缝宽度:W八=0.144相机Y 0.2mm369支座计算采用板式橡胶支座,其设计按公预规8.4条要求进行设计。9.1 选定支座的平面尺寸橡胶支座的平面尺寸由橡胶板的抗拉强度和梁端或墩台顶混凝土的局部承压强度来确定。对橡胶板应满足:ab匚若选定支座平面尺寸=18x20=360cm2,则支座形状系数S为:Sab2t(a+b式中,a=18cm,b=20cm,t-中间层橡胶片厚度,取,=0.5cmS=-=9.47,5S128,满足规范要求。2x0.5x(18+20)橡胶板的平均容许压应力为%=10MPa,橡胶支座的剪变弹性模量Ge=1.0MPa(常温下),橡胶支座的抗压弹性模量纥为:E.=5.4GS2=5.4x1.0 x9.472=484.3尸 J e由前表计算得最大支座反力(中板)为:N汽=187.2 左N,N 自重=15.56x10+2=77.8 左NN=N汽+N 自重=187.2 左N+77.8 左N=265左N故cr=265-q.36Mpei 2Ae=2x0.176=0.352即、Ag 0.176-、一”时=3 2.8125 计汽车制动力时:2Gab 2x1.0 x18x20即:公预规的其他规定。V0.2xq=0.2x18=3.6c机选用三层钢板和四层橡胶片组成橡胶支座。上下层橡胶片厚度为0.25cm,中间层厚度为 0.5cm,薄钢板厚0.2cm,则:橡胶片的总厚度为:=2x0.5+2x0.25=1.5cm 0.51 3,6cm(合格)支座总厚度:+3x0.2=2.1cm,符合规范要求。9.3 验算支座的偏转支座的平均压缩变形5为:其中&=2000MRz按规范要求应满足540.07小 即0.0228cm =18x0.00206=Q Qi85cm 符合规范要求。9.4 验算支座的稳定性按公预规8.4.3条规定,按下式验算支座抗滑稳定性:计入汽车制动力时:iRckAGeAg+Fbk t。38不计入汽车制动力时:RGkAGeAg,e式中:RGk在结构重力作用下的支座反力标准值;Ge橡胶支座的剪切模量,取Ge=1.0MPa;Fbk由汽车荷载弓I起的制动力标准值,取5=9kN;橡胶支座与混凝土表面的摩阻系数,取=0.3;Rck结构自重标准值和0.5倍汽车荷载标准值(计入冲击系数)弓I起的支座反力;Ag支座平面毛面积,=20 x18=360cm2 o计算温度变化弓I起的水平力:4 5GL=18 x 20 x 0.1 x 更X=4.224kN t 1.5计入汽车制动力时MNg+Np,0 5)=0.3(77.8+187.2/2)=51.42ANAHt+HT=lAx4.224+2.8125=8.73左N 1 AHt=5.91kN(合格)均满足规范要求,支座不会发生相对滑动。3910下部结构计算10.1盖梁计算10.1.1设计资料10.1.1.1设计标准及上部构造设计荷载:公路-n级;标准跨径:10.00m,计算跨径9.60 m;上部构造:普通钢筋混凝土简支空心板梁。10.1.1.2地质条件杂填土,卵石,亚粘土,细-中砂10.1.1.3 材料钢筋:盖梁主筋用HRB335钢筋,其它均用R235钢筋;混凝土:盖梁、墩柱用C3010.1.1.4桥墩尺寸4010.1.2盖梁计算 10.1.2.1荷载计算A上部结构永久作用见表11-1表 10.1每片边梁自重(kN)每片中梁自重(kN)一孔上部结构自重(kN)1,8号2-7号154.98146.311187.82B盖梁自重及作用效应计算(1/2盖梁长度)表10.2盖梁自重产生的弯矩、剪力效应计算截面 编号自重(kN)弯矩(kN m)剪力(kN)1-1/0.5X1.2X1.2X25+1/2X0,6X1.2X1.=-18X0.6-10.8X1/3X1.2-1.2XL 1=-16.44-30.0-30.041注:q+%+%+见=129KN2X25+0.2X1.2X0.2X25=30.02-22=1.1X1.1X1.2X25=36.3M2=-18X1.7-10.8X1.5-1.2X2.2-36.3X0.55=69.414-66.362.73-3%=0.5X1.1X1.2X25=16.5M3=129X0.5-18X2.2-10.8X2-1.2X2.7-52.8X0.8=-42.1846.246.24-4%二 1.4X1.1X1.2X25=129Ml145.5X1.9-18X3.6-108X3.4-1.2X4.l-99X1.5=-9.8400C可变荷载计算可变荷载横向分布系数计算:横载对称布置时用杠杆法,非对称布置时用偏心受压 法。公路一n级 a.对称布置时:b.图10.3单车列对称布置图(尺寸单位:cm)42单车列:双车列:7=%=3=%=0%=5=g x 0.6=0.34 -x 0.4=0.2 2W。%=%=g x 0.95=0.475%=%=gx(0.05+0.15)=0.1%=Z=;x 0.85=0.425b.非对称布置时4344单列车:由?L土阳n 2,q2=2x(3.52+2.52+1.52+0.52)=42,贝U12.35x2.5=0.2652:二一十84241=一+2.35x0.5=0.1538422.35)1.5=0.0417684282.35x2.5=0.071-8-42已知,/i=8,e=2.35,2a2=2x(3.52+2.52+1.52+0.52)=42,则10.8x3.571=一 十=0.19284210.8x1.53=一 十=0.154842_ 10.8x0,55=0.115-8420.8x2.57=0.07784210.8x2.5%=一 十=0.17384210.8x0.54=一 十=0.135842_ 10.8xl.56=0.096-8-42_ 10.8x2,58=0.058-842按顺桥向可变荷载移动情况,求得支座可变荷载反力的最大值。qk=7,875kN/m960p n n图10.6(尺寸单位:m)45公路一n级双孔布载单列车时:B=2x9.6x7.8752+209.4=285左N双孔布载双列车时:25=2x285=570W单孔布置单列车时:B=9.6x7.8752+209.4=247.2单孔布载双列车时:2B=2x247.2=494.4kN可变荷载横向分布后各梁支点反力(计算的公式为K=57),见表10.3。表10.3各梁支点反力计算荷载横向分布情况公路I级荷载KN计算方法荷载布置横向分布系数单孔B单孔勺双孔B双孔勺对称布置单列行车 公路n级71=。247.202850%=0003=0.249.4457%=。.374.1685.5=0.374.1685.56=0.249.4457%=000%=。0071=0046双列行车 公路n级%=0.475494.4234.84570270.75%=0.149.4457%=0.425210.2242.5=0.425210.2242.56=。149.4457对%=0.475234.84270.75称布小=。00置7=0.32179.3591.49r/2=0.26565.5175.33非=0.20951.6659.57对称单列行车%=0.15337.8243.61布公路n级5=0.09723.9827.65置=0.04110.1411.69%=-0.051247.2-3.71285-4.284=-0.071-17.55-20.24=0.19294.92109.44非%385.5498.61对称双列行车3=15476.1487.78公路n级4=0.135布66.7476.95置5=11556.8665.5547么=096247.247.4628554.72%=0.07738.0743.894=0.05828.6833.06各梁永久荷载、可变荷载反力组合:计算见表10.4,表中均取用各梁的最大值,其中冲击系数为:1+=1.35表10.4各梁永久荷载、可变荷载基本组合计算表(单位:kN)编号荷载情况1号板R】2号板&3号板为4号板&5号板%6号板凡7号板尺78号板舄1恒载154.98146.31146.31146.31146.31146.31146.31154.982公路II级对称0270.7557242.25242.2557270.7503公路II级非对称109.4498.6187.7876.9565.5554.7243.8933.0641+2154.98417.06203.31388.56388.56203.31417.06154.9851+3264.42244.92234.09223.26211.86201.03190.2188.0410.1.2.2双柱反力G计算(图10.7),所引用的各梁反力,见表10.4图10.7双柱反力计算图(尺寸单位:cm)48表10.5 双柱反力G,计算(单位:kN)荷载组合情况计算式反力G组合公路一n级双列对称(-154.98X1.6-417.06X0.6+203.31X0.4+388.56X 3.81.4+388.56X2.4+203.31X3.4+417.06X4.4+154.98X5.4=1163.911163.91组合公路一n级双列对称(-264.42X1.6-244.92X0.6+234.09X0.4+223.26X 3.81.4+211.86X2.4+201.03X3.4+190.2X4.4+188.04X5.4=758.01758.0110.1.3 内力计算10.1.3.1 永久作用和可变荷载作用下各截面的内力A弯矩计算(图10.22)截面位置见图10.2示。为求得最大弯矩,支点负弯矩取用非对称布置时数值,跨中 弯矩取用对称布置时数值。按图10.2给出的截面位置,各截面弯矩计算式为:%二&x0.50M2_2=_R、xl.6-7?2 x0.621/33=R、x 2.1 7?2 x 1.1+G x 0.5M4_4=一x3.5 7?2 x2.5 7?3 义1.5 7?4 x0.5+Gi 义1.9各种作用效应组合下的各截面弯矩计算见表10.6O表10.6各截面弯矩计算荷载组合情况墩柱反力梁支座反力(kN)各截面弯矩(kN-M)Gr2R3截面截面截面截面491-12-23-34-4组合41163.91154.98417.06203.31388.56-74.99-498.2-202.27-127.10组合5758.01264.42244.92234.09223.26-132.21-570.02-445.69-560.32B相应于最大弯矩时的剪力计算一般计算公式为:截面1 一1:%二丫右=一居;截面22:V&=-a,丫右=G-/;截面 33:V&=G1-R1=G1-R1-R2;截面 44:=G1-7?1-7?2,y&=G1-7?1-7?2-7?3-7?4o计算值见表n-7表10.7各截面剪力计算荷载组合情况各截面剪力(kN)截面11截面22截面33截面44V左嚓%嚓%腺%相4-154.98-154.98-154.981008.931008.93591.87591.8705-264.42-264.42-264.42493.59493.59248.67248.67-208.6810.1.3.2 盖梁内力汇总(表10.8)表中各截面内力均取表11-5和表11-6中最大值。表10.8盖梁内力汇总表截面号内力11223344弯矩(kN m)M自重-16.44-69.41-42.18-9.8450加荷载-132.21-570.02-445.69-560.32加计算-148.65-639.43-487.87-570.16剪力(kN)岭重左-30-66.346.20右-3062.746.20V荷载左-264.42-154.981008.93591.87右-264.421008.93591
展开阅读全文

开通  VIP会员、SVIP会员  优惠大
下载10份以上建议开通VIP会员
下载20份以上建议开通SVIP会员


开通VIP      成为共赢上传

当前位置:首页 > 品牌综合 > 施工方案/组织设计

移动网页_全站_页脚广告1

关于我们      便捷服务       自信AI       AI导航        抽奖活动

©2010-2026 宁波自信网络信息技术有限公司  版权所有

客服电话:0574-28810668  投诉电话:18658249818

gongan.png浙公网安备33021202000488号   

icp.png浙ICP备2021020529号-1  |  浙B2-20240490  

关注我们 :微信公众号    抖音    微博    LOFTER 

客服