收藏 分销(赏)

采购控制流程图模板.doc

上传人:精*** 文档编号:3000685 上传时间:2024-06-12 格式:DOC 页数:5 大小:35.54KB 下载积分:6 金币
下载 相关 举报
采购控制流程图模板.doc_第1页
第1页 / 共5页
采购控制流程图模板.doc_第2页
第2页 / 共5页


点击查看更多>>
资源描述
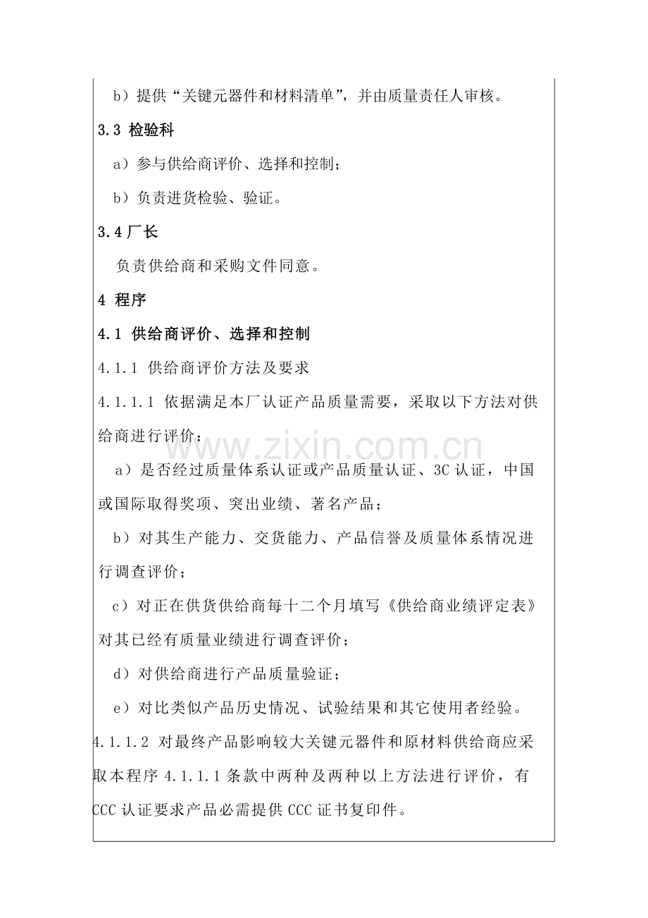
采购控制步骤图 评价选择供给商 合格供给商 重新评价 关键元器件和材料清单 采购 入库 进货检验或验证 采购计划 定时确定检验 1 目标 要求文件化程序,对关键元器件和材料外协、外购供给商实施控制,以确保供给商含有确保生产关键元器件和材料满足要求能力。 2 范围 本程序适适用于本厂全部和产品实现相关采购物资采购过程,供给商控制和进货检验,其中包含外包产品。 3 职责 3.1 供销科负责: a)组织实施供给商评价、选择和控制; b)建立并保留供给商统计; c)负责部分产品验证并实施采购工作。 3.2 生产技术科负责: a)参与供给商评价、选择和控制; b)提供“关键元器件和材料清单”,并由质量责任人审核。 3.3 检验科 a)参与供给商评价、选择和控制; b)负责进货检验、验证。 3.4厂长 负责供给商和采购文件同意。 4 程序 4.1 供给商评价、选择和控制 4.1.1 供给商评价方法及要求 4.1.1.1 依据满足本厂认证产品质量需要,采取以下方法对供给商进行评价: a)是否经过质量体系认证或产品质量认证、3C认证,中国或国际取得奖项、突出业绩、著名产品; b)对其生产能力、交货能力、产品信誉及质量体系情况进行调查评价; c)对正在供货供给商每十二个月填写《供给商业绩评定表》对其已经有质量业绩进行调查评价; d)对供给商进行产品质量验证; e)对比类似产品历史情况、试验结果和其它使用者经验。 4.1.1.2 对最终产品影响较大关键元器件和原材料供给商应采取本程序4.1.1.1条款中两种及两种以上方法进行评价,有CCC认证要求产品必需提供CCC证书复印件。 4.1.2 供给商选择 a)质量责任人主持,供销科组织,生产技术科、检验科参与,组织会议评定、选择合格供给商; b)供销科填写《供给商能力调查评审表》,经相关部门签署意见后,报厂长审批; c)供销科按进货产品类型编写《合格供给商名目》,送交厂长同意。 4.1.3 供给商控制 4.1.3.1 建立供给商质量档案 a)供销科负责建立并保留供给商质量档案; b)供给商质量档案内容:《供给商能力调查表》、其它方法评价结果及供给商相关产品介绍、供货业绩统计及质量状态等材料,按不一样供给商及其产品类别分档保留。 4.1.3.2 对供给商重新评价 a)每十二个月四季度末由供销科组织对合格供给商进行重新评价,当供给商提供产品连续三次不合格,且未能立即纠正或采取纠正预防方法,质量下降又未能改善,应采取停供,直至取消合格供给商资格等处理方法; b)对新供给商按本程序4.1.1和4.1.2条款评价和选择; c)当合格供给商名目有变动时,应按要求重新编制 进行补充。 4.1.4对提供外包等服务外协方,应作为供给商控制并签定协议。 4.2 采购资料和采购文件 4.2.1生产技术科编制生产所需多种进货产品《关键元器件和材料清单》,包含: a)产品类别、型式、等级或其它标识方法; b)技术要求; c)检验或验证方法。 4.2.2《关键元器件和材料清单》经质量责任人审核同意,按《文件控制程序》按受控文件对供销科和生产技术科发放使用,并由责任部门保管。 4.2.3供销科依据库存情况及销售协议市场信息依据《关键元器件和材料清单》编制《采购计划》,并由厂长同意。 4.3 采购 4.3.1 供销科依据采购计划对合格供给商进行采购。 4.3.2 对非合格供给商例外采购应实施《产品变更控制程序》,对低于合格供给商进货产品,上报CQC同意后实施。 4.4 关键元器件检验/验证 4.4.1 对关键元器件按《关键元器件和材料清单》进行检验或验证。 4.4.2 对其检验应由技术科制订《进货检验规程》,并提供验证参数及方法,库管员负责验证供给商提供检验汇报,检验科负责检验,把验证结果填入《进货产品验证汇报单》。 4.4.3对元器件或材料外观、或供给商检验汇报验证,由库管员担任。 4.4.4供给商应按不一样产品要求定时提供型式检验汇报,并对其检验能力进行确定。其具体要求在“关键元器件和材料清单”上做出要求。供给商提供汇报,应最少满足“关键元器件和材料清单”上提出技术要求。 4.4.5检验科及库管员应分别保留关键元器件检验、验证、确定检验统计及供给商提供合格证实及相关检验数据等。 5 相关文件 a)C4.3-1 “关键元器件和材料清单” b)C4.3-2 “进货检验规程” 6 统计 a)D4.3-1 “供给商能力调查评审表” b)D4.3-2 “合格供给商名目” c)D4.3-3 “采购计划” d)D4.3-4 “进货产品验证汇报单”
展开阅读全文

开通  VIP会员、SVIP会员  优惠大
下载10份以上建议开通VIP会员
下载20份以上建议开通SVIP会员


开通VIP      成为共赢上传

当前位置:首页 > 包罗万象 > 大杂烩

移动网页_全站_页脚广告1

关于我们      便捷服务       自信AI       AI导航        抽奖活动

©2010-2026 宁波自信网络信息技术有限公司  版权所有

客服电话:0574-28810668  投诉电话:18658249818

gongan.png浙公网安备33021202000488号   

icp.png浙ICP备2021020529号-1  |  浙B2-20240490  

关注我们 :微信公众号    抖音    微博    LOFTER 

客服