收藏 分销(赏)

中考语文阅读小说批注——故事情节(含答案).docx

上传人:优****虫 文档编号:9660970 上传时间:2025-04-02 格式:DOCX 页数:12 大小:38.78KB 下载积分:10 金币
下载 相关 举报
中考语文阅读小说批注——故事情节(含答案).docx_第1页
第1页 / 共12页
中考语文阅读小说批注——故事情节(含答案).docx_第2页
第2页 / 共12页


点击查看更多>>
资源描述
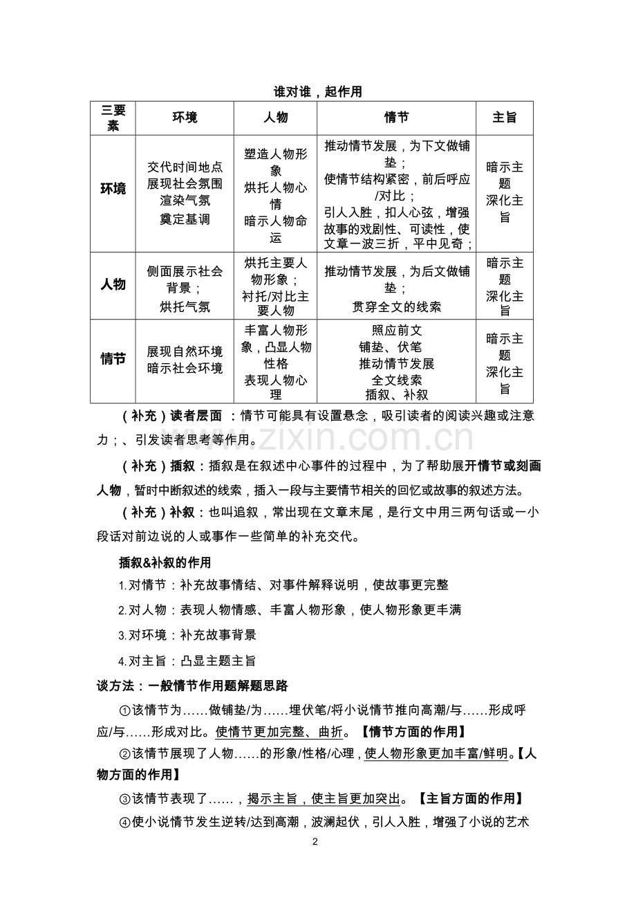
阅读批注 小说批注·故事情节(情节作用) 小说三要素之“故事情节” 情节,是小说中人物经历的事件和活动的过程,它由一系列能够展示人物性格、表现人与人、人与环境相互关系的具体事件构成。 环境考点:环境特点概括、环境描写赏析、环境描写作用人物考点:形象特点概括、人物描写赏析、人物形象作用 情节考点:有模板情节概括、开放式情节概括、情节作用分析(铺垫、伏笔、倒序、插叙、补叙) 主旨考点:小说主旨探究 针对小说中的具体情节,提问其作用的题目,就是情节作用题。 1、请简要分析小说中切尔维亚科夫回家后和妻子谈话这一情节的作用。 2、小说以“我”与特吉的冲突开篇,这样写有什么作用?请简要分析。 3、读者对第⑳段颇有争论,有人认为可以删去,也有人认为不能删去。你同意哪种观点?请简要叙述理由。 4、小说设置了一个意外的结尾,这样写有什么好处? 【互动】阅读下面的材料,选择属于情节作用的一项( ) ①徒儿功成,拜别师父下山。 ②师父送至山门。 ③风雨凄迷,山色空蒙。 ④山风拂动师父银髻,撩起师父衣带。师父老了,就如山间一片飘零的黄叶。 ⑤师父忽见那凄迷冷雨,一阵心痛,慌忙回身找了把雨伞,给徒儿送去。 A. 请分析第③段的作用。 B. 请分析第④段的作用。 C. 请分析第⑤段的作用。 谈方法:小说作用题,可以从以下 5 个方面考虑 12 谁对谁,起作用 三要 素 环境 人物 情节 主旨 环境 交代时间地点展现社会氛围渲染气氛 奠定基调 塑造人物形象 烘托人物心情 暗示人物命运 推动情节发展,为下文做铺垫; 使情节结构紧密,前后呼应 /对比; 引人入胜,扣人心弦,增强故事的戏剧性、可读性,使 文章一波三折,平中见奇; 暗示主题 深化主旨 人物 侧面展示社会背景; 烘托气氛 烘托主要人物形象; 衬托/对比主 要人物 推动情节发展,为后文做铺垫; 贯穿全文的线索 暗示主题 深化主 旨 情节 展现自然环境暗示社会环境 丰富人物形象,凸显人物性格 表现人物心 理 照应前文 铺垫、伏笔 推动情节发展 全文线索 插叙、补叙 暗示主题 深化主旨 (补充)读者层面 :情节可能具有设置悬念,吸引读者的阅读兴趣或注意力;、引发读者思考等作用。 (补充)插叙:插叙是在叙述中心事件的过程中,为了帮助展开情节或刻画 人物,暂时中断叙述的线索,插入一段与主要情节相关的回忆或故事的叙述方法。 (补充)补叙:也叫追叙,常出现在文章末尾,是行文中用三两句话或一小段话对前边说的人或事作一些简单的补充交代。 插叙&补叙的作用 1. 对情节:补充故事情结、对事件解释说明,使故事更完整 2. 对人物:表现人物情感、丰富人物形象,使人物形象更丰满 3. 对环境:补充故事背景 4. 对主旨:凸显主题主旨 谈方法:一般情节作用题解题思路 ①该情节为……做铺垫/为……埋伏笔/将小说情节推向高潮/与……形成呼应/与……形成对比。使情节更加完整、曲折。【情节方面的作用】 ②该情节展现了人物……的形象/性格/心理,使人物形象更加丰富/鲜明。【人物方面的作用】 ③该情节表现了……,揭示主旨,使主旨更加突出。【主旨方面的作用】 ④使小说情节发生逆转/达到高潮,波澜起伏,引人入胜,增强了小说的艺术魅力。 批注任务:阅读《月白湖荡》,完成批注任务。 月白湖荡 (2019·湖南湘潭·中) 六月,湖里绿了一片,绿的是苇草,是荷叶,是其他水草。水草下当然有鱼,有虾。水面有菱角,青嫩嫩的,随手捞起一个,洗一洗就可以生吃,味道青鲜鲜的。水下呢,还有嫩嫩的藕。 棒子捞了几个菱角,还有几个嫩藕,不是自己吃,是给小王叔叔的。每次等待小王叔叔时,棒子都会这么做。等到芦苇那边传来两声鸟鸣,小王叔叔就会出现,来时,骑着匹大白马。小王叔叔吃着菱角,还有嫩藕。棒子就跑过去,羡慕地摸着大白马的鬃毛。 小王叔叔笑道,“想骑?”棒子点点头,“当然。” 小王叔叔就老气横秋地说:“小鬼,太矮了,脑袋高过马背时,才能骑。”棒子噘着嘴,暗地里和白马比比,头刚刚挨着马背。他想,再过一年就高过马背了,就可以了。(你猜这句话有啥作用,看完再说) 可是,离开后,小王叔叔却再没有来过,他牺牲了。那天,棒子撑着一只小划子,藏在苇草里,等着小王叔叔送信来,没有等到,几声鸟鸣后,他等来的是一个陌生人,是张叔叔。 棒子忙问:“小王叔叔呢?”张叔叔红了眼圈,轻声告诉他,小王叔叔遭遇了小鬼子,牺牲了。棒子眼睛顿时模糊了,他喃喃地道:“怎么会?小王叔叔有大白马,又高又大,跑起来飞快。” 张叔叔叹息,小鬼子的东洋马比新四军的马更高更大,跑起来比小王叔叔的 大白马快多了。棒子咬着牙,狠狠地道:“东洋马,真可恨!”张叔叔也点点头咬着牙说:“我们要报仇。” (【互动】张叔叔是个什么样的人?A.重情重义 B.残忍狡诈) 报仇的机会就在眼前。原来,张叔叔这次来,是传达上级命令的。最近,一支新四军骑兵营要经过这儿,准备和湖东新四军二团会合,端掉小鬼子的碉堡。张叔叔告诉棒子,骑兵营来时,希望棒子能给带路。棒子高兴极了,说声是。骑兵营来时是在一个晚上。张叔叔带头,将骑兵营营长介绍给棒子。棒子很高兴,看看这匹骏马,又摸摸那匹。骑兵营营长开玩笑说,没骑过吧?棒子使劲 地点头,傻乎乎的样子。逗得骑兵营营长笑了,张叔叔也笑了。 (【互动】棒子是个什么样的人?A.傻乎乎的 B.勇敢沉稳) 湖里芦苇丛中隐藏着一条暗道,在湖中间,有新四军的监察哨把守着。棒子当然能带人顺利通过,因为棒子是新四军的通信员啊。他手一挥,带着骑兵营出发了。 已经是后半夜了,湖上月光变得更亮更白。苇草深处,不时传来露珠滴落声, 还有“咚”的一响,是青蛙跳水的声音。棒子带着部队,静静地走着,沿着那条路走着,新四军监察哨看见了,没有阻拦。棒子带着骑兵营走到一处湖湾处,将两根手指插入嘴里,“嘘”地吹响一声口哨。在其他人还没反应过来时,他已抱着身边的张叔叔,“扑通”跳入湖水深处的苇草丛里。 (【互动】棒子为什么要抱着“张叔叔”跳下水?A.棒子机智勇敢 B.棒子临阵逃脱) 湖里的月光顿时碎了。 枪声响起,打破湖面的寂静。骑兵营士兵一个个在枪声中倒下,不一会儿, 全被消灭。随着战斗的结束,棒子浮出水面,拖着肚子已经灌满水的张叔叔。 张叔叔不是什么通信员,是日军间谍大木三郎。 大木三郎一直想破获新四军的交通线,就悄悄盯上了小王叔叔,枪杀了小王叔叔。然后,自己扮成通信员,哄骗棒子,准备带着日军特种部队,假扮作新四军骑兵营,将湖东新四军一举歼灭。 他最终自投罗网,却弄不清自己究竟在哪儿露了马脚。棒子得意地说,是你自己吐露了真相的。 棒子说,大木三郎曾告诉自己,东洋马比小王叔叔的大白马高大。当骑兵营 出现时,自己走过去,站在马旁暗暗一比,那些马都高过了自己的脑袋,而大白马和自己脑袋齐平。他终于清楚,他遭遇了日军。因此,发出鸟鸣,让提前防备着的新四军出击。(前面三句写马,有什么作用) (【现在再想想】张叔叔是个什么样的人?A.重情重义 B.残忍狡诈) 大木三郎一听,傻了眼。 棒子随着新四军战士押着垂头丧气的大木三郎,迅速消失在月光下的苇丛中。月光慢慢变淡了,照着湖面,苇丛里有只小划子,如一牙月亮,一晃一晃的。 (选自《2017 年中国年度微型小说》有删改) 怕大家看不懂给个附表 情节 内容 “伏笔” 开端 棒子采棱角等小王叔叔 棒子跟马比身高 发展 小王叔叔被杀害,棒子哭着要为他报仇 张叔叔描述东洋马 高潮 棒子将日军骑兵引入埋伏圈 棒子观察东洋马 结局 棒子讲述日军身份暴露原因(通过马的 身高判断张叔叔身份+将计就计) 棒子讲出看马识人 铺垫和伏笔 铺垫 显得 浓墨重彩 为了“水到渠成”让故事发展和情感 表露更自然流畅 伏笔 隐秘 点到为止 为了让读者有“恍然大悟”的效果 铺垫 伏笔 店家道:“如今前面景阳冈上有只吊睛白额大虫,天晚了出来伤人…… 林冲入得庙门,再把门掩上,旁边止有 duō 一块大石头,掇将过来靠了门。 来到冈下,看见一棵大树,上面写 道:“近因景阳冈大虫伤人…… …… 看见庙门上贴着一张榜文,上面盖着官 府的印信。武松才知真有虎…… …… 那一阵风过了,只听见乱树背后扑地一声响,跳出一只吊睛白额大虫来。 林冲就伏在庙听时,是三个人脚步响, 且奔庙里来。用手推门,却被林冲靠住了,推也推不开。 铺垫是通往下一层楼的备用台阶,一定在下一层楼之前;伏笔是打开楼底的钥匙,会偷偷隐藏在之前的任何一层。 批注任务 1:小说开头一段在全文中有何作用?请简要分析。 批注任务 2:小说中间画波浪线的句子在全文中有何作用?请简要分析。 已经是后半夜了,湖上月光变得更亮更白。苇草深处,不时传来露珠滴落声, 还有“咚”的一响,是青蛙跳水的声音。 批注任务 3:小说结尾部分说,“张叔叔不是什么通讯员,是日军间谍大木三郎”。这样安排有什么艺术效果?请结合作品简要分析。 拓展:特殊情节的作用 除上述作用外,还可能有展现社会环境,设置悬念、吸引读者兴趣等作用。 展现社会环境: 天津卫是码头。码头的地面疙疙瘩瘩可不好站,站上去,还得立得住,靠嘛呢——能耐?一般能耐也立不住,得看你有没有非常人所能的绝活儿。换句话说, 凡是在天津站住脚的,不管哪行哪业,全得有一手非凡的绝活,比方说瞧病治病的神医王十二。 设置悬念,吸引读者兴趣: 高三学生 HZ,清华、北大任他选读。老师和同学都这么认为。但 HZ 家的邻居们不见得这样认为。 【互动】下列开头,不具备设置悬念作用的是 A. 我在大街上走着,步履匆匆,因为我快要迟到了,但是我想不起来是被什么事眈搁了。我注意到我手中拿着一只香蕉,可是我不知道我为什么要拿着这只香蕉,只是隐约觉得这只香蕉对我十分重要,而且肯定与耽误我的事有关。 B. 一九四六年深秋的一天,羊凹岭的阳光很好,风也柔和,绸子般拂在李妮的脸上。李妮踮着鞋底,竖起耳朵听屋里男人跟人低低地说话,她不安地向左右巷子看个不停,一针要拉扯好一会儿。 C. 那时,程豫已致什。所谓的致什,就是退休,离开官场,归隐田园。他雇了一只船,一路白帆飘飘,回到老家高坝。他的家在高坝街的那一边,进了门楼, 一个四合院,一排砖墙瓦房,十分朴素。但是,不大的院子,却洁净雅致,种着菊花,还有别的花儿。 D. 她来看他,是为了离开他。他不知道,兴奋紧张搓着一双皲裂粗壮的手, 这么远,天啊,你怎么来了? 批注巩固 1:阅读《新年出行》,完成批注任务。 新年出行 (2019·山东烟台·中) ①年初一,鸡叫头遍,尽管天还未亮,财叔便从被窝里钻了出来,揉了揉睡意惺忪的眼睛,急急忙忙穿好衣服,点燃香烛,诚惶诚恐地敬过先人,准备出行。 ②本来财叔是不打算新年出行的,孤零零一个人,屋里穷得叮当响,哪有那么多讲究? ③年前,眼镜三毛来送年货,怂恿他说:“财叔,新年只要你第一个出行,包你捡到宝贝,若打空转身回来,我封个大红巨赔你!”三毛说这话时紧着财叔,镜片后那双小眼睛闪闪发亮。灶台上焙的那挂满地红的万字鞭,就是那天他带过来的。按照老祖宗留下的规矩,新年出行,鞭炮要一炸到底,万万不可中间熄火, 炸哑。 ④他们这儿至今仍保留着新年出行的习俗。沿着村边转个圈,惊喜中捡回件颇具象征意义的物件,也有预先藏好的,讨个好彩头,求得一年的好兆头。 ⑤财叔打开门,炸响鞭炮,一股冷风扑面而来,让他打了个寒颤。这要下雪又不下雪的鬼天气,贼冷。财叔伸长的颈脖赶紧缩了回去,手连忙插进大衣里, 身子一翅趄,心里打起退堂鼓:自己几斤几两算得清楚,能有甚好兆头? ⑥但一想到三毛那双闪闪发亮的眼睛,若是看到他并不领情,出个行都畏缩 不前,不知会有多失望。 ⑦财叔走出屋场坪,见前方影影绰綽中有两个黑影立在路中间,吓了一大跳这么早谁会站在寒风中等他?莫非是传说中的小鬼挡道?硬着头皮走近一端详: 两捆半大小子高的棍子柴。估摸着是三毛弄的,“柴”“财”谐音,愿他今年发大财,过上好日子。 ⑧去年财叔走背字,养猪猪瘟,养鸡鸡死,养鱼,一场山洪掀个底朝天,倒霉透顶!虽说这些都是三毛捣鼓来的,但他却从此一蹶不振,打不起精神。希望的火苗在心里也一点点熄灭。财叔叹气说:“命里只有八升米,无论如何不满斗。”索性打起懒主意,反正现在政策好,干脆等着吃低保。三毛多次来劝他:“穷不能穷志气,输不能输信心。”三毛就是说破天,财叔也不为之所动。 ⑨三毛是大学生,读了一肚子的书,却把人读呆了。这些年村里人像中了邪似的往城里跑,财叔要不是小时得过小儿麻痹症,一条腿长一条腿短,也会跟着跑的。三毛却从城里踅回了村里,看到财叔没起色,总想帮一把。 ⑩这两捆哑巴柴棍,未必就是三毛所说的宝贝吧?这也太平常了吧,鬼才稀罕!诓他来吹北风,就这宝贝?黑暗中财叔鼻子眼里重重地哼了声,一脚将其踹倒在路旁,心中十分恼火,恨不得就转身打道回府。 ⑪新年出行,要的是一路顺风走到底,切忌打转走回头路,风架着财叔只有继续前行,浑身冷得筛糠。 ⑫再往前走是眼山塘,更是个大风口,无论是顺时针出行还是逆时针出行, 想绕都绕不过去。 ⑬走在山塘的堤坝上,果然风更大,呜呜地叫。凛冽的寒风割肉的刀子,一刀一刀割在财叔脸上,辣痛。如今村里人少,山塘无人管理,堤坝上的灌木丛长成了小树林。风刮得路旁的树枝像拿着无数根鞭子,毫无情面地死劲抽打他,抽 得他抱头鼠窜,样子十分狼狈。 ⑭突然眼前掠过道白色的弧线,如同沉沉黑夜里的一道闪电,一条白练从水中一跃跳到了堤坝上,刺亮。猝然惊愕,定睛一看:树枝下一条大鱼摇头摆尾活乱跳。顿时财叔只觉得血往上涌,心咚咚咚地都快跳到了子眼儿,不顾一切地扑 了上去,手忙脚乱中抱住这条大鱼就往家跑。兴奋得一路狂奔,大声喊道:“我抓到大鱼了!年年有余!年年有余!” ⑮财叔高一脚低一脚地刚跑到屋场坪里,还没进屋,朦胧中只见三毛匆匆赶来。老远就冲他道喜:“恭喜财叔!贺喜财叔!鲤鱼跳龙门,好兆头啊!好兆头!” ⑯阴云密布的天空终于绽开道缝,泻下一线亮光。就着熹微财叔看清楚这是条金丝鲤,翕动的腮帮上还系有一截被扯断的细线……抬头再看三毛,镜片后那双小眼睛里有两颗亮亮的泪珠滚动。财叔再也控制不住,破天荒头一次当着小辈 的面痛哭起来。 ⑰这时天已大亮,静谧的山村里,出行的鞭炮声渐次响起此起彼伏,如阵阵春雷…… 1. 填写表格,归纳情节。 开端:准备出席,打退堂鼓发展:看见柴棍,① 高端:② ,兴奋 结局:明晓真相,③ 2. 有人认为将第⑧段删去小说情节更加紧凑,你同意这个观点吗?说说理由。 3. 文中有多处伏笔暗示了财叔新年出行的经历是三毛策划的,请找出来并简要概括。 示例:第③段写三毛怂恿财叔新年出行,保证财叔能捡到宝贝。 4. 最后一段环境描写富有意味,一方面起到 的作用, 另一方面也暗示着 。 5. 阅读下面材料,了解本文创作背景,然后做题。 材料一:2013 年,首次提出了“精准扶贫”这一概念,国务院制定出台了《建立精准扶贫工作机制实施方案》,由此在全国范围内拉开了精准扶貧工作的序幕。截至 2018 年末,全国农村贫困人口累计减少 8239 万人。 材料二:强调:“扶贫先扶志”“扶贫必扶智”这两者是“精淮扶贫”必要素。“贫穷”本身并不可怕,精神上的贫劳比物质的贫困更可怕。贫因群众是个 主体,只有帮助他们彻底扶起“志气”和“智气”,才能激发他们脱贫的动力。 ①小说主要是围绕 这一矛盾冲突展开故事情节的。 ②结合材料二可知,三毛极力怂恿财叔“新年出行”是为 。 阅读批注 小说批注·故事情节(情节作用) 批注任务 1: 1. (对环境本身的作用)描写湖荡的秀美风光,渲染清新祥和的气氛;照应标题,引出下面棒子的出场,并为后文的湖荡枪战情节做铺垫;展现人物活动的自然环境,有助于烘托棒子等新四军战士的美好形象。 【解析】 试题分析:本题主要考查分析作品结构,概括作品主题的能力。答题时注意首先概括该语段的主要内容,然后分析和上下文之间的关系,在表达主旨和人物性格塑造方面的作用,还要注意结合语段在文章中所处的位置进行分析。这是环境描写,描写湖荡的秀美风光,展现人物活动的自然环境。如此秀美的湖荡自然景色, 为人物活动提供环境,有助于烘托棒子等新四军战士的形象。结合下面内容“棒子捞了几个菱角,还有几个嫩藕,不是自己吃,是给小王叔叔的”分析,引出下文内容。结合标题“月白湖荡”及后文内容“已经是后半夜了,湖上月光变得更亮更白。苇草深处,不时传来露珠滴落声,还有‘咚’的一响,是青蛙跳水的声音”分析可知,照应标题,并为情节的进一步发展做铺垫。 2.(对环境本身的作用)句子通过环境描写,以露珠滴落、青蛙跳水的声音表现 夜晚的寂静,(对人物的作用)表现当时棒子内心的平静,突出棒子的沉着与机智。(对情节的作用)与下文激烈的枪战形成对比。 3. ①张叔叔的日军间谍身份被棒子识别,该情节展现了棒子的细心、机智,使人物形象更加丰富鲜明。 ②该情节与上文棒子将“张叔叔”引入包围圈的情节相呼应,使情节更加完整、 曲折。 ③该情节通过描写棒子发现“张叔叔”是敌人的身份,并勇于斗争,歌颂了以棒子为代表的抗日军民保家卫国的精神,使主旨更加突出。 ④使小说情节发生逆转,波澜起伏,引人入胜,增强了小说的艺术魅力 批注巩固 1: (1) ①十分恼火 ②抓到大鱼 ③痛哭 (2) 不同意,这段内容是插叙,交代了财叔去年一年的不顺,解释了财叔有悲观消极态度的原因,与前文三毛鼓励财叔相呼应;塑造出了一个屡受生活打击而失去生活信心的人物形象,引起读者同情,为后文财叔出行有所收获的剧情埋下伏笔。(3)示例:①第 8 段写三毛在财叔养猪、养鸡、养鱼挫后,一直鼓励财叔不能输了信心;②第九段写三毛回到村里看财叔生活没有起色后,一直想着帮他一把。(4)交代时间;财叔在三毛的鼓励与帮助下,生活会像春天一样充满着希望 (5)①扶贫与扶志 ②扶起他脱贫的志气 【解析】 这是一篇耐人寻味的小说,主要写财叔新年出行的遭遇。财叔去年一直走背运,他养猪猪瘟,养鸡鸡死,养鱼,一场山洪掀个底朝天,最后他失去信心就想着靠政府,吃低保。新年到来,财叔又在大学生三毛的鼓励下出行,并在山塘堤坝上“捡”到了一条金丝鲤,三毛恭喜他要走好运。看着金丝鲤边的那条被扯断的细线,财叔明白了三毛的用意,老泪纵横。小说以此来表现三毛真心的关爱与作法,打开了财叔的心结,燃起了他对生活的新希望。 (1) 本题考查小说情节与人物情感的梳理。解答此题了解文意,按表格中给出的情节提示,找到对应的段落,再分别用四个字(或两字词语)来概括情节或人物心理 即可。文章第七至十段写的是财叔看见柴棍后发生的事,根据第十段中“黑暗中财叔鼻子眼里重重地哼了声,一脚将其踹倒在路旁,心中十分恼火,恨不得就转身打道回府”,可见他当时是“十分恼火”。情节高潮时,第十四段写财叔“兴奋”,原因是“一条白练从水中一跃跳到了堤坝上,刺亮”“我抓到大鱼了!年年有余!年年有余”,即:抓到大鱼。到结局时,财叔“就着熹微财叔看清楚这是条金丝鲤,翕动的腮帮上还系有一截被扯断的细线”明白了真相,他“再也控制不住,破天荒头一次当着小辈的面痛哭起来”,可填写“痛哭”。 (2) 本题考查记叙顺序的判断与作用分析。解答此题关键要掌握记叙顺序的分类与各自的作用。记叙顺序主要包括:顺叙、倒叙、插叙。从前后情节内容来看,此处是对财叔新年出行,希望一切顺利的原因的补充交代,原来是他去年很多的创业不幸造成的。这样就让我们明白了,三毛为什么鼓励财叔出行,以及三毛安排那条“鱼”的真实用意,为后文的情节埋下伏笔。所以此段内容是不可删去的。 (3) 本题考查写作手法的理解与筛选概括。“伏笔”是文学创作中叙事的一种手法, 就是上文看似无关紧要的事或者物,对下文将要出现的人物或事件预先作的某种提示或暗示,或者说是前文为后文情节埋伏的线索。文中有多处伏笔暗示了财叔新年出行的经历是三毛策划的,除示例所说的第三段外,还有第八段,三毛在财叔创业受挫后,一直鼓励他“穷不能穷志气,输不能输信心”;第九段中的“三毛却从城里踅回了村里,看到财叔没起色,总想帮一把”;第十五段的“财叔高一脚低一脚地刚跑到屋场坪里,还没进屋,朦胧中只见三毛匆匆赶来”。参照示例表述的形式,概括出其中两处的伏笔即可。 (4) 本题考查环境描写作用的分析。文章最后一段“这时天已大亮,静谧的山村里, 出行的鞭炮声渐次响起此起彼伏,如阵阵春雷……”交代时间,表现新年的到来;同时将鞭炮声比作春雷,暗示着财叔生活像即将来临的春天一样,充满着无限的希望。 (5) 本题考查文本与材料的理解。阅读所给的两则材料,突出的是“精准扶贫”,以及扶贫要处理好“扶志”“扶智”的关系。据此可以看出小说要表现的主旨, 反映的正是“扶贫”与“扶志”的矛盾。三毛极力怂恿财叔“新年出行”是为了树立财叔战胜贫困的志向,激发他脱贫的动力。
展开阅读全文

开通  VIP会员、SVIP会员  优惠大
下载10份以上建议开通VIP会员
下载20份以上建议开通SVIP会员


开通VIP      成为共赢上传

当前位置:首页 > 考试专区 > 中考

移动网页_全站_页脚广告1

关于我们      便捷服务       自信AI       AI导航        抽奖活动

©2010-2025 宁波自信网络信息技术有限公司  版权所有

客服电话:0574-28810668  投诉电话:18658249818

gongan.png浙公网安备33021202000488号   

icp.png浙ICP备2021020529号-1  |  浙B2-20240490  

关注我们 :微信公众号    抖音    微博    LOFTER 

客服