收藏 分销(赏)

塑料的鉴别和分类.doc

上传人:pc****0 文档编号:5879965 上传时间:2024-11-22 格式:DOC 页数:4 大小:72.50KB 下载积分:10 金币
下载 相关 举报
塑料的鉴别和分类.doc_第1页
第1页 / 共4页
塑料的鉴别和分类.doc_第2页
第2页 / 共4页


点击查看更多>>
资源描述
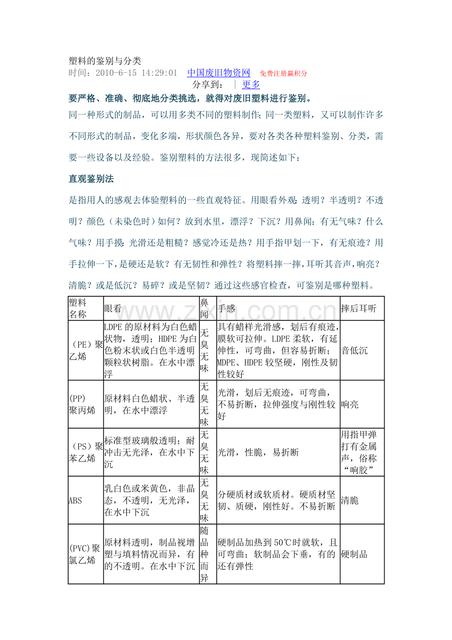
塑料的鉴别与分类 时间:2010-6-15 14:29:01 中国废旧物资网 免费注册赢积分 分享到: | 更多 要严格、准确、彻底地分类挑选,就得对废旧塑料进行鉴别。 同一种形式的制品,可以用多类不同的塑料制作;同一类塑料,又可以制作许多不同形式的制品,变化多端,形状颜色各异,要对各类各种塑料鉴别、分类,需要一些设备以及经验。鉴别塑料的方法很多,现简述如下: 直观鉴别法 是指用人的感观去体验塑料的一些直观特征。用眼看外观:透明?半透明?不透明?颜色(未染色时)如何?放到水里,漂浮?下沉?用鼻闻:有无气味?什么气味?用手摸:光滑还是粗糙?感觉冷还是热?用手指甲划一下,有无痕迹?用手拉伸一下,是硬还是软?有无韧性和弹性?将塑料摔一摔,耳听其音声,响亮?清脆?或是低沉?易碎?或是坚韧?通过这些感官检查,可鉴别是哪种塑料。 塑料 名称 眼看 鼻闻 手感 摔后耳听 (PE)聚乙烯 LDPE的原材料为白色蜡状物,透明;HDPE为白色粉末状或白色半透明颗粒状树脂。在水中漂浮 无臭无味 具有蜡样光滑感,划后有痕迹,膜软可拉伸。LDPE柔软,有延伸性,可弯曲,但容易折断;MDPE、HDPE较坚硬,刚性及韧性较好 音低沉 (PP) 聚丙烯 原材料白色蜡状、半透明,在水中漂浮 无臭无味 光滑,划后无痕迹,可弯曲,不易折断,拉伸强度与刚性较好 响亮 (PS)聚苯乙烯 标准型玻璃般透明;耐冲击无光泽,在水中下沉 无臭无味 光滑,性脆,易折断 用指甲弹打有金属声,俗称“响胶” ABS 乳白色或米黄色,非晶态,不透明,无光泽,在水中下沉 无臭无味 分硬质材或软质材。硬质材坚韧、质硬,刚性好。不易折断 清脆 (PVC)聚氯乙烯 原材料透明,制品视增塑与填料情况而异,有的不透明。在水中下沉 随品种而异 硬制品加热到50℃时就软,且可弯曲;软制品会下垂,有的还有弹性 硬制品 PA-6 PA-66 原材料乳白色,如胶质。加热到250℃以上时成水饴状。在水中下沉 无臭无味 表面硬有热感,轻轻锤打时不会折断 低沉 PMMA 玻璃般透明,外观美。在水中下沉 无臭无味 加热到120℃时可自由弯曲,可手工加工,坚硬,不易碎 用手指弹打有钝重声 纤维素塑料 水白色,胶质状。在水中下沉 无臭无味 有热感,不易伸长,弯曲后立即复原,表面硬而韧。浸水会稍软化 低沉 酷素 塑料 不染色者为象牙色,染色者发光亮。在水中下沉 无臭无味 有热感 低沉 PTEE 白色蜡状,透明度较低,光滑,不燃,不吸水,耐候性极佳。在水中下沉 无臭无味 有润滑感 低沉 PU 有泡沫、弹性体、涂料、合成革及粘合剂等五种形态,形态各异,在水中有的下沉,有的漂浮。 无臭无味 随形态不同而异 低沉 (PC)聚碳酸脂 原材料为白色结晶粉末,浅黄色至琥珀色,透明固体,制品接近无色。为高级绝缘材料 无臭无味 有金属感,较硬,弯曲时的抵抗力大,耐冲击,韧性强 较响 燃烧鉴别法 可剪取一小块塑料试样,用镊子夹住,放在点燃的酒精灯或打火机上燃烧,仔细观察其燃烧的难易程度,离开火源后是继续燃烧还是立即熄灭,火焰的颜色,冒烟情况,燃烧中和燃烧后塑料有什么状态变化,燃烧时有什么气味等。根据塑料燃烧特点,确定其种类。 热塑性塑料燃烧时发软、熔融,以至焦化;热固性塑料燃烧时变脆、发焦,但不软化。含氯、磷、氟和硅元素的塑料不易燃烧并具有自熄性,含硫和硝基的塑料极易燃烧,有的塑料燃烧时冒黑烟,有的塑料燃烧时会分解并产生特殊气味……这些燃烧时的现象,都可以作为鉴别塑料、区分品种的依据。 塑料 名称 燃烧难易 离火后情况 火焰特征 塑料状态变化 气味 PE 能燃 继续 燃烧 明亮,底部蓝色,上端黄色 熔融滴落后继续燃烧,无烟熔融滴落 蜡烛吹熄气味 PP 上端黄,下端蓝,少量黑烟 发软,起泡 石油气味辛辣味 PS 易燃 明亮,橙黄色,浓黑烟,起炱 熔化,起泡,稍发焦 芳香气味(苯乙烯单体气味) ABS 黄色焰,明亮,黑烟 软化,熔融,烧焦,无滴落 带橡胶味 PA(聚酰胺) 缓慢燃烧 缓慢 熄灭 黄橙色,边缘蓝色 熔融,滴落,起泡 似烧羊毛、指甲的特殊气味 PC 黄色,明亮,起炱 软化,熔融,起泡,焦化 花果臭味 PVC 难燃 离火 即熄 黄橙色,边缘绿色,冒白烟,并喷浅绿色和黄色火焰 软化,能拉丝 有刺激性氯化氢味 UF 自熄 黄色,顶端浅蓝色 膨胀,开裂,变白色,焦化 甲醛气味,氨味 MF 浅黄色,边缘发白 膨胀,开裂,变白色,焦化 甲醛气味, 浅腥味 PF 发光,黄色火花 裂纹,变深色 苯酚与甲醛味 PF(木粉) 缓慢燃烧 黄色,黑烟 膨胀,开裂 木材和苯酚味 PF(纸基) 继续 燃烧 黄色,少量黑烟 纸和苯酚味 PF(布基) 布和苯酚味 醋酸 纤维素 很易燃 暗黄色,少量黑烟 熔融,滴落 醋酸味 薄膜鉴别法 在塑料品种中,薄膜占了很大的比例。对各种塑料薄膜,可用以下简易鉴别法区分。 常用塑料薄膜的简易鉴别法:
展开阅读全文

开通  VIP会员、SVIP会员  优惠大
下载10份以上建议开通VIP会员
下载20份以上建议开通SVIP会员


开通VIP      成为共赢上传

当前位置:首页 > 行业资料 > 医学/心理学

移动网页_全站_页脚广告1

关于我们      便捷服务       自信AI       AI导航        抽奖活动

©2010-2026 宁波自信网络信息技术有限公司  版权所有

客服电话:0574-28810668  投诉电话:18658249818

gongan.png浙公网安备33021202000488号   

icp.png浙ICP备2021020529号-1  |  浙B2-20240490  

关注我们 :微信公众号    抖音    微博    LOFTER 

客服