收藏 分销(赏)

2013年全国房地产策划公司排名前十名.doc

上传人:丰**** 文档编号:3539205 上传时间:2024-07-09 格式:DOC 页数:4 大小:75KB 下载积分:5 金币
下载 相关 举报
2013年全国房地产策划公司排名前十名.doc_第1页
第1页 / 共4页
2013年全国房地产策划公司排名前十名.doc_第2页
第2页 / 共4页


点击查看更多>>
资源描述
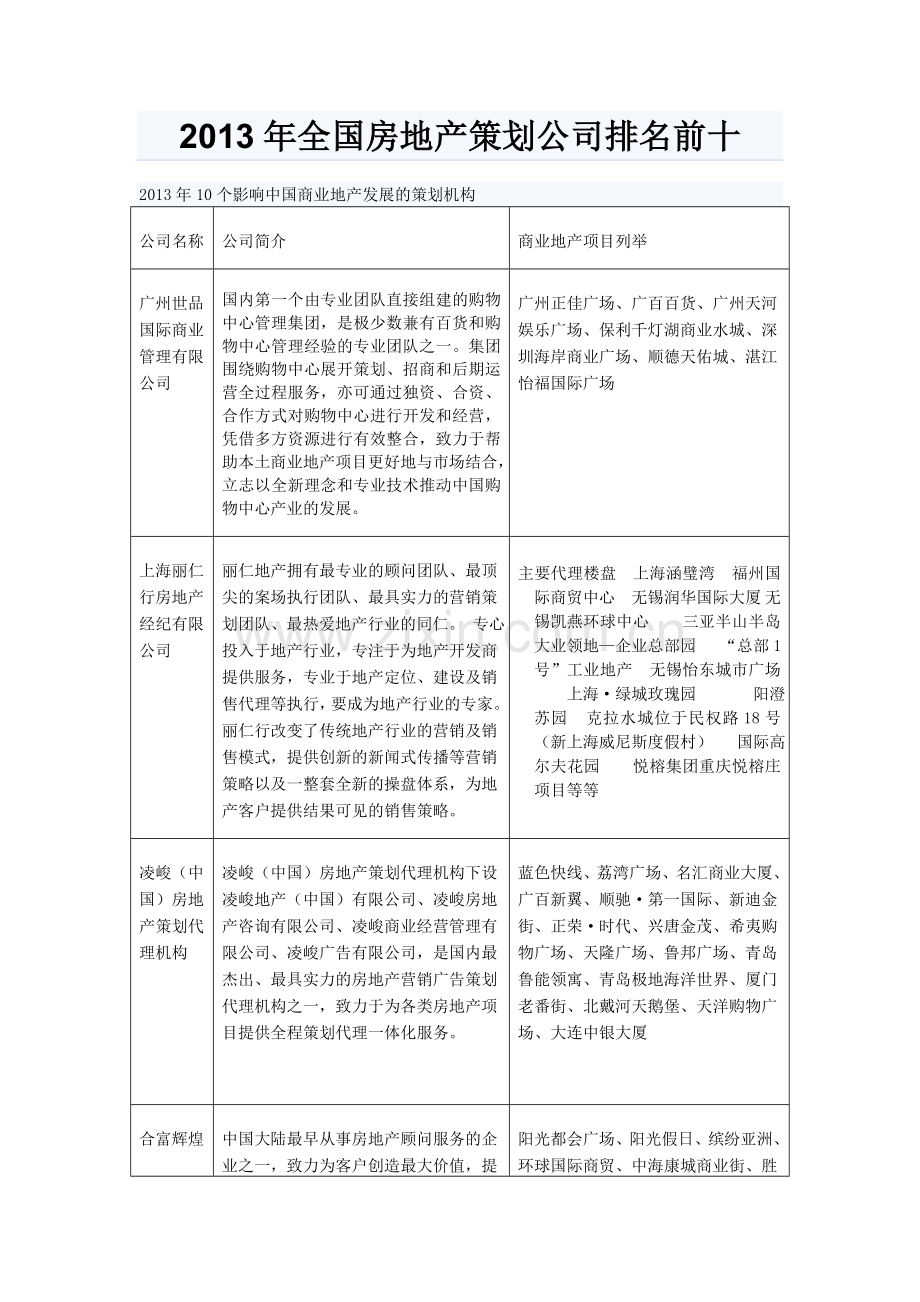
2013年全国房地产策划公司排名前十 2013年10个影响中国商业地产发展的策划机构 公司名称 公司简介 商业地产项目列举 广州世品国际商业管理有限公司 国内第一个由专业团队直接组建的购物中心管理集团,是极少数兼有百货和购物中心管理经验的专业团队之一。集团围绕购物中心展开策划、招商和后期运营全过程服务,亦可通过独资、合资、合作方式对购物中心进行开发和经营,凭借多方资源进行有效整合,致力于帮助本土商业地产项目更好地与市场结合,立志以全新理念和专业技术推动中国购物中心产业的发展。 广州正佳广场、广百百货、广州天河娱乐广场、保利千灯湖商业水城、深圳海岸商业广场、顺德天佑城、湛江怡福国际广场 上海丽仁行房地产经纪有限公司 丽仁地产拥有最专业的顾问团队、最顶尖的案场执行团队、最具实力的营销策划团队、最热爱地产行业的同仁。 专心投入于地产行业,专注于为地产开发商提供服务,专业于地产定位、建设及销售代理等执行,要成为地产行业的专家。丽仁行改变了传统地产行业的营销及销售模式,提供创新的新闻式传播等营销策略以及一整套全新的操盘体系,为地产客户提供结果可见的销售策略。 主要代理楼盘 上海涵璧湾 福州国际商贸中心 无锡润华国际大厦 无锡凯燕环球中心 三亚半山半岛 大业领地—企业总部园 “总部1号”工业地产 无锡怡东城市广场  上海·绿城玫瑰园 阳澄苏园 克拉水城位于民权路18号(新上海威尼斯度假村) 国际高尔夫花园  悦榕集团重庆悦榕庄项目等等 凌峻(中国)房地产策划代理机构 凌峻(中国)房地产策划代理机构下设凌峻地产(中国)有限公司、凌峻房地产咨询有限公司、凌峻商业经营管理有限公司、凌峻广告有限公司,是国内最杰出、最具实力的房地产营销广告策划代理机构之一,致力于为各类房地产项目提供全程策划代理一体化服务。   蓝色快线、荔湾广场、名汇商业大厦、广百新翼、顺驰·第一国际、新迪金街、正荣·时代、兴唐金茂、希夷购物广场、天隆广场、鲁邦广场、青岛鲁能领寓、青岛极地海洋世界、厦门老番街、北戴河天鹅堡、天洋购物广场、大连中银大厦   合富辉煌 中国大陆最早从事房地产顾问服务的企业之一,致力为客户创造最大价值,提供一套既有实践基础又规范化、标准化的服务模式,在房地产服务市场的成绩斐然。成功服务过包括住宅、别墅、豪宅、商场、写字楼等数百个项目,操作过数十个逾千亩的大型项目,成交业绩一直稳居广州地产代理销售第一。 阳光都会广场、阳光假日、缤纷亚洲、环球国际商贸、中海康城商业街、胜芳国际家具博览城、开元·加州阳光MALL、赛莎百货、托乐嘉购物小镇、百汇广场、北京金源时代购物中心、金地格林小城、10+1商业大道、新和平二期鼎盛时代、纵横天地、中海名都汇、恒生·国际星城、恒隆中心、广州国际贸易中心、勤建商务大厦 鼎尚商业 尚鼎国际商业开发(上海)公司是一家集国际商业不动产开发,设计,咨询,招商,经营管理于一体的综合性企业,   深圳力创商业品牌顾问公司 力创商业品牌顾问公司是中国商业地产领域系统解决方案提供商,为SHOPPING MALL、专业市场、零售百货、商业步行街、社区商业、品牌连锁等商业项目提供从前期调研、可行性分析、项目定位、项目选址、商业投融资、商业规划到形象设计、招商管理、品牌推广、顾客满意、体验管理等全程服务。 广州天河城、北京搜秀城、常州国际商城、南昌化工大市场、云柏商业街、王府井商业街、美国Mall Of American 深圳市德思勤投资咨询有限公司 以房地产金融投资服务、土地包装及推广、开发顾问、全程策划、销售代理、商业酒店顾问为主的国内一流的房地产综合服务商,在中国各大城市中的商业地产领域运作了一系列有重大影响力的项目,为中国商业地产行业提供包括商业选址、商业策划、销售代理、招商、经营管理顾问等系统商业整合服务。 深圳中航城、华润中心二期、观澜皇家英里路、东莞星河传说·帕萨迪纳、武汉联想融科智地项目、武钢青山十街坊、长沙天健芙蓉盛世、郑州中原数码港 北京瑞美赛睿商业管理顾问有限公司 赛睿顾问是北京十大金牌房地产综合服务机构,服务30余个项目,90余亿成交额。经过长期实践积累了商业地产咨询策划、招商营销、商业管理和金融服务全程经验,以及住宅、酒店式公寓、写字楼、商务公寓、综合体全案营销、策划经验,是集商业地产全程服务、市场研究、房地产策划营销、房地产策划代理、销售代理于一体的一站式地产综合服务机构。 金源新燕莎购物中心、沈阳新上海广场项目、郑州新天地项目、北京西革新里危改项目、中远集团大红门项目、“时代公社铜锣湾广场”、廊坊市文化艺术中心商业、辽源隆基花园商业项目、济南领秀城商业项目、扬州国际珠宝城项目、北京金陛亦庄商业项目 中海首佳商业设计公司 中海首佳商业设计公司是国内首家专注于流通业的中外合资商业咨询及商业设计一体化公司。国内首家提出和推行包括:商圈调查、定位分析、业态组合、形象设计、建筑规划及方案设计、商场布局、室内环境设计、商业设施与设备配置、招商咨询及代理服务、商业管理咨询及服务、人员培训等的全过程、一体化服务的商业设计公司。   北化商业中心、北京隆福寺商业街区、长沙天英城、大钟寺国际商业广场、淮北东方百货、南京山西路百货商场、前门商业街区、孙河复合商业中心、西安海星金水超市、中关村国际商城、天坛商业中心、高安屯环保物流园区、通州运河文化餐饮街、长河湾国际风情步行街、西安立丰购物中心、南京奥特莱斯购物广场 惠润商业地产 广州惠润商业地产经营管理有限公司是经广州市工商局批准成立的专门经营和管理各类型购物中心的专业公司。公司拥有一支有较高理论水平,有丰富实际操作经验,对中国购物中心的形成、发展、变化有深刻认识的专业人才队伍, 广州天河城广场、中华广场、湛江世贸、国贸广场、世贸大厦、国贸城市广场、三水广场 合同管理制度 1 范围 本标准规定了龙腾公司合同管理工作的管理机构、职责、合同的授权委托、洽谈、承办、会签、订阅、履行和变更、终止及争议处理和合同管理的处罚、奖励; 本标准适用于龙腾公司项目建设期间的各类合同管理工作,厂内各类合同的管理,厂内所属各具法人资格的部门,参照本标准执行。 2 规范性引用 《中华人民共和国合同法》 《龙腾公司合同管理办法》 3 定义、符号、缩略语 无 4 职责 4.1 总经理:龙腾公司经营管理的法定代表人。负责对厂内各类合同管理工作实行统一领导。以法人代表名义或授权委托他人签订各类合法合同,并对电厂负责。 4.2 工程部:是发电厂建设施工安装等工程合同签订管理部门;负责签订管理基建、安装、人工技术的工程合同。 4.3 经营部:是合同签订管理部门,负责管理设备、材料、物资的订购合同。 4.5 合同管理部门履行以下职责: 4.5.1 建立健全合同管理办法并逐步完善规范; 4.5.2 参与合同的洽谈、起草、审查、签约、变更、解除以及合同的签证、公证、调解、诉讼等活动,全程跟踪和检查合同的履行质量; 4.5.3 审查、登记合同对方单位代表资格及单位资质,包括营业执照、经营范围、技术装备、信誉、越区域经营许可等证件及履约能力(必要时要求对方提供担保),检查合同的履行情况; 4.5.4 保管法人代表授权委托书、合同专用章,并按编号归口使用; 4.5.5 建立合同管理台帐,对合同文本资料进行编号统计管理; 4.5.6 组织对法规、制度的学习和贯彻执行,定期向有关领导和部门报告工作; 4.5.7 在总经理领导下,做好合同管理的其他工作, 4.6 工程技术部:专职合同管理员及材料、燃料供应部兼职合同管理员履行以下职责: 4.6.1 在主任领导下,做好本部门负责的各项合同的管理工作,负责保管“法人授权委托书”; 4.6.2 签订合同时,检查对方的有关证件,对合同文本内容依照法规进行检查,检查合同标的数量、金额、日期、地点、质量要求、安全责任、违约责任是否明确,并提出补充及修改意见。重大问题应及时向有关领导报告,提出解决方案; 4.6.3 对专业对口的合同统一编号、登记、建立台帐,分类整理归档。对合同承办部门提供相关法规咨询和日常协作服务工作; 4.6.4 工程技术部专职合同管理员负责收集整理各类合同,建立合同统计台帐,并负责
展开阅读全文

开通  VIP会员、SVIP会员  优惠大
下载10份以上建议开通VIP会员
下载20份以上建议开通SVIP会员


开通VIP      成为共赢上传

当前位置:首页 > 环境建筑 > 房地产

移动网页_全站_页脚广告1

关于我们      便捷服务       自信AI       AI导航        抽奖活动

©2010-2025 宁波自信网络信息技术有限公司  版权所有

客服电话:0574-28810668  投诉电话:18658249818

gongan.png浙公网安备33021202000488号   

icp.png浙ICP备2021020529号-1  |  浙B2-20240490  

关注我们 :微信公众号    抖音    微博    LOFTER 

客服