收藏 分销(赏)

幼儿园安全事故等级划分及处理制度学习资料.doc

上传人:a199****6536 文档编号:1460846 上传时间:2024-04-28 格式:DOC 页数:2 大小:15KB 下载积分:5 金币
下载 相关 举报
幼儿园安全事故等级划分及处理制度学习资料.doc_第1页
第1页 / 共2页
幼儿园安全事故等级划分及处理制度学习资料.doc_第2页
第2页 / 共2页
本文档共2页,全文阅读请下载到手机保存,查看更方便
资源描述
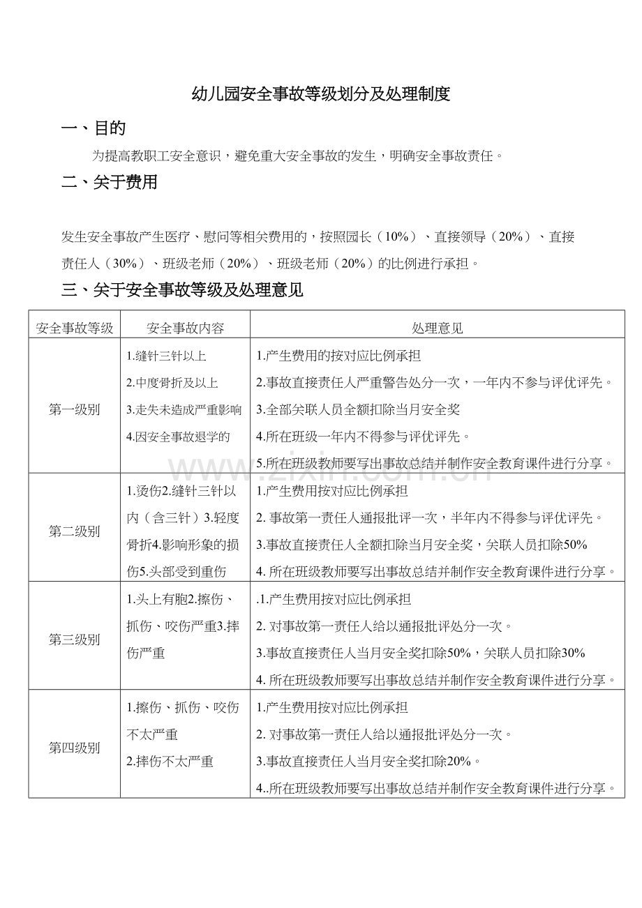
幼儿园安全事故等级划分及处理制度 幼儿园安全事故等级划分及处理制度 一、目的 为提高教职工安全意识,避免重大安全事故的发生,明确安全事故责任。 二、关于费用 发生安全事故产生医疗、慰问等相关费用的,按照园长(10%)、直接领导(20%)、直接责任人(30%)、班级老师(20%)、班级老师(20%)的比例进行承担。 三、关于安全事故等级及处理意见 安全事故等级 安全事故内容 处理意见 第一级别 1.缝针三针以上 2.中度骨折及以上 3.走失未造成严重影响 4.因安全事故退学的 1.产生费用的按对应比例承担 2.事故直接责任人严重警告处分一次,一年内不参与评优评先。 3.全部关联人员全额扣除当月安全奖 4.所在班级一年内不得参与评优评先。 5.所在班级教师要写出事故总结并制作安全教育课件进行分享。 第二级别 1.烫伤2.缝针三针以内(含三针)3.轻度骨折4.影响形象的损伤5.头部受到重伤 1.产生费用按对应比例承担 2. 事故第一责任人通报批评一次,半年内不得参与评优评先。 3.事故直接责任人全额扣除当月安全奖,关联人员扣除50% 4. 所在班级教师要写出事故总结并制作安全教育课件进行分享。 第三级别 1.头上有胞2.擦伤、抓伤、咬伤严重3.摔伤严重 .1.产生费用按对应比例承担 2. 对事故第一责任人给以通报批评处分一次。 3.事故直接责任人当月安全奖扣除50%,关联人员扣除30% 4. 所在班级教师要写出事故总结并制作安全教育课件进行分享。 第四级别 1.擦伤、抓伤、咬伤不太严重 2.摔伤不太严重 1.产生费用按对应比例承担 2. 对事故第一责任人给以通报批评处分一次。 3.事故直接责任人当月安全奖扣除20%。 4..所在班级教师要写出事故总结并制作安全教育课件进行分享。
展开阅读全文

开通  VIP会员、SVIP会员  优惠大
下载10份以上建议开通VIP会员
下载20份以上建议开通SVIP会员


开通VIP      成为共赢上传

当前位置:首页 > 应用文书 > 规章制度

移动网页_全站_页脚广告1

关于我们      便捷服务       自信AI       AI导航        抽奖活动

©2010-2026 宁波自信网络信息技术有限公司  版权所有

客服电话:0574-28810668  投诉电话:18658249818

gongan.png浙公网安备33021202000488号   

icp.png浙ICP备2021020529号-1  |  浙B2-20240490  

关注我们 :微信公众号    抖音    微博    LOFTER 

客服