收藏 分销(赏)

人教版六年级下册百分数.doc

上传人:人****来 文档编号:9883559 上传时间:2025-04-12 格式:DOC 页数:7 大小:44KB 下载积分:6 金币
下载 相关 举报
人教版六年级下册百分数.doc_第1页
第1页 / 共7页
人教版六年级下册百分数.doc_第2页
第2页 / 共7页


点击查看更多>>
资源描述
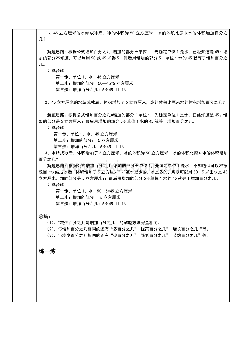
姓名 梁桂香 学生姓名 薛康昀 填写时间 2015 学科 数学 年级 六年级 教材版本 人教版 阶段 观察期□:第( )周 维护期□ 课时统计 第( )课时 共( )课时 课题名称 百分数 上课时间 教学目标 同步教学知识内容 个性化学习问题解决 教学重点 理解百分数的意义和基本性质 教学难点 掌握百分数的应用 教学过程 知识点1、百分数的基本概念 1.百分数的定义:表示一个数是另一个数的百分之几的数,叫做百分数。百分数也叫做百分率或百分比。   注意点:百分数表示两个数之间的比率关系,不表示具体的数量,所以百分数不能带单位。 2.百分数的意义:表示一个数是另一个数的百分之几。   例如:25%的意义:表示一个数是另一个数的25%。 3.百分数通常不写成分数形式,而在原来分子后面加上“%”来表示。分子部分可为小数、整数,可以大于100,小于100或等于100。 4.小数与百分数互化的规则: (1)把小数化成百分数,只要把小数点向右移动两位,同时在后面添上百分号;   (2)把百分数化成小数,只要把百分号去掉,同时把小数点向左移动两位。  5.百分数与分数互化的规则:   (1)把分数化成百分数,通常先把分数化成小数(除不尽的保留三位小数),再把小数化成百分数;   (2)把百分数化成分数,先把百分数改写成分数,能约分的要约成最简分数。 做一做 知识点2、百分数应用一 1.求增加百分之几?减少百分之几?   (1)公式:增加百分之几=增加的部分÷单位1   (2)减少百分之几=减少的部分÷单位1 例题: 1、45立方厘米的水结成冰后,冰的体积为50立方厘米,冰的体积比原来水的体积增加百分之几?   解题思路:根据公式增加百分之几=增加的部分÷单位1,先确定单位1是水,已经知道是45:增加的部分不知道,可以利用50减45求得5;最后用增加的部分5÷单位1水的45就等于增加百分之几。 计算步骤: 第一步:单位1:水:45立方厘米    第二步:增加的部分:50—45=5立方厘米    第三步:增加百分之几:5÷45=11.1% 2、45立方厘米的水结成冰后,体积增加了5立方厘米,冰的体积比原来水的体积增加百分之几?   解题思路:根据公式增加百分之几=增加的部分÷单位1,先确定单位1是水,已经知道是45:增加的部分是5立方厘米;最后用增加的部分5÷单位1水的45就等于增加百分之几。 计算步骤: 第一步:单位1:水:45立方厘米    第二步:增加的部分: 5立方厘米 第三步:增加百分之几:5÷45=11.1% 3、水结成冰后,体积增加了5立方厘米,冰的体积为50立方厘米,冰的体积比原来水的体积增加百分之几? 解题思路:根据公式增加百分之几=增加的部分÷单位1,先确定单位1是水,不知道但可以根据题目“水结成冰后,体积增加了5立方厘米”知道水是少的,冰是多的,所以可以用50—5求出水是45立方厘米。加的部分是5立方厘米;;最后用增加的部分5÷单位1水的45就等于增加百分之几。 计算步骤: 第一步:单位1:水:50—5=45立方厘米   第二步:增加的部分: 5立方厘米   第三步:增加百分之几:5÷45=11.1% 总结: (1)、“减少百分之几与增加百分之几”的解题方法完全相同。 (2)、与增加百分之几相同的还有“多百分之几”“提高百分之几”“增长百分之几“等。 (3)、与减少百分之几相同的还有“少百分之几”“降低百分之几”“节约百分之几”等。 练一练 知识点3、 百分数应用二 1、比一个数增加百分之几的数,比一个数减少百分之几的数。 例题: 1、矣得小学去年有80名学生,今年的学生人数比去年增加了25%,今年有多少名学生?   解题思路:单位1去年已经知道用乘法,增加用(1+25%)   算式:80×(1+25%)  2、矣得小学去年有80名学生,今年的学生人数比去年减少了25%,今年有多少名学生?   解题思路:单位1去年已经知道用乘法,减少用(1-25%)   算式:80×(1-25%) 3、矣得小学今年有100名学生,比去年增加了25%,去年有多少名学生?   解题思路:单位1去年不知道用除法,增加用(1+25%)   算式:100÷(1+25%)  4、矣得小学今年有100名学生,比去年减少了25%,去年有多少名学生?   解题思路:单位1去年不知道用除法,减少用(1-25%)   算式:100÷(1-25%) 知识点4、百分数应用三(X为单位1) 1、小明看一本书,第一天看了全书的25%,第二天看了全书的20%,第一天比第二天多看20页,这本书一共有多少页?   解题思路:单位1一本书不知道,可以选用方程或除法来解答。根据“第一天比第二天多看20页”可以知道第一天是多的,第二天是少的,第一天减去第二天等于多出的20页。   等量关系式:第一天-第二天=20页 方法1:解:设这本书一共有X页。   由“第一天看了全书的25%”可以知道第一天等于全书乘以25%,用X可以表示为25%X,由“第二天看了全书的20%”可以知道第二天等于全书乘以20%,用X可以表示为20%X.依据等量关系式“第一天—第二天=20页”可以列方程为:25%X—20%X=20  方法2:“第一天比第二天多看20页”可以知道20页是第一天和第二天的差。要求单位1只要用20页除以20页的对于分率。   列算式为:20÷(25%—20%) 2、小明看一本书,第一天看了全书的25%,第二天看了全书的20%,两天共看了20页,这本书一共有多少页?   等量关系式:由“两天共看了20页”可以知道第一天+等二天=20页。 方程法: 解:设这本书共有X页,则第一天为25%X,第二天为20%X。   方程列为:25%X+20%X=20  算术法:由“两天共看了20页”可以知道20页是第一天和第二天的和,要求单位1只要用20页除以20页的对于分率。   列算式为:20÷(25%+20%) 3、小明看一本书,第一天看了全书的25%,第二天看了全书的20%,还剩20页,这本书一共有多少页?   等量关系式:一本书—第一天—第二天=20页   方程法:解设这本书一共有X页,则第一天为25%X,第二天为20%X。   列方程为:X—25%X—20%X=20   算术法:20÷(1- 25%X- 20%)  4、小明看一本书,第一天看了全书的25%,第二天比第一天多看10页,还剩20页,这本书一共有多少页?   方程法:解设这本书一共有X页,则第一天为25%X,第二天为(25%X+10)页。   列方程为:X—25%X—(25%X+10)=20 知识点5、百分数应用四利息的计算 1.本金:存入银行的钱叫做本金。  2.利息:取款时银行多支付的钱叫做利息。利息=本金×利率×时间  3.利率:利息与本金的比值叫做利率。  4.银行存款税后利息的计算公式:税后利息=利息×(1-20%)  5.国债利息的计算公式:利息=本金×利率×时间  6.本息:本金与利息的总和叫做本息。  7.应纳税额:缴纳的税款叫应纳税额。  8.税率:应纳税额与各种收入的比率叫做税率。  9.应纳税额的计算:应纳税额=各种收入×税率 例题:李老师把2000元钱存入银行,整存整取五年,年利率按4.14%计算,到期时,李老师的本金和利息共有多少元?   解题思路:要求“本金和利息共有多少元”应该用本金的2000元加上利息的。   解题步骤:第一步:根据“利息=本金×利率×时间”算利息   利息:2000×4.14%×5=414元   第二步:本金+利息:2000+414=2414元。 例题:李老师把2000元钱存入银行,整存整取五年,年利率按4.14%计算,到期时,李老师的本金和利息共有多少元?(如果利息按20%来上税)   解题思路:要求“本金和利息共有多少元”应该用本金的2000元加上利息的。   解题步骤:第一步:根据“利息=本金×利率×时间”算利息 利息:2000×4.14%×5=414元   第二步:算税后利息:414×(1—20%)=331.2元   本金+利息:2000+331.2=233.2元。 综合练习 一、填空题 1、0.6=( )% 12.5%=( )(填小数) 0.2=( )(填分数) 2、12是15的( )% 3、15比12多( )% 4、种200棵树苗,死了6棵,这批树苗的成活率是( )% 5、某工厂今年实际全年产值比原计划超额18%,实际完成计划的( )%;今年原计划完成200万元,今年实际产值( ) 万元。 6、一件衣服,打九折后便宜了15元,这件衣服原价( )元。 7、今天我班到校学生人数为45人,缺勤率为10%,今天有多少人没来? (     ) 8、正方形的边长增加10%,它的面积比原来增加( )% 9、幸福小区电话普及率是80%,经调查,有28户未安装电话,幸福小区共( )户 10、把5000元钱存入银行,定期两年,年利率2.25%,到期可得到利息( )元。 二、判断题 1、百分数化成分数后都是真分数。  (   ) 2、用100千克小麦磨出85千克面粉,这批小麦的出粉率为85%千克。 ( ) 3、甲数比乙数少20%,乙数比甲数多20%。( )           4、0.37米可以写成37%米。 (    ) 5、一种商品,先涨价20%,再降价20%,现价与原价相等。(    ) 三、选择正确的序号填入括号里。 1、把15千克食盐溶解到100克水里,盐水的含盐率为(   ) A、15%   B、约13.3%   C、约16.7% 2、一种产品现价35元,比原价降低了5元,求降低了百分之几的正确列式是(  ) A、5÷35  B、5÷(35+5)   C、5÷(35-5) 3、有500台电话机,卖掉20%,再增加20%,这时电话机有(    ) A、480台    B、500台    C、520台 4、8千克的20%加上8千克,等于8千克的(   ) A、20%   B、100%    C、80%    D、120% 5、两根同样长的绳子,第一根减去50%,第二根减去1/2米,剩下的绳子(   )。 A、同样长  B、第一根长  C、第二根长  D、无法确定 四、计算题 1、         2、 五、应用题 1、小龙今年身高106cm,比去年高6厘米,小龙身高增加百分之几? 2、幸福奶牛场原来有奶牛150头,前两天生病卖掉了30头。 (1)、奶牛场奶牛数比原来减少了多少? (2)、现在的奶牛书是原来奶牛数的百分之几? 3、某工程队修路,第一周完成了全长的32%,第二周完成了全长的43%。前两个周共修路18000米,请问:这条路全长多少? 4、学校锅炉上个月用煤3吨,比计划节省了25%,请问计划用煤多少吨? 5、文化宫电影院正在播放一部新电影,每张票价20元。丁丁和父母拿着优惠卡去买票,每张票打八五折,买三张票共花了多少钱? 6、 张奶奶把儿子寄来的1500元钱存入银行,存期为2年,年利率为2.70%。 (1)到期支取时,张奶奶要缴纳多少元的利息税? (2)最后张奶奶能拿到多少钱? 课后作业 备注 提交时间 教研组长审批
展开阅读全文

开通  VIP会员、SVIP会员  优惠大
下载10份以上建议开通VIP会员
下载20份以上建议开通SVIP会员


开通VIP      成为共赢上传

当前位置:首页 > 包罗万象 > 大杂烩

移动网页_全站_页脚广告1

关于我们      便捷服务       自信AI       AI导航        抽奖活动

©2010-2026 宁波自信网络信息技术有限公司  版权所有

客服电话:0574-28810668  投诉电话:18658249818

gongan.png浙公网安备33021202000488号   

icp.png浙ICP备2021020529号-1  |  浙B2-20240490  

关注我们 :微信公众号    抖音    微博    LOFTER 

客服