收藏 分销(赏)

(基础开挖施工)安全技术交底表(公路水运安全防护规范表).docx

上传人:仙人****88 文档编号:9497462 上传时间:2025-03-28 格式:DOCX 页数:14 大小:39.83KB 下载积分:10 金币
下载 相关 举报
(基础开挖施工)安全技术交底表(公路水运安全防护规范表).docx_第1页
第1页 / 共14页
(基础开挖施工)安全技术交底表(公路水运安全防护规范表).docx_第2页
第2页 / 共14页


点击查看更多>>
资源描述
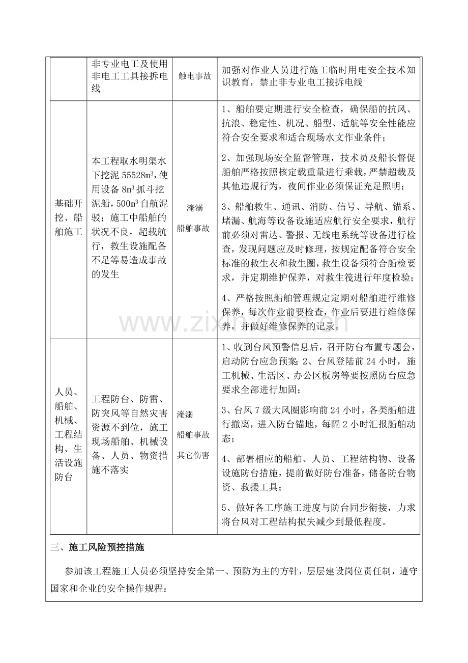
安全技术交底通知书 编号: 单位工程名称 施工内容 交底单位 中交四航局神华国华广投北海电厂新建工程项目部 接受交底单位 一、 工程概况 本工程取水明渠水下挖泥55528m3。取水明渠开挖后必须及时组织大型编织袋装砂施工,以免回淤。必须合理安排开挖机械,注意与后续施工工序的衔接。施工工艺为: 二、基础开挖施工危险因素辨识及预防预控措施 作业 活动 危险源描述 可能导致 的事故 预控措施 施工 用电 机械、设备、工具用电未实行“一机一闸一保护” 触电事故 机械、设备、工具严格实行“一机一闸一保护” 开关箱无漏电保护或漏电保护装置失灵 触电事故 所有开关箱必须设置完好漏电保护装置 电线架设或埋设不规范不符合现场安全生产要求 触电事故 火灾事故 施工现场电缆线的敷设必须严格遵循施工现场临时施工用电安全管理规定,电工、安全员经常对现场的施工用电进行检查。 电箱内的电器配置不符合安全规范 触电事故 电箱内的电器配置必须符合安全规范,电器连接采用防水插座 设备安全防护装置失效或电缆破损漏电 触电事故 使用电器设备前认真检查其绝缘是否齐有效 非专业电工及使用非电工工具接拆电线 触电事故 加强对作业人员进行施工临时用电安全技术知识教育,禁止非专业电工接拆电线 基础开挖、船舶施工 本工程取水明渠水下挖泥55528m3,使用设备8m3抓斗挖泥船,500m3自航泥驳;施工中船舶的状况不良,超载航行,救生设施配备不足等易造成事故的发生 淹溺 船舶事故 1、 船舶要定期进行安全检查,确保船的抗风、抗浪、稳定性、机况、船型、适航等安全性能应符合安全要求和适合现场水文作业条件; 2、 加强现场安全监督管理,技术员及船长督促船舶严格按照核定载重量进行乘载,严禁超载及其他违规行为,夜间作业必须保证充足照明; 3、 船舶救生、通讯、消防、信号、导航、锚系、堵漏、航海等设备设施适应航行安全要求,航行前必须对雷达、警报、无线电系统等设备进行检查,发现问题应及时修理,按规定配备符合安全标准的救生衣和救生圈,救生设备须符合船检要求,并定期维护保养,对救生筏进行年度检验; 4、 严格按照船舶管理规定定期对船舶进行维修保养,每次作业前要检查,作业后要进行维修保养,并做好维修保养的记录。 人员、船舶、机械、工程结构、生活设施防台 工程防台、防雷、防突风等自然灾害资源不到位,施工现场船舶、机械设备、人员、物资措施不落实 淹溺 船舶事故 其它伤害 1、收到台风预警信息后,召开防台布置专题会,启动防台应急预案;2、台风登陆前24小时,施工机械、生活区、办公区板房等要按照防台应急要求全部进行加固; 3、台风7级大风圈影响前24小时,各类船舶进行撤离,进入防台锚地,每隔2小时汇报船舶动态; 4、部署相应的船舶、人员、工程结构物、设备设施防台措施,提前做好防台准备,储备防台物资、救援工具; 5、做好各工序施工进度与防台同步衔接,力求将台风对工程结构损失减少到最低程度。 三、施工风险预控措施 参加该工程施工人员必须坚持安全第一、预防为主的方针,层层建设岗位责任制,遵守国家和企业的安全操作规程: (1)对进入施工现场进行作业的工人要进行安全教育培训,特种作业人员要求持证上岗,严禁无证上岗; (2)风电焊作业需做好防火、防触电措施; (3)进入施工现场要戴好安全帽,穿好工作鞋; (4)氧气、乙块等易燃,易爆物品的使用需强化安全教育,加强安全管理; (5)在施工使用氧气、乙块时,应按要求两瓶相距离5米以上,且乙炔表要安装防回火装置;严禁在露天堆放,暴晒;在离开时,应立即关闭。下班时卸下两表,收好管线,按要求堆放; (6)严禁在有气体和易燃物品的地方堆放、使用气割和电焊。如要使用,一定要采取相应安全措施或到空旷安全地带作业;不得在以上地方吸烟。 (7)对使用的起重机械,工具、吊具和索具进行检查,确认符合安全要求后,方可使用;按“十不吊”的要求执行; (8)现场用电严格执行“三相五线制”的要求,严禁乱接电线、电缆; (9)在施工区域地段和危及行人安全地带时,应设警示围栏和警示牌。提醒该地段正在施工作业; (10)进入施工现场的机械设备应具有出厂合格证;特种设备要有特种设备使用合格证等国家安全监察机构颁发的各类相关证书。 四、环境保护预防措施 (1)严格执行局的《废弃物管理控制程序》(QP6-4)的要求; (2)施工机械严禁在场内排污,污水按健康、环保规定处理,做到文明生产。 (3)施工中严格执行健康、环保条款,保证施工能在健康、环保的环境下开展; (4)施工机械在使用或维修过程中,做好相应预防措施,防止油污外漏; (5)做好设备的维护保养工作,保持机况良好,减少噪音强度。 (6)将使用过程中与维修过程中产生的废油,严禁乱倒入海。 (7)所有生活垃圾不能随意倾倒,要求收集到塑料袋中,封闭后收集到专用储存桶内,集中做无害化处理。 五、文明施工要求 (1)岗前接受安全教育和培训,生活用电不得乱接乱拉。 (2)工地每天清扫,机具统一摆放。 (3)工件归整齐。 六、职业健康预防措施 (1)夏天天气炎热,温度大于35度以上,做好防暑降温工作。 (2)高温天气,做好调整劳动或作息时间,错开炎热天气。 七、操作规程 (一)电焊作业安全技术操作规程 1、电焊工作前首先检查所使用的工具、设备是否良好,不得凑合使用不符合要求的工具和设备。 2、焊前应先了解被焊件及工作场地,如有不安全因素应采取有效措施保证安全生产,否则不能作业。 3、电焊机应有良好接地,焊机遇有漏电情况应由电工修好后方能使用,焊机线或专用地线禁止接建筑物、机器设备等。 4、电焊机地线带电时禁止接触身体的任何部位,不得用手接触裸露的带电导线或焊机线圈。 5、电焊机除随时检查修理外应有定期检修规定,长期未用的电焊机使用前须用摇表检查其绝缘是否良好,接线部份有否腐蚀和是否受潮。 6、焊接人员应经常检查焊机的温升情况,如温升超过60ºC时须停用降温或用电风扇降温。 7、清除焊渣时面部必须避开正在清渣的焊缝以免焊渣飞出伤眼,焊条头不得随意乱抛以防火灾。 8、储存过易燃、易爆和有毒物的容器和管道,在施焊前必须用蒸汽或相应的洗涤剂进行彻底清洗,并做好防毒、防燃、测爆等有效措施方能施焊,否则严禁焊接。 9、焊接铜、铝、锌、锡等有色金属时必须在通风良好的地方进行,必要时焊接人员应戴上呼吸滤清器,如在有毒有害介质的场所中焊接时也要采取防毒措施。 10、焊接油桶、油罐、船舶油舱等,必须按《焊(割)装油容器安全技术操作规程》进行焊接。 11、在潮湿部位工作时要穿绝缘胶鞋,照明行灯不得超过12V,行灯、变压器要有可靠接地,不准使用自偶变压器。 12、电焊机电源输入线其绝缘必须好,不许悬挂在金属物上或抛在地上以防碾压撞坏绝缘胶皮,焊把线不得浸入水中或受高温并要定期检查其绝缘情况。 13、焊接时周围如有其人他的作业人员应以物遮挡,以免弧光伤眼。 14、电焊的现场10米范围内不得堆放有氧气瓶、乙炔器及其它可燃物,否则应采取有效的安全措施,此外焊把线下不许沾贴或贴拖于氧气瓶、乙炔器的上面,以防产生电火花造成事故。 15、工作完毕后要断电,将地线和手把线分开盘好、盖好焊机、处理好余火并详细检查自己焊具,以防余火带进工具箱内生成事故。 16、焊接人员禁止穿着尼龙化纤之类的衣服及袜子进行焊接作业,以防焊渣落到手上引起中毒性感染的烧伤。 (二)气焊作业安全技术操作规程 1、乙炔瓶、氧气瓶及软管、阀、表均应齐全有效,紧固牢靠不得松动、破损和漏气,氧气瓶及其附件、胶管、工具不得沾染油污,软管接头不得采用铜质材料制作。 2、乙炔瓶、氧气瓶两瓶之间不得小于5m,与焊炬相互间的距离不得小于10m,当不满足上述要求时应采取隔离措施。 3、乙炔瓶的压力应保持正常,压力超过147kPa时应停用,乙炔瓶应装设回火防止器并应良好的散热条件,不得放在供电电线的下方,亦不得放在强烈日光下曝晒。 4、氧气橡胶软管应为红色工作压力应为1500kPa,乙炔橡胶软管应为黑色工作压力应为300kPa,新橡胶软管应经压力试验,未经压力试验或代用品及变质、老化、脆裂、漏气及沾上油脂的胶管均不得使用。 5、不得将橡胶软管放在高温管道和电线上或将重物及热的物件压在软管上,且不得将软管与电焊用的导线敷设在一起,软管经过车行道时应加护套或盖板。 6、氧气瓶应与其他易燃气瓶、油脂和其他易燃、易爆物品分别存放且不得同车运输,氧气瓶应有防震圈和安全帽并不得倒置,不得在强烈日光下曝晒,不得用行车或吊车吊运氧气瓶。 7、开启氧气瓶阀门时应采用专用工具,动作应缓慢不得面对减压器,压力表指针应灵敏正常,氧气瓶中的氧气不得全部用尽,应留的剩余压力。 8、安装减压器时应先检查氧气瓶阀门接头,不得有油脂并略开氧气瓶阀门吹除污垢,然后安装减压器,操作者不得正对氧气瓶阀门出气口,关闭氧气瓶阀门时应先松开减压器的活门螺丝。 9、点燃焊(割)炬时应先开乙炔阀点火,再开氧气阀调整火焰。关闭时应先关闭乙炔阀,再关闭氧气阀。 10、在作业中发现氧气瓶阀门失灵或损坏不能关闭时,应让瓶内的氧气自动放尽后再进行拆卸修理。 11、乙炔软管、氧气软管不得错装。使用中当氧气软管着火时不得折弯软管断气,应迅速关闭阀门停止供氧。当乙炔软管着火时应先关熄炬火,可采用弯折前面一段软管将火熄灭。 12、不得将橡胶软管背在背上操作,当焊枪内带有乙炔、氧气时不得放在金属管、槽、缸、箱内。 13、作业后应卸下减压器,拧上气瓶安全帽,将软管卷起捆好,挂在室内干燥处。 (三)挖泥船安全操作规程 1、船舶、船员必须证件齐全、有效;船舶按规定配备足够有效的救生、消防设备以及防渗堵漏器材并定时检查。 3、船舱(密封舱)不能存放易挥发的可燃性气体物质材料(如油漆);乙炔、氧气瓶存放时两者必须分离,并且存放于通风处,不能放于密封船舱或靠近热源(电焊机);乙炔瓶使用时不能卧放与氧气瓶两者必须距离5米以上,乙炔瓶出气口端必须安装上防止回火的安全装置,距离明火10米以上;密封容器(船舱)或曾经装载过可燃性物品的密闭容器未经气体检测以及有压力的容器未卸压不能动火,风电焊作业人员必须持证上岗。 4、船舶要安全用电,严禁乱接乱拉电线;船员要经常检查船体、机电、通讯、机械等设备的安全技术状况,记录完整、整改措施及时到位,保证船舶有良好的安全状态;执行《船舶安全技术操作规程》,带好锚缆、设置浮标和其它安全标志。 5、挖泥作业前甲板或船舱内可移动的物品应加以固定,以免挖泥的船舶横倾时物品聚集一起影响稳性或伤人。 6、施工挖泥时吊杆、泥斗下不能站人;挖泥满负荷时严禁吊秆变幅;时常警告小船艇不准在泥斗下通过;移船时应注视锚缆,严禁小船艇在缆索附近停泊和通过。 7、泥驳靠泊和移位过程中绞、松缆索要注意平均受力,保持船舶平均移动以防断缆伤人事故。 8、施工中需要拖轮配合起、抛锚移位时必须与拖轮商定联系信号(其它船舶同样适用)。 9、泥驳装泥时值班人员要注意泥驳的装载平衡,发现问题应及时告诉司机。 10、作业时司机要注意观察周围的工作人员,不准在运转时进行检查、维修等工作;拖航时遵守海上避碰规则,停靠时按指定的地方停泊。 11、船上必须有人值班并严格执行交接值班制度;船舶要按规定悬挂信号标志,执行水上航行安全规定,船员要经常检查钢丝绳的磨损情况,当钢丝绳的磨损达到有关规定时,必须立即更换,不准冒险作业。 12、船员带缆、解缆时必须正确穿好救生衣、戴好安全帽、严禁穿拖鞋;移船时绞、松缆索注意受力平均、以防断缆伤人;施工地点船舶较多,在被拖带航行过程中要注意周围的来往船只,特别是大雾天或晚上。 13、台风季节船长要安排专人经常收听天气预报,及早做好防台防洪工作;船舶施工地点波高超过1.2米、风力超过6级时,船舶必须停止作业,风力有可能增大的情况下,作业船应转移安全地方避风。 14、夜间作业时要有足够的照明。 (四)泥驳安全操作规程 1、施工前应检查舵机、舵链、锚机、绞缆机、泥门、泥门链、泥门轴及液压系统是否正常,各部加注润滑油,空气舱要保持水密;靠离挖泥船时绞缆、松缆索要平均受力以防断缆伤人。 2、装泥时值班人员要注意装载平衡及系缆的松紧情况,以防挖泥船横倾时缆索受力过猛造成断缆。 3、装泥完毕后冲洗两舷时操作人员应站稳,以防滑倒。 4、船舶航行(被拖航)时要遵守海上避碰规则严禁超载作业;拖航时两舷行人要注意来往船舶所引起的波浪情况,以防波浪击下水或断缆伤人。 5、卸泥前应掌握水深情况以防泥门触底,卸泥过程中严禁人员下泥舱,对开式泥驳卸泥前应检查甲板上是否有人,经检查确实无人方可开机卸泥,停靠时要按指定的地方停泊。 6、船员带缆、解缆时必须正确穿好救生衣、戴好安全帽、严禁穿拖鞋,注意缆绳受力情况、观察其是否会拉断伤人;施工地点船舶较多,在(被拖带)航行过程中要注意周围的来往船只,特别是大雾天或晚上。 7、船舶要安全用电,严禁乱接乱拉电线;船员要经常检查船体、机电、通讯、机械等设备的安全技术状况,记录完整、整改措施及时到位,保证船舶有良好的安全状态;执行《船舶安全技术操作规程》,带好锚缆、设置浮标和其它安全标志。 8、船上必须有人值班,严格执行交接值班制度;船舶要按规定悬挂信号标志,执行水上航行安全规定。船员要经常检查缆绳的磨损情况,当缆绳的磨损达到有关规定时,必须立即更换,不准冒险作业。 八、应急处置措施 (一)触电事故应急处置措施 1、脱离电源基本方法 (1)将出事附近电源开关刀拉掉、或将电源插头拔掉,以切断电源。 (2)用干燥的绝缘木棒、竹竿、布带等物将电源线从触电者身上拨离或者将触电者拨离电源,必要时可用绝缘工具(如带有绝缘柄的电工钳、木柄斧头以及锄头)切断电源线。 (3)救护人可戴上手套或在手上包缠干燥的衣服、围巾、帽子等绝缘物品拖拽触电者,使之脱离电源。 (4)如果触电者由于痉挛手指紧握导线缠绕在身上,救护人可先用干燥的木板塞进触电者身下使其与地绝缘来隔断入地电流,然后再采取其它办法把电源切断。 (5)如果触电者触及断落在地上的带电高压导线,且尚未确证线路无电之前,救护人员不可进入断线落地点8~10米的范围内,防止跨步电压触电。进入该范围的救护人员应穿上绝缘靴或临时双脚并拢跳跃地接近触电者。触电者脱离带电导线后应迅速将其带至8~10米以外立即开始触电急救。只有在确认线路已经无电,才可在触电者离开触电导线后就地急救。 2、使触电者脱离电源时的注意事项 (1)在未采取绝缘措施前,救护人不得直接触及触电者的皮肤和潮湿的衣服。 (2)严禁救护人直接用手推、拉和触摸触电者。 (3)救护人不得采用金属或其它绝缘性能差的物体(如潮湿木棒、布带等)作为救护工具。 (4)在拉拽触电者脱离电源的过程中,救护人宜用单手操作,这样对救护人比较安全。 (5)当触电者位于高位时,应采取措施预防触电者在脱离电源后坠地摔伤或摔死(电击二次伤害)。 (6)夜间发生触电事故时,应考虑切断电源后的临时照明问题,以利救护。 (7)触电者未失去知觉的救护措施:应让触电者在比较干燥、通风暖和的地方静卧休息,并派人严密观察,同时请医生前来或送往医院诊治。 3、现场急救办法 (1)当触电者脱离电源后,应根据触电者的具体情况,迅速采取对症救护。 (2)触电者伤势不重,应使触电者安静休息,不要走动,严密观察并请医生前来诊治或送往医院。 (3)触电者失去知觉,但心脏跳动和呼吸还存在,应使触电者舒适、安静地平卧,周围不要围人,使空气流通,解开他的衣服以利呼吸。冷天应注意保暖,同时立即请医生前来或送往医院诊治。若发现触电者呼吸困难或心跳失常,应立即实行人工呼吸及胸外心脏挤压。 (4)触电者呼吸困难、稀少,或发生痉挛,应准备心跳或呼吸停止后立即作进一步的抢救。 (5)触电者伤势严重,出现“假死”现象,呼吸及心脏停止,应立即施行人工呼吸和胸外挤压,并速请医生诊治或送往医院。在送往医院途中,不能终止急救。人工呼吸和胸外挤压方法如下: ① 通畅气道。第一,清除口中异物。使触电者仰面躺在平硬的地方,迅速解开其领扣、围巾、紧身衣和裤带。如发现触电者口内有食物、假牙、血块等异物,可将其身体及头部同时侧转,迅速用一只手指或两只手指交叉从口角处插入,从口中取出异物,操作中要注意防止将异物推到咽喉深入。第二,采用仰头抬颊法畅通气道。操作时时,救护人用一只手放在触电者前额,另一只手的手指将其颏颌骨向上抬起,两手协同将头部推向后仰,舌根自然随之抬起、气道即可畅通。为使触电者头部后仰,可于其颈部下方垫适量厚度的物品,但严禁用枕头或其他物品垫在触电者头下。 ② 口对口(鼻)人工呼吸。使触电者仰卧,松解衣扣和腰带,清除触电者腔内痰液、呕吐物、血块、泥土等,保持呼吸道通畅。救护人员一手将触电者下颌托起,使其头尽量后仰,另一只手捏住触电者的鼻孔,深吸一口气,对住触电者的口用力吹气,然后立即离开触电者口,同时松开捏鼻孔的手。吹气力量要适中,次数以每分钟16—18次为宜。 ③ 胸外心脏按压。将触电者仰卧在地上或硬板床上,救护人员跪或站于触电者一侧,面对触电者,将右手掌置于触电者胸骨下段及剑突部,左手置于右手之上,以上身的重量用力把胸骨下段向后压向脊柱,随后将手腕放松,每分钟挤压60—80次。在进行胸外心脏按压时,宜将触电者头放低以利静脉血回流。若触电者同时拌有呼吸停止,在进行胸外心脏按压时,还应进行人工呼吸。一般做四次胸外心脏按压,做一次人工呼吸。 (二) 中暑事故应急处置措施 1、在施工作业过程中一旦发生中暑事故,现场负责人或项目部应急指挥对外联络组应根据现场具体情况,致电“120”急救中心,并详细报告事发地址、人员伤害情况。中暑先兆一般表现为在高温环境下出现头晕、头痛、口渴、多汗、全身疲乏、心悸、注意力不集中、动作不协调等症状,体温正常或略有升高。 2、发生中暑先兆症状时,应将患者送到通风良好的阴凉处,安静休息,擦去汗液,饮用适量的浓茶、淡盐水和含盐的清凉饮料,一般不需要特殊处理,短时间内症状即可消失,也可适当服用的解暑片、人丹、十滴水等药品。 3、轻症中暑既有先兆中暑的症状,同时通常表现为体温升在38.5℃以上,有面色潮红、胸闷、皮肤灼热等现象,并伴有呼吸及循环衰竭的早期症状(面色苍白、恶心、呕吐、皮肤发冷、血压下降等),轻症中暑通过治疗可在4-5小时内恢复。轻症中暑除按照先兆中暑处理外,如有循环衰竭的,可静脉滴注5%葡萄糖生理盐水,补充水和盐的损失,并及时给予对症治疗。 4、重症中暑主要包括热射病、热痉挛和热衰竭三种类型,也可出现混合型。其中:热射病(包括日射病)亦称中暑性高热,其特点是在高温环境中突然发病,体温高达40℃以上,疾病早期大量出汗,继之"无汗",可伴有皮肤干热及不同程度的意识障碍等。热痉挛主要表现为明显的肌痉挛,伴有收缩痛。好发于活动较多的四肢肌肉及腹肌等,尤以腓肠肌为著。常呈对称性。时而发作,时而缓解。患者意识清,体温一般正常。热衰竭起病迅速,主要表现为头昏、头痛、多汗、口渴、恶心、呕吐,继而皮肤湿冷、血压下降、心律紊乱、轻度脱水,体温稍高或正常。当出现重症中暑时,应及时在严密观察和精心护理下,送往就近医院进行抢救。 5、现场救援人员在抢救伤员的同时,应安排人员维护现场秩序,避让过多聚集在伤者周围。 6、中暑后须大量补充水分和盐分,但过量饮用热水时会更加大汗淋漓,反而造成体内水分和盐分进一步的大量流失,严重时会引起抽风现象。如此便是得不偿失。正确的方法应是少量多次,每次饮水量以不超过300毫升为宜。 7、做好事故现场的清理和恢复工作,防止次生或滋生的事故。 (三)淹溺事故应急处置措施 在施工作业过程中一旦发生淹溺事故,应立即组织救援工作,根据现场的具体情况,致电“120”急救中心,并详细报告事发地址、人员伤害的情况和可能需要配合救援的设备。同时要采取有效措施防止事故进一步扩大,有效减少人员伤亡,具体现场应急处置措施如下: (1)发现溺水者后应尽快将其救出水面,但施救者如不懂得水中施救和不了解现场水情,不可轻易下水,可充分利用现场器材,如救生圈、纤维绳索、竹竿、木筏等进行抢救。 (2)下水救护者应保持镇静,尽可能脱去外衣裤,尤其要脱去鞋靴,迅速游到淹溺者附近。对于筋疲力尽的淹溺者,救护者可从头部接近;对神志清醒的淹溺者,救护者应从背后接近,用一只手从背后抱住淹溺者的头颈,另一只手抓住淹溺者的手臂游向岸边。救援时要注意,防止被淹溺者紧抱缠身而双双发生危险,如被抱住,应放手自沉,从而使淹溺者手松开,以便再进行救护。 (3)将伤员抬出水面后,应立即清除其口、鼻腔内的水、泥及污物,用纱布(手帕)裹着手指将伤员舌头拉出口外,解开衣扣、领口,以保持呼吸道通畅,然后对溺水者进行控水(倒水),使胃内积水倒出。控水(倒水)方法:溺水者俯卧,救护者双手抱住溺水者腹部上提,或将溺水者放于救护者跪撑腿上,同时另一手拍溺水者后背,迅速将水控出。 (4)呼吸停止者应立即进行人工呼吸,一般以口对口吹气为最佳。急救者位于伤员一侧,托起伤员下颌,捏住伤员鼻孔,深吸一口气后,往伤员嘴里缓缓吹气,待其胸廓稍有抬起时,放松其鼻孔,并用一手压其胸部以助呼气。反复并有节律地(每分钟吹16~20次)进行,直至恢复呼吸为止。 (5)心跳停止者应先进行胸外心脏按摩。让伤员仰卧,背部垫一块硬板,头低稍后仰,急救者位于伤员一侧,面对伤员,右手掌平放在其胸骨下段,左手放在右手背上,借急救者身体重量缓缓用力,不能用力太猛,以防骨折,将胸骨压下4厘米左右,然后松手腕(手不离开胸骨)使胸骨复原,反复有节律地(每分钟60~80次)进行,直到心跳恢复为止。 (6)在将落水者救起后,要注意观察是否受到物体打击或与硬物碰撞,并应立即进行抢险措施,到达岸上时必须强情况告知救助人员。当发现落水者有创伤性出血时,应迅速包扎止血,使落水者保持头低脚高的卧位,并注意保暖。 (7)在送往医院的途中对溺水者进行人工呼吸,心脏按压也不能停止,当呼吸心跳恢复时,可用干毛巾从四肢远端向心脏方向按摩,以促进血液循环;途中应尽量减少颠簸,同时要密切注意伤者的呼吸、脉搏、血压及伤口情况。 交底日期: 项目经理 项目 总工程师 主办 工程师 项目 安全管理人员 接受交底单位 负责人 接受交底单位人员签字
展开阅读全文

开通  VIP会员、SVIP会员  优惠大
下载10份以上建议开通VIP会员
下载20份以上建议开通SVIP会员


开通VIP      成为共赢上传

当前位置:首页 > 品牌综合 > 技术交底/工艺/施工标准

移动网页_全站_页脚广告1

关于我们      便捷服务       自信AI       AI导航        抽奖活动

©2010-2026 宁波自信网络信息技术有限公司  版权所有

客服电话:0574-28810668  投诉电话:18658249818

gongan.png浙公网安备33021202000488号   

icp.png浙ICP备2021020529号-1  |  浙B2-20240490  

关注我们 :微信公众号    抖音    微博    LOFTER 

客服