收藏 分销(赏)

小学一年级小篮球单元计划.doc

上传人:xrp****65 文档编号:9324184 上传时间:2025-03-21 格式:DOC 页数:2 大小:21.50KB 下载积分:10 金币
下载 相关 举报
小学一年级小篮球单元计划.doc_第1页
第1页 / 共2页
小学一年级小篮球单元计划.doc_第2页
第2页 / 共2页
本文档共2页,全文阅读请下载到手机保存,查看更方便
资源描述
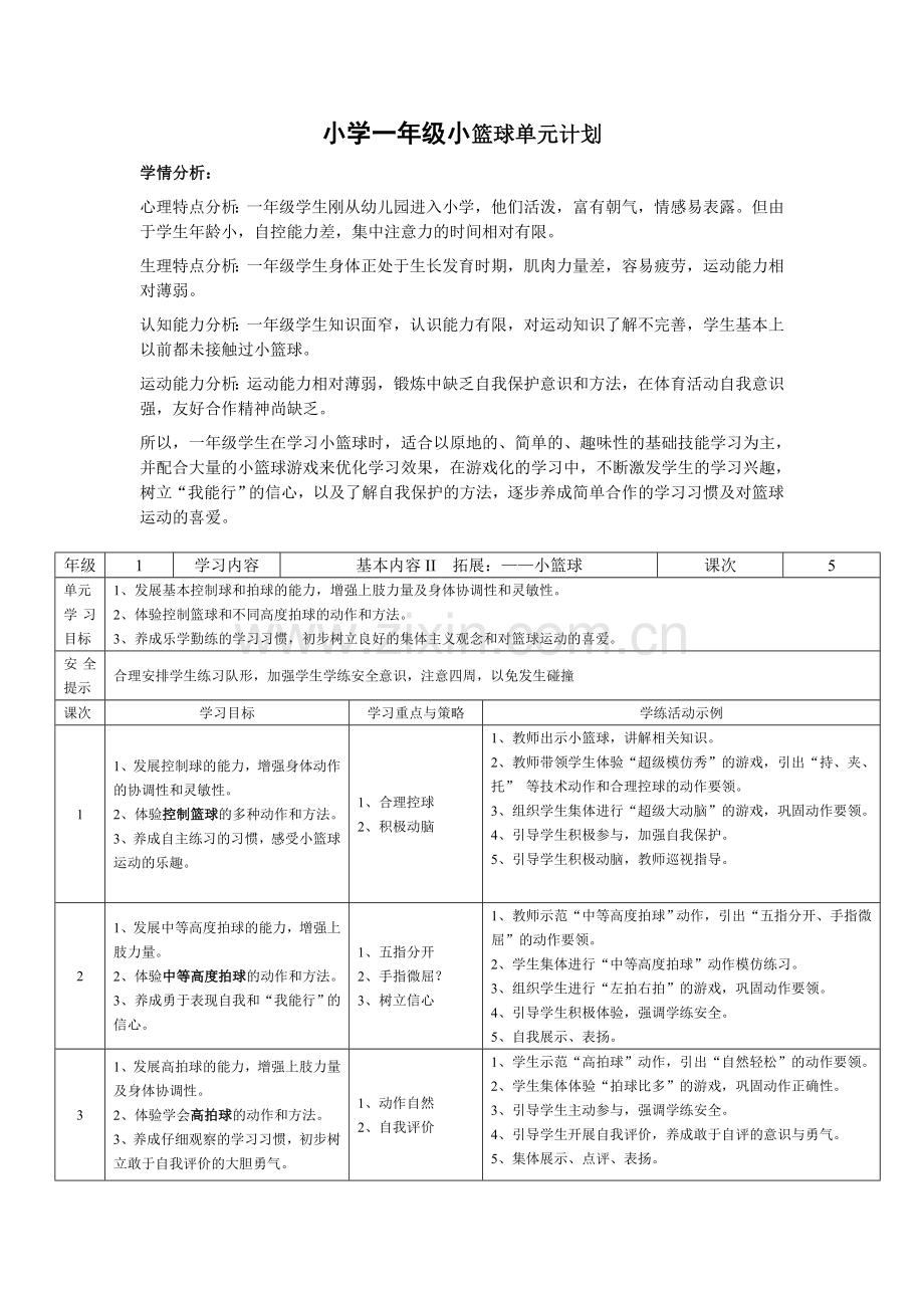
小学一年级小篮球单元计划 学情分析: 心理特点分析:一年级学生刚从幼儿园进入小学,他们活泼,富有朝气,情感易表露。但由于学生年龄小,自控能力差,集中注意力的时间相对有限。 生理特点分析:一年级学生身体正处于生长发育时期,肌肉力量差,容易疲劳,运动能力相对薄弱。 认知能力分析:一年级学生知识面窄,认识能力有限,对运动知识了解不完善,学生基本上以前都未接触过小篮球。 运动能力分析:运动能力相对薄弱,锻炼中缺乏自我保护意识和方法,在体育活动自我意识强,友好合作精神尚缺乏。 所以,一年级学生在学习小篮球时,适合以原地的、简单的、趣味性的基础技能学习为主,并配合大量的小篮球游戏来优化学习效果,在游戏化的学习中,不断激发学生的学习兴趣,树立“我能行”的信心,以及了解自我保护的方法,逐步养成简单合作的学习习惯及对篮球运动的喜爱。 年级 1 学习内容 基本内容II 拓展:——小篮球 课次 5 单元 学习目标 1、发展基本控制球和拍球的能力,增强上肢力量及身体协调性和灵敏性。 2、体验控制篮球和不同高度拍球的动作和方法。 3、养成乐学勤练的学习习惯,初步树立良好的集体主义观念和对篮球运动的喜爱。 安全提示 合理安排学生练习队形,加强学生学练安全意识,注意四周,以免发生碰撞 课次 学习目标 学习重点与策略 学练活动示例 1 1、发展控制球的能力,增强身体动作的协调性和灵敏性。 2、体验控制篮球的多种动作和方法。 3、养成自主练习的习惯,感受小篮球运动的乐趣。 1、合理控球 2、积极动脑 1、教师出示小篮球,讲解相关知识。 2、教师带领学生体验“超级模仿秀”的游戏,引出“持、夹、托” 等技术动作和合理控球的动作要领。 3、组织学生集体进行“超级大动脑”的游戏,巩固动作要领。 4、引导学生积极参与,加强自我保护。 5、引导学生积极动脑,教师巡视指导。 2 1、发展中等高度拍球的能力,增强上肢力量。 2、体验中等高度拍球的动作和方法。 3、养成勇于表现自我和“我能行”的信心。 1、五指分开 2、手指微屈? 3、树立信心 1、教师示范“中等高度拍球”动作,引出“五指分开、手指微屈”的动作要领。 2、学生集体进行“中等高度拍球”动作模仿练习。 3、组织学生进行“左拍右拍”的游戏,巩固动作要领。 4、引导学生积极体验,强调学练安全。 5、自我展示、表扬。 3 1、发展高拍球的能力,增强上肢力量及身体协调性。 2、体验学会高拍球的动作和方法。 3、养成仔细观察的学习习惯,初步树立敢于自我评价的大胆勇气。 1、动作自然 2、自我评价 1、学生示范“高拍球”动作,引出“自然轻松”的动作要领。 2、学生集体体验“拍球比多”的游戏,巩固动作正确性。 3、引导学生主动参与,强调学练安全。 4、引导学生开展自我评价,养成敢于自评的意识与勇气。 5、集体展示、点评、表扬。 4 1、发展低拍球的能力,增强上肢力量及身体协调性。 2、体验低拍球的动作和方法。 3、感受合作学习的学习氛围,初步树立良好的集体主义观念。 1、身体微屈 2、力量适度 3、团队合作学习 1、教师示范“低拍球”动作,引出“身体微屈、力量适度”的动作要领。 2、分组练习“低拍球”动作模仿练习。 3、组织学生进行“看谁拍的低”游戏,巩固动作正确性。 4、组织学生分组进行“你拍我拍”的游戏,教师巡视指导。 5、小组合作学习,教师加强辅导。 6、小组展示、点评、表扬。 5 1、发展快速低拍球的能力,增强上肢力量及身体协调性和灵敏性。 2、体验快速低拍球的动作和方法。 3、养成乐学好练的学习习惯,逐步树立良好的集体主义观念和对小篮球运动的热爱。 1、快速连续 2、组内简单评价 1、学生示范“快速低拍球”动作,引出“快速连续”的动作要领。 2、学生分组练习“看谁拍的快”的游戏。巩固技术动作的正确性。 3、组织学生集体体验“边走边拍”的游戏,尝试向前拍球。 4、引导学生开展组内简单评价。 5、合作展示,点评、表扬。
展开阅读全文

开通  VIP会员、SVIP会员  优惠大
下载10份以上建议开通VIP会员
下载20份以上建议开通SVIP会员


开通VIP      成为共赢上传

当前位置:首页 > 教育专区 > 其他

移动网页_全站_页脚广告1

关于我们      便捷服务       自信AI       AI导航        抽奖活动

©2010-2025 宁波自信网络信息技术有限公司  版权所有

客服电话:0574-28810668  投诉电话:18658249818

gongan.png浙公网安备33021202000488号   

icp.png浙ICP备2021020529号-1  |  浙B2-20240490  

关注我们 :微信公众号    抖音    微博    LOFTER 

客服