收藏 分销(赏)

连锁砌块技术交底.doc

上传人:w****g 文档编号:9299817 上传时间:2025-03-20 格式:DOC 页数:19 大小:1.28MB 下载积分:8 金币
下载 相关 举报
连锁砌块技术交底.doc_第1页
第1页 / 共19页
连锁砌块技术交底.doc_第2页
第2页 / 共19页


点击查看更多>>
资源描述
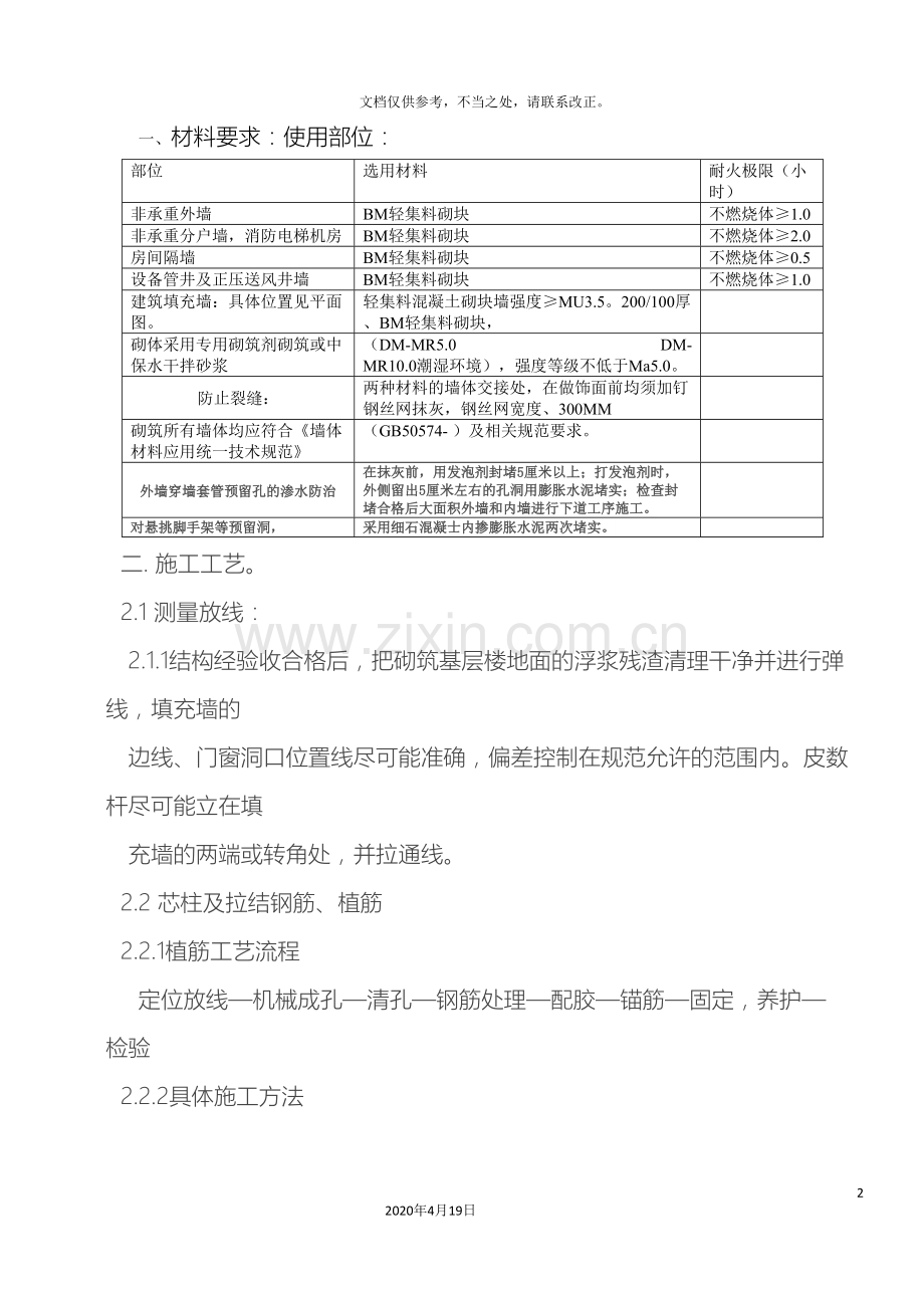
连锁砌块技术交底 19 2020年4月19日 文档仅供参考,不当之处,请联系改正。 一、 材料要求:使用部位: 部位 选用材料 耐火极限(小时) 非承重外墙 BM轻集料砌块 不燃烧体≥1.0 非承重分户墙,消防电梯机房 BM轻集料砌块 不燃烧体≥2.0 房间隔墙 BM轻集料砌块 不燃烧体≥0.5 设备管井及正压送风井墙 BM轻集料砌块 不燃烧体≥1.0 建筑填充墙:具体位置见平面图。 轻集料混凝土砌块墙强度≥MU3.5。200/100厚、BM轻集料砌块, 砌体采用专用砌筑剂砌筑或中保水干拌砂浆 (DM-MR5.0 DM-MR10.0潮湿环境),强度等级不低于Ma5.0。 防止裂缝: 两种材料的墙体交接处,在做饰面前均须加钉钢丝网抹灰,钢丝网宽度、300MM 砌筑所有墙体均应符合《墙体材料应用统一技术规范》 (GB50574- )及相关规范要求。 外墙穿墙套管预留孔的渗水防治 在抹灰前,用发泡剂封堵5厘米以上;打发泡剂时,外侧留出5厘米左右的孔洞用膨胀水泥堵实;检查封堵合格后大面积外墙和内墙进行下道工序施工。 对悬挑脚手架等预留洞, 采用细石混凝士内掺膨胀水泥两次堵实。 二. 施工工艺。 2.1 测量放线: 2.1.1结构经验收合格后,把砌筑基层楼地面的浮浆残渣清理干净并进行弹线,填充墙的 边线、门窗洞口位置线尽可能准确,偏差控制在规范允许的范围内。皮数杆尽可能立在填 充墙的两端或转角处,并拉通线。 2.2 芯柱及拉结钢筋、植筋 2.2.1植筋工艺流程 定位放线—机械成孔—清孔—钢筋处理—配胶—锚筋—固定,养护—检验 2.2.2具体施工方法 (1)定位放线:根据芯柱和墙压筋位置确定打孔位置,用红漆标出钢筋位置。 (2)机械成孔:根据图纸及方案要求,在芯柱、墙体拉结筋、混凝土暗腰带等的位置定 出植筋位置点,用手枪钻成孔,孔径及成孔深度如下表所示。打孔时如遇结构主筋可适 当调整打孔位置,钢筋拿弯按1:6处理。 钢筋直径对应的成孔直径及成孔深度见下表: 序号 类别 钢筋直径对应的最佳成孔直径及成孔深度 1 钢筋直径(mm) 6 8 10 12 14 2 成孔直径(mm) 10 12 14 16 18 3 成孔深度(mm) 60 80 120 150 170 (3)清孔:成孔后要用无油压缩空气将孔内浮尘吹尽,并用棉丝擦拭孔壁两次,将孔内 灰尘充分清理干净。 (4)钢筋处理:钢筋锚固部分要清除表面锈迹及其它污物,一般采用角向磨光机配钢丝 刷除锈,打磨露出金属光泽为止。 (5)植筋:配好的黏合剂应尽快注入到孔洞中,注胶量为孔深的3/4。将钢筋插入空洞 中,提动旋转次数,排出气泡,注胶饱满,钢筋、螺栓四周与砼无缝隙,四周边缘溢胶, 保证黏合剂层的饱满。钢筋外露部分长度保证工程需要。 (6)固定,养护:已经植入孔内的钢筋应在常温下养护, 72小时内无任何扰动。3000 根为一个检验批进行拉拔试验。 2.3、填充墙按设计要求应设置芯柱,芯柱设置在墙体转角处、丁字墙交接处及墙 长超过5m时墙长中间部位、设置芯柱的宽度为200mm,厚度与墙等厚。芯柱主筋2Φ12 上端和下端与结构框架梁或楼板植筋连接,植筋伸入长度为10-12d。构造柱混凝土强度等级 为C20。 三.砌筑操作工艺 3.1工艺流程: 3.1.1墙体放线→砼导墙浇筑 → 制备砂浆→砌块排列→立皮数杆→铺砂浆→→砌块就位 →校正→勾缝。 (1)基层处理:将砌筑轻集料连锁砌块墙根部的砖或混凝土带上表面清扫干净,用砂浆找 平,拉线,用水平尺检查其平整度。 (2)房间需设置C20混凝土导墙200高(图纸特别注明的高于200mm导墙按图施工)管道 井检查门定位与管道外侧墙面平,凡未注明距楼、地面高度均为100高,做C20混凝土门 槛,宽同墙厚。 (3) 立皮数杆:宜用30mm×40mm木料制作,皮数杆上注明门窗洞口、拉结筋、过梁板带 的尺寸标高。皮数杆转角处均应设立,一般距墙皮或墙角50mm为宜。皮数杆应垂直、牢 固、标高一致,经复核,办理预检手续。 3.2砌筑砂浆的使用 3.2.1应按照砌筑砂浆的使用要求及说明进行拌制和使用。 3.2.2现场不得自行用水泥、砂子等拌制砂浆。 3.2.3应用机械搅拌砌筑砂浆,搅拌时间不少于2分钟。 3.2.4砂浆应随拌随用,水泥砂浆必须在拌成后3h和4h内使用完毕。当施工期间最高气 温超过30度时,应分别在拌成后2h内使用完毕。超过上述时间砂浆,不得使用,并不应 再次拌合后使用。 3.3、BM轻集料隔墙连锁砌块 1、隔墙砌块墙挂设轻物时,可采用砌块专用锚栓(见下图); 挂设重物时宜将埋设 挂件处灌实混凝土。 2、隔墙砌块与框架柱之间宜采用柔性连接。 3.4、BM轻集料隔墙与框架梁柱、承重墙的连接: 1、BM砌块宜采用专用砌筑粘接剂砌筑,粘接性能强,一般水平缝和竖缝宽6-8mm,水平 缝满铺,竖缝只在砌块两端抹专用砌筑粘接剂挤紧, 见右图:专用砌筑粘接剂 当填充墙长度≧5m时,墙中段宜设置芯柱(或构造柱),且芯柱 与框架柱、芯柱与芯柱之间的距离不宜>4m。 当填充墙高度<4.2m时,墙体宜设置一道水平系梁(或现浇板带); 当墙体高度≧4.2m时,应增设水平系梁。 当墙上遇有门洞时,门洞上部应设置与柱连接的且沿墙贯通的水平系梁(或现浇板带);当遇有窗洞时,洞口上部及下部都应设置系梁,且上部系梁应沿墙贯通并与两端框架柱、 构造柱或墙体连接。 当门窗洞口≦1.5m时,可用过梁块内配置3ф10钢筋作为过梁;当门窗洞口>1.5m时, 洞口上部应现浇混凝土过梁且过梁与系梁结合并沿墙贯通且与两端框架柱、构造柱或墙体连接。 门窗洞两侧应设置芯柱(或构造柱),见详图。 芯柱:墙厚<200mm时,配置1ф12钢筋并浇筑C20混凝土;墙厚≧200mm时,配 置2ф12钢筋并浇筑C20混凝土。 水平系梁做板带:配置3ф10钢筋并浇筑C20混凝土。 BM墙体与其它类型墙体连接处宜设置构造柱连接。 填充内隔墙顶部与梁或楼板底部的连接,可斜砌与墙同厚的多孔多功能砖、半长开口U形 块或在墙顶捻干硬砂浆。 当抗震设防烈度为8度且墙长>5m时,填充墙顶部与梁或楼板底连接处宜设置固定钢卡或 插筋,以防止墙体出平面外而破坏。 3.5预拌砂浆代号 DEN外墙外保温中粘贴保温板的砂浆。 DBI外墙外保温中保温板外的抹面砂浆。 DTA粘接釉面砖的砂浆。 DTG釉面砖的嵌缝砂浆 DP墙面的抹面砂浆 DS楼面、屋面的抹面或找平砂浆。 详见DB11/T696- <<干混砂浆应用技术规程>>。 3.6、BM轻集料连锁砌块墙体及SN保温连锁砌块墙体均可用于钢结构工程,均应按要 求设置水平系梁(或现浇板带)、芯柱(或构造柱),而且系梁(或现浇板带)、芯柱 (或构造柱)均应与钢结构柱、梁拉结。 3.7、 SN、BM砌块墙施工注意事项; 1、砌块应从门洞口向两边排,尽量采用主砌块,辅助砌块用于错缝,不足主、半砌块尺寸 时可切割,门窗侧砌块上下孔应基本对齐,便于灌芯柱。芯柱下部应留清扫口。 2、窗间墙尺寸最小宜为600,墙垛最小宜为200. 3、各管道、孔、竖槽、预埋件等应在砌块砌筑时预留,如砌完墙后开凿,应采用 机械切 割,不得用手工剔凿。槽、洞补平后在此范围应增贴一层耐碱玻纤网格布,防止开裂。 4、砌块砌筑时,宜采用专用铺灰器铺浆,避免入孔洞,见示意图: 5、墙体平整度、垂直度偏差不宜超过4mm。 6、装饰抹灰:一般BM轻集料砌块墙面抹3-5厚(抹灰厚度视墙面 平整程度定)DP-G(粉刷石膏)或DP-MR砂浆(干拌砂浆),前者 不宜用于潮湿房间,隔声墙抹灰厚度12。 3.8 其它 1、本图集中除注明单位者外,其它均以mm为单位。 2、其它有关事项均应按照国家现行规范、标准执行。 3.4搭设好操作和卸料架子。 3.4.1、脚手架应检查方能使用。砌筑时不能随意拆除和改动脚手架,楼层临边洞口防 护栏杆不得随意挪动拆除。 3.4.2.在架子上砍砖时操作人员应向里把碎砖打在架板上,严禁把砖头打向架外。挂 线用的坠砖,应绑扎牢固,以免坠落伤人。 3.4.3.架子上堆砖不得超过3层。灰斗应放置有序,使架子上保持畅通。 3.4.4.施工现场应做到工完料尽,施工工具摆放整齐,作业面清扫干净。 四.质量标准 4.1保证项目: 4.1.1使用的原材料和连锁砌块品种,强度必须符合设计要求,质量应符合标准的各 项技术性能指标,并有出厂合格证。 4.1.2砂浆的品种标号必须符合设计要求。砌块接缝砂浆必须饱满,按规定制作砂浆试 块,试块的平均抗压强度不得低于设计强度,其中任意一组的最小抗压强度不得小于设 计强度的75%。 4.1.3转角处必须同时砌筑,严禁留直槎,交接处应留斜槎。 4.2基本项目 4.2.1通缝:每道墙3皮砌块的通缝不得超过2处,不得出现四皮砌块及四皮砌块高度 以上的通缝。灰缝均匀一致。 4.2.2接槎:砂浆要密实,砌块要平顺,不得出现破槎、松动,做到接槎部位严实。 4.2.3拉结筋(或钢筋混凝土拉结带):间距、位置、长度及配筋的规格、根数符合设 计要求。位置、间距的偏差不得超过一皮砌块,在灰缝中设置,使砌块的厚度而调整。 4.2.4允许偏差项目:见下表。 连锁砌块砌体允许偏差表 项次 项目 允许偏差 (mm) 检验方法 1 墙面垂直 5 用靠尺及线坠检查 2 墙面平整度 5 用2m靠尺塞尺检查 3 轴线位移 10 尺量 4 水平灰缝平直(10m以内) 5 拉通长线用尺量 5 门窗洞口宽度 ±5 尺量 6 门口高度 ±5 尺量 7 外墙窗口上下偏移 10 以底层为准用经纬仪或吊线检查 五.应注意的质量问题 5.1碎块上墙。原因是施工搬运中损坏较多,事前又不进行粘结,随意将破碎块砌墙, 影响墙体的强度。应在砌筑前先将断裂块加工粘制成规格尺寸,然后再用。碎小块未经 加工不得使用。 5.2墙体与板梁底部的连接不符合要求,出现较大空隙。原因是结构施工时板、梁底部 未事先留置拉结筋,砌筑时又不采取拉结措施,影响墙体的稳定性。在结构施工时按要 求在板、梁底部留好拉结筋,按要求做到墙顶连接牢固。 5.3粘结不牢。原因是用混合砂浆加107胶代替粘结砂浆使用,导致粘结不牢。应按操 作工艺要求的配合比调制粘结砂浆,砌筑时用力挤压密实。 5.4拉结钢筋不符合规定。原因是拉结筋、拉结带不按规定预留、设置,造成砌体不稳 定。拉结筋、拉结带应按设计要求留置,具体间距可视砌块灰缝而定,但不大于100mm。 5.5门窗洞口构造做法不符合规定。原因是未事先加工混凝土块,不符合设计构造大样 图的规定,造成门窗洞口不牢。应先预制加工好足够的混凝土垫块,注意过梁梁端压接 部位按规定放好,或放混凝土垫块。宜在门窗洞上口设钢筋混凝土带并整道墙 贯通。 5.6灰缝不匀。原因是砌筑前对灰缝大小不进行计算,不作分层标记,不拉通线,使灰 缝大小不一致,应先对墙体尺寸及砌块规格进行安排,适当调配皮数,将灰缝作出标 记,拉通线砌筑,做到灰缝基本一致,墙面平整,灰缝饱满。 5.7排块及局部做法不合理。原因是砌筑前对整体立面、剖面及水平砌筑时不按规定排块,造成构造不合理,影响砌体质量。砌筑时排块及构造做法,的有关规定执行。 5.8砌墙的前一天,应将连锁砌块与结构相接的部位洒水湿润,保证砌体粘结牢固。 5.9遇有穿墙管线,应预先核实其位置、尺寸。以预留为主,减少事后剔凿,损害墙体。 5.10按照设计要求预先在结构墙柱上每500mm左右焊好预留拉结钢筋端部弯成90度弯勾。 六.成品保护 6.1门框安装后施工时应将门框两侧+300~600高度范围钉铁皮保护,防止施工中撞坏。 6.2砌块在装运过程中,轻装轻放,计算好各房间的用量,分别码放整齐。搭拆脚手架 时不要碰坏已砌墙体和门窗口角。 6.3落地砂浆及时清除,收集再用。以免与地面粘结,影响下道工序施工。 6.4设备槽孔以预留为主,尽量减少剔凿,必要时剔凿设备孔槽不得乱剔硬凿损坏,可 划准尺寸用刀刃镂划。如造成墙体砌块松动,必须进行补强处理。 七、安全文明施工 7.1操作人员应戴好安全帽,高空作业应挂好安全网。 7.2在操作之前必须检查操作环境是否符合安全要求,道路是否畅通,机具是否完好无损,安全设施和防护用品是否齐全,经检查符合要求后才可施工。 7.3按施工平面布置图所要求位置码放整齐,且高度不得超2m。无安全网围挡时应根据 风速进行验算,防止倾覆。要在进场当晚把普通砖及砌块运至施工楼层,数量按图纸估 算准确。 7.4在施工楼层中按各施工段所需数量分别整齐码放(间断式码放,留有清理散落砂浆 的通道)于各个施工段待砌墙体边上(与墙体平行,间距在1.2~1.5m之间),高度不得 超过1.5m。
展开阅读全文

开通  VIP会员、SVIP会员  优惠大
下载10份以上建议开通VIP会员
下载20份以上建议开通SVIP会员


开通VIP      成为共赢上传

当前位置:首页 > 品牌综合 > 技术交底/工艺/施工标准

移动网页_全站_页脚广告1

关于我们      便捷服务       自信AI       AI导航        抽奖活动

©2010-2026 宁波自信网络信息技术有限公司  版权所有

客服电话:0574-28810668  投诉电话:18658249818

gongan.png浙公网安备33021202000488号   

icp.png浙ICP备2021020529号-1  |  浙B2-20240490  

关注我们 :微信公众号    抖音    微博    LOFTER 

客服