收藏 分销(赏)

宏观加息对市场的微观影响分析.docx

上传人:pc****0 文档编号:8908679 上传时间:2025-03-07 格式:DOCX 页数:11 大小:657.65KB 下载积分:10 金币
下载 相关 举报
宏观加息对市场的微观影响分析.docx_第1页
第1页 / 共11页
宏观加息对市场的微观影响分析.docx_第2页
第2页 / 共11页


点击查看更多>>
资源描述
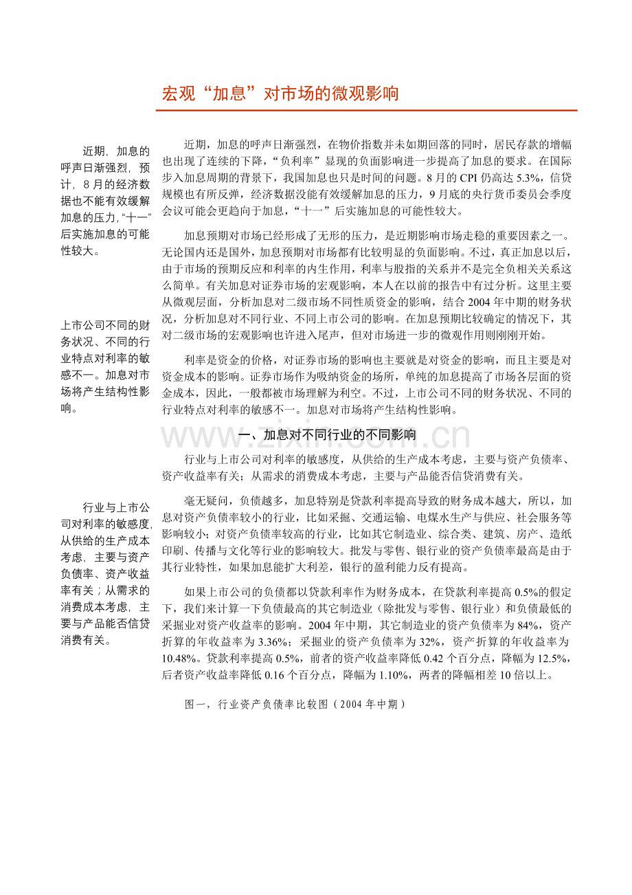
宏观“加息”对市场的微观影响 l 8月经济数据显示,加息压力仍很大。与宏观调控对市场影响的路径一样,在加息预期比较确定的情况下,二级市场对加息的系统风险也许反应比较充分,但上市公司的业绩影响则刚刚开始。 l 上市公司不同的财务状况、不同的行业特点对利率的敏感不一。加息对不同上市公司的市场表现将产生结构性影响。 l 行业与上市公司对利率的敏感度,从供给的生产成本考虑,主要与资产负债率、资产收益率有关;从需求的消费成本考虑,主要与产品能否信贷消费有关。 l 从财务杠杆的角度,利率水平与资产收益率的比较非常重要,只有资产收益率高于负债成本率,上市公司才能增加股东财富。因此,特别要注意加息对高负债率、低资产收益率行业与上市公司的影响。 l 揭示加息给上市公司带来的短期刚性成本的财务比率值得关注,其中之一就是流动比率;从长期的自身偿债能力看,利息保障倍数这一财务指标值得关注。 l 尽管加息主要是通过提高供给方的财务成本而降低上市公司的盈利能力,但加息对消费作用进而对需求的影响也不可忽视,特别是那些能信贷消费的大宗消费品行业,比如房地产、汽车,加息提高消费成本,对总需求有一定的抑制作用。 l 采用债券回购利率对股市的定价比较合理。目前市场不到25倍的整体市盈率并不会因为加息带来估值风险,市场对加息的系统风险释放比较充分。 l 如果拿加息与提高存款准备金比较的话,现在股市资金的敏感性对前者在提高,对后者在降低。提高存款准备金属于总量控制,对银行资金、企业资金的影响很大;提高利率属于价格调控,对社会资金、居民存款资金影响较大。 l 如果贷款利率提高幅度大于存款,加息对上述市场机构资金的影响由大到小的排序为:财务公司、证券公司、保险与社保资金、投资基金、QFII。因此,加息对券商重仓股和部分庄股的带来的风险更大。 分析日期: 2004年9月10日 分析师: 黄常忠 hchangzhongxhotmailx 010-65178899-84068 上证指数走势图 相关研究报告: 04.08.12 《加息变数再次考验市场》 04.05.26 《调控政策影响—市场反应过度还是消化不足?》 04.04.21 《宏观调控下的市场焦点》 宏观“加息”对市场的微观影响 近期,加息的呼声日渐强烈,预计,8月的经济数据也不能有效缓解加息的压力,“十一”后实施加息的可能性较大。 上市公司不同的财务状况、不同的行业特点对利率的敏感不一。加息对市场将产生结构性影响。 行业与上市公司对利率的敏感度,从供给的生产成本考虑,主要与资产负债率、资产收益率有关;从需求的消费成本考虑,主要与产品能否信贷消费有关。 从财务杠杆的角度,利率水平与资产收益率的比较非常重要,只有资产收益率高于负债成本率,上市公司才能增加股东财富。特别要注意加息对高负债率、低资产收益率行业与上市公司的影响。 揭示加息给上市公司带来的短期刚性成本的财务比率值得关注,其中之一就是流动比率;从长期的自身偿债能力看,利息保障倍数这一财务指标值得关注。 尽管加息主要是通过提高供给方的财务成本而降低上市公司的盈利能力,但加息对消费作用进而对需求的影响也不可忽视,特别是那些能信贷消费的大宗消费品行业,比如房地产、汽车。加息提高消费成本,对总需求有一定的抑制作用。 总体上,债券利率对股市的整体定价水平影响最大,从这个角度,目前市场不到25倍的整体市盈率并不会因为加息带来估值风险,市场对加息的系统风险释放比较充分。 如果拿加息与提高存款准备金比较的话,现在股市资金的敏感性对前者在提高,对后者在降低。提高存款准备金属于总量控制,对银行资金、企业资金的影响很大;提高利率属于价格调控,对社会资金、居民存款资金影响较大。 如果贷款利率提高幅度大于存款,加息对上述市场机构资金的影响由大到小的排序为:财务公司、证券公司、保险与社保资金、投资基金、QFII。因此,加息对券商重仓股和部分庄股的带来的风险更大。 近期,加息的呼声日渐强烈,在物价指数并未如期回落的同时,居民存款的增幅也出现了连续的下降,“负利率”显现的负面影响进一步提高了加息的要求。在国际步入加息周期的背景下,我国加息也只是时间的问题。8月的CPI仍高达5.3%,信贷规模也有所反弹,经济数据没能有效缓解加息的压力,9月底的央行货币委员会季度会议可能会更趋向于加息,“十一”后实施加息的可能性较大。 加息预期对市场已经形成了无形的压力,是近期影响市场走稳的重要因素之一。无论国内还是国外,加息预期对市场都有比较明显的负面影响。不过,真正加息以后,由于市场的预期反应和利率的内生作用,利率与股指的关系并不是完全负相关关系这么简单。有关加息对证券市场的宏观影响,本人在以前的报告中有过分析。这里主要从微观层面,分析加息对二级市场不同性质资金的影响,结合2004年中期的财务状况,分析加息对不同行业、不同上市公司的影响。在加息预期比较确定的情况下,其对二级市场的宏观影响也许进入尾声,但对市场进一步的微观作用则刚刚开始。 利率是资金的价格,对证券市场的影响也主要就是对资金的影响,而且主要是对资金成本的影响。证券市场作为吸纳资金的场所,单纯的加息提高了市场各层面的资金成本,因此,一般都被市场理解为利空。不过,上市公司不同的财务状况、不同的行业特点对利率的敏感不一。加息对市场将产生结构性影响。 一、加息对不同行业的不同影响 行业与上市公司对利率的敏感度,从供给的生产成本考虑,主要与资产负债率、资产收益率有关;从需求的消费成本考虑,主要与产品能否信贷消费有关。 毫无疑问,负债越多,加息特别是贷款利率提高导致的财务成本越大,所以,加息对资产负债率较小的行业,比如采掘、交通运输、电煤水生产与供应、社会服务等影响较小;对资产负债率较高的行业,比如其它制造业、综合类、建筑、房产、造纸印刷、传播与文化等行业的影响较大。批发与零售、银行业的资产负债率最高是由于其行业特性,如果加息能扩大利差,银行的盈利能力反有提高。 如果上市公司的负债都以贷款利率作为财务成本,在贷款利率提高0.5%的假定下,我们来计算一下负债最高的其它制造业(除批发与零售、银行业)和负债最低的采掘业对资产收益率的影响。2004年中期,其它制造业的资产负债率为84%,资产折算的年收益率为3.36%;采掘业的资产负债率为32%,资产折算的年收益率为10.48%。贷款利率提高0.5%,前者的资产收益率降低0.42个百分点,降幅为12.5%,后者资产收益率降低0.16个百分点,降幅为1.10%,两者的降幅相差10倍以上。 图一,行业资产负债率比较图(2004年中期) 数据来源:聚源信息网站数据统计 从财务杠杆的角度,利率水平与资产收益率的比较非常重要,只有资产收益率高于负债成本率,上市公司才能增加股东财富。也就是说,即使负债率高,但负债资产的收益大于成本,上市公司的每股收益还是能提高。所以,在股东财富增长方面,高负债率、高资产收益率的上市公司最快,低负债率、高资产收益率的较快,低负债率、低资产收益率的较差,高负债率、低资产收益率的最差。上市公司的资产收益率是高还是低,标尺应该是贷款利率,一旦加息,部分上市公司的负债对每股收益的贡献将由正变负。所以,特别要注意加息对高负债率、低资产收益率行业与上市公司的影响,这类行业主要有批发和零售、综合类、造纸与印刷、传播与文化等。从图二看出,资产年收益率小于贷款利率的行业一八个,占所有行业的78%,这一八个行业意味着负债对股东收益的贡献是负的。一旦加息,这些行业的财务成本比例更高,负债侵蚀股权权益更厉害。 图二、行业的资产收益率比较图 数据来源:聚源信息网站数据统计 对于加息,上市公司同样存在一个适应过程,也就是说,上市公司对加息带来的成本压力有些可以逐步消化,但短期的债务成本只能承受。而且长期的债务成本能否消化也取决于上市公司的自身偿债能力。所以揭示加息给上市公司带来的短期刚性成本的财务比率值得关注,其中之一就是流动比率,图三显示,石化、造纸、社会服务等行业的压力较小,而传播与文化、采掘、房地产的影响较大。从长期的自身偿债能力看,利息保障倍数这一财务指标值得关注,图四显示医药、交通运输、采掘、电子的长期偿债能力较强,而金融保险、造纸、综合、传播与文化则相对较差。 图三,行业流动比率比较图(2004年中期) 数据来源:聚源信息网站数据统计 图四,行业利息保障倍数比较图(2004年6月31日) 数据来源:聚源信息网站数据统计 尽管加息主要是通过提高供给方的财务成本而降低上市公司的盈利能力,但加息对消费作用进而对需求的影响也不可忽视,特别是那些能信贷消费的大宗消费品行业,比如房地产、汽车。加息提高消费成本,对总需求有一定的抑制作用,而且,信贷消费资金对贷款利率的敏感度比自有消费资金对存款利率的敏感度更高。如果按照存款利率提高0.25个百分点、贷款利率提高0.5个百分点的判断,加息对信贷消费资金的影响要大的多。 所以,房地产这样产销都依赖信贷资金的行业受加息的冲击是最大的,加息不仅提高这类上市公司成本,还会明显的降低销量,并通过供求的变化影响产品的价格。目前,我国的房地产存在一定的泡沫,加息将成为挤压泡沫的一个重要力量。在二级市场,房地产对加息预期作出了明显的反应,行业龙头万科一度跌停,地产指数这轮从1668跌至1068点,离983的历史低点也只有一步之遥,跌幅达35.97%,大于同期上证指数27.62%的跌幅。尽管如此,个人认为并不是地产板块对加息反应过度,与整个市场比较,房地产板块的市盈率并不低,行业的大部分上市公司在房价高企的情况下盈利能力不强,一旦房价下跌、销量减少,成本提高,不少房地产公司难以保证盈利,就目前的市场环境,难免再度出现抛售行为。 二、加息对二级市场各类资金的不同影响 资金利率除了影响上市公司的基本面外,还将通过资金价格、机会成本的渠道影响二级市场的各类资金。社会资金的利率多种多样,既有官方利率,又有民间利率;既有存款利率,又有贷款利率;既有短期拆借利率,又有长期债券利率。市场资金对不同利率敏感不一,而且加息还可能采取存、贷利率增幅不一致的方法,比如存款利率增加0.25个百分点、贷款利率增加0.5个百分点,这样加息对二级市场各类资金影响力度的大小也将产生差异。 总体上,债券利率对股市的整体定价水平影响最大。利率的倒数被认为是比较合理的市盈率,但由于官方与民间利率、存款与贷款利率相差很大,选取那种利率作为估值的基数很难决策。从风险与收益匹配的角度,股票市场的风险大于债券市场,投资股市的收益率要求高于债市。按照资金在股市每年周转3次左右(年换手率300%),选取91天的国债回购利率比较恰当。目前其利率水平在3%左右,如果加息导致其利率提高0.5个百分点,则市场的合理市盈率在30倍以下。从这个角度,目前市场不到25倍的整体市盈率并不会因为加息带来估值风险,市场对加息的系统风险释放比较充分。 图五:上证A股市盈率与91天国债回购利率倒数比较图 数据来源:钱龙网与证监会网站数据整理 即使考虑加息的作用,从估值的角度对当前市场的下跌也没有解释力。不过,资金的抽离是导致市场下跌的直接因素,而资金的离场在一定程度上是对加息的预期。加息对投资者心理影响很大,这既有市场急挫导致的恐慌因素,也有加息给投资者带来的实质性影响。如果拿加息与提高存款准备金比较的话,现在股市资金的敏感性对前者在提高,对后者在降低。提高存款准备金属于总量控制,对银行资金、企业资金的影响很大;提高利率属于价格调控,对社会资金、居民存款资金影响较大。随着前期存款准备金的提高、违规资金的撤离,现在股市资金以基金、社保、保险等社会资金和个人投资资金为主,对存贷利率和市场风险更敏感。所以,在目前短期风险集中释放的阶段,市场资金对加息可能产生过度反应。 现有的市场资金虽然对加息都相对敏感,但还是对存、贷利率的依存度不一。如果贷利率的提高幅度高于存款,对有些资金的影响更大。个人资金与存款和债券的投资比较,对存款和债券的利率更敏感。机构资金包括基金、保险与社保资金、QFII、证券公司、财务公司等。对于基金管理者而言,其收益主要比较市场涨跌与行业排名,与利率关系不太密切,但基金购买者主要是保险资金和个人储蓄,比较的还是债券与存款利率;保险与社保资金比较的主要是债券,与存贷利率都有关系;QFII资金的直接成本是外币利率,国内利率调整对其影响不大,但其本身对股市和债市有一个收益的比较;证券公司和财务公司的资金很大部分靠外部融资,贷款利率对其影响更大。如果贷款利率提高幅度大于存款,加息对上述市场机构资金的影响由大到小的排序为:财务公司、证券公司、保险与社保资金、投资基金、QFII。因此,加息对券商重仓股和部分庄股的带来的风险更大。 表1:各种资金的机会成本与加息影响比较 资金 机会成本 加息影响的相对大小 个人资金 存款和债券利率 较小 QFII 外币利率 小 基金 股市平均收益率 较小 保险和社保资金 债券利率 中等 证券公司 贷款利率和市场利率 较大 财务公司 贷款利率和民间利率 最大 附表1:券商前20大重仓股(2004年中期) 证券代码 证券简称 券商持股合计(万股) 占流通A股比例(%) 流通A股(万股) 600664 哈药集团 58200.14 93.37 62330.74 600038 哈飞股份 10269.81 90.09 11400 600一三2 重庆啤酒 一五00.54 19.24 7800 6005一八 康美药业 510.88 一八.92 2700 600786 东方锅炉 901.一三 16.69 5400 600468 特精股份 498.02 16.6 3000 600377 宁沪高速 2420.76 16.14 一五000 600129 太极集团 1178.86 一五.72 7500 600835 上海电气 3519.93 一五.69 22429.44 000677 山东海龙 1109.42 一五.68 7076.16 600792 马龙产业 517.58 一五.34 3375 600403 欣网视讯 454.58 一五.一五 3000 000528 桂柳工A 2286.53 14.7 一五552.78 600216 浙江医药 一八88.一三 14.29 一三214.72 600309 烟台万华 3104.33 14.27 21760 600380 健 康 元 2246.03 14.26 一五750 600372 昌河股份 一五41.49 14.01 11000 600383 金地集团 1163.26 12.93 9000 600005 武钢股份 12191.66 12.86 94800 000895 双汇发展 25一五.58 12.47 20175 000933 神火股份 1120.51 12.31 9100 附表2:QFII持流通A股比例超1%个股(2004年中期) 股票代码 证券简称 券商名单 本期持股数(万股) 占流通A股比例 较上期(%) 600547 山东黄金 瑞士银行 538.21 8.97 6.96 000063 中兴通讯 摩根士丹利 2126.64 7.04 0 000063 中兴通讯 德意志银行 1741.39 5.77 144.64 600660 福耀玻璃 瑞士银行 2一八9.06 5.68 4一五.38 600489 中金黄金 瑞士银行 557.21 5.57 3.41 000729 燕京啤酒 瑞士银行 852.89 4.53 752.91 600270 外运发展 瑞士银行 856.45 4.12 一三9.42 6000一八 上港集箱 瑞士银行 1471.04 3.5 0 000088 盐田港A 瑞士银行 535.94 3.3 0 600406 国电南瑞 摩根士丹利 一五5.32 2.59 0 000969 安泰科技 摩根士丹利 200 2.08 0 6000一八 上港集箱 德意志银行 683 1.63 0 600066 宇通客车 摩根士丹利 228.62 1.63 0 000786 北新建材 瑞士银行 296.19 1.3 0 600000 浦发银行 瑞士银行 1042.42 1.16 36.87 600166 福田汽车 瑞士银行 174.02 1.12 0 600900 长江电力 瑞士银行 2601.3 1.12 0 600021 上海电力 汇丰银行 240.99 1 0 附表3:社保基金持股比例超1%个股(2004年中期) 股票代码 证券简称 社保基金名称 持股数(万股) 持股比例(%) 600785 新华百货 全国社保基金一零六组合 256.24 2.49 600552 方兴科技 全国社保基金一零三组合 287.27 2.46 600594 益佰制药 全国社保基金一零七组合 一五2.4 2.27 600439 瑞 贝 卡 全国社保基金一零三组合 200.81 2.03 600258 首旅股份 全国社保基金一零三组合 411.84 1.78 600386 北京巴士 全国社保基金一零六组合 445.57 1.77 600777 新潮实业 全国社保基金一零一组合 374.37 1.41 000428 华天酒店 全国社保基金一零三组合 232.7 1.35 600267 海正药业 全国社保基金一零七组合 337.39 1.35 000060 中金岭南 全国社保基金一零一组合 568.64 1.32 600166 福田汽车 全国社保基金-零七组合 5一八.89 1.14 600526 菲达环保 全国社保基金一零三组合 一五4.85 1.11 600305 恒顺醋业 全国社保基金一零三组合 一三8.99 1.09 600495 晋西车轴 全国社保基金一零三组合 111.27 1.08 600366 宁波韵升 全国社保基金一零三组 297.89 1.04 6004一八 江淮汽车 全国社保基金一零六组合 236.45 1.03 000541 佛山照明 全国社保基金一零二组合 360.67 1.01 附表4:企业年金持股前十大股票(2004年中期) 股票代码 证券简称 机构名称 持股数(万股) 持股比例(%) 000606 青海明胶 上海企业年金发展中心 509.43 3.36 600879 火箭股份 上海市企业年金发展中心华夏成长 587.41 1.67 600129 太极集团 上海市企业年金发展中心华夏成长 289.09 1.14 600835 上海电气 上海市企业年金发展中心上投平衡 538.08 0.76 600006 东风汽车 上海市企业年金发展中心银河平衡 1479.28 0.74 600621 上海金陵 上海企业年金发展中心华鑫平衡 351.53 0.67 000425 徐工科技 上海市企业年金发展中心 3一三.1 0.57 600078 澄星股份 上海市企业年金发展中心上投平衡 209.61 0.52 600591 上海航空 上海市企业年金发展中心华夏成长 492.69 0.46 600591 上海航空 上海市企业年金发展中心中金平衡 469.24 0.43 600675 中华企业 上海市企业年金发展中心申万平衡 292.44 0.42 附表5:基金十大重仓股(2004年中期) 股票代码 股票简称 本期持股数量(万股) 本期占流通A股比例(%) 上期持股数量(万股) 600009 上海机场 42148.0877 55.68 31927.606 000039 中集集团 12762.1626 42.一三 4120.30一三 600一八8 兖州煤业 7208.4235 40.05 6352.427 000088 盐田港A 6126.4874 37.7 7387.5311 600585 海螺水泥 7524.5839 37.62 6410.2一五8 600011 华能国际 一八399.9537 36.8 10099.5607 600002 齐鲁石化 12211.5556 34.89 11989.709 600028 中国石化 90126.2445 32.19 73864.7162 600104 上海汽车 31071.0085 31.61 27286.5324 600521 华海药业 1968.2679 31.24 690.5289 附表6:资产负债率小于20%的个股一览表(2004年中期) 股票代码 股票名称 资产负债率 股票代码 股票名称 资产负债率 000534 汕 电 力 1.12 000967 上风高科 12.94 600239 红河光明 2.57 600321 国栋建设 一三.23 000916 华北高速 4 600355 精伦电子 一三.27 000656 ST 东 源 4.05 000989 九 芝 堂 一三.57 600897 厦门机场 4.17 000985 大庆华科 一三.86 000798 中水渔业 4.59 000062 深圳华强 14.07 600575 芜 湖 港 4.61 600171 上海贝岭 14.07 000554 泰山石油 4.86 600365 通葡萄酒 14.1 000975 科 学 城 5.33 600861 北京城乡 14.21 600168 武汉控股 5.73 600249 两 面 针 14.45 600436 片 仔 癀 5.76 600099 林海股份 14.58 600638 新 黄 浦 6.97 000828 东莞控股 14.68 600009 上海机场 7.23 600493 凤竹纺织 14.95 600649 原水股份 7.48 000686 锦州六陆 一五.3 600640 联通国脉 7.73 000899 赣能股份 一五.69 000609 燕化高新 8.27 0005一八 四环生物 一五.82 600240 *ST 仕奇 8.34 600461 洪城水业 16.19 600521 华海药业 8.47 600810 神马实业 16.2 000817 辽河油田 8.59 000602 金马集团 16.24 000571 新大洲A 8.7 600975 新 五 丰 16.25 600563 法拉电子 8.75 600570 恒生电子 16.33 000089 深圳机场 9.14 600350 山东基建 16.58 000956 中原油气 9.48 000685 公用科技 16.62 600035 楚天高速 9.51 000096 广聚能源 16.78 600一三5 乐凯胶片 9.53 000869 张 裕 A 16.84 600233 大连创世 9.71 600485 中创信测 16.85 000875 吉电股份 9.72 000962 东方钽业 16.88 000520 中国凤凰 9.94 600690 青岛海尔 16.9 000611 时代科技 10.01 002004 华邦制药 17.59 600125 铁龙股份 10.25 600435 北方天鸟 17.73 600588 用友软件 10.4 600279 重庆港九 17.75 000416 健特生物 10.44 002016 威尔科技 17.81 000541 佛山照明 10.49 000998 隆平高科 一八.03 000026 飞亚达A 10.5 6005一三 联环药业 一八.03 600004 白云机场 11.46 600754 锦江酒店 一八.37 000423 东阿阿胶 11.89 000919 金陵药业 一八.61 002038 双鹭药业 11.99 600985 雷鸣科化 一八.65 600896 中海海盛 12.1 600459 贵研铂业 一八.77 000681 远东股份 12.11 600428 中远航运 一八.87 600146 大元股份 12.59 600337 美克股份 一八.88 000507 粤 富 华 12.72 600452 涪陵电力 一八.88 000682 东方电子 12.75 600993 马 应 龙 一八.93 000728 北京化二 19.55 600020 中原高速 19.24 600088 中视传媒 19.57 000779 三毛派神 19.53 重要声明: 本报告的信息均来源于公开资料,我公司对这些信息的准确性和完整性不作任何保证,也不保证所包含的信息和建议不会发生任何变更,我们已力求报告内容的客观、公正,但文中的观点、结论和建议仅供参考,投资者据此做出的任何投资决策与本公司和作者无关。我公司及其关联机构可能会持有报告中提到的公司所发行的证券并进行交易,也可能为这些公司提供或者争取提供投资银行或者财务顾问服务。本报告版权仅为我公司所有,未经书面许可,任何机构和个人不得以任何形式翻版、复制和发布。如引用、刊发,需注明出处为华夏证券研究所,且不得对本报告进行有悖原意的引用、删节和修改。 华夏证券研究所 CHINA SECURITIES RESEARCH xresearch.cscxx 北京 华夏证券研究所 中国 北京 100010 朝内大街一八8号4楼 x(8610)6517-8899 传真:(8610)65一八-0322 上海 华夏证券研究所 中国 上海 200025 徐家汇路550号宝鼎大厦1001 x(8621)6445-0038 传真:(8621)5490-5471 3.2.202518:3618:36:2325.3.26时36分6时36分23秒3月. 2, 252 三月 20256:36:23 下午18:36:23 2025年3月2日星期日18:36:23
展开阅读全文

开通  VIP会员、SVIP会员  优惠大
下载10份以上建议开通VIP会员
下载20份以上建议开通SVIP会员


开通VIP      成为共赢上传

当前位置:首页 > 包罗万象 > 大杂烩

移动网页_全站_页脚广告1

关于我们      便捷服务       自信AI       AI导航        抽奖活动

©2010-2026 宁波自信网络信息技术有限公司  版权所有

客服电话:0574-28810668  投诉电话:18658249818

gongan.png浙公网安备33021202000488号   

icp.png浙ICP备2021020529号-1  |  浙B2-20240490  

关注我们 :微信公众号    抖音    微博    LOFTER 

客服