收藏 分销(赏)

2014高考地理总复习提纲-自然灾害概述-新人教版选修5.doc

上传人:仙人****88 文档编号:5744514 上传时间:2024-11-19 格式:DOC 页数:7 大小:303KB 下载积分:10 金币
下载 相关 举报
2014高考地理总复习提纲-自然灾害概述-新人教版选修5.doc_第1页
第1页 / 共7页
2014高考地理总复习提纲-自然灾害概述-新人教版选修5.doc_第2页
第2页 / 共7页


点击查看更多>>
资源描述
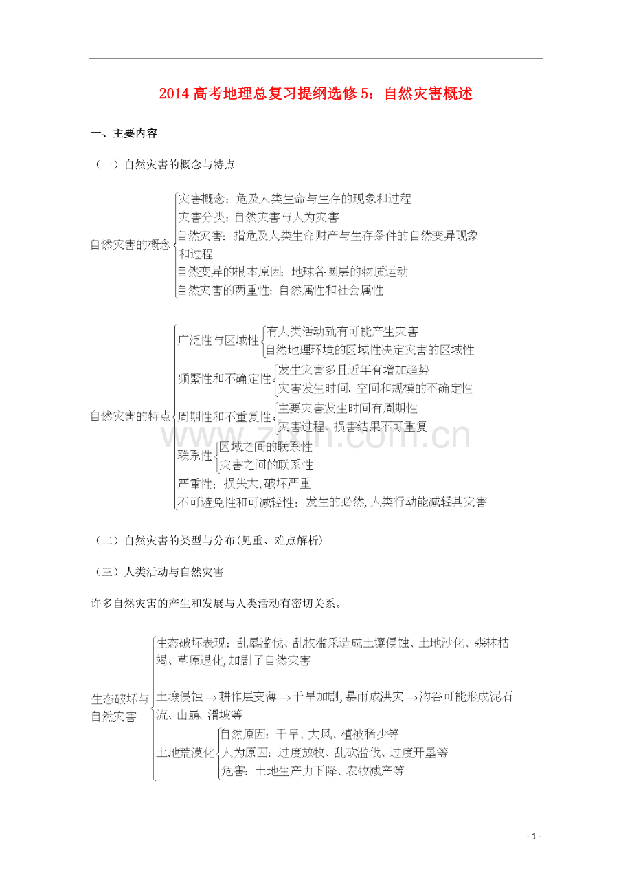
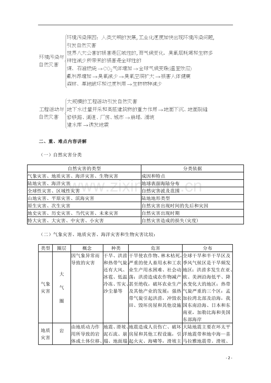
2014高考地理总复习提纲选修5:自然灾害概述 一、主要内容 (一)自然灾害的概念与特点 (二)自然灾害的类型与分布(见重、难点解析) (三)人类活动与自然灾害 许多自然灾害的产生和发展与人类活动有密切关系。 二、重、难点内容讲解 (一)自然灾害分类 自然灾害的类型 分类依据 气象灾害、地质灾害、海洋灾害、生物灾害 成因和特点 陆地灾害、海洋灾害 地球表面海陆分布 全球性灾害、区域性灾害 自然灾害波及范围 山地灾害、平原灾害、滨海灾害 陆地地形类型 原生灾害、次生灾害 自然灾害出现时间的先后和灾因 地史灾害、历史灾害、当代灾害、未来灾害 自然灾害出现时期 特大灾害、大灾害、中灾害、小灾害 自然灾害造成的损失(灾度) (二)气象灾害、地质灾害、海洋灾害和生物灾害比较: 类型 圈层 概念 种类 危害 分布 气象灾害 大 气 圈 因气象异常而导致的灾害 干旱、洪涝和热带气旋,还有大风、冰雹、低温冷冻、雪灾、沙尘暴等 干旱使农作物、林木枯死,严重的使人畜用水和工农业生产用水困难、社会动荡;洪涝造成农作物减产甚至绝收,破坏农业生产及其他产业的发展;强热带气旋引起洪涝,冲毁农田、毁坏房屋和其他设施 全球干旱和半干旱区及季风气候区是干旱频发地区;洪涝多发生在亚、欧、美洲沿海低平、降水变化大的地区;热带气旋严重的三个区:孟加拉湾北部及沿海,我国东南沿海、日本和东南亚,加勒比海和美国东部海岸 地质灾害 岩 石 圈 由地质动力作用所导致的岩体或土体位移、地面变形以及地质环境恶化,并危害人类生命财产安全的现象或过程 地震、滑坡、泥石流、崩塌、地面塌陷、地裂缝等 地震造成人员伤亡、破坏房屋和其他工程设施,引起火灾、海啸等,滑坡主要造成房屋和其他工程设施、耕地、农作物的破坏和河道阻塞,而泥石流还对城镇、矿山、乡村造成毁灭性冲淤 大陆地震主要在环太平洋地震带和地中海—喜马拉雅地震带。滑坡、泥石流主要分布在山区 海洋灾害 水 圈 因海洋自然环境发生异常性激烈变化,而导致在海上或海岸地带发生的自然灾害 风暴潮、海啸、海浪、海冰、赤潮等 风暴潮可倾覆海上船只,破坏海上设施,淹没沿海城镇、村庄、耕地,造成人员伤亡。海啸严重威胁人身安全 风暴潮发生在热带或温带海洋气旋多发区 生物灾害 生 物 圈 由动植物的活动和变化所造成的灾害 农林牧生物灾害、森林火灾、草原火灾 农林牧灾害影响农作物生长、造成减产,森林火灾和草原火灾造成人员伤亡,还破坏生态环境 发生在农耕区、林区、牧区 (三)干旱、洪涝、热带气旋比较: (四)孟加拉国水灾严重的自然原因   孟加拉国位于恒河和布拉马普特拉河河口三角洲,平均海拔10米以下,地势低洼容易积水。其热带季风气候,降水的季节和年际变率大。大部分地区年降水量达到2000~3000毫米,东北部地处山地迎风坡,年降水量高达5000~6000毫米。每年7—9月为雨季,降水丰沛,占全年降水量的80%。当西南季风来得早、退得迟、势力强大时,降水强度增大、历时时间增长,出现洪涝灾害。该国境内河流纵横,大小河流有230多条,河湖面积占全国总面积的10%。最大的布拉马普特拉河,流经平原和三角洲,水量大,当降水过于集中时,泄洪不畅,河道泛滥,水深可达1~4米,易加重孟加拉国的水灾。孟加拉国水灾与海潮有一定关系。孟加拉湾是世界上暴发风暴潮最频繁的地区。风暴潮和海水的顶托,阻碍了河水入海,海水倒灌,加重了水灾灾情。综合来看,地形、气候、河流、位置等是其水灾严重的原因。 (五)环太平洋地区地震多发生的原因   板块构造理论认为,地球岩石圈分为六大板块:太平洋板块、亚欧板块、美洲板块、非洲板块、印度洋板块、南极洲板块。板块内部地壳活动相对稳定,板块边界地壳运动活跃,容易出现断裂和错位,引起地球内能的强烈释放。环太平洋地区正处于板块边界地带,所以多地震。 (六)赤潮   赤潮是海水中某些微小的微型藻、原生动物或细菌在一定的环境条件下爆发性增殖或聚集在一起而引起水体变色的一种生态异常现象。这一概念最早是因海水变红而得名,现在已成为各种赤潮的统称。赤潮一般可分为有毒赤潮与无毒赤潮两类。有毒赤潮是指赤潮生物体内含有某种毒素或以能分泌出毒素的生物为主形成的赤潮。有毒赤潮一旦形成,可对赤潮区的生态系统、海洋渔业、海洋环境以及人体健康造成不同程度的毒害。无毒赤潮是指体内不含毒素又不分泌毒素的生物为主形成的赤潮。无毒赤潮因会大量消耗水中氧气,造成生物缺氧而死,对海洋生态、海洋环境、海洋渔业也会产生不同程度的危害,但基本不产生毒害作用。赤潮在近年来频繁发生的最主要原因是由于经济的发展和人口的快速增长,近岸水域开发利用增加,生活污水、工业废水和养殖污水向海洋过量排放,致使海域越来越富营养化,为赤潮的发生提供了必要条件。日益发达的世界性交通运输也使某些有害藻类特别是其孢囊得以广泛传播。厄尔尼诺及其南方涛动现象等异常气候也促进了赤潮的发生。  (七)自然灾害之间的关联性 - 7 -
展开阅读全文

开通  VIP会员、SVIP会员  优惠大
下载10份以上建议开通VIP会员
下载20份以上建议开通SVIP会员


开通VIP      成为共赢上传

当前位置:首页 > 考试专区 > 高考

移动网页_全站_页脚广告1

关于我们      便捷服务       自信AI       AI导航        抽奖活动

©2010-2026 宁波自信网络信息技术有限公司  版权所有

客服电话:0574-28810668  投诉电话:18658249818

gongan.png浙公网安备33021202000488号   

icp.png浙ICP备2021020529号-1  |  浙B2-20240490  

关注我们 :微信公众号    抖音    微博    LOFTER 

客服