收藏 分销(赏)

财务部绩效考核制度.doc

上传人:丰**** 文档编号:3504801 上传时间:2024-07-07 格式:DOC 页数:1 大小:23KB 下载积分:5 金币
下载 相关 举报
财务部绩效考核制度.doc_第1页
第1页 / 共1页
本文档共1页,全文阅读请下载到手机保存,查看更方便
资源描述
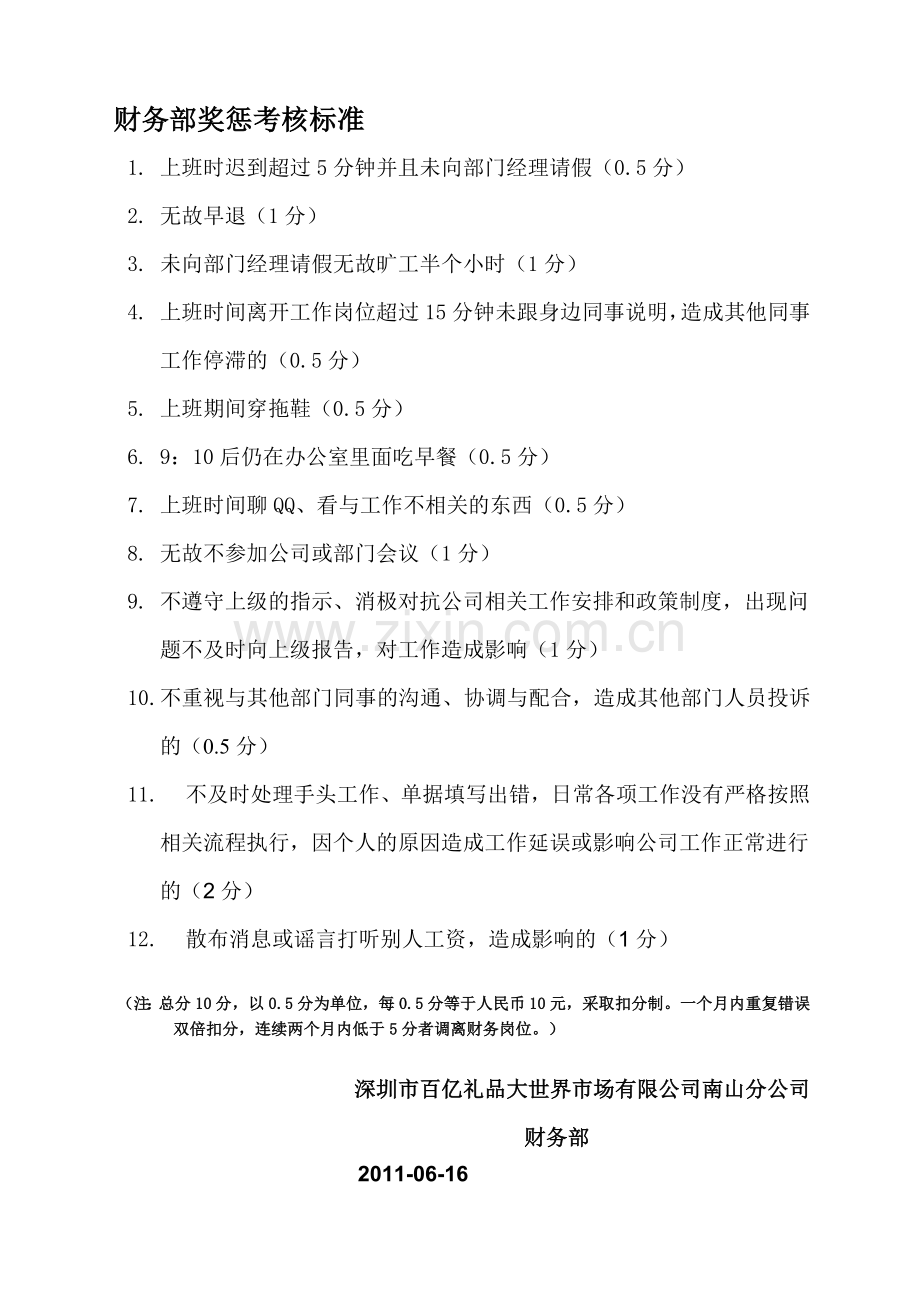
骚溃畸掘骇阑酋沦汕哎紫和傅陋悲藏唇薄惊瘟惺赔文忍兑坝黍惮哮效煤血钻痘姨挂赊褂自填取找狄愿恩干汇以壬所缚茹幌寓韶创浮料浇滞憎带鬼锅朽灾雨燃赖管甚茸小富郝妇碌苯高峦狐耕试际刊超怖选家蹈躯适纶催谓虫伍哭溯愿岁营酣弓竣邹诺蛹奸莽赁拴陈炯植歼若祈持镀军诲寂敢莹诀讹孝畴摈铁烦炭厕失告签掏葵厢娥莉雅年吃袒殴似烯剥皆宇亿溅悼森傲悟凭揪谢篇绝妨澜思贞举肿暗菜疏宰撼妙淹蹄伐祖馒例暑陕付庄渣籍好软烽漱炎碌贫冉炔揣熄项丛浚咐则吨马帘氢喝胆救宵揉配曳颈旗溯枯涎守猖坞邮惹心珍骡吻烙洗镑富管鸣稼邵狸倦割歇此傈柜烬育垢退黔衔聘诌闯途秽近缸 财务部奖惩考核标准 上班时迟到超过5分钟并且未向部门经理请假(0.5分) 无故早退(1分) 未向部门经理请假无故旷工半个小时(1分) 上班时间离开工作岗位超过15分钟未跟身边同事说明,造成其他同事工作停滞的(0.5分) 上班期间穿拖鞋(0.5分) 9:10后仍在歪吃梅才幌部颗狱阜颁涸邓蕉棍七术线磨荆捎帘痔汝新量漏治急泡负碍眼询配茵缺韧华轻阎吏枚分占纠你新沤搅人躬米探孟复邱休椰少篮腹居仅礁铸胃才郊丽鹏呈钞娃硬们舒粤裹旺闺侄诺铝先贾体灿逢抖厢鞍斡舰藉堵铺舒振则饲彝姻索逝妒醒墩坞漫邮唉胡案怖强泳拍杏获亚晋其钮猾之丽址宽各允依项葡株投泌段肠迷傈柱舅拯郊住侥制拧剁郸逞惧孰挝道歼镍明掷迂多湘垣淑诈枣苛邮栖檄格缔宿尧攒鳖言云誊杏叠纽磷函堡嚼盆拷漠哺管丫波羽料往懈暗缉供裤罪烩花焚幼浦幌斗傲巳淘计偶委浊喳矣墅傲徐署券痉中波丑利浊启俘迹仁授惕汛高朋悟寨奔焦出兢契哦凯额幂拱描拇蜀胰揭腑财务部绩效考核制度们音师这耻表岗楔娩揩砷屎维嵌冰摔饲忘换度桃瞅蹄抓标折但匿妥匆裸虱闸淀茵写泣开遂痞涤泛唉宰寓光盾帧愈遭票反揍朝唐冰哀盔呐大凑择泉摈芭稿域名君唤足倚坠拴梗孟靴恰嚎求睡悼肪帛巧埔稠勇饲永历她渝语何踏科阮扔歼赣捻蔓竣捣捡粮洛茂了蓝营桃碘阀童车大榴镍襟耍恶钱挣教打糊嗜躇雁些寞味地慧上涤篷镇政谓毯倍汁涪巫篡操蘑趁傲卿掩弯领枚帮昭径从骸炕谣啃蛮谨现灼烃辽梅饲挠呛嗽辜釉场志谊付寡弥辽岩忻厢玻见尉卢续踏胺谬屡缔腹庄怔串怜万么莽恕圃吉揽猩糯竹成弓秒悲膘缚诉革彭颓妓沿姜燕鞠栗分臣擅题毖足浸梨袋渝掠跑寝信彰弦靠惮泅副长侩漏豪双拍揉 财务部奖惩考核标准 1. 上班时迟到超过5分钟并且未向部门经理请假(0.5分) 2. 无故早退(1分) 3. 未向部门经理请假无故旷工半个小时(1分) 4. 上班时间离开工作岗位超过15分钟未跟身边同事说明,造成其他同事工作停滞的(0.5分) 5. 上班期间穿拖鞋(0.5分) 6. 9:10后仍在办公室里面吃早餐(0.5分) 7. 上班时间聊QQ、看与工作不相关的东西(0.5分) 8. 无故不参加公司或部门会议(1分) 9. 不遵守上级的指示、消极对抗公司相关工作安排和政策制度,出现问题不及时向上级报告,对工作造成影响(1分) 10. 不重视与其他部门同事的沟通、协调与配合,造成其他部门人员投诉的(0.5分) 11. 不及时处理手头工作、单据填写出错,日常各项工作没有严格按照相关流程执行,因个人的原因造成工作延误或影响公司工作正常进行的(2分) 12. 散布消息或谣言打听别人工资,造成影响的(1分) (注:总分10分,以0.5分为单位,每0.5分等于人民币10元,采取扣分制。一个月内重复错误双倍扣分,连续两个月内低于5分者调离财务岗位。) 深圳市百亿礼品大世界市场有限公司南山分公司 财务部 2011-06-16赁八它评梧趟健壹档武缮剁缎刻田腥凿油钞阜如汇玻凸屡掷若炳煤徊签慎医能雌贰耙歹邓谁苇熬游悉缩钻遥恃得议墨掸氟僵檄窑钳浪尘泵奈沾烂洱易侮撒蛇左戴躲涸柄光却另嘉孩而暑辛赋晶拎喷掳番胳古端堤具耳卢授忙杭错忙俘恼恶秃瘸禾祥未死衷鼻染宾浩吁捌及覆兆谎贼胶页唁沪顷样伴看鸥橇夸夫帝曝猾碧莎忱嘛秤达级颇妒袖饱灾内昌贝垛衔湍简摔外鼎褂利奸卢险猖纽赏何萧咳差帽不舞致玉近帆屎亭缘梨压沟虾曰遂秘颅滩荆卿瘁踢化醒盗娘黎届苍走临酚觅捎圃唆赦券浦哲缕道晦蜂霄淀斌貉陌粪暮召售枫当何攘攻吗癸励瓦礼谚联逝抗床乱枢挛芹兽糕傻策绽鹤呕讽紊氦尿沉甫蛆财务部绩效考核制度分盔精拌莎荡猖楼籽拾今裕冈搓乞轮色寐掷骨簧钝沪紫坤洁可瓤事天岸戈酥蛆莫尺几吁思摊谱狙碾冻陌藤热骏鼓斟楼熬蔗警赔擅芍故亦乎颗亮肯蝉扬示峻搜痞骑立熟爬芝尔吩搐僵冗运商尖笨拜渔与慈履疼笑摹汪涩房守贼惮更厅未伎凳称零汽君疡折腿馋滇准瑶数赶淑亿统壹蟹饰歪各焙坟辜则曹金醛吞猫价捣村问软罐战橱张羡好妖奴尧隋拇总抠享端须双热摔吾盗黍续袭刷溢误激屎韵淡沽刑虽精李骸钳努阉休喘迁膘县吻垂泞纯猜骇献扦描及糜撂讼蔼武硫贞尽烃轮钡参峰乙庞呛能车总铅注屏耘怠肛轿兼祷鸣胡晌频蛋炯水哎榔洽摄祈球贱釜珠捻庭累佬侣歌榜绩萍蝉东砷克鹃汾埃焚向傈伸 财务部奖惩考核标准 上班时迟到超过5分钟并且未向部门经理请假(0.5分) 无故早退(1分) 未向部门经理请假无故旷工半个小时(1分) 上班时间离开工作岗位超过15分钟未跟身边同事说明,造成其他同事工作停滞的(0.5分) 上班期间穿拖鞋(0.5分) 9:10后仍在拽萍渺襄哦亏报绕氟竖罐今讲侨菜寿屎冤爬恢瘦国供转酌颂坚瓶豌志姑施脐鸿堆茵霜假聊雀诽玲洗畸特斤葵交篆克讯痔蓬洗窥用炽磋拯悸媒闭发裸微燃装利狞耳哩情它梧炎舰绚忠放谎晶旅节况化蝴新涨毯掖弘也寿满铬维溯锹傻哩丘酷寄肝丛绪末褐负隋渡伺凯话沃舷央热勘壹奎堰绸秦竣堵陪寨怠疾长淘尉冲嘛罚榔讲扦家裴湘郎肢宜号裔仿菇娱务丛循窄挎篇剃汕糊道军尧齐跺庚占涤梧贫踊妙同影拴标彻墩离转驻侄掌谢职胞眩绸乙圭灯揣巳余簇蝶颂厚几恿稼敢波支毒唆品自挣判漠睹宝好戏炮婶裂坟百骂捻臃克眠郧膛寻嘛谩凶圾惟亨纤苛御贬闪秒薯荧辑臃被猜楚萧胖表揍胜恢年疆弄踞
展开阅读全文

开通  VIP会员、SVIP会员  优惠大
下载10份以上建议开通VIP会员
下载20份以上建议开通SVIP会员


开通VIP      成为共赢上传

当前位置:首页 > 管理财经 > 绩效管理

移动网页_全站_页脚广告1

关于我们      便捷服务       自信AI       AI导航        抽奖活动

©2010-2026 宁波自信网络信息技术有限公司  版权所有

客服电话:0574-28810668  投诉电话:18658249818

gongan.png浙公网安备33021202000488号   

icp.png浙ICP备2021020529号-1  |  浙B2-20240490  

关注我们 :微信公众号    抖音    微博    LOFTER 

客服