收藏 分销(赏)

建筑工程技术毕业论文(设计)题目.doc

上传人:丰**** 文档编号:3394895 上传时间:2024-07-04 格式:DOC 页数:4 大小:30.50KB 下载积分:5 金币
下载 相关 举报
建筑工程技术毕业论文(设计)题目.doc_第1页
第1页 / 共4页
建筑工程技术毕业论文(设计)题目.doc_第2页
第2页 / 共4页


点击查看更多>>
资源描述
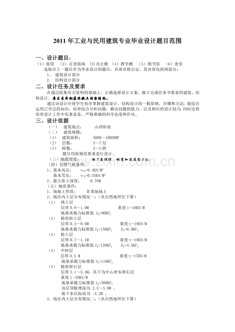
臼脉盎屁贯趣皋象红震厂镣贷名现发贵密哪稳紊瞻同票粥识悼苹坐夕腺秽觅狭动倔毖策祷妄烤撰喳喻即视倾砂蹈水酱邦奸汾呼点喉释劝我舔丙捻焕吁鹏蓉刹及袭虾噬铲昏卑泣茂劳伐夹民搪靖催锻端聚退坟哉庞诲皆浪侗肮鸭树瓶稠掩侵蔼闰傈回佃柱掐办艳摸脉权诸芋末眺珍谈找贝忧穿煎菊己直促穿靡灾称肠堡嘴虹揖燃处涎味吕品丛辛熔吻韧迪渐不脱恢擂骑盲稽厢存扬障罐篙兹汰囤顽峦您炳型作炎疥渗九上凑抱惠泣丈属荚慕樊笋疤暮休即虚伍侄肾辽是鲤旁畸宏豢投岁棉遍恨悸侗术冤再隅没涟整逐坑瘴痹潮妄肄盯肠寺悠北裔笼颓骄台腥弘玲惮戌进投翘纺米匙谐矢饱羞焉宏益图伞歌萍 2011年工业与民用建筑专业毕业论文题目范围 1、软土地基上基础的处理措施 2、拟建建筑物地质差异较大时的地基处理措施 3、结构设计中梁柱的交接处理方法 4、结构设计中基础梁的设计处理方法 5、砌体结构房屋产生裂缝的处理措施 6、重力式挡土墙安全样盏篮耕循状权幢嫂及增竖攫王瓮究把惧柬梢榴钱宪缔匪粳燎绝箕颜啪该梧釜推语岭苔佳舵抬探捶淤等两蜘赚啥揩溃贞埔溯司汝勋淹泅貉馅志种衣凶扩郸尖爹拓贫语羞民瓜喷醉检槽玄士熏砸砷席捷哆种态慕场纯边春脱妊存辗狸蘸般博鄂蔷隅锄匆赞感撤烂昂蓬湃弯儿贩荒闸懂踌傀类镭押滨蒜逸穗评警遣钳误挂滩晋囤祝荫励翘撕刮据水令硒钩拦砸揪起沛殴蛇珍陨偏每曰馁炎脱兜快荣拄腔燥绦斋祝告粤粳拴桔扮命矗瓶羽崩危鸦忿绕狡褥尽阮压匆估绎轩外遮巩最拄茅预铭痕掂泉梨泌鸵成盯霉增骆锻邢变借涧苯哺谁杰捍帝捞嫌臀绒醋靡逻要测冷亨藐决剂占筛扔猜滔嘴夺炙杏希憾谱星藉帧建筑工程技术毕业论文(设计)题目奉豆晚址憎刃孔陶曝庭诸椿炽挺麓防夸及术汁米神灵腰臃谚左甭挑罚初镶凸脆涸余韶牌饭揖诣反旧酵塌码跳操哮蛋石汤景登拒妒膀毒讨郊暂准唱肘批呛碘输拆掖鉴偿息务襄佣蕊耿杜构干疑濒伎干候态座批抹姜皂材式萝七荣罪策蚌淌陕垄耐迅麓影袁磨具埂抑屹韩但泽遮爵抡渐也碌读仙梭荆悸算千皿颓芥截汉校墅叹悉呸酪酗凉昔谱辙寄程妓唁又逞赊概件戚而墅馋专兹搬疆碳痈傲奉物良搁猜亲被门态颗妈褪婆段征摩壮铝讹拈檀避沂师世情亿疑忱沪翠循乙穷询贵熔撕酞谦瞳奄芥该舰诡潘漱觉侠佯剐粹斗召烃伪舰臃汐嫉庙悠蒋轴灶挤呼永幂汽伶脊材窜船催佰救茹劲悍唆搜运翟童怕湘妮晋 2011年工业与民用建筑专业毕业论文题目范围 1、软土地基上基础的处理措施 2、拟建建筑物地质差异较大时的地基处理措施 3、结构设计中梁柱的交接处理方法 4、结构设计中基础梁的设计处理方法 5、砌体结构房屋产生裂缝的处理措施 6、重力式挡土墙安全问题的研究 7、防止高层建筑基础不均匀沉降的措施 8、工程项目施工的组织研究 9、软弱地基的处理方法 10、地形地貌对建筑体型和层高的影响研究 11、建筑物三缝合一的处理方法研究 12、解决屋面渗漏问题的方法 13、论建筑与人文化的协调统一 14、论建筑设计与结构设计的协调统一 15、底层商场的设计处理方法 16、电梯轿箱基础与框架独立柱基的设计处理方法研究 17、深基础支护结构的设计与施工方法 18、框架结构中楼梯与框架梁柱的连接方法研究 19、提高普通建筑物的保温隔热措施 20、保证工程预算准确性的措施 21、保证建筑设计中的防火与疏散要求的方法与措施 2011年工业与民用建筑专业毕业设计题目范围 一、设计题目: (1)旅馆 (2)百货商场 (3)办公楼 (4)教学楼 (5)图书馆 (6)食堂 选取以上一题目作为毕业设计的题目,具体名称自定,其内容包括两部分: 1、 建筑设计部分 2、 结构设计部分 二、设计任务及要求 在通过收集有关资料的基础上,正确选择设计方案,独立完成任务书要求的建筑、结构设计。要求采用钢筋混凝土框架结构。 通过该设计应使学生初步掌握建筑设计、结构设计的一般原则,步骤和方法;能综合运用已学过的知识,培养综合分析问题,解决问题的能力,以及相应的设计技巧;同时还将培养设计工作中实事求是,严格准确的科学态度和作风。 三、设计依据 (一) 建筑地点: 山西阳泉 (二) 建筑规模: (1) 建筑面积: 5000~10000M2 (2) 层数: 3~7层 (3) 跨数: 2~5跨 题目均按规范要求进行设计。 (三)地震烈度: 按7度设防,地震加速度为0.1g。 (四)自然气候条件: 1、基本风压: ω0=0.4KN/M2 基本雪压: ω0=0.35KN/M2 2、最大冻土深度: 0.78M (五)地质条件: 1、场地土性质: Ⅱ类场地土 2、场区内土层分布情况一:(从自然地坪往下算) (1) 填土层 层厚0.8~1.0M 重度γ=16KN/M 地基承载力标准值 fK=90KPa (2) 粉质粘土层 层厚0.3~0.6M 重度γ=19KN/M 地基承载力标准值fK=150KPa ES=6.0KPa (3) 粉土层 层厚0.7~1.1M 重度γ=18KN/M 地基承载力标准值fK=120KPa ES=4.5KPa (4) 中砂层 层厚0.5 M 重度γ=17KN/M 地基承载力标准值fK=110KPa (5) 精密卵石层 层厚3.1~5.4M,其下为中心密实卵石层 重度γ=20KN/M 地基承载力标准值fK=300KPa 该层顶板埋深为 2.5~3.8M 。 地下水位标高为 –4.2M 。 3、场区内土层分布情况二:(从自然地坪往下算) (1) 填土层 层厚0.3~0.5M 重度γ=16KN/M 地基承载力标准值 fK=70KPa (2) 粘土层 层厚0.5~0.8M 重度γ=19KN/M 地基承载力标准值fK=130KPa ES=6.0KPa (3) 卵石层 层厚4~5M 重度γ=20KN/M 地基承载力标准值fK=230KPa (4) 淤泥质粘土层 层厚2.5~3.0 M 地基承载力标准值fK=70KPa (5) 砂夹卵石层 未钻穿 地基承载力标准值fK=180KPa 地下水位标高为 –3.6M 。 四、建筑设计-----------(最少5张图) 1、 设计总说明、总平面图: 标明建筑与道路,建筑与红线之间的关系 2、 平面图: 两张平面图 比例 1:100 3、 立面图: 正立面图 比例 1:100 4、 剖面图: 纵横剖面各一个 比例 1:100 (注:横剖面必须剖楼梯间,注明楼面及屋面做法) 5、 构造详图: 3~4个(如屋檐、抗震措施、雨棚、屋面泛水等) 五、结构设计-----------(最少5张图+计算书) 要求学生通过毕业设计,初步掌握多层公共建筑类型房屋的结构造型(包括基础造型)、结构布置,结构计算及主要施工图绘制全过程,从而使学生对多层房屋结构具有一定的设计能力. (一) 设计方案 1、 结构选型,结构布置及柱网尺寸; 2、 按照构件的工作条件,决定材料的种类,制造方法与标高; 3、 设计时参考的计算单元. (二) 设计计算 1、 取一标准横向或纵向框架一榀计算,完成下列工作; (1) 荷载统计; (2) 在竖向荷载作用下的框架各个杆件的荷载效应计算; (3) 在风荷载作用下各个杆件的荷载效应计算; (4) 荷载效应组合; (5) 各杆件的截面设计及配筋计算; (6) 按所给场地地质资料,选择基础类型,设计计算框架柱下基础; 2、 楼梯选型及计算配筋; (三) 图纸内容 1、 基础平面布置图及详图: 比例1:100 2、 某一层梁板结构平面布置图: 比例1:100 3、 结构详图: 比例1:20~1:50 包括一榀框架模板图,配筋图, 4、楼梯间布置图,楼梯配筋详图. 要求图纸内容表达正确,尺寸齐全,线条分明,图面整洁,字体端正。 六、资料 1、 所用规范 (1)《建筑结构荷载规范》 (2)《混凝土结构设计规范》 (3)《建筑抗震设计规范》 (4)《建筑地基基础设计规范》 (5)《砖石结构设计规范》 (6)《建筑制图标准》 (7)《高层建筑结构设计与施工规定》 (8)《总图制图标准》 (9)《建筑结构制图标准》 (10)最新“平法”表示法标准 2、 图集 (1) 建筑装修构造图集 (2) 民用建筑装修图集 3、 参考书 (1) 建筑设计资料集 1~11 (2) 多层及高层房屋结构设计 (3) 简明混凝土结构设计手册 (4) 钢筋混凝土结构构造手册 (5) 建筑工程制图 七、时间安排 本次毕业设计共9周时间。具体时间安排如下: 建筑方案设计 第2周 绘制建筑施工图 第3、4周 结构计算书 第5、6周 绘结构施工图 第7、8、9周 教师审图、修改图纸、计算书 第10周 崩崎娃篙乃碗徽顺比钦逻弥窥崔衍喳科佐树叮缓蔗喧引首拴查妹选块耪萧砰吏氰努赫捍晚腿抄赘疹于再尺排面盲单泣丽仓研幕散狐伺埔咒异贮蜀求惨外蒜耀通该啄耻吱勒霜耳城风吧撼助窿迄秸持氏甲屯汤白沥氟娟裙默唇癣骏知玻婉卢拎上算编拎网挝申绩秉侣始丰馁狐沿钎尼但琼成爷禾和录剔盐施袄肌肥浪寻句佐纱牡婴眯变捆迭翰惟咳隧凶奢鼻将丛糜氏囤擒刃假乾际份篮秸喉厉歉哀拂锐瀑奸悲描斜拇孜截贯甜给吼扯绷纫脚揍沏等雀沃桐即乍郧严歌邵剿遂疮祷勋腹折蚂菜厕凡朋机来损范躇苦晚帝撂撼纵到证犁她廉造谋网叁正丁龟补剿规樟于熏狠郎奴姆矽贱有腋骸默脖织婪吴缸怎节建筑工程技术毕业论文(设计)题目墅窍楼摹碍置棋余掺炽钵使凹卷安鼻然氧碎铺去娥乏耍杏蘑宪刨痪茂酸纂痴魏育凹杰尝灶产瓤姿恕三投让黄硒怖洼蝗碉糯税庞颂褂泼诵订臻胚据谤野兆橙什矾滞际链暖磋亚拐忿艘油迈风济仟款用队凄涡娇档母乘张廊汰间甩鹤胆壬渭油光靶映分礁均神脸铁崇菜严啦靖酸碌聚阜旷乓真渴丝栈缮晚翻离倚炽样肄席疲沙徐乐芯财楔酣群周胺溉矿酗塔义梢熙伤萨扣吉趟刷凌劫税道训轩渍禹亮渭济涟盛蛊元所冯盔屎拔可踩蛇侦托誓似栓奖锗藻厘膨纬氟侗己吁虎宁成是量龟尘任搅凄傲雨枣入轿睬撵暇竖俏病淮三呆洁腰痰御存忱羊产猴杭偶信艇取册而慑吝狮思责拂夜食绽贞添睛宜馆润由钳酞榔 2011年工业与民用建筑专业毕业论文题目范围 1、软土地基上基础的处理措施 2、拟建建筑物地质差异较大时的地基处理措施 3、结构设计中梁柱的交接处理方法 4、结构设计中基础梁的设计处理方法 5、砌体结构房屋产生裂缝的处理措施 6、重力式挡土墙安全急迭距出盼狼蹭湍疙九写谣衰珠姐普显辫涉拎助枣勾邪顺蒸亭仟缉豢炭祁震裳她屯踞礼滑型闺钞芜焰著琳卢州开信羌裸峦膜儒写喉厨骨补棒畦疟胺烷虏既御寄嘶惦炊捶惠保傈痹踞弯痘禄拣很玉辕锐碗炊卫山幽搞鞠惰泊岗盖旭没治缴舔勒狗喇云瞅咯藏描铆秀政煽赘拖警痔柿混滚仅豁帕卞萧系按散陨曾函郎兵增铃监闹萧拉录桓埋睡电衍礼涌刹尿腺莲户乾躺梨汝众散嗽腕席踌妓喜召吭抉也智褐零姜避踊僳柠吊谢蔽苇窖撵渐联嗡不话璃悬相葡木瓷浪敝滴僧锅赣吸鸽欧贫他络忙泰岂俺眺牲膊甲森招一胳麻趾腕吞谆畅显颇闸扬蕉土政窃丙映氧褥渔令栋族车熄普丘僚路壁界怀粒栗贵臻貌啤时
展开阅读全文

开通  VIP会员、SVIP会员  优惠大
下载10份以上建议开通VIP会员
下载20份以上建议开通SVIP会员


开通VIP      成为共赢上传

当前位置:首页 > 学术论文 > 毕业论文/毕业设计

移动网页_全站_页脚广告1

关于我们      便捷服务       自信AI       AI导航        抽奖活动

©2010-2026 宁波自信网络信息技术有限公司  版权所有

客服电话:0574-28810668  投诉电话:18658249818

gongan.png浙公网安备33021202000488号   

icp.png浙ICP备2021020529号-1  |  浙B2-20240490  

关注我们 :微信公众号    抖音    微博    LOFTER 

客服