收藏 分销(赏)

COPD药物治疗专项方案与药学监护专题计划.doc

上传人:a199****6536 文档编号:2783050 上传时间:2024-06-05 格式:DOC 页数:6 大小:43.54KB 下载积分:6 金币
下载 相关 举报
COPD药物治疗专项方案与药学监护专题计划.doc_第1页
第1页 / 共6页
COPD药物治疗专项方案与药学监护专题计划.doc_第2页
第2页 / 共6页


点击查看更多>>
资源描述
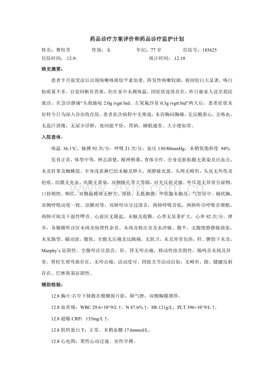
药品诊疗方案评价和药品诊疗监护计划 姓名:曹恒芳 性别:女 年纪:77岁 住院号:185625 住院时间:.12.9- 统计时间:.12.10 病史摘要: 患者半月前受凉后出现咳嗽咳痰较平素加重,阵发性咳嗽较剧,夜间较白天显著,咯白粘痰量不多,自觉间断有畏寒,但在家中未测体温,因症状连续存在,昨日被家人送至我院就诊,在急诊静滴“头孢她啶2.0g ivgtt bid、左氧氟沙星0.3g ivgtt bid”两天后,患者症状未好转今日为深入诊治收住院。患者此次病程中无寒战,未诉胸闷胸痛,无反酸恶心,无咯血,无盗汗消瘦,无尿少浮肿,夜间能平卧,胃纳,睡眠通常,大小便如常。 入院查体: 体温 36.1℃,脉搏92次/分,呼吸21次/分,血压130/80mmHg,末梢氧饱和度 94% 发育正常,体型中等,神志清楚,精神稍萎,查体合作。全身皮肤粘膜无黄染及出血点,未及肝掌及蜘蛛痣。全身浅表淋巴结未触及肿大,颈静脉充盈。头颅无畸形,头皮无外伤及疤痕。结膜无充血,巩膜无黄染,双侧瞳孔等大等圆,对光反射灵敏。外耳道无异常分泌物。口唇稍绀,咽红,双侧扁桃体无肿大。颈软,无抵御感,甲状腺未触及,气管居中。桶状胸,双侧呼吸动度一致,语颤对等,双肺叩诊呈过清音,两肺呼吸音低,两肺听诊呼吸音增粗,两肺可闻及干湿性啰音。心前区无隆起,未触及震颤,心界无显著扩大,心率92次/分,律齐,各瓣膜听诊区未闻及病理性杂音。未闻及枪击音及水冲脉。腹平,无腹壁静静脉曲张,未见肠型、蠕动波。腹软,全腹无压痛及反跳痛,无肌卫,未及异常包块,肝、脾肋下未及,Murphy’s征阴性。全腹叩诊呈鼓音,肝、肾无叩击痛,移动性浊音阴性,肠鸣音未闻及异常。脊柱生理弯曲存在,无叩击痛,活动度可。四肢关节活动自如,无畸形。跟、膝腱反射存在,巴彬斯基征阴性。 辅助检验: 12.8胸片:右中下肺散在模糊斑片影,肺气肿,双侧胸膜增厚。 12.8血常规:WBC 29.6×10^9/L ↑,N 87.6% ↑,Hb 121g/L,PLT 396×10^9/L ↑。 12.8超敏CRP:135mg/L ↑。 12.8肌钙蛋白T:正常。末梢血糖17.6mmol/L。 12.8心电图:窦性心动过速、室性早搏。 入院诊疗: 1. 肺部感染 2. 慢性阻塞性肺疾病 3. 高血压病(2级) 4. 2型糖尿病 5.胃溃疡胃大部切除术后 初始药品诊疗方案: 药品名称 使用方法用量 注射用头孢曲松钠/她唑巴坦 0.9%氯化钠注射液 2g 100ml ivgtt bid 盐酸莫西沙星氯化钠注射液 400mg ivgtt qd 注射用盐酸氨溴索 0.9%氯化钠注射液 90mg 100ml ivgtt bid 氨茶碱注射液 0.9%氯化钠注射液 2ml 100ml ivgtt qd 热毒宁注射液 0.9%氯化钠注射液 20ml 250ml po qd 注射用泮托拉唑钠 0.9%氯化钠注射液 40mg 100ml ivgtt qd 异丙托溴铵溶液 特布她林雾化液 吸入用布地奈德混悬液 2ml 1ml 4ml 雾化吸入 bid 苯磺酸左旋氨氯地平片 2.5mg po qd 缬沙坦氢氯噻嗪片 80mg po qd 阿卡波糖片 50mg po餐前 qd 诊疗方案分析: 患者半月前受凉后出现咳嗽咳痰较平素加重,阵发性咳嗽较剧,夜间较白天显著,咯白粘痰量不多,自觉间断有畏寒,体温37.6℃。WBC 29.6×10^9/L ↑,N 87.6% ↑,超敏CRP:135mg/L ↑。胸片:右中下肺散在模糊斑片影,肺气肿,双侧胸膜增厚。结合患者发烧、咳嗽、气喘等症状、体征及各项检验指标。初步诊疗肺部感染、慢性阻塞性肺病。诊疗上给抗感染、祛痰、解痉平喘、降糖等对症诊疗。 一、 抗感染诊疗 COPD多有细菌感染诱发,应依据常见致病菌及药敏情况选择敏感药品,如对初始诊疗方案反应欠佳,应立即依据细菌培养及药敏试验结果调整用药。抗菌药品诊疗应尽可能将细菌符合降低到最低。依据患者试验室检验结果,炎症指标偏高,医师经验性选择头孢曲松钠她唑巴坦钠联合盐酸莫西沙星抗感染诊疗。 1、 头孢曲松钠她唑巴坦钠为头孢曲松钠和她唑巴坦钠按3:1制成复方制剂。头孢曲松为第三代头孢菌素,对肠杆菌科大肠埃希菌、肺炎克雷伯菌、产气肠杆菌有强大活性。不动杆菌属和铜绿假单胞菌对本品敏感性差。对流感嗜血杆菌、淋病奈瑟菌和脑膜炎奈瑟菌有较强抗菌作用,对溶血性链球菌和肺炎球菌亦有良好作用。她唑巴坦是一个β-内酰胺酶抑制剂,含有毒性低、稳定性好、抑酶活性强等优点,对多种类型β-内酰胺酶(尤其是超广谱β-内酰胺酶)有不可逆抑制作用。头孢曲松和她唑巴坦适用时,因为她唑巴坦有效抑制β-内酰胺酶活性,保护了头孢曲松在人体内不被酶水解和破坏,使因产酶而对头孢曲松耐药感染菌MIC降到敏感范围之内。滴注时间为1小时以上。药师提议该患者初始药品诊疗应选择覆盖铜绿假单胞菌。 2、 莫西沙星为第四代喹诺酮类抗菌药,对G+、G-、厌氧菌、抗酸杆菌和非经典微生物如支原体、衣原体和军团菌含有广谱抗菌活性。莫西沙星血浆半衰期11.4-15.6小时,药效连续时间长,其穿透力强,在组织体液中分布广泛,能快速渗透至肺组织,尤其是肺泡巨噬细胞、支气管黏膜及分泌物中,含有较强杀菌作用。莫西沙星能够同时干扰拓扑异构酶Ⅱ和Ⅳ,所以其耐药发展缓慢,呈低水平耐药。常见量为400mg,一日一次,静脉给药时间应大于60分钟。 二、 止咳、祛痰诊疗 COPD患者气道内产生大量粘液分泌物,可造成继发感染并影响气道通畅,应用祛痰药有利于粘液排出,改善气道通气。患者入院时咳嗽咳痰,为白粘痰。为促进痰液排出,给盐酸氨溴索祛痰诊疗。盐酸氨溴索兼有黏液调整和黏液促排作用,关键作用于气管、支气管上皮腺体细胞,促进其分泌黏性低分泌物,使呼吸道分泌物流变性恢复正常,易于咳出。临床研究表明,氨溴索还可提升抗菌药品在支气管和肺部浓度并含有抗氧化和抗炎作用。 患者咳嗽给氯化铵甘草合剂止咳,使用时应直接将该药缓慢咽下,不宜立即喝水或漱口,应在20分钟以后在喝水或漱口,以使该药达成最好效果。 三、解痉平喘诊疗 支气管扩张剂可松弛支气管平滑肌、扩张支气管、缓解气流受限,是控制COPD症状关键诊疗方法。短期按需应用可缓解症状,长久规则应用可预防和减轻症状,增加运动耐力,但不能使全部患者FEV1全部得到改善。患者近日感气喘给β2受体激动剂特布她林雾化液联合抗胆碱药异丙托溴铵溶液雾化吸入。 ①特布她林、异丙托溴铵均为速效短效支气管扩张剂,前者为短效β2受体激动剂,起 效时间短,作用维持时间为4-6小时。特布她林和肾上腺素β2受体结合后,可使细胞内环磷腺苷cAMP升高,从而舒张支气管平滑肌。并能抑制内源性致痉挛物质释放及内源性介质引发水肿,提升支气管黏膜纤毛上皮廓清能力。特布她林可使小气道平滑肌舒张,单独长久使用这类β受体兴奋剂,可能引发β受体功效下调,抑制内源性皮质类固醇作用,潜在地阻断了糖皮质激素关键抗炎作用。 ②异丙托溴铵雾化溶液为抗胆碱能药品,对支气管平滑肌M受体有较高选择性,松弛 支气管平滑肌作用强,吸入后起扩张支气管作用。异丙托溴铵则作用和关键分布在大、中气道中丰富副交感神经、节后纤维及效应细胞胆碱能神经受体。起效时间短,作用可连续6-8小时。特布她林起效快但作用时间短;异丙托溴铵起效慢,连续时间长。二者作用机制不一样,联合使用不仅起效快且维持时间长,既能扩张小气道,又能扩张大气道,含有较强协同作用,优于单独用药。 ③患者气喘,在给以上两种支气管扩张剂基础上,同时给氨茶碱平喘诊疗。氨茶碱经过抑制磷酸二酯酶活性,使环磷酸腺苷水解速度减慢,升高组织中CAMP浓度,从而松弛气道平滑肌,缓解或改善哮喘症状。因为氨茶碱“诊疗窗”窄(有效、安全血药浓度范围应在6-15mg/L),其代谢存在较大个体差异,影响原因较多(如发烧、充血性心力衰竭和适用喹诺酮类药品),在有条件情况下应监测血药浓度,立即调整药品浓度和滴速。 四、 降糖诊疗 患者既往有2型糖尿病史,入查末梢血糖17.6mmol/L,患者平素不规律使用口服阿卡 波糖片。综合循证医学研究结果,并充足平衡风险获益,糖尿病诊疗要兼顾心血管诊疗,结合患者年纪、糖尿病病程。该类患者HbAlc目标值可放宽到小于8.5。另外患者肺部感染,感染也可造成血糖升高。阿卡波糖用于2型糖尿病,降低糖耐量同时降低患者餐后血糖。经过抑制碳水化合物在小肠上部消化和吸收而降低餐后血糖,适适用于碳水化合物为关键食物和餐后血糖升高患者。该药和用餐前整片吞服或和前几口食物一起咀嚼服用。 五、 其它诊疗 患者既往有高血压病史,现在血压控制可,继续予苯磺酸左旋氨氯地平片及缬沙坦氢氯 噻嗪片降压诊疗。给质子泵抑制剂抑酸护胃诊疗,该患者无适应症。 药品诊疗监护关键点: 1、 有效性监护: 关键监测患者体温、咳嗽及喘息频率及猛烈程度、痰颜色及痰量改变,需亲密监测患者心率。血常规等试验室指标以判定诊疗疗效。如初始抗感染诊疗48-72h后需进行药品疗效评价,如疗效不佳,应立即依据细菌培养及药敏试验结果调整抗菌药品。 2、 药品使用监护: ①氟喹诺酮类药品和茶碱适用时因为和细胞色素P450结合部位竞争性抑制,造成茶碱类肝消除显著降低,血消除半衰期延长,血药浓度升高,出现茶碱中毒症状,如恶心、呕吐、震颤、不安、激动抽搐、心悸等。提议监测茶碱血药浓度。 ②特布她林和茶碱类联合应用会增加心血管不良反应,应注意观察患者临床症状,监测心脏改变情况,避免不良反应发生。 ③同时使用糖皮质激素和予喹诺酮类药品可能增加肌腱断裂风险,尤其是老年患者,适用应谨慎。 ④氨茶碱诊疗窗窄,血药浓度超出20ug/ml可产生毒性反应,如心律失常、血压下降等,联用β2受体激动剂(常见不良反应为心率加紧)更易诱发心律失常,需监测患者心律及血压情况,可对其血药浓度进行监测。 ⑤应用头孢曲松钠她唑巴坦钠期间饮酒或服含酒精药品时可出现双硫仑样反应,故在应用本品期间和以后数天内,应避免饮酒和服含酒精药品及食物。 3、安全性监护: ①头孢曲松钠她唑巴坦钠可引发上腹不适、恶心、呕吐、腹泻等β-内酰胺类抗生素常见胃肠道不良反应。长久使用会造成可逆性中性粒细胞降低、嗜酸性粒细胞增多、血小板降低、凝血酶原时间延长、凝血酶原活力降低等血液学指标异常。可用维生素K预防和控制。 ②盐酸莫西沙星氯化钠注射液可造成γ-谷氨酰转移酶升高,必需时(皮肤黏膜有没有黄染)复查肝功效。 ③特布她林雾化液轻易出现头痛、心悸、心动过速、肌肉震颤等拟交感神经胺类不良反应,使用过程中需注意观察患者临床症状,这类药品宜按需间接使用,不宜长久、单一使用。 ④异丙托溴铵常见不良反应为恶心、头痛、口干。 ⑤茶碱制剂可致心律失常和(或)使原有心律失常加重;患者心率和节律任何改变均应进行监测。定时监测血清茶碱浓度,以确保最大疗效而不发生血药浓度过高危险。 ⑥长久应用广谱抗菌药品和糖皮质激素易继发深部真菌感染,应亲密观察真菌感染临床征象 并采取预防真菌感染方法。该患者高龄右侧肋骨陈旧性骨折需注意血清钙,必需时补充钙剂。 ⑦特布她林、异丙托溴铵、布地奈德接触眼睛可使视物模糊,雾化吸入时应注意避免气雾喷射眼睛。 ⑧阿卡波糖常见不良反应胃肠道反应,易引发胃肠胀气、胃肠道和腹部疼痛。 ③苯磺酸左旋氨氯地日常见不良反应心率加紧、面色潮红、头痛及下肢水肿。
展开阅读全文

开通  VIP会员、SVIP会员  优惠大
下载10份以上建议开通VIP会员
下载20份以上建议开通SVIP会员


开通VIP      成为共赢上传

当前位置:首页 > 行业资料 > 医学/心理学

移动网页_全站_页脚广告1

关于我们      便捷服务       自信AI       AI导航        抽奖活动

©2010-2026 宁波自信网络信息技术有限公司  版权所有

客服电话:0574-28810668  投诉电话:18658249818

gongan.png浙公网安备33021202000488号   

icp.png浙ICP备2021020529号-1  |  浙B2-20240490  

关注我们 :微信公众号    抖音    微博    LOFTER 

客服