收藏 分销(赏)

高中生物新课标实验专题复习考试.doc

上传人:快乐****生活 文档编号:2148989 上传时间:2024-05-20 格式:DOC 页数:21 大小:446KB 下载积分:10 金币
下载 相关 举报
高中生物新课标实验专题复习考试.doc_第1页
第1页 / 共21页
高中生物新课标实验专题复习考试.doc_第2页
第2页 / 共21页


点击查看更多>>
资源描述
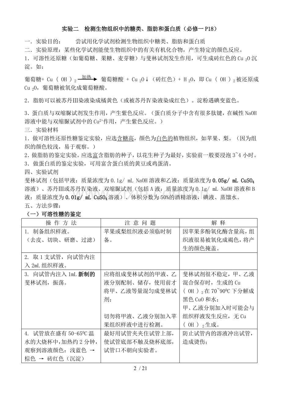
高中生物新课标实验专题复习(大纲十九个实验) 高倍镜的转换。找到物像后,把要观察的物像移到视野中央,把低倍镜移走,换上高倍镜,只准用细准焦螺旋和反光镜把视野调整清晰,直到物像清楚为止。 顺序:移装片→转动镜头转换器→调反光镜或光圈→调细准焦螺旋 注:换高倍物镜时只能移动转换器,换镜后,只准调节细准焦和反光镜(或光圈)。 装片的制作和移动:制作:滴清水→放材料→盖片 移动:物像在何方,就将载玻片向何处移。(原因:物像移动的方向和实际移动玻片的方向相反) 污点判断:1)污点随载玻片的移动而移动,则位于载玻片上; 2)污点不随载玻片移动,换目镜后消失,则位于目镜;换物镜后消失,则位于物镜; 3)污点不随载玻片移动,换镜后也不消失,则位于反光镜上。 实验一:观察DNA、RNA在细胞中的分布(必修一P26) 一.实验目的:初步掌握观察DNA和RNA在细胞中分布的方法 二.实验原理: 1.甲基绿和吡罗红两种染色剂对DNA和RNA的亲和力不同,甲基绿使DNA呈现绿色,吡罗红使RNA呈现红色。利用甲基绿、吡罗红混合染色剂将细胞染色,可以显示DNA和RNA在细胞中的分布。 2.盐酸能够改变细胞膜的通透性,加速染色剂进入细胞,同时使染色休中的DNA和蛋白质分离,有利于DNA与染色剂结合。 三.方法步骤: 操作步骤 注意问题 解释 取口腔上皮细胞制片 载玻片要洁净,滴一滴质量分数为0.9%的NaCl溶液 用消毒牙签在自己漱净的口腔内侧壁上轻刮几下取细胞 将载玻片在酒精灯下烘干 防止污迹干扰观察效果 保持细胞原有形态 消毒为防止感染,漱口避免取材失败 固定装片 水解 将烘干的载玻片放入质量分数为8%的盐酸溶液中,用300C水浴保温5min 改变细胞膜的通透性,加速染色剂进入细胞,促进染色体的DNA与蛋白质分离而被染色 冲冼涂片 用蒸馏水的缓水流冲洗载玻片10S 洗去残留在外的盐酸 染色 滴2滴吡罗红甲绿染色剂于载玻片上染色5min 观察 先低倍镜观察,选择染色均匀、色泽浅的区域,移至视野中央,调节清晰后才换用高倍物镜观察 使观察效果最佳 实验二 检测生物组织中的糖类、脂肪和蛋白质(必修一P18) 一.实验目的: 尝试用化学试剂检测生物组织中糖类、脂肪和蛋白质 二.实验原理:某些化学试剂能使生物组织中的有关有机化合物,产生特定的颜色反应。 1.可溶性还原糖(如葡萄糖、果糖、麦芽糖)与斐林试剂发生作用,可生成砖红色的Cu 2O沉淀。如: 加热 葡萄糖+ Cu ( OH ) 2 葡萄糖酸 + Cu 2O↓(砖红色)+ H 2O,即Cu ( OH ) 2被还原成Cu 2O,葡萄糖被氧化成葡萄糖酸。 2.脂肪可以被苏丹Ⅲ染液染成橘黄色(或被苏丹Ⅳ染液染成红色)。淀粉遇碘变蓝色。 3.蛋白质与双缩脲试剂发生作用,产生紫色反应。(蛋白质分子中含有很多肽键,在碱性NaOH溶液中能与双缩脲试剂中的Cu2+作用,产生紫色反应。) 三.实验材料 1.做可溶性还原性糖鉴定实验,应选含糖高,颜色为白色的植物组织,如苹果、梨。(因为组织的颜色较浅,易于观察。) 2.做脂肪的鉴定实验。应选富含脂肪的种子,以花生种子为最好,实验前一般要浸泡3~4小时。 3.做蛋白质的鉴定实验,可用富含蛋白质的黄豆或鸡蛋清。 四、实验试剂 斐林试剂(包括甲液:质量浓度为0.1g/ mL NaOH溶液和乙液:质量浓度为0.05g/ mL CuSO4溶液)、苏丹Ⅲ或苏丹Ⅳ染液、双缩脲试剂(包括A液:质量浓度为0.1g/ mL NaOH溶液和B液:质量浓度为0.01g/ mL CuSO4溶液)、体积分数为50%的酒精溶液,碘液、蒸馏水。 五、方法步骤: (一)可溶性糖的鉴定 操 作 方 法 注 意 问 题 解 释 1. 制备组织样液。 (去皮、切块、研磨、过滤) 苹果或梨组织液必须临时制备。 因苹果多酚氧化酶含量高,组织液很易被氧化成褐色,将产生的颜色掩盖。 2. 取1支试管,向试管内注入2mL组织样液。 3. 向试管内注入1mL新制的斐林试剂,振荡。 应将组成斐林试剂的甲液、乙液分别配制、储存,使用前才将甲、乙液等量混匀成斐林试剂; 切勿将甲液、乙液分别加入苹果组织样液中进行检测。 斐林试剂很不稳定,甲、乙液混合保存时,生成的Cu ( OH ) 2在70~900C下分解成黑色CuO和水; 甲、乙液分别加入时可能会与组织样液发生反应,无Cu ( OH ) 2生成。 4. 试管放在盛有50-650C温水的大烧杯中,加热约2分钟,观察到溶液颜色:浅蓝色 → 棕色 → 砖红色(沉淀) 最好用试管夹夹住试管上部,使试管底部不触及烧杯底部,试管口不朝向实验者。 防止试管内的溶液冲出试管,造成烫伤; (二)脂肪的鉴定 操 作 方 法 注 意 问 题 解 释 花生种子浸泡、去皮、切下一些子叶薄片,将薄片放在载玻片的水滴中,用吸水纸吸去装片中的水。 干种子要浸泡3~4小时,新花生的浸泡时间可缩短。 因为浸泡时间短,不易切片,浸泡时间过长,组织较软,切下的薄片不易成形。切片要尽可能薄些,便于观察。 在子叶薄片上滴2~3滴苏丹Ⅲ或苏丹Ⅳ染液,染色1分钟。 染色时间不宜过长。 用吸水纸吸去薄片周围染液,用50%酒精洗去浮色,吸去酒精。 酒精用于洗去浮色,不洗去浮色,会影响对橘黄色脂肪滴的观察。 用吸水纸吸去薄片周围酒精,滴上1~2滴蒸馏水,盖上盖玻片。 滴上清水可防止盖盖玻片时产生气泡。 低倍镜下找到花生子叶薄片的最薄处,可看到细胞中有染成橘黄色或红色圆形小颗粒。 装片不宜久放。 时间一长,油滴会溶解在乙醇中。 三、蛋白质的鉴定 操 作 方 法 注 意 问 题 解 释 制备组织样液。 (浸泡、去皮研磨、过滤。) 黄豆浸泡1至2天,容易研磨成浆,也可购新鲜豆浆以节约实验时间。 鉴定。加样液约2ml于试管中,加入双缩脲试剂A,摇匀;再加入双缩脲试剂B液3~4滴,摇匀,溶液变紫色。 A液和B液也要分开配制,储存。鉴定时先加A液后加B液。 CuSO4溶液不能多加。 先加NaOH溶液,为Cu2+与蛋白质反应提供一个碱性的环境。A、B液混装或同时加入,会导致Cu2+变成Cu ( OH ) 2沉淀,而失效。 否则CuSO4的蓝色会遮盖反应的真实颜色。 可用蛋清代替豆浆。 蛋清要先稀释。 如果稀释不够,在实验中蛋清粘在试管壁,与双缩脲试剂反应后会粘固在试管内壁上,使反应不容易彻底,并且试管也不易洗干净。 附:淀粉的检测和观察 用试管取2ml待测组织样液,向试管内滴加2滴碘液,观察颜色变化。 碘液不要滴太多 以免影响颜色观察 实验三 用显微镜观察多种多样的细胞(必修一P7) 一.实验目的: 1)使用高倍显微镜观察几种细胞,比较不同细胞的异同点 2)运用制作临时装片的方法 二.实验原理:利用高倍镜可以看到某些在低倍镜下无法看到的细胞结构,例如:可以看到叶绿体、线粒体等细胞器,从而能够区别不同的细胞。 三.方法步骤: 第一步:转动反光镜使视野明亮 第二步:在低倍镜下观察清楚后,把要放大观察的物像移至视野中央 第三步:用转换器转过高倍物镜 问(1)是低倍镜还是高倍镜的视野大,视野明亮?为什么? 提示:低倍镜的视野大,通过的光多,放大的倍数小;高倍镜视野小,通过的光少,但放大的倍数高。 问(2)为什么要先用低倍镜观察清楚后,把要放大观察的物像移至视野的中央,再换高倍镜观察? 提示:如果直接用高倍镜观察,往往由于观察的对象不在视野范围内而找不到。因此,需要先用低倍镜观察清楚,并把要放大观察的物像移至视野的中央,再换高倍镜观察。 问(3)用转换器转过高倍镜后,转动粗准焦螺旋行不行? 提示:不行。用高倍镜观察,只需微调即可。转动粗准焦螺旋,容易压坏玻片。 第四步:观察并用细胞准焦螺旋调焦。 四:讨论:1.使用高倍镜观察的步骤和要点是什么? 答:(1)首先用低倍镜观察,找到要观察的物像,移到视野的中央。 (2)转动转换器,用高倍镜观察,并轻轻转动细准焦螺旋,直到看清楚材料为止。 2.试归纳所观察到的细胞在结构上的共同点,并描述它们之间的差异,分析产生差异的可能的原因: 答:这些细胞在结构上的共同点是:有细胞膜、细胞质和细胞核,植物细胞还有细胞壁。 各种细胞之间的差异和产生差异的可能原因是:这些细胞的位置和功能不同,其结构与功能相适应,这是个体发育过程中细胞分化产生的差异。 3.P8图是一个大肠杆菌的电镜照片和结构模式图,大肠杆菌与你在本实验中观察到的细胞有什么主要区别? 答:从模式图中可以看出,大肠杆菌没有明显的细胞核,没有核膜,细胞外有鞭毛,等等。 实验四 用高倍镜观察线粒体和叶绿体(必修一P47) 一.实验目的: 使用高倍镜观察叶绿体和线粒体的形态分布。 二.实验原理: 叶绿体的辨认依据:叶绿体是绿色的,呈扁平的椭圆球形或球形。 线粒体辨认依据:线粒体的形态多样,有短棒状、圆球状、线形、哑铃形等。 健那绿染液是专一性染线粒体的活细胞染料,可以使活细胞中线粒体呈现蓝绿色。 三.实验材料: 观察叶绿体时选用:藓类的叶、黑藻的叶。取这些材料的原因是:叶子薄而小,叶绿体清楚,可取整个小叶直接制片,所以作为实验的首选材料。 若用菠菜叶作实验材料,要取菠菜叶的下表皮并稍带些叶肉。因为表皮细胞不含叶绿体。 四.方法步骤: 步 骤 注 意 问 题 分 析 1.制片。用镊子取一片黑藻的小叶,放入载玻片的水滴中,盖上盖玻片。 制片和镜检时,临时装片中的叶片不能放干了,要随时保持有水状态 否则细胞或叶绿体失水收缩,将影响对叶绿体形态和分布的观察。 2.低倍镜下找到叶片细胞 3.高倍镜下观察叶绿体的形态和分布 4.制作人的口腔上皮细胞临时装片 在洁净载玻片中央滴一滴健那绿染液→用牙签取碎屑→盖盖玻片 5.观察线粒体 蓝绿色的是线粒体,细胞质接近无色。 讨论: 1、细胞质基质中的叶绿体,是不是静止不动的?为什么? 答:不是。呈椭球体形的叶绿体在不同光照条件下可以运动,这种运动能随时改变椭球体的方向,使叶绿体既能接受较多光照,又不至于被强光灼伤。 2、叶绿体的形态和分布,与叶绿体的功能有什么关系? 答:叶绿体的形态和分布都有利于接受光照,完成光合作用。如叶绿体在不同光照条件下改变方向。又如叶子上面的叶肉细胞中的叶绿体比下面的多,这可以接受更多的光照。 实验五:通过模拟实验探究膜的透性(必修一P60“问题探讨”) 一.实验目的: 1.说明生物膜具有选择透过性 2.尝试模拟实验的方法 二.实验原理: 某些半透膜(如动物的膀胱膜、肠衣等),可以让某些物质透过,而另一些物质不能透过。或者(玻璃纸)水分子可以透过,而蔗糖分子因为比较大,不能透过。可以用半透膜将不同浓度的溶液分隔开,然后通过观察溶液液面高低的变化,来观察半透膜的选择透过特性,进而类比分析得出生物膜的透性。 三.方法步骤: 1.取两个长颈漏斗,分别在漏斗口处封上一层玻璃纸。 2.在A漏斗中注入硫酸铜溶液,B漏斗中注入蔗糖溶液,并加入少许红墨水,使其略呈红色。 3.将两个漏斗分别浸入盛有蒸馏水的烧杯中,在两漏斗的液面处做标记 4.静置一段时间后,观察烧杯中蒸馏水颜色的变化及长颈漏斗的液面变化,并将观察到的结果设计表格进行记录。 四.讨论: 1.漏斗管内的液面为什么会升高? 答:由于单位时间内透过玻璃纸进入长颈漏斗的水分子数量多于从长颈漏斗渗出的水分子数量,使得管内液面升高。 2.如果用一层纱布代替玻璃纸,漏斗管内的液面还会升高吗? 答:用纱布替代玻璃纸时,因纱布的孔隙很大,蔗糖分子也可以自由通透,因而液面不会升高。 3.如果烧杯中不是清水,而是同样浓度的蔗糖溶液,结果会怎样? 答:半透膜两侧溶液的浓度相等时,单位时间内透过玻璃纸进入长颈漏斗的水分子数量等于渗出的水分子数量,液面也不会升高。 实验六 观察植物细胞的质壁分离和复原(必修一P61“探究”) 一、实验目的: 1.学会观察植物细胞质壁分离与复原的方法。 2.了解植物细胞发生渗透作用的原理。 二.实验原理: 1.质壁分离的原理:当细胞液的浓度小于外界溶液的浓度时,细胞就会通过渗透作用而失水,细胞液中的水分就透过原生质层进入到溶液中,使细胞壁和原生质层都出现一定程度的收缩。由于原生质层比细胞壁的收缩性大,当细胞不断失水时,原生质层就会与细胞壁分离。 2.质壁分离复原的原理:当细胞液的浓度大于外界溶液的浓度时,细胞就会通过渗透作用而吸水,外界溶液中的水分就通过原生质层进入到细胞液中,整个原生质层就会慢慢地恢复成原来的状态,紧贴细胞壁,使植物细胞逐渐发生质壁分离复原。 二、实验材料: 紫色洋葱鳞片叶的外表皮。因为液泡呈紫色,易于观察。也可用水绵代替。0.3g/ml的蔗糖溶液。用蔗糖溶液做质壁分离剂对细胞无毒害作用。 三、实验步骤: 步 骤 注 意 问 题 分 析 1.制作洋葱表皮的临时装片。 在载玻片上滴一滴水,撕取洋葱鳞片叶外表皮放在水滴中展平(也可挑取几条水绵放入水滴中)。盖上盖玻片。 盖盖玻片应让盖玻片的一侧先触及载玻片,然后轻轻放平。 防止装片产生气泡。 2.观察洋葱(或水绵)细胞 可看到:液泡大,呈紫色,原生质层紧贴着细胞壁。(或水绵细胞中有带状叶绿体,原生质层呈绿色,紧贴着细胞壁。 液泡含花青素,所以液泡呈紫色。 先观察正常细胞与后面的“质壁分离”起对照作用。 3.观察质壁分离现象。 从盖玻片的一侧滴入0.3g/ml的蔗糖溶液,在另一侧用吸水纸吸引,重复几次。(低倍)镜检。观察到:液泡由大变小,颜色由浅变深,原生质层与细胞壁分离。原生质层与细胞壁之间充满蔗糖溶液。 重复几次 糖液浓度不能过高 蔗糖溶液浓度大于细胞液浓度,细胞通过渗透作用失水,细胞壁伸缩性小原生质层的伸缩性大,液泡和原生质层不断收缩,所以发生质壁分离。 为了使细胞完全浸入蔗糖溶液中。 否则,细胞严重失水死亡,看不到质壁分离的复原。 4.观察细胞质壁分离的复原现象。 从盖玻片的一侧滴入清水,在另一侧用吸水纸吸引,重复几次。镜检。观察到:液泡由小变大,颜色由深变浅,原生质层恢复原状。 发生质壁分离的装片,不能久置,要马上滴加清水,使其复原。 重复几次。 细胞液的浓度高于外界溶液,细胞通过渗透作用吸水,所以发生质壁分离复原现象。 因为细胞失水过久,也会死亡。 为了使细胞完全浸入清水中。 实验讨论答案: 1.如果将上述表皮细胞浸润在与细胞液浓度相同的蔗糖溶液中,这些表皮细胞会出现什么现象? 答:表皮细胞维持原状,因为细胞液的浓度与外界溶液浓度相等。 2.当红细胞细胞膜两侧的溶液具有浓度差时,红细胞会不会发生质壁分离?为什么? 答:不会。因为红细胞不具细胞壁。 实验七 探究影响酶活性的因素(必修一P78、P83) 一.实验目的: 1.探究不同温度和PH对过氧化氢酶活性的影响。 2.培养实验设计能力。 二.方法步骤: 提出问题→作出假设→设计实验→(包括选择实验材料、选择实验器具、确定实验步骤、设计实验记录表格)→实施实验→分析与结论→表达与交流。 实例1:比较过氧化氢酶和Fe3+的催化效率 一).实验原理: 鲜肝提取液中含有过氧化氢酶,过氧化氢酶和Fe3+都能催化H2O2分解放出O2。经计算,质量分数为3.5%的FeCl3溶液和质量分数为20%的肝脏研磨液相比,每滴FeCl3溶液中的Fe3+数,大约是每滴肝脏研磨液中过氧化氢酶分子数的25万倍。 二)方法步骤: 步骤 注意问题 解释 取4支洁净试管,编号,分别加入2mL H2O2溶液 不让H2O2接触皮肤 H2O2有一定的腐蚀性 将2号试管放在900C左右的水浴中加热,观察气泡冒出情况,与1号对照 向3号、4号试管内分别滴入2滴FeCl3溶液和2滴肝脏研磨液,观察气泡产生情况 不可用同一支滴管 肝脏研磨液必须是新鲜的 肝脏在制成研磨液 由于酶具有高效性,若滴入的FeCl3溶液中混有少量的过氧化氢酶,会影响实验准确性 因为过氧化氢酶是蛋白质,放置过久,可受细菌作用而分解,使肝脏组织中酶分子数减少,活性降低 研磨可破坏肝细胞结构,使细胞内的酶释放出来,增加酶与底物的接触面积 2-3min后,将点燃的卫生香分别放入3号和4号试管内液面的上方,观察复燃情况 放卫生香时,动作要快,不要插到气泡中 现象:4号试管产生气泡多,冒泡时间短,卫生香猛烈复燃,3号试管产生气泡少,冒泡时间长,卫生香几乎无变化 避免卫生香因潮湿而熄灭 实例2:温度对酶活性的影响 一)实验目的: 1.初步学会探索温度对酶活性的影响的方法。 2.探索淀粉酶在不同温度下催化淀粉水解的情况。 二)实验原理: 1.淀粉遇碘后,形成紫蓝色的复合物。 2.淀粉酶可以使淀粉逐步水解成麦芽糖和葡萄糖(淀粉水解过程中,不同阶段的中间产物遇碘后,会呈现红褐色或红棕色。)麦芽糖和葡萄糖遇碘后不显色。 注:市售a-淀粉酶的最适温度约600C 三)方法步骤: 操作 注意问题 解释 取3支试管,编上号,然后分别注入2mL可溶性淀粉溶液 另取3支试管,编上号,然后分别注入1mL新鲜淀粉酶溶液 将装有淀粉溶液和酶溶液的试管分成3组,分别放入热水(约600C)、沸水和冰块中,维持各自的温度5min 不能只用不同温度处理淀粉溶液或酶溶液 防止混合时,由于两种溶液的温度不同而使混合后温度发生变化,反应温度不是操作者所要控制的温度,影响实验结果。 分别将淀粉酶溶液注入相同温度下的淀粉溶液中,摇匀后,维持各自的温度5min 保持各自温度时间不能太短 淀粉酶催化淀粉水解需要一定时间 在3支试管中各滴入1-2滴碘液,摇匀后观察这3支试管中溶液颜色变化并记录 碘液不能滴加太多 防止影响实验现象的观察 用表格的形式显示实验步骤 序号 加入试剂或处理方法 试管 A B C a b c 1 可溶性淀粉溶液 2mL 2mL 2mL / / / 新鲜淀粉酶溶液 / / / 1mL 1mL 1mL 2 保温5min 600C 1000C 00C 600C 1000C 00C 3 将a液加入到A试管,b液加入到B试管,c液加入到C试管中,摇匀 4 保温5min 600C 1000C 00C 5 滴入碘液,摇匀 2滴 2滴 2滴 6 观察现象并记录 实例3:PH值对酶活性的影响 操作步骤:用表格开式显示实验步骤:(注意操作顺序不能错) 序号 加入试剂或处理方法 试管 1 2 3 1 注入新鲜的淀粉酶溶液 1mL 1mL 1mL 2 注入蒸馏水 1mL / / 3 注入氢氧化钠溶液 / 1mL / 4 注入盐酸 / / 1mL 5 注入可溶性淀粉溶液 2mL 2mL 2mL 6 600C水浴保温5min 7 加入斐林试剂,边加边振荡 2mL 2mL 2mL 8 水浴加热煮沸1min 9 观察3支试管中溶液颜色变化变记录 实验八 叶绿体色素的提取和分离(必修一P97) 一.实验目的: 1.尝试用过滤方法提取叶绿体中的色素和用纸层析法分离提取到的色素。 2.分析实验结果,探究叶绿体中有几种色素,以及各自所呈现的颜色。 二.实验原理: 1.叶绿体中的色素是有机物,不溶于水,易溶于丙酮等有机溶剂中,所以用丙酮、乙醇等能提取色素。 2.层析液是一种脂溶性很强的有机溶剂。叶绿体色素在层析液中的溶解度不同,溶解度高的随层析液在滤纸上扩散得快,溶解度低的随层析液在滤纸上扩散得慢。所以用层析法来分离四种色素。 三、实验材料:幼嫩、鲜绿的菠菜叶 四、实验步骤: 步 骤 注 意 问 题 分 析 1.提取色素 5克绿叶剪碎,放入研钵,加SiO2、CaCO3和5mL丙酮(或10mL无水乙醇)迅速、充分研磨。(若没有无水乙醇,也可用体积分数为95%的乙醇,但要加入适量的无水碳酸钠,除去水分) 加SiO2 加CaCO3 加丙酮 迅速 加SiO2为了研磨得更充分。 加CaCO3防止研磨时叶绿素受到破坏。因为叶绿素含镁,可被细胞液中的有机酸产生的氢代替,形成去镁叶绿素,CaCO3可中和液泡破坏释放的有机酸,防止叶绿体被破坏。 叶绿体色素易溶于丙酮等有机溶剂。 减少研磨过程叶绿素的分解,减少有毒性的丙酮挥发。 2.收集滤液 漏斗基部放一单层尼龙布,研磨倒入漏斗内挤压,将滤液收集到小试管中,用棉花塞塞住试管口。 尼龙布起过滤作用。 试管口用棉花塞塞紧是为了防止丙酮挥发。 3.制备滤纸条 将干燥的滤纸,顺着纸纹剪成长10cm,宽1cm的纸条,一端剪去二个角,并在距这一端1cm处划一铅笔线。 干燥 顺着纸纹剪成长条 一端剪去二个角 可吸收更多的滤液。 层析时,色素分离效果好。 可使层析液同时到达滤液细线。 4.划滤液细线 用毛细吸管吸取少量滤液,沿铅笔线划出细、齐、直的一条滤液细线,干后重复三次。 滤液细线越细、越齐越好。 重复三次。 防止色素带之间部分重叠。 增加色素在滤纸上的附着量,实验结果更明显。 5.纸层析法分离色素 将3mL层析液倒入烧杯中,将滤纸条(划线一端朝下)插入层析液中,用培养皿盖盖上烧杯。 层析液不能没及滤纸条。 烧杯要盖培养皿盖。 防止色素溶解在层析液中, 层析液中的苯、丙酮、石油醚易挥发。 6.观察实验结果 胡萝卜素(橙黄色) 叶黄素(黄色) 叶绿素b(黄绿色) 叶绿素a(蓝绿色) 扩散最快是胡萝卜素,扩散最慢是叶绿素b,含量最多的是叶绿素a。 四种色素之所以能被分离,是因为四种色素随层析液在滤纸上的扩散速度不同。 五:实验讨论: 1.滤纸条上的滤液细线,为什么不能触及层析液? 答:滤纸条上的滤液细线如触及层析液,滤纸上的叶绿体色素就会溶解在层析液中,实验就会失败。 2.提取和分离叶绿体色素的关键是什么? 答:提取叶绿体色素的关键是:①叶片要新鲜、浓绿;②研磨要迅速、充分;③滤液收集后,要及时用棉塞将试管口塞紧,以免滤液挥发。分离叶绿体色素的关键是:一是滤液细线要细且直,而且要重复划几次;二是层析液不能没及滤液线。 实验九 探究酵母菌的呼吸方式(必修一P91) 一.实验目的: 1.了解酵母菌的无氧呼吸和有氧呼吸情况 2.学会运用对比实验的方法设计实验 二.实验原理: 1.酵母菌是一种单细胞真菌,在有氧和无氧的条件下都能生存,属于兼性厌氧菌,因此便于用来研究细胞呼吸的不同方式。方程式(略) 2. CO2可使澄清石灰水变混浊,也可使溴麝香草酚蓝水溶液由蓝变绿再变黄。根据石灰水混浊程度或溴麝香草酚蓝水溶液变成黄色的时间长短,可以检测酵母菌培养CO2的产生情况。 3.橙色的重铬酸钾溶液,在酸性条件下与乙醇(酒精)发生化学反应,在酸性条件下,变成灰绿色。 三.方法步骤: 提出问题→作出假设→设计实验→(包括选择实验材料、选择实验器具、确定实验步骤、设计实验记录表格)→实施实验→分析与结论→表达与交流。 1.酵母菌培养液的配制 取20g新鲜的食用酵母菌,分成两等份,分别放入锥形瓶A(500mL)和锥形瓶B(500mL)中 ,再分别向瓶中注入240mL质量分数为5%的葡萄糖溶液 2.检测CO2的产生 用锥形瓶和其他材料用具组装好实验装置(如图),并连通橡皮球(或气泵),让空气间断而持续地依次通过3个锥形瓶(约50min)。然后将实验装置放到25-350C的环境中培养8-10h。 3.检测洒精的产生 各取2mL酵母菌培养液的滤液,分别注入2支干净的试管中。向试管中分别滴加0.5mL溶有0.1g重铬酸钾的浓硫酸溶液(体积分数为95%-97%)并轻轻振荡,使它们混合均匀,观察试管中溶液的颜色变化。 实验十 观察细胞的有丝分裂(必修一P115) 一.实验目的: 1.制作洋葱根尖细胞有丝分裂装片 2.观察植物细胞有丝分裂的过程,识别有丝分裂的不同时期,比较细胞周期不同时期的时间长短。 3.绘制植物细胞有丝分裂简图。 二.实验原理: 1.在高等植物体内,有丝分裂常见于根尖、芽尖等分生区细胞。由于各个细胞的分裂是独立进行的,因此在同一分生组织中可以看到处于不同分裂时期的细胞。 2.染色体容易被碱性染料(如龙胆紫溶液)着色,通过在高倍显微镜下观察各个时期细胞内染色体(或染色质)的存在状态,就可判断这些细胞处于有丝分裂的哪个时期,进而认识有丝分裂的完整过程。 三.实验材料: 洋葱(可用葱、蒜代替)。因为根尖生长点属于分生组织,细胞分裂能力强,易观察到有丝分裂各个时期的细胞。 四.实验步骤: 步 骤 注 意 问 题 分 析 一、根尖的培养 实验前3~4天,让洋葱放在广口瓶上,底部接触清水。根长约5cm时可用。 置于温暖处,常换水。 因为细胞分裂和生长需要水分、适宜的温度和氧气。 二、装片的制作 (解离→漂洗→染色→制片) 1.解离:上午10时至下午2时,剪取洋葱根尖2~3mm,立即放入盛有质量分数为15%的盐酸和体积分数为95%的酒精溶液的混合液(1:1)的玻璃皿中,室温下解离3~5min。 解离时间要保证,细胞才能分散开来。 解离时间也不宜过长。 目的:溶解细胞间质,使组织中的细胞相互分离开来。此时,细胞已被盐酸杀死。 否则,根尖过于酥软,无法取出。 2.漂洗:待根尖酥软后,用镊子取出,放入盛有清水的玻璃皿中漂洗约10 min。 漂洗要充分,可换水1~2次。 目的:洗去解离液,便于染色。 3.染色:把洋葱根尖放进盛有质量浓度为0.01g/mL或0.02g/mL的龙胆紫溶液的玻璃皿中染色3~5min。 染色时间不宜过长,否则显微镜下一片紫色,无法观察。 龙胆紫等为碱性染料,可使染色体着色。 醋酸洋红溶液也能使染色体着色 4.制片:用镊子将这段洋葱根尖取出来,放在载玻片上,加一滴清水,并用镊子尖把洋葱根尖弄碎,盖上盖玻片,在盖玻片上再加一片载玻片。然后,用拇指轻轻地压载玻片,使细胞分散开来。 要弄碎根尖,再垂直向下均匀用力压片,不可移动盖玻片, 目的:使细胞分散,避免细胞重叠,便于观察。做得成功的装片,标本被压成云雾状。 三、观察 1.低倍镜观察:把装片放在低倍镜 下,慢慢移动装片,找到分生区细胞。 2.高倍镜观察:移走低倍镜,换上高倍镜,用细准焦螺旋和反光镜把视野调整清晰,仔细观察,找出处于细胞分裂期中期的细胞,再找出前期、后期、末期的细胞。 一定要找到分生区。 在一个视野里,往往不容易找全有丝分裂过程中各个时期的细胞。如果是这样,可以慢慢地移动装片,从邻近的分生区细胞中寻找。 分生区细胞特点是:细胞呈正方形,排列紧密,有的细胞正处于分裂期。 讨论:制作好洋葱根尖有丝分裂装片的关键是什么? 答:制作好洋葱根尖有丝分裂装片的关键有以下几点:(1)剪取洋葱根尖材料时,应该在洋葱根尖细胞一天之中分裂最活跃的时间;(2)解离时,要将根尖细胞杀死,细胞间质被溶解,使细胞容易分离;(3)压片时,用力的大小要适当,要使根尖被压平,细胞分散开。 实验十一 模拟探究细胞表面积与体积的关系(必修一P110) 一.实验目的: 1. 通过探究细胞大小,即细胞的表面积与体积,与物质运输效率之间的关系,探讨细胞不能无限长大的原因。 二.实验原理:用琼脂块模拟细胞。琼脂块越小,其相对表面积越大,交换进来的物质在琼脂块中效率越高;琼脂块中含有酚酞,与NaOH相遇,呈紫红色,可显示物质(NaOH)在琼脂块中的扩散速度。 三.操作步骤: 操作方法 注意问题 解释 用塑料餐刀将含酚酞的琼脂块切成三块边长分别为3cm、2cm、1cm的正方体 将3块琼脂块放在烧杯内,加入NaOH溶液,将琼脂块淹没,浸泡10min。用塑料勺不时翻动琼脂块。 不要用勺子将琼脂块切开或挖动其表面 避免干扰实验结果 戴上手套,用塑料勺将琼脂块从NaOH溶液中取出。用纸巾把它们吸干,用塑料刀把琼脂块切成两半。仔细观察切面的颜色变化,变成红色的部分代表NaOH扩散的深度,测量每一块上NaOH扩散后着色的浓度。记录测量结果 应避免NaOH与皮肤和眼睛等接触。如泼洒出来,应立即用水冲洗泼洒处。 每两次操作之间必须把刀擦干 NaOH有腐蚀性 避免干扰实验结果 根据测量结果进行计算,并将结果填在记录表中 结论:琼脂块的表面积与体积之比随着琼脂块的增大而减小;NaOH扩散的体积与整个琼脂块的体积之比随着琼脂块的增大而减小。 四.课后讨论题答案: 1.当NaOH与含酚酞的琼脂块相遇时,其中的酚酞变成紫红色,这是常用的检测NaOH的方法,从琼脂块的颜色变化就知道NaOH扩散到多远;在相同时间内,NaOH在每一琼脂块内扩散的深度基本相同,说明NaOH在每一琼脂块内扩散的速率是相同的。 2.根据球体的体积公式V=4/3πr3,表面积公式S=4πr2,计算结果如下表。 细胞直径 (μm) 表面积 (μm2) 体积 (μm3) 比值(表面积/体积) 20 1 256 4 187 0.30 30 2 826 14 130 0.20 3.细胞越大,物质运输的效率越低,所以多细胞生物体是由许多细胞而不是由少数体积更大的细胞构成的。细胞越大,需要与外界环境交流的物质越多;但是细胞体积越大,其表面积相对越小,细胞与周围环境之间物质交流的面积相对小了,所以物质运输的效率越低。 实验十二 观察细胞的减数分裂(必修二P21) 一.实验目的: 通过观察蝗虫精母细细胞减数分裂固定装片,识别减数分裂不同的阶段染色体的形态、位置和数目,加深对减数分裂过程的理解。 二.实验原理: 蝗虫的精母细胞进行减数分裂形成精细胞,再形成精子。此过程要经过两次连续的细胞分裂:减数第一次分裂和减数第二次分裂。在此过程中,细胞中的染色体形态、位置和数目都在不断地发生变化,因而可据此识别减数分裂的各个时期。 三.方法步骤: 低倍镜观察 在低倍镜下观察蝗虫精母细胞减数分裂固定装片识别初级精母细胞、次级精母细胞和精细胞 高倍镜观察 先在低倍镜下依次找到减数第一次分裂中期、后期和减数第二次分裂中期、后期的细胞,再在高倍镜下仔细观察染色体的形态、位置和数目 根据观察结果,尽可能多地绘制减数分裂不同时期的细胞简图 绘图 A.精巢管顶端  B.减数第一次分裂  C.减数第二次分裂  D.精子细胞  E.精子 蝗虫精母细胞减数分裂示意图 四.课后讨论题: 1.减数第一次分裂会出现同源染色体联会、四分体形成、同源染色体在赤道板位置成对排列、同源染色体分离、移向细胞两极的染色体分别由两条染色单体组成等现象。 减数第二次分裂的中期,非同源染色体成单排列在细胞赤道板位置,移向细胞两极的染色体不含染色单体。 2.减数第一次分裂的中期,两条同源染色体分别排列在细胞赤道板的两侧,末期在细胞两极的染色体由该细胞一整套非同源染色体组成,其数目是体细胞染色体数的一半,每条染色体均由两条染色单体构成。 减数第二次分裂的中期,所有染色体的着丝点排列在细胞的赤道板的位置。末期细胞两极的染色体不含染色单体。 3.同一生物的细胞,所含遗传物质相同;增殖的过程相同;不同细胞可能处于细胞周期的不同阶段。因此,可以通过观察多个精原细胞的减数分裂,推测出一个精原细胞减数分裂过程中染色体的连续变化。 实验十三 低温诱导染色体加倍(必修二P88) 一.实验目的:1.学习低温诱导植物染色体数目变化的方法 2.理解低温诱导植物细胞染色体数目变化的作用机制 二.实验原理: 1.进行正常有丝分裂的植物分生组织细胞,在有丝分裂后期,染色体的着丝点分裂,子染色体在纺缍丝的作用下分别移向两极,最终被平均分配到两个子细胞中去。 2.用低温处理植物组织细胞,使纺缍体的形成受到抑制,以致影响染色体被拉向两极,细胞也不能分裂成两个子细胞,于是,植物细胞染色体数目发生变化。 低温诱导 培养洋葱根。待洋葱根长出1cm左右时,将整个装置放入冰箱的低温室内(40C)。诱导培养36h 固定形态 剪取诱导处理的根尖约0.5-1cm,放入卡诺氏液中浸泡0.5-1h,以固定形态,然后用体积分数为95%的酒精冲冼2次 解离→漂洗→染色→制片 制作装片 观察 用显微镜观察,并寻找发生了染色体数目变化的细胞 三.方法步骤: 四.课后讨论题答案:两者都是通过抑制分裂细胞内纺锤体的形成,使染色体不能移向细胞两极,而引起细胞内染色体数目加倍。着丝点的分裂不会受到抑制。 实验十四 调查常见的人类遗传病(必修二P91) 一.实验目的: 1.初步学会调查和统计人类遗传病的方法 2.通过对几种人类遗传病的调查,了解这几种遗传病的发病情况 3.通过实际调查,培养接触社会,并从社会中直接获取资料或数据的能力 二.实验原理: 显性遗传病具有世代相传的特点,隐性遗传病隔代出现。伴X染色体隐性遗传病的遗传特点是交叉遗传,隔代出现,患者男性多于女性。伴X染色体显性遗传病的遗传特点是世代相传,患者女性多于男性。 三.方法步骤: 可以以小组为单位开展调查工作。其程序是: 组织问题调查小组→确定课题→分头调查研究→撰写调查报告→汇报交流调查结果(如右流程图) 注意事项: 1.调查时,最好选取群体中发病率较高的单基因遗传病,如红绿色盲、白化病、高度近视(600度以上)等 2.为保证调查的群体足够大,小组调查的数据,应在班级和年级中进行汇总 某遗传病的发病率 = 某种遗传病的患病人数 某种遗传病的被调查人数 ×100% 3. 4.人类常见的遗传病类型概括 实验十五 探究植物生长调节剂对扦插枝条生根的作用(必修三P51) 一.实验目的: 1.了解植物生长调节剂的作用 2.进一步培养进行实验设计的能力 二.实验原理: 植物插条经植物生长调节剂处理后,对植物插条的生根情况有很大的影响,而且用不同浓度、不同时间处理其影响程度亦不同。其影响存在一个最适浓度,在此浓度下植物插条的生根数量最多,生长最快。 三.方法步骤: 1.选择生长素类似物:2,4-D或α-萘乙酸(NAA)等。 2.配制生长素类似物母液:5 mg/mL(用蒸馏水配制,加少许无水乙醇以促进溶解)。 3.设置生长素类似物的浓度梯度:用容量瓶将母液分别配成0.2、0.4、0.6、0.8、1、2、3、4、5 mg/mL的溶液,分别放入小磨口瓶,及时贴上相应标签。NAA有毒,配制时最好戴手套和口罩。 5.选择插条:以1年生苗木为最好(1年枝条形成层细胞分裂能力强、发育快、易成活)实验表明,插条部位以种条中部剪取的插穗为最好,基部较差,梢部插穗仍可利用。实验室用插穗长5~7 cm,直径1~1.5 cm为宜。 6.处理插条:枝条的形态学上端为
展开阅读全文

开通  VIP会员、SVIP会员  优惠大
下载10份以上建议开通VIP会员
下载20份以上建议开通SVIP会员


开通VIP      成为共赢上传

当前位置:首页 > 教育专区 > 高中生物

移动网页_全站_页脚广告1

关于我们      便捷服务       自信AI       AI导航        抽奖活动

©2010-2025 宁波自信网络信息技术有限公司  版权所有

客服电话:0574-28810668  投诉电话:18658249818

gongan.png浙公网安备33021202000488号   

icp.png浙ICP备2021020529号-1  |  浙B2-20240490  

关注我们 :微信公众号    抖音    微博    LOFTER 

客服