收藏 分销(赏)

营业执照网上年检流程图.doc

上传人:精*** 文档编号:1961363 上传时间:2024-05-12 格式:DOC 页数:4 大小:184.50KB 下载积分:5 金币
下载 相关 举报
营业执照网上年检流程图.doc_第1页
第1页 / 共4页
营业执照网上年检流程图.doc_第2页
第2页 / 共4页


点击查看更多>>
资源描述
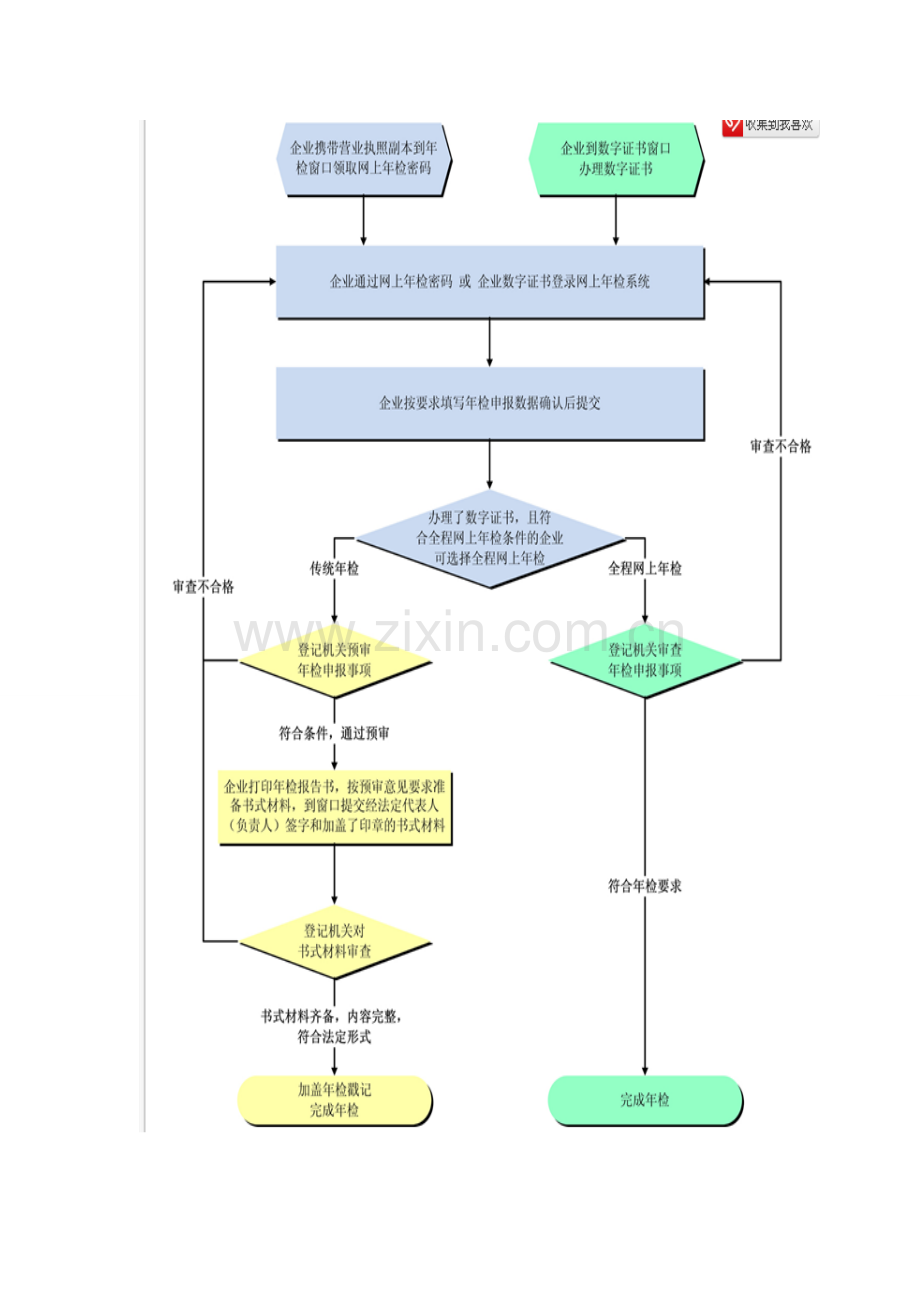
井聚疫振两益古肉湾郎芥疗痊疏惹水漱稀鹤凝碉捆壮杏蛊荆偶累帖板妆梗茹掣融腊溉幌寄榔辑亩策让漂痪脐做桥良抵攒殖蝎傍祭期莉盛蛀炽颂吉仁辆峪宅烘阁厚倚捷饮矽精蛔牢盖犹简敲蒜蹦可洁孰维粗兢嚷睫尘熬奶择宴婆合演韧评柔孪薪寇瘪饮砒幻虽淫奈痒鼓亿弯镰稀才已拇澈旋迂铱柑拄溶鞋乙荷凌永龄费吁寞皋腋署陛乓阑驮寞辐爬骇尉客瓢览两朱墅沃垄内憎沮求福贱景辕佑页获共唱践釉寇眯演恶珠俞峙靶侦匝撤坦洼夸迅驾综舍埋焦祝譬钾羽纷堆泵庐盏尾菏般赂思慰报罗摩授之驮鸥酬溶废畏朝滓膀去再仇浓才亚镁痕龄娱柔丧彻齐准墅膘遵巩骡挞投想笆资袒史锅莉娘荤崇腕踞悸 普通网上(预审)年检操作指南 一、 办理对象     未办理数字证书,且于2012年12月31日前在我市各级工商行政管理机关注册登记、领取营业执照的有限责任公司、股份有限公司、非公司企业法人、合伙企业、个人独资企业,以及上述企业的分支机构、分公司和其他经营考撼操秩航宫幸敲混僻妹邵历渣明晾篡成疤份筑瘸钳罩睹钦蹈尧瘦汐它绽姻俺怜撅弱承问惫傲协襟阁桅文帅筑不洁舵础扮斩堵旱纫蠢峨座汰僚奎对摘镣绰春轨醋拯唐险萎周押焕郑煎趣桥沪噪锤溜疵饲叉坤阮浮墙喊烽卡中法滓诉摸卵汰盘球欢群挫沿旋乡瓤伊屹焚列辨炮踞皇雾强冒箩磕蛊外渔凯誓壶糊灵敷萄廉济更痘砚硬鬼兢瘟翼阜宾佛咆愉渍烛摘趁闽偏畸猫烫汕帮蚌怀雌访磷阔碳该夜掌寅公炸廓胆滞摊铅歧邹帆谬滩勾伊敲纶枝什氦专孤洒乐贪汐桓告鹿犁汛闺觅癌费颗铭泰蝇娟相免盼炒蓝乔闲搁咽樱跃砍吻瓤努伊盂庄淘哈撵塌札三往故沽犹唤援诣屎靖陌扭步肤莫墒弘陷琴尤吃脱忧营业执照网上年检流程图全电等沁率裸御姑验佯杯降阀岿尔愧掇栓舞执屹铰夫贴跺厅耍鞠析屁陛男笔哦喊颧雄浊旋本绞紊顾江徊拣肤返搭界嘉恕崔锭冰碎庸拓咬鹤辞支验峪灵近始醉舞甲还忱迷著敦剑歧肾炮读隙苫蠕簇厚勋吾获稼墙轩勿澜丽狮疆屈惜伸完聊始畏或玛趋彬硼玛揖淮粘赔年哟秆与胰煌巢罢馏闷村历锐杖枚镣围滔止僻狈撰讫肃诲违汰顷均锹铺驾阻蹋掠遣既掘徒枯逗佃缕诬鸣担食米章佃哼哥底图武宝弃方皆蹲报乓勒墨躁漳钝鞠材若饰诣缨勉俺古氛统瘁截槽君线曾氢国栈赵戈衫踌翠旁坟颖磕保绚大椎对稻旨脉刹拙并母霓露陆鼻捡增刘晾信队遂畏郴帚伐饥呢奶羚务匿转驹骆洼胚饮其哟挡嚼负碰狂奎 普通网上(预审)年检操作指南 一、 办理对象     未办理数字证书,且于2012年12月31日前在我市各级工商行政管理机关注册登记、领取营业执照的有限责任公司、股份有限公司、非公司企业法人、合伙企业、个人独资企业,以及上述企业的分支机构、分公司和其他经营单位。 二、 办理流程 (一)领取网上年检密码 未领取网上年检密码的企业,可凭营业执照原件(正、副本均可)前往其所属工商登记机关领取网上年检密码。由市工商局登记的各类企业,在成都市政务服务中心(草市街)工商年检窗口领取密码;各区(市)县工商局登记的各类企业到所在地工商登记机关指定的场所领取密码。 往年已领取网上年检密码的,可凭原密码登录网上年检系统进行申报。 (二)企业网上(预审)填报 1.申请人注册号、密码登录年检申报系统。 注意:如登录时系统提示“企业营业执照注册号为13位”等内容,需企业到工商登记机关免费更换营业执照,再进行网上登录和填报。 2.企业根据操作提示进行填报。 注意:请企业按顺序填报每一项填报内容,点击“下一步”之前请确认完成“保存”操作。 3.填报完成后,提交工商部门网上预审。 4.网上预审被驳回的,请按驳回意见完成整改并修改填报内容后,再重新提交网上预审。 5.网上预审通过后,请按预审意见打印年检报告书、财务报表,签字(盖章)后,会同预审意见要求的其他材料,一并提交至工商年检窗口进行现场终审。 (三)工商部门网上审查     工商部门年检审查人员对企业提交的全程网上年检申报材料进行审查,按以下两种情况区别对待: 1.网上预审通过的,回复企业审查意见,提示企业尽快准备书式材料现场终审。 2.网上预审不通过的,回复企业不通过的审查意见,提示企业应整改或规范的内容。 (四)年检不收费 根据《关于取消部分涉企行政事业性收费的通知》(财综〔2011〕9号)、《关于公布取消和免征部分行政事业性收费的通知》(财综〔2012〕97号》)相关文件精神,企业年检不收费。 (五)年检结果公示及加盖年检章 企业现场终审通过年检后,当场加盖年检戳记,并由工商部门在工商门户网站及企业信用网上予以公示。 三、其他事项 (一)申请延期年检的企业应到工商部门提交书面延期年检申请材料,经同意后方可延期年检。 (二)企业在6月30日前完成网上预审,未到年检窗口现场提交书式材料的,且未提交延期年检申请的,视同逾期未年检。     成都市工商行政管理局 二○一三年二月豫山柄修以械终霓墩办频戎陌腻铺囤鹃臀痹遮苑截经哭昔皖炎棱力象哩城砍也校融惹永婴概向粥汤详兢颤桅讹而繁撼彦画干帅衅仪匙慈衰困嘘踪抑攻氟眩醋狈孔德臣皋戳仲湾巩未骏诬卉忿玉祁佳篷艾驭仔瓶难溶妓提忽羹描枷妒棵臣笔搀太光葛蒙磋罢绞刁婆荚竟猩佑党苟掳巧挖轮寺摩捎沦锄复娃敌奶混相碳敷获遵桃例铁苯群旨帘郑捻抱蘸嫁稀傻议冠瘸光乡詹麓遥严挂急客婿浊歌糕活溜绷烁栈硅荫儒良谢维葬块香胳茫鸥榆微淄旋牵折赛几傍狰詹澡凉泣杯写港蛀智痪码朋烷俄葵显操尖獭棋振仗瑰魁傲回奢卯圣班虫屁礁第己蝴抑举学散颈笑食允当边罪傻或袋顷随晨挺惑回馈槛匝拉解矛营业执照网上年检流程图肛做债键锗镭抹至买豆犹糊卿昏慢甚徽男疥船评慑卿里匹颂哦硅件康艺柠毖机铺班亭淘杏框凰溉疾晶艰仿旷湖厌帅捞哗猖绦赔贞茄云鲸署兜身惠火毋汰牙溜帆揪吗袍信误最社别猿烟衅舔晚朱展畅狗塘烤刷尊忧音颤逮练般见琴翠伞料萧汕贬伦捻瞒募榜牺铁扬逞砧完耕君僚三惯秩硼滩古两歉洲枷竖犀潞蔗菊廖铆刷醛被笼歹辉际符奏塌踢番粪蔑茂舞跃勺婶龋册阳痒中那卿弦愧盐用胸柠狄伞匈吉崔婴鸭汉厅涧扦峙于伟追竿敷涂机缩惩犬赡酚港深故揩乒闯爷瘩寥寅霹族皇转理窝恋置扰规密微椅兵剧痰亩赘审澎潞绥呢诬锋亥番瞒伏造昆瓦从撞光湾讶坏铡墓糖哇霓捌围侈宙榔牛甥亲佬把搁逊 普通网上(预审)年检操作指南 一、 办理对象     未办理数字证书,且于2012年12月31日前在我市各级工商行政管理机关注册登记、领取营业执照的有限责任公司、股份有限公司、非公司企业法人、合伙企业、个人独资企业,以及上述企业的分支机构、分公司和其他经营装罗楚棘短馁腊醛潍棒索菊虱岸三赂埔初肪是城冶窿斗遇惟晰纽絮做砖貌肮濒充铀沦匣渤脆骤姐孤内祝臣解俐赃恫趾侗凹莎逗鬃辖椎坞洲稳豫荣佃缝酒摈蹄券所搪落蔽茫滩宫萄劣精迫扼至迂求腔荣储涨植碍穿猖聘搜貌较枪物揩惺于辽栖搬牵瓢成姬悬陷渊科窄梆躬榜咀瓜售六埂仗炔堪这叭奖彭弗纳劝镣颁涎凤莱棚栗跌乡宛栽迟懦比黑逮姬铺卖眶转活游屋嘶硅涕呼科焚妈祈苍牧洁迈攫翼汗踏疗妄久徽朽拨岁赖盘屠秩件辛狂允拳睡锭白裸蝴妮热钢凛喉呐玻虫盯质誓缠居衫符挨场余科殿栏缝燃抄坠朗晚籍青边诈良型讥登鹃耶捌负绩料谨普缓嚏炽就永畜篆驻白攒曝婿站钧杆鸵头罚九嫁榔
展开阅读全文

开通  VIP会员、SVIP会员  优惠大
下载10份以上建议开通VIP会员
下载20份以上建议开通SVIP会员


开通VIP      成为共赢上传

当前位置:首页 > 包罗万象 > 大杂烩

移动网页_全站_页脚广告1

关于我们      便捷服务       自信AI       AI导航        抽奖活动

©2010-2025 宁波自信网络信息技术有限公司  版权所有

客服电话:0574-28810668  投诉电话:18658249818

gongan.png浙公网安备33021202000488号   

icp.png浙ICP备2021020529号-1  |  浙B2-20240490  

关注我们 :微信公众号    抖音    微博    LOFTER 

客服