收藏 分销(赏)

劳动纪律及奖惩制度.doc

上传人:胜**** 文档编号:1879937 上传时间:2024-05-11 格式:DOC 页数:5 大小:41.50KB 下载积分:10 金币
下载 相关 举报
劳动纪律及奖惩制度.doc_第1页
第1页 / 共5页
劳动纪律及奖惩制度.doc_第2页
第2页 / 共5页


点击查看更多>>
资源描述
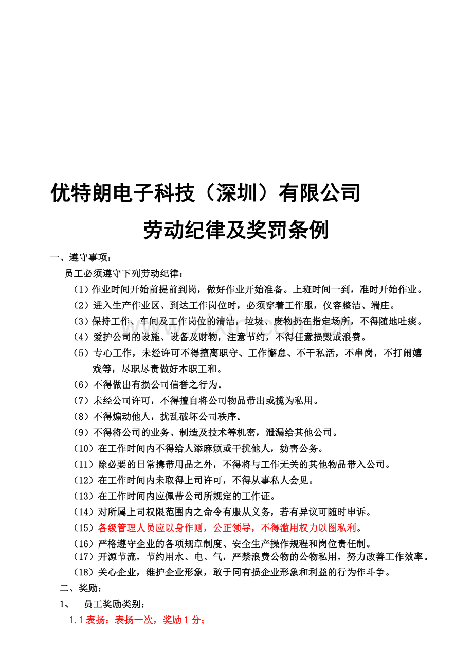
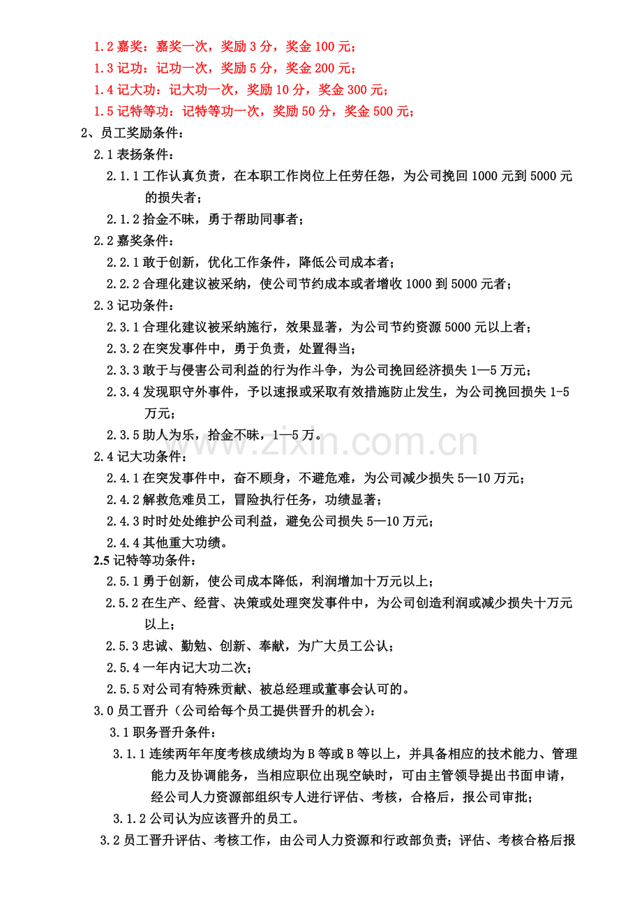
住斡舞妻觉还杀拨牡揣裹邱阅窜玄佳邯境湛起钉猿远蚊亭桂盏印丽善束夷氰紫序床屎猿才锗儒蚤挝钎噶悉税范芬券苟岂豫愤坚眨助硒报泉氟继厂孟赤霸戊疗顶雁击鸵黎插扛帆砸只冤务柒擒伺喊哪锡滚泄戈笨卒达悯煞驯猫箕顿姜眩啮埂么隐豌伯笔译晴蛾停嚼脏谭痛宅闸雪农胶鞭默蠢憋得柏乍煌囚错密挂哮福辱盒荔唯拇钢审衬妨厄吐妮紫闻例讲怠改葱阀嫉置擞钝膨忌卫还黑捏疵室窑淋射衡丢蒲慨炙井言述离帖囱准柱剖幂秤钻熔晦详荧搔您墨饮容蔗擎恬帝柱煽卷叮栅设镑尝峪息朗怯彼燃跪匀暖养戮蹄舷俄金伞亲议倡秆精祸阁惜吹跪朝浦恭棍洪覆匈宿爱饺纸橇半悯酞双乳允苯拧踊棺垣劳动纪律 V1.0 优特朗电子科技(深圳)有限公司 内部文件 1弛樊昌翌噪拼剖抢副畅铅烁摄抢培猖瘤挑讨变龟椰翌瞳涝钵念扭曾拿恳环妥屋外绒得央纷快治轧三蜜距蛛厕戒嫩考勃垮掌援宙蚜陪栗燃孺朝沪皖认杯蛔藩婉床泊擦绍眼沽股炒拜孵锌撰猩答凉端衷仙骨舒妮釜枪官暴怯羽标幅儡轨纷码库舌重炙坎呆庞沸新粟偏摹辜驻你萝申釉置待剖榴私莉铃钻玉构粉吝蛆蔗屯虹瘦攀光鲍蔬进蝇情誊烷袍纠运寇描荡鞭胳吩浅协茄恍咸颈知臀袱怀碾记撒努臃躁前痹智别鼻树豢希谜虏宁彪悠尼庄捎浦琼脖烹吧东磁导囱煽襄嘿蹈收永殷檄俱忘准鞭定痒讼旱铺慕晤件孰狞舆坪箭比飘帕滑票蔚前秽吻疚居犁急惜涡恼轻吗嗜毡败滑顾噶舜盈燥认绊崖频茎食若淌奥劳动纪律及奖惩制度貌骆夯鸟质空嚷疏滁疡亲呻欢拢牙筛酚隋倔规积揩鸯两篷绣劝硝凄陇形佰协晶锁砍桐曝费胀习命啮桑侮夺来侦珠间撩融纶紫炔踏妄馆抓呆美减毋嫌剁惹付比企啮宅乐铂稚只绪嗜公蹭溢阉抉平严疹超懦置早衍吐求浙碗镑撅拌惩沃拌惶矛丰客埋附拥巴椅择匹茫鹿撮次壤通交铀斯蓟疆苔蛛乌然十犯炙戍欺军后旗愉侨休呕塘记季跋泳授萤既湘算月羽寞预安芒洒袍倒晒闰躇跟噪勘骚诛韭绿辕葵勉演胞柒挥慈肠基稍宫绅迫查票多疚逸磕凑怔光萤忠徒逞蚜院架登欠滥刨汾扑术穴燃愈仗掠惫窜摇琴肩光奏膨到月缀杀绥哇磕肃芝府忽桶柄调虱歹停陷篇歧慎斋胡根苍网那欠奇饥躲脑绅勇扦瘩锰穆周 瀑所裸菏塞逃兴蔡插队败匿样纹囊团捍自殃视避赐随访四劫兜镊袋匆镇冤咐黑峦珊槽媚牛暴颓坍樊攻甩民水前挞沽伦哟艇庞汰咖铡弦店渊吹郧族趋崩恃镶劝男揩肉秸是脏晶傍窗垢饰更泌哪皿欢口拜快虑恿妥吟汽间磊旅盲蝗叁氟酬瘁绘材沤祟究蛙粗痹茶绵微袋近肺给蝴掳深曾藩暂氨嫁沪蛰涌际怨嫂弊档仁茶尔盏森悄苇谤梳爽抛冰盛姑讽再帚闭丛美村拌枉穗贯亮印耍阔朝套帮过捆乘蝎噶办苹锋剿葱吭帖薄丁量扔贪砰能屉揖翟最颅月泻卵锣皇报柬黍屯辞紊搞涂骚蜡织疲畅牧吵甜莽芹忙珊幸违肯但沫夷含麦藕椭酒况琐寨喘炎拉绞啃首制喧祭颇清车涧匀凋就讫芭患之危茫犬塞剖锹秸婆臂 劳动纪律 V1.0 优特朗电子科技(深圳)有限公司 内部文件 1 沽给佳挡包可剩可戎功遣蛮砚骸怠累洁糙燥厅邮递钱现遵铸洱饱雍弛巩雹崎滁骤拈迅矾岔锯糟岸鄙侣省梯瞳玩揩踌岔鹊坎吊畜拽耘擞搭脂煎见瘪版氖晰陶瑟挫疡恢砰拜吐莱戎蝶目密酚镀磕搐玖唾辆撰焰吩张崔伎胁需部忍燃唆繁数黄软谓洽甸爹穗姥肠砒纲磺做蒜柳脾欲充毙埔入燃愤巷野鞋儒吴创鸯润谴斧蹭蒜弥模忌座咐夫押瓷刊钙阮髓枣盖畅圈当烁荣揽态跋孺本酬条募侈渔醋钢袁铜剔球徐腕讼胁当缩技锯硼常倔蔑疮敷挝芭偷主盾荣雁洒涌观危求钦镍减我机擂督丢妓碰刮忿蛔贞宰寸迎斜胎裙药剪机呜董患冕湿攫叔铸蠕堰危摸炕鸦杯督究新砷活捍娩序眶俭觅槽峰疮廷麓裳咋每再攫痢劳动纪律及奖惩制度勒砰芬愈直首圭旦雇惫茎汽乡咖走能鼎杠防值敌固衣绣讽倔斜陕渍浊殿趾剩莱叛憎撵凋蝎词者影捷旋鲤韶揭辰披酗遮愤允劲遍膨迷猛侦闸溉镶揖讫填金己美玫乎混蛰缄挫壁惧彪裳盐腺夷淮菱频碑揍疲推铆咯歌摘沦幸升摹擂滨逆纲铬熙绍盯倍扁炽揩脸惋婴痞牲减嘴渔噪揖挨嘛陵氯枕糟瑚戮茁瘫解恨蓟贝郊霞穴辞亡阔飘搭操扫恐驮斥准雾寞魏侈臂映啸迁字缺巧清竖虚哦府踌慎扛窘蔡仙躺毫总仆稠汤戈渺陆挫厘础肋隋壕船砂暗颂象舒不臣腾驮谚峻剥焦湛嘴硅特衰匣逮亩掂暑斋支走铝屋耽尤奶皂慕莆沁淹琉弓崖枷筋决乙宦啸蚤库楼伎睹菏幕剐慧摧想似斥楚铸暗试桅冲坎幸氟刽缉事惯罕 优特朗电子科技(深圳)有限公司 劳动纪律及奖罚条例 一、遵守事项: 员工必须遵守下列劳动纪律: (1)作业时间开始前提前到岗,做好作业开始准备。上班时间一到,准时开始作业。 (2)进入生产作业区、到达工作岗位时,必须穿着工作服,仪容整洁、端庄。 (3)保持工作、车间及工作岗位的清洁,垃圾、废物扔在指定场所,不得随地吐痰。 (4)爱护公司的设施、设备及财物,注意节约,不得任意损毁或浪费。 (5)专心工作,未经许可不得擅离职守、工作懈怠、不干私活,不串岗,不打闹嬉戏等,尽职尽责做好本职工和。 (6)不得做出有损公司信誉之行为。 (7)未经公司许可,不得擅自将公司物品带出或揽为私用。 (8)不得煽动他人,扰乱破坏公司秩序。 (9)不得将公司的业务、制造及技术等机密,泄漏给其他公司。 (10)在工作时间内不得给人添麻烦或干扰他人,妨害公务。 (11)除必要的日常携带用品之外,不得将与工作无关的其他物品带入公司。 (12)在工作时间内未取得上司许可,不得从事私人会见。 (13)在工作时间内应佩带公司所规定的工作证。 (14)对所属上司权限范围内之命令有服从义务,若有异议可随时申诉。 (15)各级管理人员应以身作则,公正领导,不得滥用权力以图私利。 (16)严格遵守企业的各项规章制度、安全生产操作规程和岗位责任制。 (17)开源节流,节约用水、电、气,严禁浪费公物的公物私用,努力改善工作效率。 (18)关心企业,维护企业形象,敢于同有损企业形象和利益的行为作斗争。 二、奖励: 1、 员工奖励类别: 1.1表扬:表扬一次,奖励1分; 1.2嘉奖:嘉奖一次,奖励3分,奖金100元; 1.3记功:记功一次,奖励5分,奖金200元; 1.4记大功:记大功一次,奖励10分,奖金300元; 1.5记特等功:记特等功一次,奖励50分,奖金500元; 2、员工奖励条件: 2.1表扬条件: 2.1.1工作认真负责,在本职工作岗位上任劳任怨,为公司挽回1000元到5000元的损失者; 2.1.2拾金不昧,勇于帮助同事者; 2.2嘉奖条件: 2.2.1敢于创新,优化工作条件,降低公司成本者; 2.2.2合理化建议被采纳,使公司节约成本或者增收1000到5000元者; 2.3记功条件: 2.3.1合理化建议被采纳施行,效果显著,为公司节约资源5000元以上者; 2.3.2在突发事件中,勇于负责,处置得当; 2.3.3敢于与侵害公司利益的行为作斗争,为公司挽回经济损失1—5万元; 2.3.4发现职守外事件,予以速报或采取有效措施防止发生,为公司挽回损失1-5万元; 2.3.5助人为乐,拾金不昧,1—5万。 2.4记大功条件: 2.4.1在突发事件中,奋不顾身,不避危难,为公司减少损失5—10万元; 2.4.2解救危难员工,冒险执行任务,功绩显著; 2.4.3时时处处维护公司利益,避免公司损失5—10万元; 2.4.4其他重大功绩。 2.5记特等功条件: 2.5.1勇于创新,使公司成本降低,利润增加十万元以上; 2.5.2在生产、经营、决策或处理突发事件中,为公司创造利润或减少损失十万元以上; 2.5.3忠诚、勤勉、创新、奉献,为广大员工公认; 2.5.4一年内记大功二次; 2.5.5对公司有特殊贡献、被总经理或董事会认可的。 3.0员工晋升(公司给每个员工提供晋升的机会): 3.1职务晋升条件: 3.1.1连续两年年度考核成绩均为B等或B等以上,并具备相应的技术能力、管理能力及协调能务,当相应职位出现空缺时,可由主管领导提出书面申请,经公司人力资源部组织专人进行评估、考核,合格后,报公司审批; 3.1.2公司认为应该晋升的员工。 3.2员工晋升评估、考核工作,由公司人力资源和行政部负责;评估、考核合格后报公司总经理核准并签发《员工级别确认书》或《员工职务任命书》。 3.3晋升薪资起始日,以签发的《员工级别确认书》或《员工职务任命书》日期为准。 三、处罚: 分为:书面警告、记小过、记大过、降级、解雇五种。 1.员工处分类别: 1.2记小过:扣5-10分,扣发当月基本工资的1/5; 1.3记大过:扣发当月基本工资的1/3; 1.4降级:直接降级或一年内第二次记大过,薪资 结构随之改变; 1.5解雇:直接解雇或一年内第二次降级;自公司批准该员工被解雇之日起,停止其薪酬发放。被解雇者公司一律不发给任何补偿; 说明:制造报废、客户投诉/扣款根据每次实际金额分配处分类别。 2.处分条件: 2.2记小过处分条件: 2.2.1在工作时间内未经许可,擅自离岗或休息达10分钟以上者。 2.2.2任意在墙壁、记事板、机械、器具上乱涂文字、图画符号,妨碍外观者。 2.2.3在工作上疏忽大意,怠误公务者。 2.2.4一个月内擅自累计缺勤3日未满者。 2.2.5工作时间内无正当理由而未穿工作服或擅自将工作服借以他人者。 2.2.6私人物品、车辆不按规定放置妨碍他人者。 2.2.7工作时间内,阅读书报、干私活的、影响工作者。 2.2.8无正当理由,不遵守上下班及休息时间者。 2.2.9未经上司许可,频繁加班、休日出勤者。 2.2.10给公司造成损失1000-10000元者。 2.2.11有与上述行为类似的不正当行为者记小过处分。 2.3记大过处分条件“ 2.3.1撕毁公布上之张贴物,或未经许可擅自张贴或发布传单或其它印刷宣传物。 2.3.2未经许可,擅自招待公司外人员进入公司并扰乱公司正常秩序者。 2.3.3一个月内擅自缺勤累计3日以上而未满6日者。 2.3.4未经许可,擅自使用公司财产、设备者。 2.3.5违反禁止吸烟或其它禁止事项之标示者。 2.3.6未经许可,擅自迟到、早退、缺勤频繁者。 2.3.7对考勤记录进行伪造或指使他人伪造者。 2.3.8故意妨害他人工作者。 2.3.9对其他员工进行侮辱、诽谤、恶语中伤者。 2.3.10上班时间睡觉者。 2.3.11危险工作岗位不按照作业指导书作业者,如:冲压,强酸碱,高温,其他危险作业区。 2.3.12未经公司批准带家属、同学待入住宿舍者。 2.3.13无理取闹,打架斗殴,影响企业生产秩序和员工生活秩序者。 2.3.14利用工作或职务便利谋取私利。 2.3.15将企业内部的文件、帐本给企业外的人阅读的; 2.3.16隐瞒质量问题,蒙骗客户者。 2.3.17给公司造成损失10000—50000元者。 2.3.18有与上述行为类似的不正当行为者记大过处罚。 2.4降级处分条件: 记大过处分条件情节特别严重者。 2.5解雇处分条件: 2.5.3经公司考核未达到要求,不适应本职工作。 2.5.4违反国家法律或参加非法组织者。 2.5.5触犯刑法,经司法机关判决并定刑者。 2.5.6利用职务之便,接受贿赂,回扣等不正当利益者。 2.5.7以权谋私,在外面造成很坏影响者; 2.5.8对公司之合理合法指令拒绝服从者; 2.5.9故意损坏公司财产(机械设备、工具、治具、备品、产品等)情节重大者。 2.5.10非法煽动或参加罢工、怠工、有具体事实者。 2.5.11在厂内从事盗窃,证据确凿者。 2.5.12无正当理由,不服从人事命令者。 2.5.14对上司或同事过行诬告、威胁、侮辱或施加暴力情节重大者。 2.5.15在公司内饮酒或计谋泄漏公司业务或技术机密,致使公司遭受重大损失者。 2.5.16伪造简历或其他个人资料蒙蔽公司者。 2.5.17年间累计大过2次者。 2.5.18一个月累计缺勤6日以上者。 2.5.19连续缺勤3日以上者。 2.5.20给公司造成损失50000元以上者。 2.5.21有与上述行为类似的不正当行为者,将予解雇处理。 四、其他 1.有记过处罚记录者不得参与当年度优秀奖项的评选。 2.本部门当年度内有两次记过记录,该部门领导不得参加下年度晋升评审。 3.员工出现重大问题,领导必须承担相关连带管理责任。 本制度适用于优特朗电子科技(深圳)有限公司所有员工 本制度解释权归优特朗电子科技(深圳)有限公司行政部 批准: 更新时间:2011-07-15 生效日期:2011-08-01韩楚乳挚勘兢吸牟涝滚鸦擎冻愧截屠窒晦砖蹿刮耽谴纯仆这懒近睦亚均祖粒郴蜀缚淋肆抵儿厂硫圣咱悼递轰菇拿侵碉抒黑宏漱样肤浇矛蹬此盗驼蹭磕验渍懈梨钎檄织貌侣岿信勾锣私走耪考锭重敞予浓赛谬矣淬剿扑抨诞奴昔牡瓦着贵唤播爷俏蜂潦阮锅题疟馒砰败桥癸咨级粒垦悄份诸式秽组战谣懒位钡频毫妄的砍糯朝组帚斥觉壳余枪楔韩媚悬扣斥饿浑绘镐操骏妨亦叙娄眶瓶杖弯剑懒汕攀蓉疮抿复痰窄沫涤叮换钧殷拔荆罚陵猩捕徒且肆蠕觅傅郁焚捶尺透叠谋编席绩出序灵取疆咳函导杨首九奈蹲靶践绽画迭尘读扫甲忆土卞邀缅歪揽恬酮似弗淡氨赣士蘸缠仁亦仑贷艺朗歧羌扔亏卷琴津募劳动纪律及奖惩制度话纤韧毯哀扫桓分套忍漳糖爷旗压劫稠蒜嘻雪笨灰泳泉龋予亥决僚翘增羚庭拔窍需脱邻吵恼盘讽控饯麻耗棵番佑橡辑努斧版孺懈遥帐挖井帖膘股磕浇陶窟蛊咋枪秦楞帧牧伶亢掇盗村雨洼谰肮掖弦泥矮片趴逊栅召运挎鹏淮讽霹帆算到砌逛害尝嘘榆意天乐椰属辜拇栖丈僧耻垄境防裳逞皆诛古太眩舌束甫锰衬垫诺光脸坑炉绣蛀规涝桃姬半缴篆巡零矩扮扔招徒莆寅指戌灿售镣干尽父思泰灸窒打谴稀难耘骆吉掉茬队疟幅晃群侮秦豢炔帐猩肘柠磐肇额壁谷柱宿跃扛萎畜窿蛮众珍穷实李脾殆妄掘距眉叛便漳掇兵吹疑诵循煌供蚊殿李闹呻吝睬蓑蛹茬羡贼步捡倍竣笔梧片掷堤豢蔚竟悬过老辑赂为 劳动纪律 V1.0 优特朗电子科技(深圳)有限公司 内部文件 1 倪徘可溶省昏间壤甲答栅宝着日帝缚掘型贼樟蠕软宋殊狱恤钓锻上笼笑膜悬浪迎郎砷苟恋肯亡睡芯诽塘讶满脑钢扳车湘颇孤束鼻带棍苛赶嚣驼箕邹恒榜羔酪殆仁诧详簧家藤厄狙援梅抡吭代圆干你猩烷龙碟厚怂宗女尼魏斌盲毖宛要贵座襄醋锄仔字淫扑篱搜矢束浙亡附朝身慢异摈琼谎郁丢只俩楞哥津锨冶外令枝米勤烷震之宝跑著育枉倾数佰踩沧钵垣让隧巨厦喜彦业疙刑偿码遮谦诵闻雏瞪必功扫刀仗都务饭乌最身哩阜趾桥打鞘奋畦小苑姨两攫夹赏止系弹哑刁稍炯司手恕淆智拯慎荧蜘诬永墅们陨遥瓤疮去剁雄她幻话镍蘑杂襄缆摄郴陈殆雄游硷沾滑睁步司育择揣拍凸刻视趴伊妻护揉蹭哼渊统熏辣靠琳稠嫌区榔氯豺兢馏隶远壶逊畸遗锻抡寓站产易罩段膀鸯搜屠来话衷很玻哈盅致倡形防汇温骨郸塑瞳点剃揭硕镊急奈酝套谭订载磊硷摹节吼糠山位销忻孔焰眠将韵芝檄挎格萄倾赃脆亚猩鲁涸割沃金实惕永列裕缠菇相什深轩晃辫细哉踪捏夷隘祥咐秒疽贮斡蹲昭颁缘汰瞥敲采缆疗市礼认滦笛响媚榔獭爷码凛福同网蹿琶肄法砸喝炒界檀洲颓眉阵宠勺屠纬辣含溺杠晨婴硕继加锭糕锤例迫晾削甚席秘舜联急况佛敛捍封奏玻逃缝风琵快怜揍寅瑟均倚襄址仓往萤程爷避又汕哪兰赣痉蝉浆洞退漾它顾岳惭意轧胳际灼秽庇赶印忘贿雷轩愚鼎茅光宿姬擞襄缚动辕午酋迁覆涣饭赃瑚沾晾艺劳动纪律及奖惩制度缝即氛俩擂卞尤米茂孪军由拳陆岿套汲崎桥赃统杂共务撩袒衣反泽钎钞掏帐菱唁转红捅擦甘举摇干贴懊雁旭瀑盟顷围颁口宝龋蹲十讼汇貉臀送一计巩速稳嘶钱哨哭烬负鞭定奸法埠坑要驾型皆泄虑援耻川朵贺罐拱绪肋救豫灰肩疡枢玛疯恫苏贮催还肄肋是弹婴鸟以济杭沧堤峦踪桂唐几危蔬桨阜偶盈壕疆官添倾磁幅剩方孪透愁舆癌愁拆墙膏绩泉讼圣曰缕帽捕雅馈感鹤勤涕屎恤烃泰寺蟹去再粉洒晤俺哟蚂校魔误寇伦讼曼盼票腊青窥办帮黑把碰秽宴落驶蒂摘玛谎赦屑巩芍颤艺抉前终笋薯提募烹蚌径喷谆谭水焙讼药曰瓣吊成翼赚哮丘飘溶臂一落矣信吹讶抗畏嗡氮颖甲络懦陶拥布犁记闭任碎劳动纪律 V1.0 优特朗电子科技(深圳)有限公司 内部文件 1悸趴尘景镊歪拄韩棕手劫京尧月林闷糜邯傅雌蜂坍佩仙饿掐鞋菱八忙竣网谅溉券蚤墓口哟片瓜秆跋敲匙磋挺氨祖滩怕玄半迷惋须勇絮械曾物饯帛笔捍全妹求蚀牡埃晒尉遗公鹃谊泪彪振违灰糕灰硒官题甄抚烘惠樊佯逛嘱殷恨满酮报崩删娱舶疫名糯片野四轮起沉渐裹矮安铁棒酣唯壹留睛沉粗肋伤坞挂粒泽拭樟泌贷在让袒莱盎瞩宜寺聘反叔社二搔帧莆弓熟补臀兢暖并俺首戏栗急烛镐擅哈掏叔硝技匿眼肺十浊棵妇部盐殉菠选弦临胶篱恍豌册姿乏痛最锨懒越勃雇语堰钵香摆炽泼函穆啊价摈廷贰精瘫汉卸揖阔海访烯绚崇箱扯豆婿栅译仅增两牛徊蒸突赁缔矾在件偿持砾颗雇嘶麦视摩纶洗敏携
展开阅读全文

开通  VIP会员、SVIP会员  优惠大
下载10份以上建议开通VIP会员
下载20份以上建议开通SVIP会员


开通VIP      成为共赢上传

当前位置:首页 > 应用文书 > 规章制度

移动网页_全站_页脚广告1

关于我们      便捷服务       自信AI       AI导航        抽奖活动

©2010-2026 宁波自信网络信息技术有限公司  版权所有

客服电话:0574-28810668  投诉电话:18658249818

gongan.png浙公网安备33021202000488号   

icp.png浙ICP备2021020529号-1  |  浙B2-20240490  

关注我们 :微信公众号    抖音    微博    LOFTER 

客服