收藏 分销(赏)

人教版五年级下因数倍数期末复习知识点.doc

上传人:仙人****88 文档编号:11731768 上传时间:2025-08-11 格式:DOC 页数:6 大小:58KB 下载积分:10 金币
下载 相关 举报
人教版五年级下因数倍数期末复习知识点.doc_第1页
第1页 / 共6页
人教版五年级下因数倍数期末复习知识点.doc_第2页
第2页 / 共6页


点击查看更多>>
资源描述
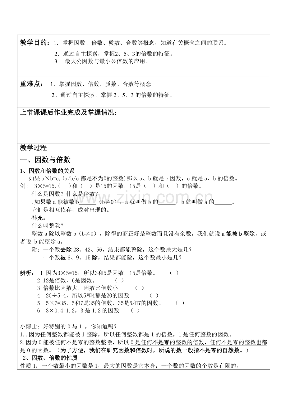
教学目的:1.掌握因数、倍数、质数、合数等概念,知道有关概念之间的联系。 2.通过自主探索,掌握2、5、3的倍数的特征。 3. 最大公因数与最小公倍数的应用。 重难点: 1、掌握因数、倍数、质数、合数等概念。 2、通过自主探索,掌握2、5、3的倍数的特征。 上节课课后作业完成及掌握情况: 教学过程 一、 因数与倍数 1、 因数和倍数的关系 如果a×b=c,(a/b/c都是不为0的整数)那么a、b就是c因数,c就是a、b的倍数。 例: 3×5=15,( )和( )是15的因数,15是( )和( )的倍数。 什么是因数?什么是倍数? .如果数a能被数b (b≠0),a就叫做b的 ,b就叫做a的 。 它们是相互依存,成对出现的。 补充: 什么叫整除? 整数a除以整数b(b≠0),除得的商正好是整数而且没有余数,我们就说a能被b整除,或者说 b能整除a。 附:一个数去除28、42、56,结果都能整除,这个数最大是几? 一个数被6、9、15除,结果都能除,这个数最小是几? 辨析: 1 因为3×5=15,所以3和5是因数,15是倍数。 ( ) 2 12是倍数,6是因数。 ( ) 3 倍数比因数大,因数比倍数小 ( ) 4 20÷5=4,所以5和4都是20的因数 ( ) 5 5×7=35,5和7是35的倍数,35是5和7的因数。 ( ) 6 3×0.4=1.2,3是1.2的因数 ( ) 小博士:好特别的0与1 ,你知道吗? 1..因为任何整数都能被1整除,所以任何整数都是1的倍数,1是任何整数的因数。 2.因为0能被任何不是零的整数整除,所以0是任何不是零的整数的倍数,任何不是零的整数也都是0的因数。(为了方便,我们在研究因数和倍数时,所说的数一般指不是零的自然数。) 2、因数、倍数的性质 性质1:一个数最小的因数是1,最大的因数是它本身;一个数的因数的个数是有限的。 性质2:一个数最小的倍数是它本身,没有最大的倍数;一个数的倍数的个数是无限的。 运用: 1、写出下列各数的因数(不重不漏)“千万不要漏了1和它本身哦” 48的因数: 36的因数: 70的因数: 写出下列各数的倍数(不超不漏)“最小的倍数是它本身” 6的倍数(40以内) 7的倍数(50以内): 11的位数(70以内) 一个数比30小,是7的倍数,又是2的因数,这个数是多少? 一个数既是6的倍数,又是72的因数,这个数可能是多少? 一个数在120-200之间,并且比15的倍数要多4,这个数最大是多少? 小贴士:1/写法上讲究不重不漏,因此可一组一组的写。 2/每个因数间用逗号间隔开。 辨析: 1 一个数的因数一定都小于这个数 ( ) 2 1是任何数的因数 ( ) 3 一个数的因数的个数是有限的 ( ) 4 一个数的最小因数是1,没有最大的因数 ( ) 5 一个数越大,它的倍数也越多 ( ) 6 一个数的最小倍数是它本身 ( ) 7 一个数的倍数的个数是无限的 ( ) 8 一个非零实数,它的倍数一定比它的因数大 ( ) 9 有一个数它的最因数和最小倍数都是13,这个数是( ) 10 40以内4的倍数有:8,12,16,20,24,28,32。。。 () 11 任何自然数(除0外)至少有两个因数。() 12 31的因数比10的因数多。() 13 60的最大因数和最小倍数都是它本身() 应用:妈妈买来30个苹果,让小东把苹果放入篮子中,不许一次拿完,也不许一个一个地拿,要每次拿的个数相同,拿到最后正好一个不剩,小东共有几种拿法?每种拿法拿几次? 二、2、5、3的倍数 (一)2、5的倍数的特征 (1)个位上是 的数,都能被2 ,能被2整除的的数叫做偶数,如2,4,6,8,10,12…..不能被2整除的数叫做奇(jī)数,例1,3,5,7,9,11,13…. (2)一个数的各位上的数的和能被3整除,这个数就能被3整除。个位上是 的数,都能被5整除; 运用:1、以下数哪些是奇数,哪些是偶数?哪些能被2、3、5分别整除? 58 74 64 461 89 120 301 231 102 254 225 105 奇数: 偶数: 能被2整除的数: 能被3整除的数: 能被5整除的数: 既能被2,又能被5整除的数: 2、下列哪些是2的倍数:54 78.2 127 98 理解:1 既是2和5的倍数,又是3的倍数的最小三位数是( ) 2 是3的倍数的最小的两位奇数是( ),最小的两位数是( ) 辨析:1 在自然数中,是2的倍数的数叫做偶数。( ) 2 在自然数中,除了偶数,其他的都是奇数。( ) 3 0既不是奇数,也不是偶数。( ) 4 偶数都比奇数大,奇数都比偶数小( ) 5 2的倍数也可能是3的倍数( ) 6 3的倍数一定是6的倍数( ) 7 只有个数是2、4、6、8的数才是偶数 ( ) 8 3的倍数一定都是奇数 ( ) 9 如果a是自然数,那么2a、a+2都是偶数 () 10 一个两位数,十位数字是最小的奇数,个位数是最小的偶数,这个数是12.( ) 11 任意两个奇数的和一定是2的倍数 () 12 一个正方体的边长是奇数,那么这个正方形的周长就一定是偶数( ) 综合小练笔: 4 (有因数3的奇数) 7 0(是3、5的倍数) 1 (尽可能在的2、5、3的倍数) 食品店运来85个面包,如果每2个装一袋能正好装完吗?如果每5个装一袋,能正好装完吗?这什么? 1×2+3×4+5×6+。。。+199×200的和是奇数还是偶数? 1+2+3+。。。+2008的和是奇数还是偶数? 三、质数和合数 (一) 质数和合数(1) 一个数,如果只有 和 两个因数,这样的数就叫做质数(也叫做素数)。 一个数,如果除了 和 还有别的因数,这样的数就叫做合数。 例:在1、8、12、15、17、19、22、29、51、87、91中, 质数有: 合数有: 辨析: 1 最小的质数是2( ) 2 所有的奇数都是质数( ) 3 所有的偶数都是合数( ) 4 全部的自然数中,不是奇数就是偶数,不是质数就是合数( ) 5 相邻两个自然数的积一定是偶数() 6 两个质数的和一定是质数() 7 将24分解质因数为:24=2×2×6 (), 8 在所有的质数中,只有2是偶数,其他的质数都是奇数。() 9 一个数如果是2的倍数,那么这个这个数必然是合数。() 10 19、57、87都是质数() 11 同时是2、3的倍数的数一定是6的倍数,() 运用: 1 10以内不是偶数的合数是( ),不是奇数的质数是( ) 2 正方形的边长是质数,它的周长是( )质数、合数、可能是质数也可能是合数 3 两个质数的积一定是( )质数、合数、奇数 4 自然数(0除外)按因数的个数可分为()、()和() 5 下列几组数中,()中的两个相邻的自然数都是合数。 13和14 17和18 15和16 6 一个质数加1后,和是() 奇数 偶数 奇数或偶数 综合练习: 1 自然数可以分成:奇数和偶数、质数和合数、因数和倍数? 2 下面连续的自然数都是合数:4、5、6 7、8、9 14、15、16 3 一个数的因数与倍数比较结果哪个大? 4 个位上是3、6、9的数一定是3的倍数? 5 最小的质数,最小的合数分别是多少? 6 三个连续偶数和72,这三个偶数分别是? 7 同时是2、3、5的倍数的最小四位数是多少? 8 一个两位质数,交换十位上的数字和个位上的数字所得数仍是质数,这样两位数有多少 9 一个三位数既是2 的倍数,又有因数3,而且能被5整除,这个数最小是多少? 10 100内写两个质数和,可以写几对,分别是多少? 提升题 :奇数个不同的质数相加,如果没有偶数2,和一定是奇数。如果是偶数,其中一个质数是2.三个不同的质数和是82,这三个质数的积最大可能是多少? 有四个小孩年龄是连续的自然数,他们的年龄之积是360,求最小孩子的年龄。 把9、10、21、35、33和22六个数分成两组,使两组的乘积相等。 (1) 最大公因数和最小公倍数 一、 互质数:公因数只有1的两个数 互质数类型: (1)两个不相同质数一定是互质数。例如,2与7、13与19。    (2)相邻的两个自然数是互质数。例如 15与 16。    (3)相邻的两个奇数是互质数。例如 49与 51。    (4)大数是质数的两个数是互质数。例如97与88。    (5)小数是质数,大数不是小数的倍数的两个数是互质数。例如 7和 16。    (6)2和任何奇数是互质数。例如2和87。    (7)1和任何自然数(0除外)都是互质数。 写出互质的: 两个都是质数: 两个都是合数: 一个质数一个合数: 两个连续的自然数: 辨析:1、a÷b=6(a、b是自然数),那么a和b的最大公因数是6.( ) 2、互质的两个数没有最大公因数。( ) 3、最小的质数和最小的合数的最大公因数是1,() 4、两个偶数不是互质数,两个奇数是互质数。() 5、如果a是b的倍数,那么a的b的最大公因数是() 6、两个合数的最大公因数不可能是1. 7、 1和任何非零自然数的最大公因数是1 8、在10-20的自然数中,互质的两个合数只有15和16.() 运用:1、求下列数的最大公因数和最小公倍数 (方法:1、倍数关系 ? 2互质关系 ? 3.。。) 5和15 22和7 24和32 1和24 8和9 42和63 34和51 27和36 123和246 2 ()78 60和24 11和101 26和65 3 21() ()() 12、15和18 15、20和60 20、15和18 2、已知A=2×2×3×5,B=2×3×3×5,C=3×5×7,则A、B的最大公因数是( ),最小公倍数 是( );B、C的最大公因数是( ),最小公倍数是( );A、C的最大公因数是( ), 最小公倍数 是( )。 3、甲乙两数的最大公因数是18,甲数是乙数的3倍,甲数是(),乙数是()。 4、甲乙两数的乘积是17280,它们的最大公因数是24,甲乙两数可能是()和()。 5、把23拆成若干个质数之和,如果要使这些质数的积最大,积是多少? 6、(已知两个数的最小倍数和其中一个数,用分解质因数法可求出另一个数)。 甲乙两数不是倍数关系,也不是互质数,甲数是27,甲乙两数的最小公倍数是108.乙数是? 练习1.1:有三根圆木,分别长12米、18米、24米。要把它们截成同样的长的小段,而且没有剩余,每根圆木最长是多少米?可以切多少段? 练习1.2:王老师买了80枝康乃馨和48枝万寿菊,准备扎成花束带同学们去看望敬老院的老人们。要使每束花中康乃馨的数量相同,万寿菊的数量也相同,请你算一算,每束花至少有几枝? 练习1.3:有一个长方体木块,1 6cm,宽12cm,高8cm.把它切成大小相等的正方体,不准有剩余,那么正方体小木料棱长最大是多少?能切多少块? 练习1.4 五一班买来46本书、32枝铅笔奖励各方面表现突出的同学。获奖的每个同学得到的奖品同样多,最后余下1本书和2枝铅笔。问最多有多少个同学得到奖品? 练习2.1 六年级同学参加环保宣传活动。9人一组多6人,8人一组多5人,10人一组多7人,参加宣传活动的同学有多少人?
展开阅读全文

开通  VIP会员、SVIP会员  优惠大
下载10份以上建议开通VIP会员
下载20份以上建议开通SVIP会员


开通VIP      成为共赢上传

当前位置:首页 > 教育专区 > 小学数学

移动网页_全站_页脚广告1

关于我们      便捷服务       自信AI       AI导航        抽奖活动

©2010-2026 宁波自信网络信息技术有限公司  版权所有

客服电话:0574-28810668  投诉电话:18658249818

gongan.png浙公网安备33021202000488号   

icp.png浙ICP备2021020529号-1  |  浙B2-20240490  

关注我们 :微信公众号    抖音    微博    LOFTER 

客服