收藏 分销(赏)

2019年院感十项核心规章制度精彩试题.doc

上传人:天**** 文档编号:10451923 上传时间:2025-05-28 格式:DOC 页数:10 大小:127.05KB 下载积分:8 金币
下载 相关 举报
2019年院感十项核心规章制度精彩试题.doc_第1页
第1页 / 共10页
2019年院感十项核心规章制度精彩试题.doc_第2页
第2页 / 共10页


点击查看更多>>
资源描述
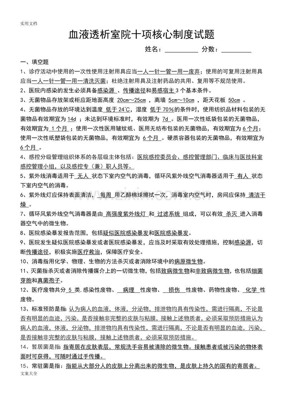
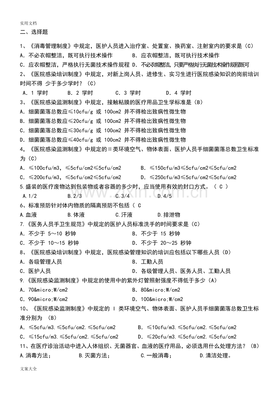
实用文档 血液透析室院十项核心制度试题 姓名: 分数: 一、填空题 1、诊疗活动中使用的一次性使用注射用具应当一人一针一管一用一废弃;使用的可复用注射用具应当一人一针一管一用一清洗灭菌;杜绝注射用具及注射药品的共用、复用等不规范使用。 2、医院内感染的发生必须具备感染源 、传播途径和易感宿主3个基本条件。 3、无菌物品存放架或柜应距地面高度 20cm~25cm ,离墙 5cm~10cm ,距天花板 50cm 。 4、无菌物品存放的环境达到温度 低于24℃,湿度 低于70%的条件时,使用纺织品材料包装的无菌物品有效期宜为14d ;未达到环境标准时,有效期为 7d 。医用一次性纸袋包装的无菌物品,有效期宜为 1个月 ;使用一次性医用皱纹纸、医用无纺布包装的无菌物品,有效期宜为6个月;使用一次性纸塑袋包装的无菌物品,有效期宜为 6个月 。硬质容器包装的无菌物品,有效期宜为 6个月 。 4、感控分级管理组织体系的各层级主体包括:医院感控委员会、感控管理部门、临床与医技科室感控管理小组,以及感控专(兼)职人员等。 5、紫外线消毒适用于 无人 状态下室内空气的消毒,循环风紫外线空气消毒器适用于 有人 状态下室内空气的消毒。 6、紫外线灯应保持表面清洁, 每周 用乙醇棉球擦拭一次,消毒室内空气时,房间应保持 清洁干燥 。 7、循环风紫外线空气消毒器是由 高强度紫外线灯 和 过滤系统 组成,可以有效 杀灭 进入消毒器空气中的微生物。 8、医院感染暴发报告范围,包括疑似医院感染暴发和医院感染暴发。 9、医院发生疑似医院感染暴发或者医院感染暴发,应当及时采取有效处理措施,控制感染源,切断传播途径,积极实施医疗救治,保障医疗安全。 10、消毒指用化学、物理、生物的方法杀灭或者消除环境中的病原微生物。 11、灭菌指杀灭或者消除传播媒介上的一切微生物,包括致病微生物和非致病微生物,也包括细菌芽胞和真菌孢子。 12、医疗废物共分 5 类,感染性废物、 病理 性废物、 损伤 性废物、药物性废物、 化学 性废物。 13、标准预防是指:认为病人的血液,体液,分泌物,排泄物均具有传染性,需进行隔离,不论是否有明显的血迹,污染,是否接触非完整的皮肤与粘膜,接触上述物质者,必须采取预防措施认为病人的血液,体液,分泌物,排泄物均具有传染性,需进行隔离,不论是否有明显的血迹,污染,是否接触非完整的皮肤与粘膜,接触上述物质者,必须采取预防措施。 14、暂居菌是指:指寄居在皮肤表层,常规洗手容易被清除的微生物。接触患者或被污染的物体表面时可获得,可随时通过手传播。 15、常驻菌是指:指能从大部分人的皮肤上分离出来的微生物,是皮肤上持久的固有的寄居者。 二、 选择题 1、《消毒管理制度》中规定,医护人员进入治疗室、处置室、换药室、注射室内的要求是(C) A.不必衣帽整洁,既可执行技术操作 B.应衣帽整洁,既可执行技术操作 C.应衣帽整洁,严格执行无菌技术操作规程 D.不必衣帽整洁,只要严格执行无菌技术操作规程既可 2、《医院感染培训制度》中规定,对新上岗人员、进修生、实习生进行医院感染知识的岗前培训时间不得 少于多少学时?(C) A.1 学时 B.2 学时 C.3 学时 D.4 学时 3、《医院感染监测制度》中规定,接触粘膜的医疗用品卫生学标准是(B) A.细菌菌落总数应≤10cfu/g 或 100cm2 并不得检出致病性微生物 B.细菌菌落总数应≤20cfu/g 或 100cm2 并不得检出致病性微生物 C.细菌菌落总数应≤30cfu/g 或 100cm2 并不得检出致病性微生物 D.细菌菌落总数应≤40cfu/g 或 100cm2 并不得检出致病性微生物 4,《医院感染监测制度》中规定的Ⅱ类环境空气、物体表面、医护人员手细菌菌落总数卫生标准为(C) A.≤100cfu/m3,≤5cfu/cm2≤5cfu/cm2 B.≤150cfu/m3≤5cfu/cm2≤5cfu/cm2 C.≤200cfu/m3,≤5cfu/cm2≤5cfu/cm2 D.≤250cfu/m3≤5cfu/cm2≤5cfu/cm2 5.盛装的医疗废物达到包装物或者容器的多少时,应当使用有效的封口方式。( C ) A.1/2 B.2/3 C.3/4 D.4/5 6、 标准预防针对体内物质的隔离预防不包括( C A.血液 B.体液 C.汗液 D.排泄物 7.《医务人员手卫生规范》中规定的医护人员标准洗手的时间要求是(C) A.不少于 5~10 秒钟 B.不少于 15 秒钟 C.不少于 10~15 秒钟 D.不少于 20~25 秒钟 8、《医院感染培训制度》中规定,医院感染管理知识的培训应包括以下哪些人员(D) A.各级管理人员 B.工勤人员 C.医护人员 D.各级管理人员、医务人员、工勤人员 9.《医院感染监测制度》中规定的使用中的紫外灯管照射强度不得低于多少(A) A.70µW/cm2 B.80µW/cm2 C.90µW/cm2 D.100µW/cm2 10、《医院感染监测制度》中规定的 I 类环境空气、物体表面、医护人员手细菌菌落总数卫生标准分别为 (B) A.≤5cfu/m3.≤5cfu/cm2.≤5cfu/cm2 B.≤10cfu/m3.≤5cfu/cm2.≤5cfu/cm2 C.≤15cfu/m3.≤5cfu/cm2.≤5cfu/cm2 D.≤20cfu/m3.≤5cfu/cm2.≤5cfu/cm2 11、在医疗诊治活动中进入人体组织、无菌器官、血液的医疗用品,必须选用什么处理方法?(B) A.消毒方法; B.灭菌方法; C.一般消毒; D.清洁处理。 12、接触皮肤、粘膜的诊疗器械、器具和物品应进行(B) A 灭菌 B 消毒 C 清洁 D 刷洗 13、紫外线用于空气消毒时,其有效强度低于(D)应予以更换 A 100uw/cm2 B 90uw/cm2 C 80uw/cm2 D 70uw/cm2 14、下列环境的空气细菌菌落总数应≦4CFU/(5min·直径9cm平皿),除了 (C) A 儿科病房 B 母婴同室 C 新生儿室 D 血液透析中心 15、下列哪种环境的空气细菌菌落总数应≦4CFU/(15min·直径9cm平皿)?(A) A 烧伤病房 B 人流室 C 感染性疾病科 D 消毒供应中心 16、下列环境的空气细菌菌落总数应≦4CFU/(15min·直径9cm平皿),除了 (B) A 血液科病房 B 治疗室 C 导管室 D 重症监护病房 17、下列哪种环境的空气细菌菌落总数应≦4CFU/(5min·直径9cm平皿)?(D) A 产房 B 器官移植病房 C 普通手术室 D 妇产科检查室 18、紫外线灯在使用过程中应保持表面清洁,应多长时间用何种消毒液擦拭?(D) A 每天,70-80%乙醇棉球 B 每天,80-90%乙醇棉球 C 每周,80-90%乙醇棉球 D 每周,70-80%乙醇棉球 19、普通病房首选下列哪种方式进行空气消毒?(B) A空气消毒器 B 自然通风 C 紫外线消毒 D 空气洁净技术 20、医院感染暴发报告管理第一责任人为:(A) A 法定代表人 B 主管院长 C 医院感染管理部门负责人 D 临床科主任 21、以下哪些说法不正确的是?(C) A 凡进入人体组织、无菌器官的医疗器械、器具和物品必须达到灭菌水平 B 凡进入人体消化道、呼吸道的内镜必须达到高水平消毒 C 各种用于注射、穿刺、采血等有创操作的医疗器具必须一用一消毒 D 接触皮肤、粘膜的医疗器械、器具和物品必须达到消毒水平 22、医院感染不包括?(D) A 在住院48小时后发生的感染 B 在医院内获得出院后发生的感染 C 医院工作人员在医院内获得的感染 D 入院时已处于潜伏期住院期间发病的感染 23、近距离接触经空气传播或飞沫传播的呼吸道传染病患者时应戴哪种口罩?(D) A 纱布口罩 B 一次性医用口罩 C 外科口罩 D 医用防护口罩 24、进行诊疗护理操作时,可能发生血液、分泌物喷溅时执行标准预防措施包括哪些防护用品的使用(D) A 口罩、帽子 B 口罩、帽子、手套 C 口罩帽子、手套、防护面罩 D 口罩帽子、手套、防护面罩、隔离衣 25、飞沫传播是一种近距离传播,近距离是(A) A 1米以内 B 1.2米以内 C 1.5米以内 D 2米以内 26、泛耐药的鲍曼不动杆菌简称为(A) A PDR-AB B PDR-PA C VRE D ESBLs E MSSA 27、耐甲氧西林金黄色葡萄球菌简称为(D) A MSSA B PRP C VRE D MRSA E MSSA 28、对传染病病人或者疑似传染病病人产生的医疗废物处理正确的是哪一项?( C ) A 使用单层专用包装袋,及时密封    B 置于专用容器内,及时密封 C 使用双层专用包装物,及时密封 D 装于黄色塑料袋内,扎紧袋口 29、医疗废物收集过程中应注意的事项不正确的是( B ) A 包装应防渗漏、防穿漏 B 采用黄色包装袋、双层收集 C 规定的时间、线路移送带储存点 D 运送工具应定期、定点消毒处理 30、《医疗废物分类目录》将医疗废物分几类?( C ) A 3类 B 4类 C 5类 D 6类 31、医疗机构收治的传染病病人或者疑似传染病病人产生的生活垃圾属于什么废物?( D ) A 病理性废物 B 严重污染性废物 C 生活垃圾 D 感染性废物 32、以下哪种物品不属于病理性废物?( B ) A 手术及其他诊疗过程中产生的废弃的人体组织、器官 B 各种废弃的医学标本 C 病理切片后废弃的人体组织、病理腊块 D 医学实验动物的组织、尸体 33、以下哪类物品不属于药物性废物?( C ) A 废弃的一般性药品 B 废弃的细胞毒性药物和遗传毒性药物 C 菌种、毒种保存液 D 废弃的疫苗、血液制品 34、废弃的化学消毒剂属于哪类医疗废物?( D ) A 病理性废物 B 药物性废物 C 损伤性废物 D 化学性废物 35、以下物品中不属于感染性废物的是哪种?( A ) A 过期的乙肝疫苗 B 印模托盘 C 压舌板 D 皮肤清洁巾 36、以下物品中属于感染性废物的是哪种?( B ) A 变质的免疫球蛋白 B 臀垫 C 过期的84消毒液 D 用过的酒精消毒剂 三、简答题 1、隔离的原则是什么? 答:(1)在标准预防的基础上,医院应根据疾病的传播途径(接触传播、飞沫传播、空气传播和其它途径的传播),结合本院的实际情况,制定相应的隔离与预防措施。 (2)一种疾病可能有多重传播途径时,应在标准预防的基础上,采取相应传播途径的隔离与预防。 (3)隔离病室应有隔离标志,并限制人员的出入,黄色为空气传播的隔离,粉色为飞沫传播的隔离,蓝色为接触传播的隔离。 (4)传染病患者或可疑传染病患者应安置在单人隔离房间。 (5)受条件限制的医院,同种病原体感染的患者可安置于一室。 2、洗手六步法具体内容是什么? 答:(1)掌心相对,手指并拢,相互搓擦; (2)手心对手背沿指缝相互搓擦,交替进行; (3)掌心相对,双手交叉沿指缝相互搓擦; (4) 一手握另一手大拇指旋转搓擦,交替进行; (5)弯曲手指使关节在另一手掌心旋转揉,交换进行; (6)将5个手指尖并拢在另一手掌心搓揉,交替进行。 3、简述疑似医院感染暴发的含义。 答:疑似医院感染暴发指在医疗机构或其科室的患者中,短时间内出现3 例以上临床症候群相似、怀疑有共同感染源的感染病例;或者3例以上 怀疑有共同感染源或感染途径的感染病例现象。 4、透析机器外部消毒的方法? 答:每次透析结束后,如没有肉眼可见的污染时应对透析机外部进行初步的消毒,采用500mg/L的含氯消毒剂擦拭消毒。如果血液污染到透析机,应立即用1500 mg/L浓度的含氯消毒剂的一次性布擦拭去掉血迹后,再用500mg/L浓度的含氯消毒剂擦拭消毒机器外部。 5、每次透析结束后,应当做哪些消毒工作? 答:对透析单元内透析机等设备设施表面、物品表面进行擦拭消毒,对透析机进行有效的水路消毒,对透析单元地面进行清洁,地面有血液、体液及分泌物污染时使用消毒液擦拭。 血液透析室院十项核心制度试题 姓名: 分数: 一、填空题(每空2分,共40分) 1、诊疗活动中使用的一次性使用注射用具应当 ;使用的可复用注射用具应当一人一针一管一用一清洗灭菌;杜绝注射用具及注射药品的共用、复用等不规范使用。 2、医院内感染的发生必须具备 、 和 3个基本条件。 3、无菌物品存放架或柜应距地面高度 ,离墙 ,距天花板 。 4、感控分级管理组织体系的各层级主体包括: 、感控管理部门、临床与医技科室感控管理小组,以及 。 5、紫外线灯应保持表面清洁, 用乙醇棉球擦拭一次,消毒室内空气时,房间应保持 。 6、灭菌指杀灭或者消除传播媒介上的一切微生物,包括 和 ,也包括 和 。 7、医疗废物共分 5 类,感染性废物、 性废物、 性废物、药物性废物、 性废物。 8、标准预防是指: 9、暂居菌是指: 二、选择题(每题2分,共40分) 1、《消毒管理制度》中规定,医护人员进入治疗室、处置室、换药室、注射室内的要求是( ) A.不必衣帽整洁,既可执行技术操作 B.应衣帽整洁,既可执行技术操作 C.应衣帽整洁,严格执行无菌技术操作规程 D.不必衣帽整洁,只要严格执行无菌技术操作规程既可 2、《医院感染培训制度》中规定,对新上岗人员、进修生、实习生进行医院感染知识的岗前培训时间不得 少于多少学时?( ) A.1 学时 B.2 学时 C.3 学时 D.4 学时 3.盛装的医疗废物达到包装物或者容器的多少时,应当使用有效的封口方式。( ) A.1/2 B.2/3 C.3/4 D.4/5 4、标准预防针对体内物质的隔离预防不包括( ) A.血液 B.体液 C.汗液 D.排泄物 5、《医务人员手卫生规范》中规定的医护人员标准洗手的时间要求是( ) A.不少于 5~10 秒钟 B.不少于 15 秒钟 C.不少于 10~15 秒钟 D.不少于 20~25 秒钟 6、《医院感染监测制度》中规定的使用中的紫外灯管照射强度不得低于多少( ) A.70µW/cm2 B.80µW/cm2 C.90µW/cm2 D.100µW/cm2 7、在医疗诊治活动中进入人体组织、无菌器官、血液的医疗用品,必须选用什么处理方法?( ) A.消毒方法; B.灭菌方法; C.一般消毒; D.清洁处理。 8、接触皮肤、粘膜的诊疗器械、器具和物品应进行( ) A 灭菌 B 消毒 C 清洁 D 刷洗 9、下列哪种环境的空气细菌菌落总数应≦4CFU/(15min·直径9cm平皿)?( ) A 烧伤病房 B 人流室 C 感染性疾病科 D 消毒供应中心 10、紫外线灯在使用过程中应保持表面清洁,应多长时间用何种消毒液擦拭?( ) A 每天,70-80%乙醇棉球 B 每天,80-90%乙醇棉球 C 每周,80-90%乙醇棉球 D 每周,70-80%乙醇棉球 11、普通病房首选下列哪种方式进行空气消毒?( ) A空气消毒器 B 自然通风 C 紫外线消毒 D 空气洁净技术 12、医院感染暴发报告管理第一责任人为:( ) A 法定代表人 B 主管院长 C 医院感染管理部门负责人 D 临床科主任 13、以下哪些说法不正确的是?( ) A 凡进入人体组织、无菌器官的医疗器械、器具和物品必须达到灭菌水平 B 凡进入人体消化道、呼吸道的内镜必须达到高水平消毒 C 各种用于注射、穿刺、采血等有创操作的医疗器具必须一用一消毒 D 接触皮肤、粘膜的医疗器械、器具和物品必须达到消毒水平 14、医院感染不包括?( ) A 在住院48小时后发生的感染 B 在医院内获得出院后发生的感染 C 医院工作人员在医院内获得的感染 D 入院时已处于潜伏期住院期间发病的感染 15、近距离接触经空气传播或飞沫传播的呼吸道传染病患者时应戴哪种口罩?( ) A 纱布口罩 B 一次性医用口罩 C 外科口罩 D 医用防护口罩 16、进行诊疗护理操作时,可能发生血液、分泌物喷溅时执行标准预防措施包括哪些防护用品的使用( ) A 口罩、帽子 B 口罩、帽子、手套 C 口罩帽子、手套、防护面罩 D 口罩帽子、手套、防护面罩、隔离衣 17、飞沫传播是一种近距离传播,近距离是( ) A 1米以内 B 1.2米以内 C 1.5米以内 D 2米以内 18、泛耐药的鲍曼不动杆菌简称为( ) A PDR-AB B PDR-PA C VRE D ESBLs E MSSA 19、《医疗废物分类目录》将医疗废物分几类?( ) A 3类 B 4类 C 5类 D 6类 20、以下物品中属于感染性废物的是哪种?( ) A 变质的免疫球蛋白 B 臀垫 C 过期的84消毒液 D 用过的酒精消毒剂 三、简答题(每题10分,共20分) 1、洗手六步法具体内容是什么? 2、透析机器外部消毒的方法? 血液透析室院十项核心制度试题 答 案 一、填空题(每空2分,共40分) 1、一人一针一管一用一废弃。 2、感染源 、传播途径和易感宿主。 3、 20cm~25cm , 5cm~10cm,50cm 。 4、医院感控委员会、以及感控专(兼)职人员等。 5、每周,清洁干燥 。 6、致病微生物和非致病微生物,细菌芽胞和真菌孢子。 7、病理性废物、损伤性废物、化学 性废物。 8、标准预防是指:认为病人的血液,体液,分泌物,排泄物均具有传染性,需进行隔离,不论是否有明显的血迹,污染,是否接触非完整的皮肤与粘膜,接触上述物质者,必须采取预防措施认为病人的血液,体液,分泌物,排泄物均具有传染性,需进行隔离,不论是否有明显的血迹,污染,是否接触非完整的皮肤与粘膜,接触上述物质者,必须采取预防措施。 9、暂居菌是指:指寄居在皮肤表层,常规洗手容易被清除的微生物。接触患者或被污染的物体表面时可获得,可随时通过手传播。 二、选择题(每题2分,共40分) 1、C 2、C 3、C 4、C 5、C 6、A 7、B 8、B 9、A 10、D 11、B 12、A 13、C 14、D 15、D 16、D 17、A 18、A 19、C 20、B 三、简答题(每题10分,共20分) 1、洗手六步法具体内容是什么? 答:(1)掌心相对,手指并拢,相互搓擦; (2)手心对手背沿指缝相互搓擦,交替进行; (3)掌心相对,双手交叉沿指缝相互搓擦; (4) 一手握另一手大拇指旋转搓擦,交替进行; (5)弯曲手指使关节在另一手掌心旋转揉,交换进行; (6)将5个手指尖并拢在另一手掌心搓揉,交替进行。 2、透析机器外部消毒的方法? 答:每次透析结束后,如没有肉眼可见的污染时应对透析机外部进行初步的消毒,采用500mg/L的含氯消毒剂擦拭消毒。如果血液污染到透析机,应立即用1500 mg/L浓度的含氯消毒剂的一次性布擦拭去掉血迹后,再用500mg/L浓度的含氯消毒剂擦拭消毒机器外部。 文案大全
展开阅读全文

开通  VIP会员、SVIP会员  优惠大
下载10份以上建议开通VIP会员
下载20份以上建议开通SVIP会员


开通VIP      成为共赢上传

当前位置:首页 > 应用文书 > 规章制度

移动网页_全站_页脚广告1

关于我们      便捷服务       自信AI       AI导航        抽奖活动

©2010-2026 宁波自信网络信息技术有限公司  版权所有

客服电话:0574-28810668  投诉电话:18658249818

gongan.png浙公网安备33021202000488号   

icp.png浙ICP备2021020529号-1  |  浙B2-20240490  

关注我们 :微信公众号    抖音    微博    LOFTER 

客服