收藏 分销(赏)

人工清槽技术交底.doc

上传人:精*** 文档编号:9505007 上传时间:2025-03-29 格式:DOC 页数:3 大小:32.54KB 下载积分:5 金币
下载 相关 举报
人工清槽技术交底.doc_第1页
第1页 / 共3页
人工清槽技术交底.doc_第2页
第2页 / 共3页


点击查看更多>>
资源描述
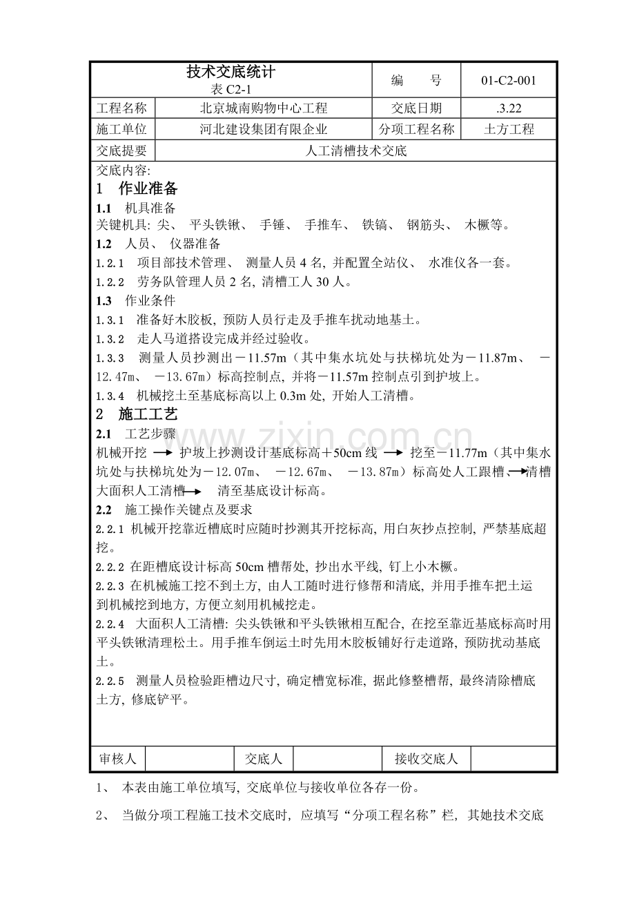
技术交底统计 表C2-1 编 号 01-C2-001 工程名称 北京城南购物中心工程 交底日期 .3.22 施工单位 河北建设集团有限企业 分项工程名称 土方工程 交底提要 人工清槽技术交底 交底内容: 1 作业准备 1.1 机具准备 关键机具: 尖、 平头铁锹、 手锤、 手推车、 铁镐、 钢筋头、 木橛等。 1.2 人员、 仪器准备 1.2.1 项目部技术管理、 测量人员4名, 并配置全站仪、 水准仪各一套。 1.2.2 劳务队管理人员2名, 清槽工人30人。 1.3 作业条件 1.3.1 准备好木胶板, 预防人员行走及手推车扰动地基土。 1.3.2 走人马道搭设完成并经过验收。 1.3.3 测量人员抄测出-11.57m(其中集水坑处与扶梯坑处为-11.87m、 -12.47m、 -13.67m)标高控制点, 并将-11.57m控制点引到护坡上。 1.3.4 机械挖土至基底标高以上0.3m处, 开始人工清槽。 2 施工工艺 2.1 工艺步骤 机械开挖 护坡上抄测设计基底标高+50cm线 挖至-11.77m(其中集水坑处与扶梯坑处为-12.07m、 -12.67m、 -13.87m)标高处人工跟槽、 清槽 大面积人工清槽 清至基底设计标高。 2.2 施工操作关键点及要求 2.2.1 机械开挖靠近槽底时应随时抄测其开挖标高, 用白灰抄点控制, 严禁基底超 挖。 2.2.2 在距槽底设计标高50cm槽帮处, 抄出水平线, 钉上小木橛。 2.2.3 在机械施工挖不到土方, 由人工随时进行修帮和清底, 并用手推车把土运 到机械挖到地方, 方便立刻用机械挖走。 2.2.4 大面积人工清槽: 尖头铁锹和平头铁锹相互配合, 在挖至靠近基底标高时用 平头铁锹清理松土。用手推车倒运土时先用木胶板铺好行走道路, 预防扰动基底 土。 2.2.5 测量人员检验距槽边尺寸, 确定槽宽标准, 据此修整槽帮, 最终清除槽底 土方, 修底铲平。 审核人 交底人 接收交底人 1、 本表由施工单位填写, 交底单位与接收单位各存一份。 2、 当做分项工程施工技术交底时, 应填写“分项工程名称”栏, 其她技术交底可不填写。 技术交底统计 表C2-1 编 号 01-C2-001 工程名称 北京城南购物中心工程 交底日期 .3.22 施工单位 河北建设集团有限企业 分项工程名称 土方工程 交底提要 人工清槽技术交底 交底内容: 3 质量标准 3.1 标高及槽边尺寸控制 3.1.1 基底标高许可偏差-5cm~+0cm, 用水准仪检验。 3.1.2 基底不平: 应加强检验, 随挖随修, 并要认真验收。 3.1.3 基底槽边控制: 测量人员检验距槽边尺寸, 除结构面以外需留出足够操作面。 3.3 基底土质保护 3.3.1 基底严禁超挖: 开挖基坑不得超出基底标高-12.07m(其中集水坑处与扶梯坑处为-12.37m、 -12.97m、 -14.17m)。 3.3.2 基底保护: 基坑开挖后应尽可能降低对基底土扰动。 3.3.3 如部分地方超挖时, 其处理方法应取得设计单位同意, 不得私自处理。 4 应注意质量问题 4.1基底超挖: 开挖基坑不得超出基底标高。如部分地方超挖时, 其处理方法应取得设计单位同意, 不得私自处理。 4.2基底未保护: 基坑开挖后应尽可能降低对基土扰动, 严禁走重车, 预防橡皮土出现。 4.3施工次序不合理: 应严格按施工方案要求施工次序进行土方开挖施工, 分层、 分段依次进行。 4.4开挖尺寸不足, 边坡过陡: 基坑底部开挖宽度和坡度, 除应考虑结构尺寸要求外, 应依据施工需要增加工作面宽度。 5 文明施工安全生产 5.1 工人入场前必需进行三级安全教育, 经考试合格后, 方可进入施工现场。 5.2 全部些人员进入施工现场必需戴合格安全帽, 系好下颚带, 锁好带扣。 5.3 作业人员严禁酒后作业, 严禁吸烟, 严禁追逐打闹。 5.4 坑上人员不得向坑内扔抛物品, 避免物体打击事故。 5.5 任何人严禁在坑边周围休息。 5.6 施工人员要随时检验边坡是否有裂缝, 假如有裂缝必需立刻停止一切施工, 待处理完成后方可继续施工。 5.7 在挖掘机周围工作注意人身安全。 审核人 交底人 接收交底人 1、 本表由施工单位填写, 交底单位与接收单位各存一份。 2、 当做分项工程施工技术交底时, 应填写“分项工程名称”栏, 其她技术交底可不填写。
展开阅读全文

开通  VIP会员、SVIP会员  优惠大
下载10份以上建议开通VIP会员
下载20份以上建议开通SVIP会员


开通VIP      成为共赢上传

当前位置:首页 > 品牌综合 > 技术交底/工艺/施工标准

移动网页_全站_页脚广告1

关于我们      便捷服务       自信AI       AI导航        抽奖活动

©2010-2026 宁波自信网络信息技术有限公司  版权所有

客服电话:0574-28810668  投诉电话:18658249818

gongan.png浙公网安备33021202000488号   

icp.png浙ICP备2021020529号-1  |  浙B2-20240490  

关注我们 :微信公众号    抖音    微博    LOFTER 

客服