收藏 分销(赏)

空调维保合同范本模板.doc

上传人:人****来 文档编号:9482136 上传时间:2025-03-28 格式:DOC 页数:6 大小:32.54KB 下载积分:6 金币
下载 相关 举报
空调维保合同范本模板.doc_第1页
第1页 / 共6页
空调维保合同范本模板.doc_第2页
第2页 / 共6页


点击查看更多>>
资源描述
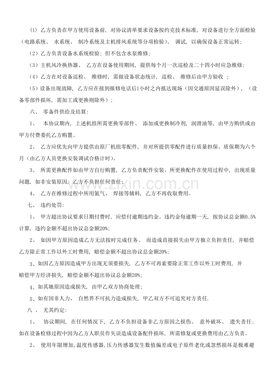
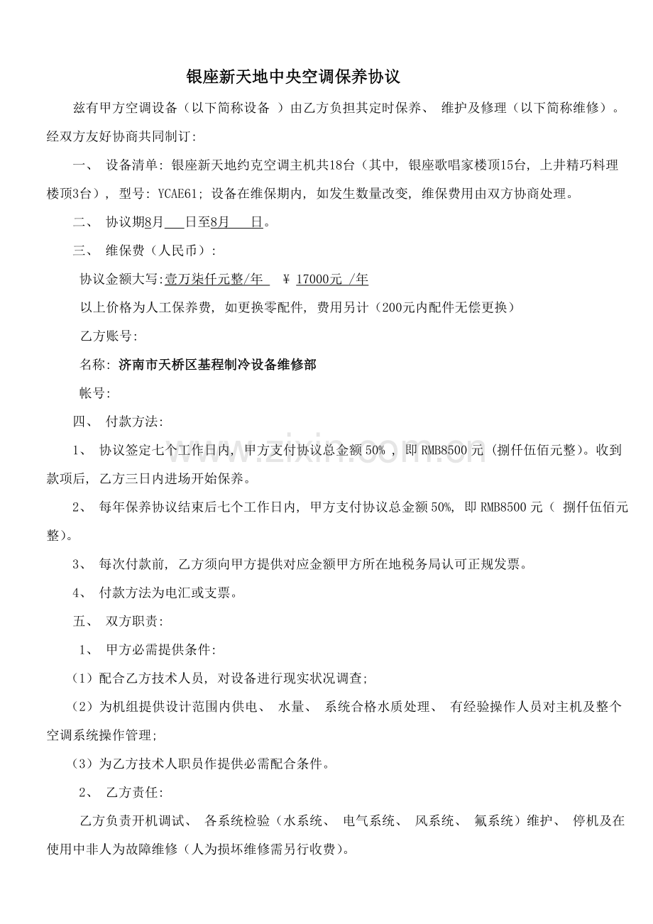
银座新天地中央空调保养协议 兹有甲方空调设备(以下简称设备 )由乙方负担其定时保养、 维护及修理(以下简称维修)。经双方友好协商共同制订: 一、 设备清单: 银座新天地约克空调主机共18台(其中, 银座歌唱家楼顶15台, 上井精巧料理楼顶3台), 型号: YCAE61; 设备在维保期内, 如发生数量改变, 维保费用由双方协商处理。 二、 协议期8月 日至8月 日。 三、 维保费(人民币): 协议金额大写:壹万柒仟元整/年 ¥ 17000元 /年 以上价格为人工保养费, 如更换零配件, 费用另计(200元内配件无偿更换) 乙方账号: 名称: 济南市天桥区基程制冷设备维修部 帐号: 四、 付款方法: 1、 协议签定七个工作日内, 甲方支付协议总金额50% , 即RMB8500元 (捌仟伍佰元整)。收到款项后, 乙方三日内进场开始保养。 2、 每年保养协议结束后七个工作日内, 甲方支付协议总金额50%, 即RMB8500元( 捌仟伍佰元整)。 3、 每次付款前, 乙方须向甲方提供对应金额甲方所在地税务局认可正规发票。 4、 付款方法为电汇或支票。 五、 双方职责: 1、 甲方必需提供条件: (1)配合乙方技术人员, 对设备进行现实状况调查; (2)为机组提供设计范围内供电、 水量、 系统合格水质处理、 有经验操作人员对主机及整个空调系统操作管理; (3)为乙方技术人职员作提供必需配合条件。 2、 乙方责任: 乙方负责开机调试、 各系统检验(水系统、 电气系统、 风系统、 氟系统)维护、 停机及在使用中非人为故障维修(人为损坏维修需另行收费)。 (1) 乙方负责在甲方使用设备前, 对协议清单要求设备按约克技术标准, 对设备进行全方面检验(电路系统、 水系统、 制冷系统及主机排风系统等分项检验)、 调试, 以确保设备正常运转; (2)乙方负责设备水系统检验; 但不包含水泵维修; (3)主机风冷换热器、 乙方在设备使用期间, 提供每个月一次巡检及二十四小时应急维修; (4)乙方在对设备巡检、 维修时, 需做设备状态统计, 巡检、 维修后由甲方验收 ; (5)设备出现故障, 乙方应在接到报修电话后1小时之内抵达现场(因交通原因延误除外), (设备零部件损坏, 需加工或更换则除外); 六、 零备件供给及结算: 1、 本协议期内, 上述机组所需更换零部件、 添加或更换制冷剂, 润滑油等, 由甲方购供或由甲方付费委托乙方购置。 2、 乙方应优先向甲方提供由原厂机组零配件, 并对所提供零配件进行质量担保。质保期为六个月(由乙方人员更换安装调试合格计时)。 3、 所需更换配件如由甲方自行购置, 乙方负责配件安装。所更换配件在使用过程中, 出现质量问题, 如非安装原因, 乙方不负担任何责任; 4、 乙方在维修过程中所用氮气、 焊接等辅料, 乙方不再收取费用。 七、 违约处罚: 1、 甲方超出协议要求日期付费时, 应偿付逾期违约金。违约金每逾期一天, 按协议总金额0.5%计算, 违约金额不超出协议总金额20%; 2、 如因甲方原因造成乙方无法按时完成任务、 而造成直接损失由甲方独立负担责任, 并赔偿乙方除正常工作以外工时费用, 赔偿金额不超出协议总金额20%; 3、 如因乙方原因造成甲方出现无须要损失, 乙方不可再索要除正常工作以外工时费用, 并 赔偿甲方经济损失, 赔偿金额不超出协议总金额20%; 4、 如其她原因造成损失, 由甲乙双方协商处理; 5、 如有因非人力、 自然界不可抗力造成损失, 甲乙双方不可追究对方责任. 八 、 尤其约定: 1、 协议期间, 在任何情况下, 乙方不负担设备非乙方原因之损伤、 意外破坏、 遗失责任; 如在设备检修过程中因为乙方人职员作失误造成设备配件损坏, 所需修复或更换费用由乙方负责。 2、 使用年限增加,温度传感器,压力传感器发生数值偏差或电子原件老化或忽然损坏是极难避免,不是保养失误所致。 3、 机组使用年限增加及运行振动原因, 压缩机因其本身质量发生损坏所造成维修.这部分工作是超出本保养工作范围,另计费用。 4、 保养工作不包含因蒸发器冷凝器铜管穿孔, 机组进水后所发生维修工作。 5、 对每个月维保项目内容及保修项目进行统计并由甲乙双方签字确定, 确保机器设备正常运行。 九、 协议实施期间内甲乙双方均不得随意变更或解除协议, 如在协议期内因不可抗力原因需解除或变更协议, 其中一方需提前三个月提出与对方协商处理; 协议若有未尽事宜须经双方共同协商做出补充要求, 补充要求与本协议含有相同效力。本协议一式肆份, 甲乙双方各执贰份。 十、 如双方在协议期满后, 双方达成一致可另行签署协议(协议价款不变)。 十一、 本协议未尽事宜, 按国家相关法规, 由双方友好协商处理, 双方签字盖章后生效。 甲方盖章: 乙方盖章: 甲方代表签字: 乙方代表签字: 签约日期: 年 月 日 签约日期: 年 月 日 维修保养协议附件(1) (风冷式冷水机组) 供冷(热)季节检验 A 供冷(热)季节开启前准备和检验(供冷前检修日期: 3月20日-3月31日; 供热前检修日期: 10月15日-10月31日) 供冷(热)季节运行前须进行下列各项检验和准备, 以确保机组可靠、 安全和高效运行: 1、 配合检验辅助设备运行情况; 2、 检验曲轴箱加热器、 油位和润滑系统; 3、 检验和测试全部运行和安全控制; 4、 检验确定电压和开启器运行正确; 6. 开启机组, 标定控制和变送器; 7. 机组稳定后, 统计运行条件; 。 对风冷冷凝器须增加下列各项检验: 8. 去除机组周围和内部脏物; 9. 检验并拧紧电气接头; * 10.检验室外风机及电机轴承; 11.开启后, 检验风机和风机电机运行状态。 B 运行季节检验(维护时间: 每个月12号-18号) 进行下列各项检验, 确保机组在整个运行季节都运行高效, 可靠: 1. 检验确定通常运行条件和运行状态; 2. 统计运行状态, 并进行数据分析, 找出不合理地方; 3. 按要求调整运行控制; 4. 检验确定油位和制冷剂量充注正确; 检验油温和压缩机加热器; 5. 检验开启器、 继电器和控制元件; 6. 检验风冷冷凝器风机和电机运行状态; 7. 与操作人员一起温习操作步骤, 查看用户统计。 10.水路系统。 (1) 检验系统管路。 (2) 检验水系统自动补水装置及安全装置。 C 一年两次设备停机检验和预防性保养 停机期间, 每制冷(热)季结束, 进行一次下列各项检验, 方便能正确评价设备状态, 为下一季供冷(热)季运行作好准备: 1. 用兆欧表测量电机绕组电阻, 并统计好; 2. 检验压缩机油位, 按要求补充润滑油; 3. 进行泄漏测试, 并修理泄漏部位, 如有必需, 按要求补充制冷剂; 4. 检验压缩机加热器, 确定运行正常; 5. 拧紧接触器和电机端子箱内电源线; 6. 清洁全部连接接头, 如有必需按要求更换; 7. 检验全部继电器、 运行控制装置和安全保护装置; 8. 检验确定全部控制装置、 安全保护装置、 卸载装置和外部联锁跨。 空调维保协议附件(2) 空调配件报价单 名 称 单价(元) 总价(元) 压缩机 7600元 7600元 主板 1200元 1200元 过热保护器 360元 1080元 传感器 120元 120元 集控器 3600元 3600元 150蝶阀 320元 320元 压力表 20元 20元 水流开关 360元 360元 风机电机 3600元 3600元 单向阀 460元 460元
展开阅读全文

开通  VIP会员、SVIP会员  优惠大
下载10份以上建议开通VIP会员
下载20份以上建议开通SVIP会员


开通VIP      成为共赢上传

当前位置:首页 > 应用文书 > 合同范本

移动网页_全站_页脚广告1

关于我们      便捷服务       自信AI       AI导航        抽奖活动

©2010-2026 宁波自信网络信息技术有限公司  版权所有

客服电话:0574-28810668  投诉电话:18658249818

gongan.png浙公网安备33021202000488号   

icp.png浙ICP备2021020529号-1  |  浙B2-20240490  

关注我们 :微信公众号    抖音    微博    LOFTER 

客服