收藏 分销(赏)

力与运动的关系(1).doc

上传人:s4****5z 文档编号:9340270 上传时间:2025-03-22 格式:DOC 页数:3 大小:25KB 下载积分:10 金币
下载 相关 举报
力与运动的关系(1).doc_第1页
第1页 / 共3页
力与运动的关系(1).doc_第2页
第2页 / 共3页


点击查看更多>>
资源描述
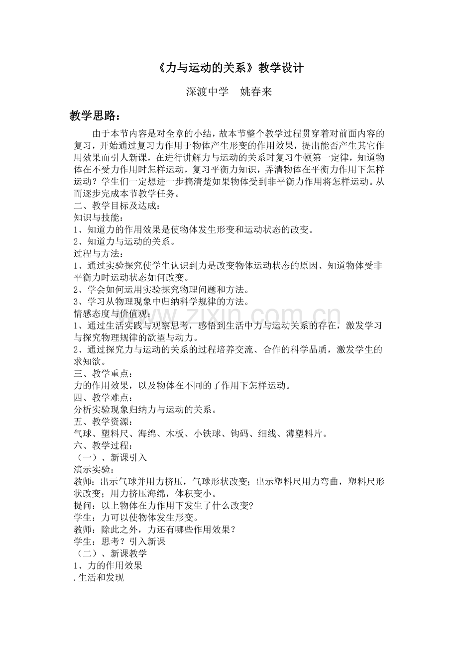
《力与运动的关系》教学设计 深渡中学 姚春来 教学思路: 由于本节内容是对全章的小结,故本节整个教学过程贯穿着对前面内容的复习,开始通过复习力作用于物体产生形变的作用效果,提出能否产生其它作用效果而引人新课,在进行讲解力与运动的关系时复习牛顿第一定律,知道物体在不受力作用时怎样运动,复习平衡力知识,弄清物体在平衡力作用下怎样运动?学生们一定想进一步搞清楚如果物体受到非平衡力作用将怎样运动。从而逐步完成本节教学任务。 二、教学目标及达成: 知识与技能: 1、知道力的作用效果是使物体发生形变和运动状态的改变。 2、知道力与运动的关系。 过程与方法: 1、通过实验探究使学生认识到力是改变物体运动状态的原因、知道物体受非平衡力时运动状态如何改变。 2、学会如何运用实验探究物理问题和方法。 3、学习从物理现象中归纳科学规律的方法。 情感态度与价值观: 1、通过生活实践与观察思考,感悟到生活中力与运动关系的存在,激发学习与探究物理规律的欲望与动力。 2、通过探究力与运动的关系的过程培养交流、合作的科学品质,激发学生的求知欲。 三、教学重点: 力的作用效果,以及物体在不同的了作用下怎样运动。 四、教学难点: 分析实验现象归纳力与运动的关系。 五、教学资源: 气球、塑料尺、海绵、木板、小铁球、钩码、细线、薄塑料片。 六、教学过程: (一)、新课引入 演示实验: 教师:出示气球并用力挤压,气球形状改变;出示塑料尺用力弯曲,塑料尺形状改变;用力挤压海绵,体积变小。 提问:以上物体在力作用下发生了什么改变? 学生:力可以使物体发生形变。 教师:除此之外,力还有哪些作用效果? 学生:思考?引入新课 (二)、新课教学 1、力的作用效果 .生活和发现 请同学们仔细观察分析讨论课本中的图片思考并回答:上述图中除了力可以使物体发生形变之外,力的作用效果还有哪些? 学生:火箭由静止变为运动、由慢变快。 列车由快变慢、到静止。 足球运动方向发生变化。 总结:运动状态改变是指物体运动快慢的改变或运动方向的改变。 力的作用效果是:①力可以使物体发生 ②力可以使物体的 发生改变 实验探究 (1)小铁球放于水平桌面上,球静止。用手推动它,在力作用下球由静止变为运动。运动的小球在桌面阻力作用下由运动变为静止。 教师:小铁球运动状态发生怎样的变化?各是什么原因使小铁球运动状态发生相应的变化? 学生:推静止的球时球由静止变为运动。是因为受到手的推力作用。 在桌面上运动小球速度变慢到静止,是受到桌面对它的阻力。 教师:物体运动变快变慢都是因为受到力的作用。 (2)将小铁球沿水平桌面滚动看球的运动路线,将小铁球沿水平桌面滚动并在其运动路线一侧放置一块磁铁观察小铁球的运动路线,比较一下,看发生怎样的变化?什么原因? 学生:后来铁球的运动路线是曲线。是因为受磁铁对它的力作用。 教师: 铁球的运动路线是曲线说明运动方向发生了改变,即运动状态发生改变。 教师:还有什么现象说明物体运动状态改变是因为受到力的作用? 学生:讨论并回答 总结:大量的实验和研究表明:力是改变物体运动状态的原因。 2、力与运动的关系 回顾牛顿第一定律的内容 教师:物体在不受力作用时怎样运动? 学生:牛顿第一定律的内容 教师:牛顿第一定律说明物体不受力作用时,运动状态没有发生改变。但有物体不受到力的作用吗? 学生:没有 教师:因此牛顿第一定律叙述只是一种理想条件下物体的运动规律。有没有物体受到力作用其运动状态也没有发生改变的呢? 学生:受到平衡力。 演示实验:按课本进行实验,得出二力平衡的条件。 教师:物体在非平衡力作用时怎样运动? 演示实验: 在上述实验的基础上继续进行实验 (1) 卡片在平衡力作用下保持静止。 (2) 当左边增加一个钩码,卡片受非平衡力作用,卡片向左加速运动。 (3) 当用手向右推卡片,卡片向左运动将减慢。 现实世界这种现象也有许多,如空中下落物体越来越快;竖直上抛的物体上升过程中越来越慢;水平抛出的物体做曲线运动而落向地面;运动的汽车关闭发动机后速度越来越慢…… 总结得出结论: 结合以上分析阅读书本相关内容,思考并填写树形结构图 不受力 力 非平衡力 受力的作用 物体运动状态不改变 物体运动状态改变 静止 加速或 速 运动 改变 牛顿第一定律 教后记: (三)、解释现象 跳伞员从飞机上跳下,在降落伞未打开时做加速下落,原因是什么?降落伞打开后最终做匀速降落,又是为什么? 跳伞员从飞机上跳下,在降落伞未打开时受到向下的重力使下落速度加快;降落伞打开后最终做匀速降落是因为空气对降落伞产生向上阻力跟重力是一对平衡力,所以运动状态不改变,做匀速降落。 (四)、小结 利用上述树状结构图引导学生梳理所学知识。 七、教学反思 按此案完成本节教学内容后,学生认为本节讲的知识点易于接受。知识脉络分明,感觉知识点较浅显易懂。实际本节内容让学生接受是教师感觉难以做到的,本课这样安排较为确实地完成教学任务,亦不挫伤学生学习物理积极性,后继再通过习题解析详尽力与运动的关系。
展开阅读全文

开通  VIP会员、SVIP会员  优惠大
下载10份以上建议开通VIP会员
下载20份以上建议开通SVIP会员


开通VIP      成为共赢上传

当前位置:首页 > 教育专区 > 初中物理

移动网页_全站_页脚广告1

关于我们      便捷服务       自信AI       AI导航        抽奖活动

©2010-2025 宁波自信网络信息技术有限公司  版权所有

客服电话:0574-28810668  投诉电话:18658249818

gongan.png浙公网安备33021202000488号   

icp.png浙ICP备2021020529号-1  |  浙B2-20240490  

关注我们 :微信公众号    抖音    微博    LOFTER 

客服