收藏 分销(赏)

导学案:一个中国孩子的呼声.doc

上传人:仙人****88 文档编号:9280286 上传时间:2025-03-19 格式:DOC 页数:6 大小:603.50KB 下载积分:10 金币
下载 相关 举报
导学案:一个中国孩子的呼声.doc_第1页
第1页 / 共6页
导学案:一个中国孩子的呼声.doc_第2页
第2页 / 共6页


点击查看更多>>
资源描述
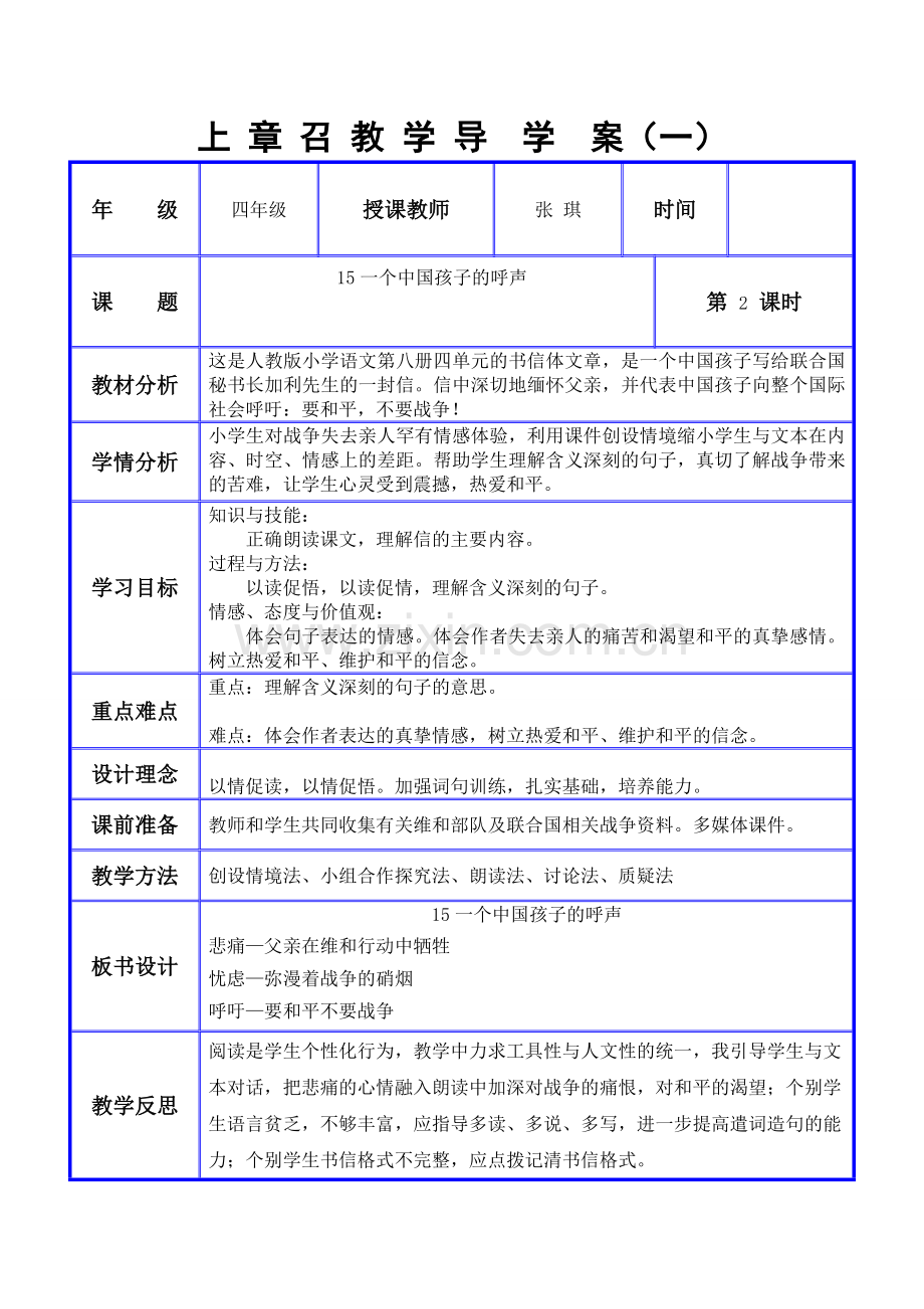
上 章 召 教 学 导 学 案(一) 年 级 四年级 授课教师 张 琪 时间 课 题 15一个中国孩子的呼声 第 2 课时 教材分析 这是人教版小学语文第八册四单元的书信体文章,是一个中国孩子写给联合国秘书长加利先生的一封信。信中深切地缅怀父亲,并代表中国孩子向整个国际社会呼吁:要和平,不要战争! 学情分析 小学生对战争失去亲人罕有情感体验,利用课件创设情境缩小学生与文本在内容、时空、情感上的差距。帮助学生理解含义深刻的句子,真切了解战争带来的苦难,让学生心灵受到震撼,热爱和平。 学习目标 知识与技能: 正确朗读课文,理解信的主要内容。 过程与方法: 以读促悟,以读促情,理解含义深刻的句子。 情感、态度与价值观: 体会句子表达的情感。体会作者失去亲人的痛苦和渴望和平的真挚感情。树立热爱和平、维护和平的信念。 重点难点 重点:理解含义深刻的句子的意思。 难点:体会作者表达的真挚情感,树立热爱和平、维护和平的信念。 设计理念 以情促读,以情促悟。加强词句训练,扎实基础,培养能力。 课前准备 教师和学生共同收集有关维和部队及联合国相关战争资料。多媒体课件。 教学方法 创设情境法、小组合作探究法、朗读法、讨论法、质疑法 板书设计 15一个中国孩子的呼声 悲痛—父亲在维和行动中牺牲 忧虑—弥漫着战争的硝烟 呼吁—要和平不要战争 教学反思 阅读是学生个性化行为,教学中力求工具性与人文性的统一,我引导学生与文本对话,把悲痛的心情融入朗读中加深对战争的痛恨,对和平的渴望;个别学生语言贫乏,不够丰富,应指导多读、多说、多写,进一步提高遣词造句的能力;个别学生书信格式不完整,应点拨记清书信格式。 上 章 召 教 学 导 学 案(二) 学 案 导 案 1、 学生听歌曲,受到情感熏陶。 2、 学生开火车朗读词语: 牺牲 凯旋 阿姨 经济 贡献 圣坛 罪恶 健康 永驻人间 3、学生齐读课题。质疑:如:为什么发出呼声?发出什么呼声? 一、激情导入: 1、播放歌曲《让世界充满爱》。[设计意图:创设情境,激发情感,渲染氛围。] 2、我会读: 课件出示词语,抽查学生读。[设计意图:检查学生基础知识,学习字词掌握情况。] 3、雷利的呼声是——要和平不要战争。一个生活在和平环境中的雷利,为什么会发出如此强烈的呼声呢?这就是我们要共同探究的重点内容。这节课我们继续学习15《一个中国孩子的呼声》。(板书课题)读了课题,你有什么想知道的? [设计意图:学生明确探究重点。] 学生齐读学习目标。 二、学习目标: 1、 正确朗读课文,理解含义深刻的句子,体会句子表达的情感。 2、 体会作者失去亲人的痛苦和渴望和平的真挚感情。树立热爱和平、维护和平的信念。 [设计意图:学生明确学习任务。] 学生齐读问题引导。 三、问题引导: 1、作者的爸爸是个怎样的人? 2、当今的和平环境怎样? 3、一个中国孩子发出了什么呼声?他为什么要发出这样的呼声?作者在为谁呼吁? [设计意图:问题切入,找出最根本原因,突出难点所在,激发探究欲望。] 1、学生以小组带着问题,合作朗读课文。 2、组内讨论交流。 3、全班汇报交流。 [设计意图:引导学生展开与文本的深入对话,对课文产生深切体会。] 四、合作探究: 教师引导学生抓住重点语句,谈体会,同时指导感情朗读。 课件出示: (1) 一个中国孩子发出了什么呼声? (2) 一个中国孩子发出了什么呼声?维护和平,制止战争。 (3) 他为什么要发出这样的呼声?为了母亲不再失去儿子,为了妻子不再失去丈夫,为了孩子不再失去父亲。 (板书:呼吁—要和平不要战争) 上 章 召 教 学 导 学 案(二) 学 案 导 案 (4)学生用“为了……为了……为了……我们要……”造句。[设计意图:训练学生遣词造句能力。] (5)学生观察课件: (6)朗读:汇报交流对爸爸的认识。 A“我至今都忘不了,爸爸临上飞机前对我和妈妈那深情的目光。”—(一个爱妻子、爱孩子的好丈夫、好爸爸) B“我亲爱的爸爸作为联合国的一名军事观察员,在执行维护和平行动中壮烈牺牲”—(一位保卫和平的勇士) C“爸爸的嘴张着,仿佛在呼唤着什么。”—(一位热爱和平,并用自己的生命捍卫和平的人。) D“我的爸爸精通四国语言,是一位出色的经济学硕士” —(一个知识渊博,很有才华的人)[设计意图:让学生在体会作者情感的基础上感悟父亲的形象,加深对课文内涵的把握和对人物情感的领悟。] (7)学生交流课前搜集的资料和图片,汇报对当今世界和平环境的认识: 1945年,全世界人民取得了反法西斯战争的胜利,对于中国人民来说,是取得了抗日战争的胜利。从那场战争结束后,人们就以为再也不会发生战争了,渴望永久和平,希望和平之神永留人间。但现实并不遂人愿,近几十年来战事不断,人民饱受苦难。 (4)你能用“为了……为了……为了……我们要……”说一句完整的话吗? (5)出示课件: A我要爸爸图 B妈妈,你在哪里?图 C燃烧家园图 (6)课件: “鲜血染红了他的征衣,腕上的手表浸满了凝固的血。爸爸的嘴张着,仿佛在呼唤着什么。啊!我听见了,妈妈听见了,在场的叔叔阿姨听见了,全世界都听见了,他呼唤的是:和平!和平!和平!” 教师:爸爸就这样被战争夺去了生命,作为儿子,小作者面对这一切,心情会怎样?把作者真实的感受读出来! (板书:悲痛——父亲在维和行动中牺牲) (7)课件出示: 51年前,全世界人民用生命和鲜血赢得 上 章 召 教 学 导 学 案(二) 学 案 导 案 (8)抽学生读课件,介绍反法西斯战争。 了反法西斯战争的胜利。但是51年后的今 天,和平之神并没有永驻人间。 (8)课件: 你知道吗?反法西斯战争,就是指第二次世界大战中,以美国、苏联、中国、英国等反法西斯国家和世界人民联合起来,战胜了法国、意大利、日本等法西斯侵略者,赢得世界和平与进步。 (9)理解重点词语“太平”“娇嫩的和平之花”、体会句子意思。和平的环境是美好的,因此人们把它称为“和平之花”,但和平的环境还不稳固,还不持久,所以又说是娇嫩的“和平之花”。 [设计意图:利用课件帮助学生理解、感悟重点词句。] 感情朗读5、6自然段,产生情感共鸣。 (10)生观察伊拉克战争,亲眼目睹战争的残酷及人民的苦难。 (9)课件: “世界并不太平,不少地区还弥漫着战争的硝烟,罪恶的子弹还威胁着娇嫩的‘和平之花’”。 (板书:忧虑—弥漫着战争的硝烟) (10) 课件:伊拉克战争 (11)齐读: (12)汇报交流作者在为谁呼吁?在为“我”的家人及深受战争苦难的各国孩子呼吁!在为全世界所有热爱和平的父母、妻子、孩子呼吁! (11)课件: 让那已经能够听到脚步声的21世纪,为战争敲响丧钟,让明天的世界真正成为充满阳光、鲜花和爱的人类家园! (12) 教师问:这只是一个中国孩子的呼声吗?作者在为谁呼吁? 上 章 召 教 学 导 学 案(二) 学 案 导 案 学生观察课件呼吁:世界需要和平! (13)课件:世界需要和平! 再次齐读课文:“让那已经能够听到脚步声的21世纪,为战争敲响丧钟,让明天的世界真正成为充满阳光、鲜 花和爱的人类家园!” [设计意图:意在强化、升华学生情感。] (14)小结:“要和平不要战争”,这是雷利的呼声,也是我们的呼声,更是全世界一切热爱和平的人们共同的心声,让我们拿起课本和小作者一同呐喊,一起呼吁! [设计意图:《语文课程标准》指出,语文教学应注意情感体验,注重情感的熏陶感染、潜移默化。学生观察课件,理解重点词、句,激发感情,感悟理解课文。] 1、学生:为了制止战争,保卫和平! 2、学生宣传和平的好处。 五、拓展延伸: 1、内化情感,道心声。 此时此刻,雷利究竟是为了什么发出了呼声呢? 2、联系实际,说行动。 作为一名新世纪的少年儿童,为了制止战争,维护和平,我们能做些什么呢? [设计意图:联系生活,拓展思维,让学生内化情感;发挥学生合理想象,培养想象能力和语言表达能力。] 面对乞求与渴望的目光,你们一定思绪万千吧,那就拿起自己的笔,给那些饱受战争之苦的小朋友写封信。 六、课堂检测: 及时检查反馈。 [设计意图:小练笔读写结合,让学生在积累运用语言的同时,情感得以升华,初步树立维护世界和平的观念。] 1.把课前搜集的资料制作手抄报。 2.写一写:作为一名新世纪的少年儿童,为了制止战争,维护和平,我们该做点什么呢? 3.利用多种方式,如网络等呼唤和平。 七、作业超市: 任选一道。 [设计意图:分层设计作业,达到因材施教分层优化的目的。]
展开阅读全文

开通  VIP会员、SVIP会员  优惠大
下载10份以上建议开通VIP会员
下载20份以上建议开通SVIP会员


开通VIP      成为共赢上传

当前位置:首页 > 教育专区 > 小学其他

移动网页_全站_页脚广告1

关于我们      便捷服务       自信AI       AI导航        抽奖活动

©2010-2025 宁波自信网络信息技术有限公司  版权所有

客服电话:0574-28810668  投诉电话:18658249818

gongan.png浙公网安备33021202000488号   

icp.png浙ICP备2021020529号-1  |  浙B2-20240490  

关注我们 :微信公众号    抖音    微博    LOFTER 

客服