收藏 分销(赏)

(常)保利星海屿市调报告.doc

上传人:仙人****88 文档编号:8923454 上传时间:2025-03-08 格式:DOC 页数:8 大小:957.50KB 下载积分:10 金币
下载 相关 举报
(常)保利星海屿市调报告.doc_第1页
第1页 / 共8页
(常)保利星海屿市调报告.doc_第2页
第2页 / 共8页


点击查看更多>>
资源描述
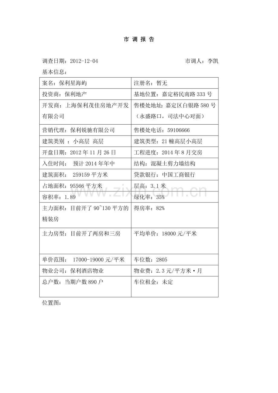
市 调 报 告 调查日期:2012-12-04 市调人:李凯 基本信息: 案名:保利星海屿 注册名:暂无 投资商:保利地产 基地位置:嘉定裕民南路333号 开发商:上海保利茂佳房地产开发有限公司 售楼处地址:嘉定区白银路580号(永盛路口,司法中心对面) 营销代理:保利锐驰有限公司 售楼处电话:59106666 建筑类别 :小高层 高层 建筑类型:21幢高层小高层 开盘日期:2012年11月26日 工程进度:2014年8月交房 入住时间: 预计2014年年中 结构:混凝土剪力墙结构 建筑面积: 259159平方米 贷款银行:中国工商银行 占地面积:95566平方米 层高:3.1米 容积率:1.89 绿化率:35% 主力面积:目前开了90~130平方的精装房 得房率:82% 主力房型:目前开了两房和三房 平均单价:18000元/平米 单价范围: 17000-19000元/平米 车位数:2805 物业公司:保利酒店物业 物业费:2.3元/平方米·月  总户数:当期户数890户 车位租金:未定 位置图: 位置分析 保利星海屿位于嘉定新城的中心区北部。北至洪德路,东至德富路,南至白银路,西至永盛路。临近轨道交通11号线白银路站,周边建筑以新城配套为主,南面为司法中心、东云街,西面为新城幼儿园、妇幼保健院,东面临近保利家园、剧院、远香湖,并且是保利置业集团2012年推出的首个全装修高层公寓,建筑外立面以现代风格为主。 目前周边无配套,公交车站只有一个,步行至地铁站大约15分钟,生活不便利,没车基本什么都不方便,以后配套起来了会改善,项目环境不错。 中小学:新城小学、交大附中、华师大二附中 综合商场:沃尔玛、天霖广场、弘基广场等 幼稚园:蒙特梭利幼儿园、中福会幼儿园、新城幼儿园 银行:中国农业银行 邮局:中国邮政储蓄银行 医院:妇幼保健院、瑞金医院 其他:东云街、西云楼、司法中心、远香湖、保利凯悦酒店、保利大剧院 户型分析 92平方两房 全朝南,南北不通,没有做到全亮间,客厅主卧面宽一般,阳台也不大,没有玄关 我们的91是南北通的 109平方三房 109做三房太勉强,房间都很小,已经很紧凑了过道还要浪费很多面积,餐厅和厨房太远,卫生间在生活区里面,功能区域设置混乱,客厅阳台朝北 跟我们的114比完全没有竞争力 0w0 131平方三房 南阳台太小,面宽进深比不优,勉强做到了动静分离,面积配比也一般,很平庸的套型 ╮(╯▽╰)╭ 售楼处大堂很大当时去的时候是工作日中午,没什么人,现场只有一个业务员在接客户,门口也没人,空台的在干自己的事,讯问后说让跟着那组客户一起去看样板房,态度一般。 到样板房后解说尚可,专业度尚可,由于是精装房所以对装修品牌讲解较细致,台湾腔很严重不知道是不是个例 = =# 七、SWOT分析 优势: 1、保利品牌优势,口碑保障 2、离地铁站还算近 3、精装房,省心省力 4、小区环境好 劣势: 1、目前生活配套几乎没有 2、性价比不高 3、楼间距不大,低楼层采光很差 4、户型开间较小,影响居住舒适度 机会: 1、借助马陆和嘉定新城附近的配套 2、算半个地铁房 3、精装品质不错 4、未来规划不错 威胁 1、同区域竞品较多,分流客户 2、户型一般 3、交房的时间比较晚 4、版块内短时间内不会有成熟的商业配套,生活较不方便 八、与本案的差异 差异点 保利星海屿 嘉宝紫提湾 产品分析与攻击说辞 生活 配套 周边目前没有配套设施 业主出行5分钟内即可到达周边商业设施 强调配套有无的差异性 交通 11号线银城路站 11号线马陆站1200米,公交有沪唐线、沪钱线等公交线路,距A12马路出口800米 地铁是双刃剑,交通方便了,随之人员也变得复杂 社区 人车分流,绿化率35% 完整的人车分流设计,46%绿化率 绿化一目了然 户型 91的两房,109和131的三房,均为精装 主力以91平米、114平米两房,124平米、127平米三房 91的南北不通透,109和131的户型也一般,两房户型完胜,三房性价比完胜 攻击说辞引导 综上所述,本案在为客户分析产品时,分析周边的生活配套、环境因素、以及户型上面的缺陷等相关信息,让客户判断两者间的优劣。
展开阅读全文

开通  VIP会员、SVIP会员  优惠大
下载10份以上建议开通VIP会员
下载20份以上建议开通SVIP会员


开通VIP      成为共赢上传

当前位置:首页 > 包罗万象 > 大杂烩

移动网页_全站_页脚广告1

关于我们      便捷服务       自信AI       AI导航        抽奖活动

©2010-2026 宁波自信网络信息技术有限公司  版权所有

客服电话:0574-28810668  投诉电话:18658249818

gongan.png浙公网安备33021202000488号   

icp.png浙ICP备2021020529号-1  |  浙B2-20240490  

关注我们 :微信公众号    抖音    微博    LOFTER 

客服