收藏 分销(赏)

副总裁(业务)职位说明书.docx

上传人:xrp****65 文档编号:8878689 上传时间:2025-03-06 格式:DOCX 页数:3 大小:13.37KB 下载积分:10 金币
下载 相关 举报
副总裁(业务)职位说明书.docx_第1页
第1页 / 共3页
副总裁(业务)职位说明书.docx_第2页
第2页 / 共3页


点击查看更多>>
资源描述
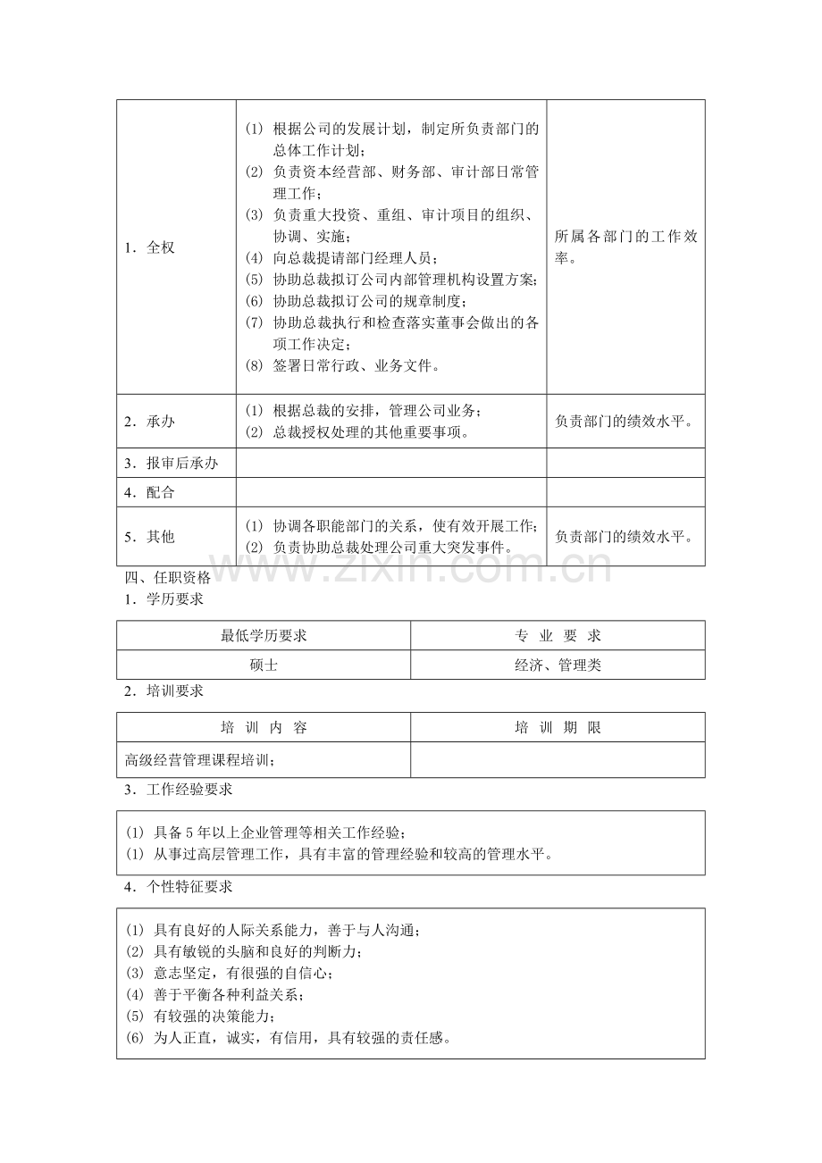
11.副总裁(业务)职位说明书 职业名称 副总裁(业务) 文件编号 GZSM-B02 编制 核准 生效日期 一、 基本资料 职务名称 副总裁 所属部门 —— 直接上级职位 总裁 定员人数 1人 辖员人数 3人 直接下级职位 部门经理 二、 职位关系 可直接晋升的职位 总裁 可晋升至此的职位 部门经理 可相互轮换的职位 副总裁(综合管理) 三、 工作说明 1.工作概要 协助总裁组织实施董事会决议或执行委员会决议;负责资本经营部、财务部、审计部日常管理工作。 2. 工作内容 类别 内容 考核标准 1.全权 (1) 根据公司的发展计划,制定所负责部门的总体工作计划; (2) 负责资本经营部、财务部、审计部日常管理工作; (3) 负责重大投资、重组、审计项目的组织、协调、实施; (4) 向总裁提请部门经理人员; (5) 协助总裁拟订公司内部管理机构设置方案; (6) 协助总裁拟订公司的规章制度; (7) 协助总裁执行和检查落实董事会做出的各项工作决定; (8) 签署日常行政、业务文件。 所属各部门的工作效率。 2.承办 (1) 根据总裁的安排,管理公司业务; (2) 总裁授权处理的其他重要事项。 负责部门的绩效水平。 3.报审后承办 4.配合 5.其他 (1) 协调各职能部门的关系,使有效开展工作; (2) 负责协助总裁处理公司重大突发事件。 负责部门的绩效水平。 四、 任职资格 1.学历要求 最低学历要求 专业要求 硕士 经济、管理类 2.培训要求 培训内容 培训期限 高级经营管理课程培训; 3.工作经验要求 (1) 具备5年以上企业管理等相关工作经验; (1) 从事过高层管理工作,具有丰富的管理经验和较高的管理水平。 4.个性特征要求 (1) 具有良好的人际关系能力,善于与人沟通; (2) 具有敏锐的头脑和良好的判断力; (3) 意志坚定,有很强的自信心; (4) 善于平衡各种利益关系; (5) 有较强的决策能力; (6) 为人正直,诚实,有信用,具有较强的责任感。 5.其他要求
展开阅读全文

开通  VIP会员、SVIP会员  优惠大
下载10份以上建议开通VIP会员
下载20份以上建议开通SVIP会员


开通VIP      成为共赢上传

当前位置:首页 > 管理财经 > 人员管理/培训管理

移动网页_全站_页脚广告1

关于我们      便捷服务       自信AI       AI导航        抽奖活动

©2010-2026 宁波自信网络信息技术有限公司  版权所有

客服电话:0574-28810668  投诉电话:18658249818

gongan.png浙公网安备33021202000488号   

icp.png浙ICP备2021020529号-1  |  浙B2-20240490  

关注我们 :微信公众号    抖音    微博    LOFTER 

客服