收藏 分销(赏)

灌装车间现场管理作业细则.docx

上传人:pc****0 文档编号:8799732 上传时间:2025-03-02 格式:DOCX 页数:7 大小:18.60KB 下载积分:10 金币
下载 相关 举报
灌装车间现场管理作业细则.docx_第1页
第1页 / 共7页
灌装车间现场管理作业细则.docx_第2页
第2页 / 共7页


点击查看更多>>
资源描述
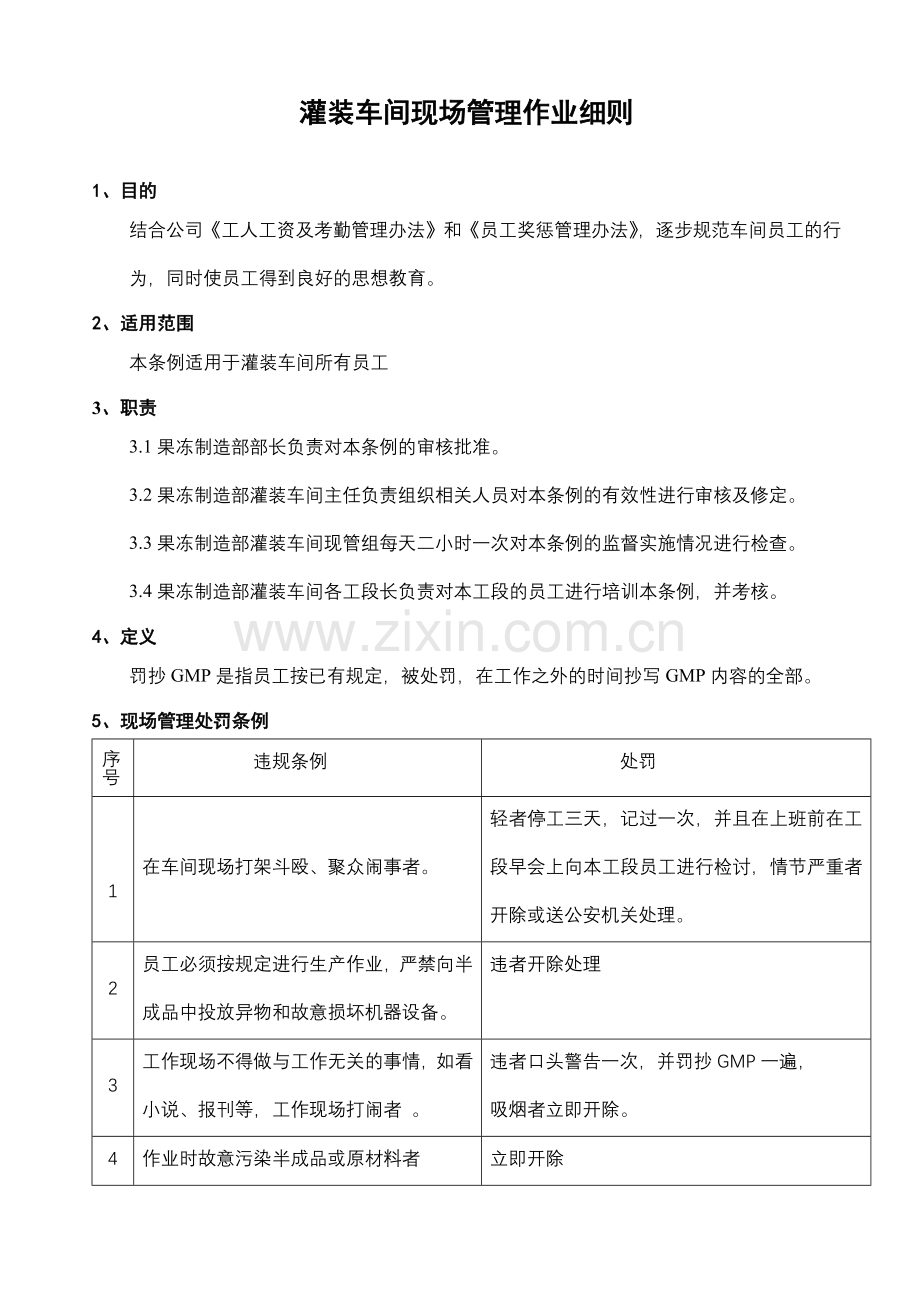
灌装车间现场管理作业细则 1、目的 结合公司《工人工资及考勤管理办法》和《员工奖惩管理办法》,逐步规范车间员工的行为,同时使员工得到良好的思想教育。 2、适用范围 本条例适用于灌装车间所有员工 3、职责 3.1果冻制造部部长负责对本条例的审核批准。 3.2果冻制造部灌装车间主任负责组织相关人员对本条例的有效性进行审核及修定。 3.3果冻制造部灌装车间现管组每天二小时一次对本条例的监督实施情况进行检查。 3.4果冻制造部灌装车间各工段长负责对本工段的员工进行培训本条例,并考核。 4、定义 罚抄GMP是指员工按已有规定,被处罚,在工作之外的时间抄写GMP内容的全部。 5、现场管理处罚条例 序号 违规条例 处罚 1 在车间现场打架斗殴、聚众闹事者。 轻者停工三天,记过一次,并且在上班前在工段早会上向本工段员工进行检讨,情节严重者开除或送公安机关处理。 2 员工必须按规定进行生产作业,严禁向半成品中投放异物和故意损坏机器设备。 违者开除处理 3 工作现场不得做与工作无关的事情,如看小说、报刊等,工作现场打闹者 。 违者口头警告一次,并罚抄GMP一遍, 吸烟者立即开除。 4 作业时故意污染半成品或原材料者 立即开除 5 现场不得辱骂他人或使用侮辱性字眼 违反者行政警告一次,门禁问早一周,并罚抄GMP一遍,严重者予以记过直至开除。 6 现场聊天者 予以口头警告一次,当班发生两次罚抄GMP一遍; 7 偷闲怠工、脱岗、溜岗、串岗、睡岗者 行政警告一次,并义务打扫更衣室一天。睡岗的按公司制度罚款50元,并义务劳动二天。 8 迟到、早退 30分钟以内扣1分/次,30分钟以上2小时以内计旷工半天,2小时以外计旷工一天。 9 上班时间请假未批,未持有《放行条》的,一律不得离开车间现场 违反者义务劳动一天,若自行离开工作现场超过30分钟按旷工处理。 10 掉地过滤袋,搅拌捧未经消毒继续使用者 罚抄相关岗位职责十遍,停工1天扣绩效5分;重犯者予以停工三天。 11 私自开启卷闸门及紧急安全门者 停工三天罚抄GMP一遍,并扣绩效5分。 12 未经消防委员批准,将消防器材挪为他用,或私自使用消防器材者或破坏消防器材者。 义务劳动一天并罚抄《安全责任书》十遍或照价赔偿后予以开除 13 现场员工留胡须、长指甲、头发外露、戴首饰、戴手表、化妆、使用手机者。 警告一次,并罚抄GMP一遍,次日仍未改善的义务劳动一天。 14 非特殊情况,非本岗位员工私自操作机器设备者 警告一次,义务劳动一天。并罚抄《岗位职责》十遍。 15 洗机后,经检查卫生不合格者 继续洗,直至合格方可下班。不洗下班者当旷工处理。 16 领料员、送料员、开关员必须戴袖章,未戴袖章者 打扫更衣室一天,并罚抄《岗位职责》十遍。 17 生产现场除相关品尝制度确认的人以外,严禁其他人员食用果冻,半成品、原料及其它食品 违者义务劳动一天,罚抄GMP一遍。情节严重者开除处理 18 现场摆放与生产无关个人私物者 警告一次,并立即改善。重犯者清洗一个工段的区域内玻璃。 19 饮用水杯须放于指定位置,并标识姓名 违反者第1次予以批评并要求立即改正,第2次清洗车间所有口杯架。 20 现场发现有可避免的浪费现象 发现后,责任人要擦洗一个工段的墙壁。 21 送杯作业时,必须戴手套作业 违反者清洗车间所有看板一遍。 22 电控箱内不允许放置任何杂物,不得用水冲洗电控箱 违者清洁车间所有电控箱一遍。 23 消防栓一米以内不得放置任何东西,阻碍消防通道,安全通道 违者清洁车间所有消防栓、灭火器、应急灯。并罚抄《安全责任书》一遍。 24 无关人员翻查现管组门禁处或各工段文件柜者 责令其对车间所有文件柜进行清洁。不听劝阻者给予警告处分 25 持“出入卡”离开车间超时 超时五分钟以内打扫更衣室一遍,超时五分钟以上(特殊情况通知现管员)打扫更衣室三天,每天一次(上班以外时间)。 26 用水后,未关水或未关紧者 立即打扫水池一遍。 27 上班时间,员工进出车间须持有“出入卡”(就餐时间除外),并在门禁处登记时间,不登记或乱写时间者, 打扫更衣室一次(上班以外时间)。 28 未按标识牌放原物料者 清洗各工段的卡板。 29 向消毒池里乱扔杂物者 责令其立即清洁杂物,并处罚其对更衣室进行清洁1遍。 30 站立或蹲于台称、设备、卡板上者 清洁各工段所在台秤、卡板、设备,并罚抄《岗位职责》五遍。 31 未经现管人员许可私自取纸巾者 擦洗现管门禁处门帘,并罚抄GMP一遍。 32 在更衣室内乱扔杂物者 打扫更衣室一遍。 33 用厕后不冲水者 清洗厕所一遍,并罚抄GMP一遍。 34 员工开早会期间,需按规定列队,不列队或现场嬉戏喧哗者 清洗更衣室一遍 35 员工上、下班在现场走动时走指定通道:三班倒时成单列纵队,二班倒时为二列纵队 违反者清洗车间所有门帘,并在门禁处问早礼三天。 36 工作期间,禁止穿工作服,水鞋到车间外(领料及特殊情况者除外) 违者清洗现管组所有水鞋,并罚抄GMP一遍。 37 工作现场故意刁难、疏忽、拒绝上级命令或不服从工作分配者 停工三天并写检讨一份,严重者开除。 38 私自撕毁公布的各项通知,规定或在白板上乱涂乱画者 予以警告一次并抄写GMP一遍。 39 站于手动叉车上滑行者 罚抄《安全责任书》十遍,并扣绩效5分/次。 41 乱扔杂物、随地吐痰者 罚抄GMP一遍。 42 员工双手不消毒者进车间 罚抄GMP一遍。 43 未随手关门的、或用力拍打门、关门过猛、在门禁处大声喧哗嬉闹者 义务劳动一天。 44 车间现场员工未按规定着装者 警告一次,并要求立即改善;未改善者驱逐出车间。 45 未按正确的方式使用生产器具,(如扫把当地板刷用等),或将生产器具、生产物料挪为他用者 罚抄GMP一遍。 46 工作期间挖鼻孔、掏耳杂、剔牙、抓头等不符合食品的企业卫生要求的行为者 责令立即消毒,罚抄GMP一遍。 47 未戴手套送果肉、挑果肉、挑白粒、换袋前双手未消毒者 罚抄GMP一遍。 48 无紧急情况,现场跑动者、嘻戏追闹者 口头警告一次,罚抄《安全责任书》十遍。 49 用口杯直接到开水缸内打开水者 罚抄《安全责任书》十遍。 50 私自在开水桶或口杯加放白糖者 罚抄GMP一遍。 51 更衣柜不锁或物品留在外面者 罚抄《更衣室管理细则》一遍。 52 撕毁纸箱(杯箱)或在上面乱写乱画者, 罚抄GMP一遍。 53 在未停机状态下,到压膜杆前捡空杯、双杯或异物者;用手到送杯架下掏空杯者 罚抄本岗位安全责任书十遍,并扣绩效2分/次。 54 充填体、抽料奶泵及抽水电机在无料、无水情况下空转者,传送带空转超时3分钟 罚抄本岗位职责十遍,重犯者罚抄GMP一遍,并停工三天 55 窗台、设备、电器箱、玻璃有明显积尘 由组长安排人员清洗,并罚组长抄《现场处罚条条例一遍》。 56 现场用纸皮扇风者 罚抄GMP一遍。 57 生产线上掉地产品不及时捡起按规定时间消毒。 口头警告一次,重犯罚抄GMP一遍。 58 凡违反工艺操作(包括特殊岗位未戴手套作业,消毒水温不符合标准等) 罚抄该岗位《作业指导书》一遍。 59 将模板上的果肉,椰果刮入杯中者 罚抄该岗位《作业指导书》二遍。 60 现场坐姿、站姿不雅者 口头警告一次,重犯罚抄《现场处理条例》一遍。 61 到卫生间不换工衣、工鞋者 罚抄GMP一遍,并打扫卫生间一遍。 6、附录 无 7、附表 7.1《灌装车间违纪处罚单》 7.2《灌装车间现场检查结果记录表》 8、本条例的解释权为果冻制造部 9、特别注意事项 9.1以上清洁均要求清洁至手拭清洁处无明显尘埃,由现管组进行跟进。 9.2员工所有处罚均记录存档,因违反条例而被安排的义务劳动不予以记录考勤,不服从处罚的予以辞退处理。 9.3本条例中若《工人工资及考勤管理办法》和《员工奖惩管理办法》中已有规定的,严格按公司已订办法执行,如未规定的,则尽可能减少使用行政及经济处罚。 附表一: 灌装车间违纪处罚单 日期: 年 月 日 工号: 姓名: 班组: 处罚方式 执行时间 执行效果及意见 确认人 查核人: 组长: 工段长:
展开阅读全文

开通  VIP会员、SVIP会员  优惠大
下载10份以上建议开通VIP会员
下载20份以上建议开通SVIP会员


开通VIP      成为共赢上传

当前位置:首页 > 包罗万象 > 大杂烩

移动网页_全站_页脚广告1

关于我们      便捷服务       自信AI       AI导航        抽奖活动

©2010-2025 宁波自信网络信息技术有限公司  版权所有

客服电话:0574-28810668  投诉电话:18658249818

gongan.png浙公网安备33021202000488号   

icp.png浙ICP备2021020529号-1  |  浙B2-20240490  

关注我们 :微信公众号    抖音    微博    LOFTER 

客服