收藏 分销(赏)

牛顿第一定律惯性牛顿第三定律-(教案).doc

上传人:仙人****88 文档编号:8744449 上传时间:2025-02-28 格式:DOC 页数:6 大小:135KB 下载积分:10 金币
下载 相关 举报
牛顿第一定律惯性牛顿第三定律-(教案).doc_第1页
第1页 / 共6页
牛顿第一定律惯性牛顿第三定律-(教案).doc_第2页
第2页 / 共6页


点击查看更多>>
资源描述
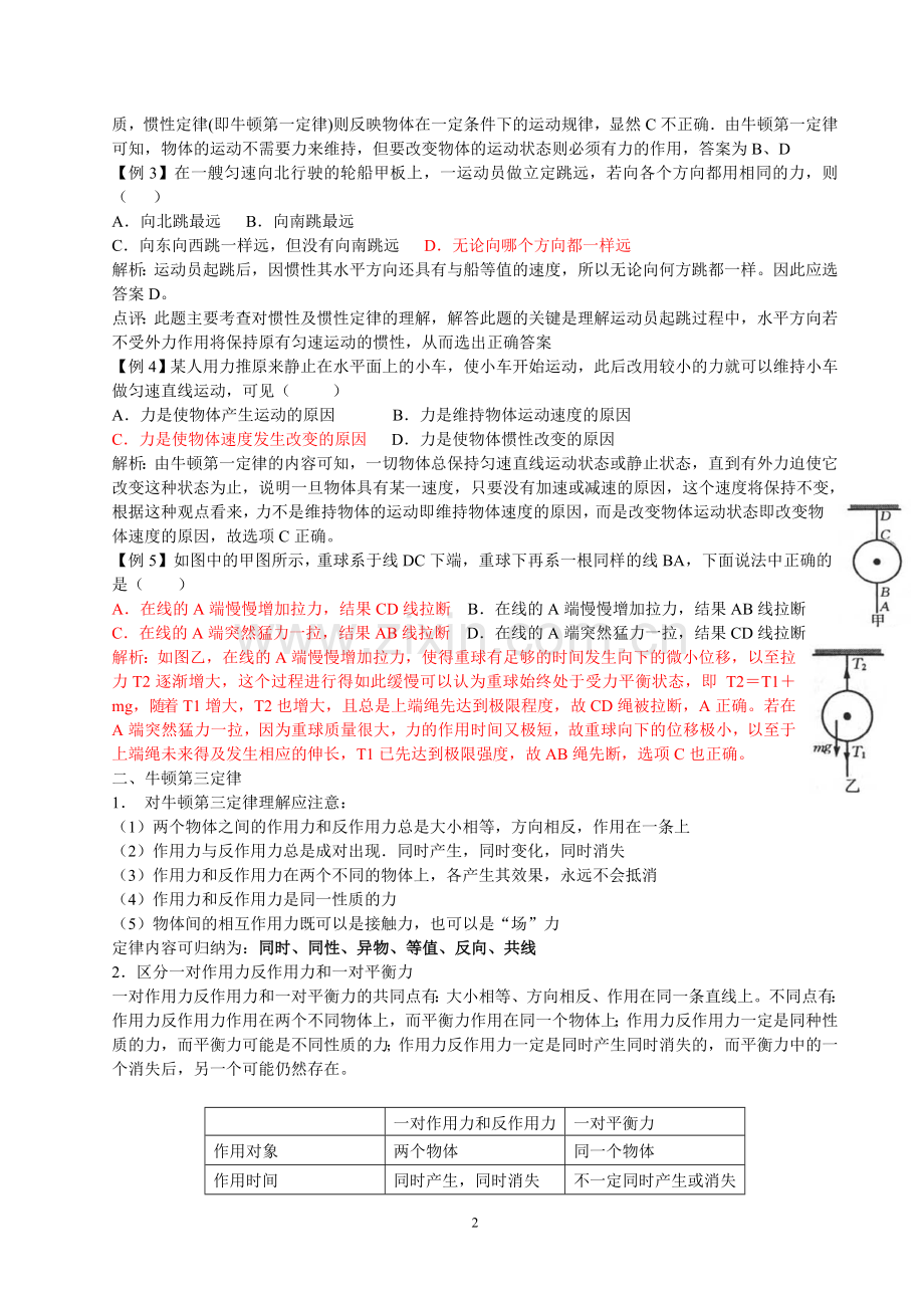
牛顿第一定律 惯性 牛顿第三定律 (教案) 教学目标: 1.理解牛顿第一定律、惯性;理解质量是惯性大小的量度 2.理解牛顿第三定律,能够区别一对作用力和一对平衡力 3.掌握应用牛顿第一定律、第三定律分析问题的基本方法和基本技能 教学重点:理解牛顿第一定律、惯性概念 教学难点:惯性 教学过程: 一、牛顿第一定律 1.牛顿第一定律(惯性定律):一切物体总是保持匀速直线运动状态或静止状态,直到有外力迫使它改变这种状态为止。 这个定律有两层含义: (1)保持匀速直线运动状态或静止状态是物体的固有属性;物体的运动不需要用力来维持。 (2)要使物体的运动状态(即速度包括大小和方向)改变,必须施加力的作用,力是改变物体运动状态的原因。 点评: ①牛顿第一定律导出了力的概念 力是改变物体运动状态的原因。(运动状态指物体的速度)又根据加速度定义: ,有速度变化就一定有加速度,所以可以说:力是使物体产生加速度的原因。 (不能说“力是产生速度的原因”、“力是维持速度的原因”,也不能说“力是改变加 速度的原因”。) ②牛顿第一定律导出了惯性的概念 一切物体都有保持原有运动状态的性质,这就是惯性。惯性反映了物体运动状态改变 的难易程度(惯性大的物体运动状态不容易改变)。质量是物体惯性大小的量度。 ③牛顿第一定律描述的是理想化状态 牛顿第一定律描述的是物体在不受任何外力时的状态。而不受外力的物体是不存在 的。物体不受外力和物体所受合外力为零是有区别的,所以不能把牛顿第一定律当成 牛顿第二定律在F=0时的特例。 2.惯性:物体保持原来匀速直线运动状态或静止状态的性质。对于惯性理解应注意以下三点: (1)惯性是物体本身固有的属性,跟物体的运动状态无关,跟物体的受力无关,跟 物体所处的地理位置无关。 (2)质量是物体惯性大小的量度,质量大则惯性大,其运动状态难以改变。 (3)外力作用于物体上能使物体的运动状态改变,但不能认为克服了物体的惯性。 【例1】下列关于惯性的说法中正确的是 A.物体只有静止或做匀速直线运动时才有惯性 B.物体只有受外力作用时才有惯性 C.物体的运动速度大时惯性大 D.物体在任何情况下都有惯性 解析:惯性是物体的固有属性,一切物体都具有惯性,与物体的运动状态及受力情况无关,故只有D项正确。 点评:处理有关惯性问题,必须深刻理解惯性的物理意义,抛开表面现象,抓住问题本质。 【例2】关于牛顿第一定律的下列说法中,正确的是 A.牛顿第一定律是实验定律 B.牛顿第一定律说明力是改变物体运动状态的原因 C.惯性定律与惯性的实质是相同的 D.物体的运动不需要力来维持 解析:牛顿第一定律是物体在理想条件下的运动规律,反映的是物体在不受力的情况下所遵循的运动规律,而自然界中不受力的物体是不存在的.故A是错误的.惯性是物体保持原有运动状态不变的一种性质,惯性定律(即牛顿第一定律)则反映物体在一定条件下的运动规律,显然C不正确.由牛顿第一定律可知,物体的运动不需要力来维持,但要改变物体的运动状态则必须有力的作用,答案为B、D 【例3】在一艘匀速向北行驶的轮船甲板上,一运动员做立定跳远,若向各个方向都用相同的力,则 ( ) A.向北跳最远 B.向南跳最远 C.向东向西跳一样远,但没有向南跳远 D.无论向哪个方向都一样远 解析:运动员起跳后,因惯性其水平方向还具有与船等值的速度,所以无论向何方跳都一样。因此应选答案D。 点评:此题主要考查对惯性及惯性定律的理解,解答此题的关键是理解运动员起跳过程中,水平方向若不受外力作用将保持原有匀速运动的惯性,从而选出正确答案 【例4】某人用力推原来静止在水平面上的小车,使小车开始运动,此后改用较小的力就可以维持小车做匀速直线运动,可见( ) A.力是使物体产生运动的原因 B.力是维持物体运动速度的原因 C.力是使物体速度发生改变的原因 D.力是使物体惯性改变的原因 解析:由牛顿第一定律的内容可知,一切物体总保持匀速直线运动状态或静止状态,直到有外力迫使它改变这种状态为止,说明一旦物体具有某一速度,只要没有加速或减速的原因,这个速度将保持不变,根据这种观点看来,力不是维持物体的运动即维持物体速度的原因,而是改变物体运动状态即改变物体速度的原因,故选项C正确。 【例5】如图中的甲图所示,重球系于线DC下端,重球下再系一根同样的线BA,下面说法中正确的是( ) A.在线的A端慢慢增加拉力,结果CD线拉断 B.在线的A端慢慢增加拉力,结果AB线拉断 C.在线的A端突然猛力一拉,结果AB线拉断 D.在线的A端突然猛力一拉,结果CD线拉断 解析:如图乙,在线的A端慢慢增加拉力,使得重球有足够的时间发生向下的微小位移,以至拉力T2逐渐增大,这个过程进行得如此缓慢可以认为重球始终处于受力平衡状态,即 T2=T1+mg,随着T1增大,T2也增大,且总是上端绳先达到极限程度,故CD绳被拉断,A正确。若在A端突然猛力一拉,因为重球质量很大,力的作用时间又极短,故重球向下的位移极小,以至于上端绳未来得及发生相应的伸长,T1已先达到极限强度,故AB绳先断,选项C也正确。 二、牛顿第三定律 1. 对牛顿第三定律理解应注意: (1)两个物体之间的作用力和反作用力总是大小相等,方向相反,作用在一条上 (2)作用力与反作用力总是成对出现.同时产生,同时变化,同时消失 (3)作用力和反作用力在两个不同的物体上,各产生其效果,永远不会抵消 (4)作用力和反作用力是同一性质的力 (5)物体间的相互作用力既可以是接触力,也可以是“场”力 定律内容可归纳为:同时、同性、异物、等值、反向、共线 2.区分一对作用力反作用力和一对平衡力 一对作用力反作用力和一对平衡力的共同点有:大小相等、方向相反、作用在同一条直线上。不同点有:作用力反作用力作用在两个不同物体上,而平衡力作用在同一个物体上;作用力反作用力一定是同种性质的力,而平衡力可能是不同性质的力;作用力反作用力一定是同时产生同时消失的,而平衡力中的一个消失后,另一个可能仍然存在。 一对作用力和反作用力 一对平衡力 作用对象 两个物体 同一个物体 作用时间 同时产生,同时消失 不一定同时产生或消失 力的性质 一定是同性质的力 不一定是同性质的力 力的大小关系 大小相等 大小相等 力的方向关系 方向相反且共线 方向相反且共线 【例6】汽车拉着拖车在水平道路上沿直线加速行驶,根据牛顿运动定律可知( ) A.汽车拉拖车的力大于拖车拉汽车的力 B.汽车拉拖车的力等于拖车拉汽车的力 C.汽车拉拖车的力大于拖车受到的阻力 D.汽车拉拖车的力等于拖车受到的阻力 解析:汽车拉拖车的力与拖车拉汽车的力是一对作用力和反作用力,根据牛顿第三定律得知,汽车拉拖车的力与拖车拉汽车的力必定是大小相等方向相反的,因而B正确,A错误。由于题干中说明汽车拉拖车在水平道路上沿直线加速行驶,故沿水平方向拖车只受到两个外力作用:汽车对它的拉力和地面对它的阻力。因而由牛顿第二定律得知,汽车对它的拉力必大于地面对它的阻力。所以C对,D错。 【例7】甲、乙二人拔河,甲拉动乙向左运动,下面说法中正确的是 A.做匀速运动时,甲、乙二人对绳的拉力大小一定相等 B.不论做何种运动,根据牛顿第三定律,甲、乙二人对绳的拉力大小一定相等 C.绳的质量可以忽略不计时,甲乙二人对绳的拉力大小一定相等 D.绳的质量不能忽略不计时,甲对绳的拉力一定大于乙对绳的拉力 解析:甲、乙两人对绳的拉力都作用在绳上,即不是作用力和反作用力.故B项错误. 做匀速运动时,绳子受力平衡,即甲、乙两人对绳的拉力大小一定相等,故A项正确. 绳的质量可以忽略不计时,绳子所受合力为零.故甲、乙二人对绳的拉力大小一定相等. 故C项正确. 绳的质量不能忽略不计时,如果有加速度,当加速度向右时,乙对绳的拉力大于甲对绳的拉力.故D项不正确. 故正确选项为AC。 【例8】物体静止在斜面上,以下几种分析中正确的是 A.物体受到的静摩擦力的反作用力是重力沿斜面的分力 B.物体所受重力沿垂直于斜面的分力就是物体对斜面的压力 C.物体所受重力的反作用力就是斜面对它的静摩擦力和支持力这两个力的合力 D.物体受到的支持力的反作用力,就是物体对斜面的压力 解析:物体受到的静摩擦力的反作用力是物体对斜面的静摩擦力.故A错误. 物体对斜面的压力在数值上等于物体所受重力沿垂直于斜面的分力.故B错误. 物体所受的重力的反作用力是物体对地球的吸引力.故C错误. 故正确选项为D。 【例9】人走路时,人和地球间的作用力和反作用力的对数有 A.一对 B.二对 C.三对 D.四对 解析:人走路时受到三个力的作用即重力、地面的支持力和地面对人的摩擦力,力的作用总是相互的,这三个力的反作用力分别是人对地球的吸引作用,人对地面的压力和人对地面的摩擦力,所以人走路时与地球间有三对作用力和反作用力,选C. 【例10】物体静止于水平桌面上,则 A.桌面对物体的支持力的大小等于物体的重力,这两个力是一对平衡力 B.物体所受的重力和桌面对它的支持力是一对作用力与反作用力 C.物体对桌面的压力就是物体的重力,这两个力是同一种性质的力 D.物体对桌面的压力和桌面对物体的支持力是一对平衡的力 解析:物体和桌面受力情况如图所示. 对A 选项,因物体处于平衡状态,且FN与G作用于同一物体,因此FN和G是一对平衡力,故A正确. 对B 选项,因作用力和反作用力分别作用在两个物体上,故B错. 对C 选项,因压力是弹力,而弹力与重力是性质不同的两种力,故C错. 对D选项,由于支持力和压力是物体与桌面相互作用(挤压)而产生的,因此FN与FN′.是一对作用力和反作用力,故D错. 点评: (1)一对作用力和反作用力与一对平衡力的最直观的区别就是:看作用点,二力平衡时此两力作用点一定是同一物体;作用力和反作用力的作用点一定是分别在两个物体上. (2)两个力是否是“作用力和反作用力”的最直观区别是:看它们是否是因相互作用而产生的.如B选项中的重力和支持力,由于重力不是因支持才产生的,因此,这一对力不是作用力和反作用力. 三、针对训练 1.火车在长直水平轨道上匀速行驶,坐在门窗密闭的车厢内的一人将手中的钥匙相对车竖直上抛,当钥匙(相对车)落下来时( ) A.落在手的后方 B.落在在手的前方 C.落在手中 D.无法确定 2.根据牛顿第一定律,我们可以得到如下的推论 ( ) A.静止的物体一定不受其它外力作用 B.惯性就是质量,惯性是一种保持匀速运动或静止状态的特性 C.物体的运动状态发生了改变,必定受到外力的作用 D.力停止作用后,物体就慢慢停下来 3.关于物体的惯性,下列说法中正确的是( ) A.只有处于静止或匀速运动状态的物体才具有惯性 B.只有运动的物体才能表现出它的惯性 C.物体做变速运动时,其惯性不断变化 D.以上结论不正确 4.伽利略的理想实验证明了( ) A.要物体运动必须有力作用,没有力作用物体将静止 B.要物体静止必须有力作用,没有力作用物体就运动 C.物体不受外力作用时,一定处于静止状态 D.物体不受外力作用时,总保持原来的匀速直线运动或静止状态 5.关于惯性,下述哪些说法是正确的( ) A.惯性除了跟物体质量有关外,还跟物体速度有关 B.物体只有在不受外力作用的情况下才能表现出惯性 C.乒乓球可快速抽杀,是因为乒乓球的惯性小的缘故 D.战斗机投人战斗时,必须丢掉副油箱,减小惯性以保证其运动的灵活性 6.如图所示,一个劈形物体M放在固定的粗糙的斜面上,上面成水平.在水平面上放一光滑小球m,劈形物体从静止开始释放,则小球在碰到斜面前的运动轨迹是( ) A.沿斜面向下的直线 B.竖直向下的直线 C.无规则曲线 D.抛物线 7.关于作用力与反作用力以及相互平衡的两个力的下列说法中,正确的是( ) A.作用力与反作用力一定是同一性质的力 B.作用力与反作用力大小相等,方向相反,因而可以互相抵消 C.相互平衡的两个力的性质,可以相同,也可以不同 D.相互平衡的两个力大小相等,方向相反,同时出现,同时消失 8.质量为M的木块静止在倾角为α的斜面上,设物体与斜面间的动摩擦因数为μ,则下列说法正确的是 ( ) A.木块受重力,斜面对它的支持力和摩擦力的作用 B.木块对斜面的压力与斜面对木块的支持力大小相等,方向相反 C.斜面对木块的摩擦力与重力沿科面向下的分力Mgsinα大小相等,方向相反 D.斜面对木块的摩擦力大小可以写成μMgcosα 9.下面关于惯性的说法中,正确的是 A.运动速度大的物体比速度小的物体难以停下来,所以运动速度大的物体具有较大的惯性 B.物体受的力越大,要它停下来就越困难,所以物体受的推力越大,则惯性越大 C.物体的体积越大,惯性越大 D.物体含的物质越多,惯性越大 10.关于作用力与反作用力,下列说法中正确的有 A.物体相互作用时,先有作用力,后有反作用力 B.作用力与反作用力大小相等,方向相反,作用在同一直线上,因而这二力平衡 C.作用力与反作用力可以是不同性质的力,例如,作用力是弹力,其反作用力可能是摩擦力 D.作用力和反作用力总是同时分别作用在相互作用的两个物体上 11.(2002年春上海大综试题)根据牛顿运动定律,以下选项中正确的是 A.人只有在静止的车厢内,竖直向上高高跳起后,才会落在车厢的原来位置 B.人在沿直线匀速前进的车厢内,竖直向上高高跳起后,将落在起跳点的后方 C.人在沿直线加速前进的车厢内,竖直向上高高跳起后,将落在起跳点的后方 D.人在沿直线减速前进的车厢内,竖直向上高高跳起后,将落在起跳点的后方 12.关于物体的惯性,下列说法正确的是 A.只有处于静止或匀速直线运动的物体才具有惯性 B.只有运动的物体才能表现出它的惯性 C.物体做变速运动时,其惯性不断变化 D.以上说法均不正确 13.下列现象中能直接由牛顿第一定律解释的是 A.竖直上升的气球上掉下的物体,仍能继续上升一定高度后才竖直下落 B.水平匀速飞行的飞机上释放的物体,从飞机上看是做自由落体运动 C.水平公路上运动的卡车,速度逐渐减小直至停止 D.用力将完好的鸡蛋敲碎 14.火车在平直轨道上匀速行驶,门窗紧闭的车厢内有一人向上跳起,发现仍落回车上原处,这是因为 A.人跳起时,车厢内的空气给他以向前的力,带着他随同火车一起向前运动 B.人跳起瞬间,车厢地板给他一个向前的力,推动他随同火车一起向前运动 C.人跳起后,车在继续向前运动,所以人落下必定偏后一些,只是由于时间很短,偏后距离太小,不明显而已 D.人跳起后直到落地,在水平方向上保持与车相同的速度 15.大人拉小孩,下列说法正确的是 A.当小孩被大人拉走时,大人拉力大于小孩拉力 B.当小孩赖着不动时,大人拉力大于小孩的拉力 C.不管什么情况下,大人拉力总大于小孩的拉力,因为大人的力气总比小孩大 D.不管什么情况下,大人拉力与小孩拉力大小相等 家 庭 作 业 1、吊在大厅天花板上的吊扇的总重力为G,静止时固定杆对吊环的拉力大小为F,当接通电源,让扇叶转动起来后,吊杆对吊环的拉力大小为F′,则有(  ) A.F=G,F′=F       B.F=G,F′>F C.F=G,F′<G D.F′=G,F′>F 2、如图所示,物块P与木板Q叠放在水平地面上,木板Q对物块P的支持力的反作用力是(  ) A.物块P受到的重力 B.地面对木板Q的弹力 C.物块P对木板Q的压力 D.地球对木板Q的吸引力 3、如图所示,一只盛水的容器固定在一个小车上,在容器中分别悬挂和拴着一只铁球和一只乒乓球.容器中的水和铁球、乒乓球都处于静止状态.当容器随小车突然向右运动时,两球的运动状况是(以小车为参考系)(  ) A.铁球向左,乒乓球向右 B.铁球向右,乒乓球向左 C.铁球和乒乓球都向左 D.铁球和乒乓球都向右 4、就一些实际生活中的现象,某同学试图从惯性角度加以解释,其中正确的是(  ) A.采用了大功率的发动机后,某些赛车的速度甚至能超过某些老式螺旋桨飞机的速度.这表明,可以通过科学进步使小质量的物体获得大惯性 B.射出枪膛的子弹在运动相当长一段距离后连一件棉衣也穿不透,这表明它的惯性小了 C.货运列车运行到不同的车站时,经常要摘下或加挂一些车厢,这会改变它的惯性 D.摩托车转弯时,车手一方面要控制适当的速度,另一方面要将身体稍微向里倾斜,通过调控人和车的惯性达到急转弯的目的 5、2008年9月25日地处西北戈壁荒滩的酒泉卫星发射中心,“长征”号火箭第109次发射,将“神舟”七号载人航天飞船发射到太空,并成功完成了中国宇航员第一次太空行走.下面关于飞船与火箭起飞的情形,叙述正确的是(  ) A.火箭尾部向下喷气,喷出的气体反过来对火箭产生一个反作用力,从而让火箭获得了向上的推力 B.火箭尾部喷出的气体对空气产生一个作用力,空气的反作用力使火箭获得飞行的动力 C.火箭飞出大气层后,由于没有空气,火箭虽然向下喷气,但也无法获得前进的动力 D.飞船进入运行轨道之后,与地球之间仍然存在一对作用力与反作用力 7.(2010年高考广东卷)下列关于力的说法正确的是(  ) A.作用力和反作用力作用在同一物体上 B.太阳系中的行星均受到太阳的引力作用 C.运行的人造地球卫星所受引力的方向不变 D.伽利略的理想实验说明了力不是维持物体运动的原因 8.(2011年台州模拟)“嫦娥二号”的成功发射,一方面表明中国航天事业已走在了世界的前列,另一方面“嫦娥二号”的发射也带动了高科技的发展.目前计算机的科技含量已相当高,且应用于各个领域或各个方面.如图是利用计算机记录的“嫦娥二号”发射时,火箭和地面的作用力和反作用力变化图线,根据图线可以得出的结论是(  ) A.作用力大时,反作用力小 B.作用力和反作用力的方向总是相反的 C.作用力和反作用力是作用在同一个物体上的 D.牛顿第三定律在物体处于非平衡状态时不再适用 6
展开阅读全文

开通  VIP会员、SVIP会员  优惠大
下载10份以上建议开通VIP会员
下载20份以上建议开通SVIP会员


开通VIP      成为共赢上传

当前位置:首页 > 教育专区 > 小学其他

移动网页_全站_页脚广告1

关于我们      便捷服务       自信AI       AI导航        抽奖活动

©2010-2026 宁波自信网络信息技术有限公司  版权所有

客服电话:0574-28810668  投诉电话:18658249818

gongan.png浙公网安备33021202000488号   

icp.png浙ICP备2021020529号-1  |  浙B2-20240490  

关注我们 :微信公众号    抖音    微博    LOFTER 

客服