收藏 分销(赏)

建设工程施工合同6月3日稿.doc

上传人:胜**** 文档编号:774863 上传时间:2024-03-12 格式:DOC 页数:25 大小:84.50KB 下载积分:11 金币
下载 相关 举报
建设工程施工合同6月3日稿.doc_第1页
第1页 / 共25页
建设工程施工合同6月3日稿.doc_第2页
第2页 / 共25页


点击查看更多>>
资源描述
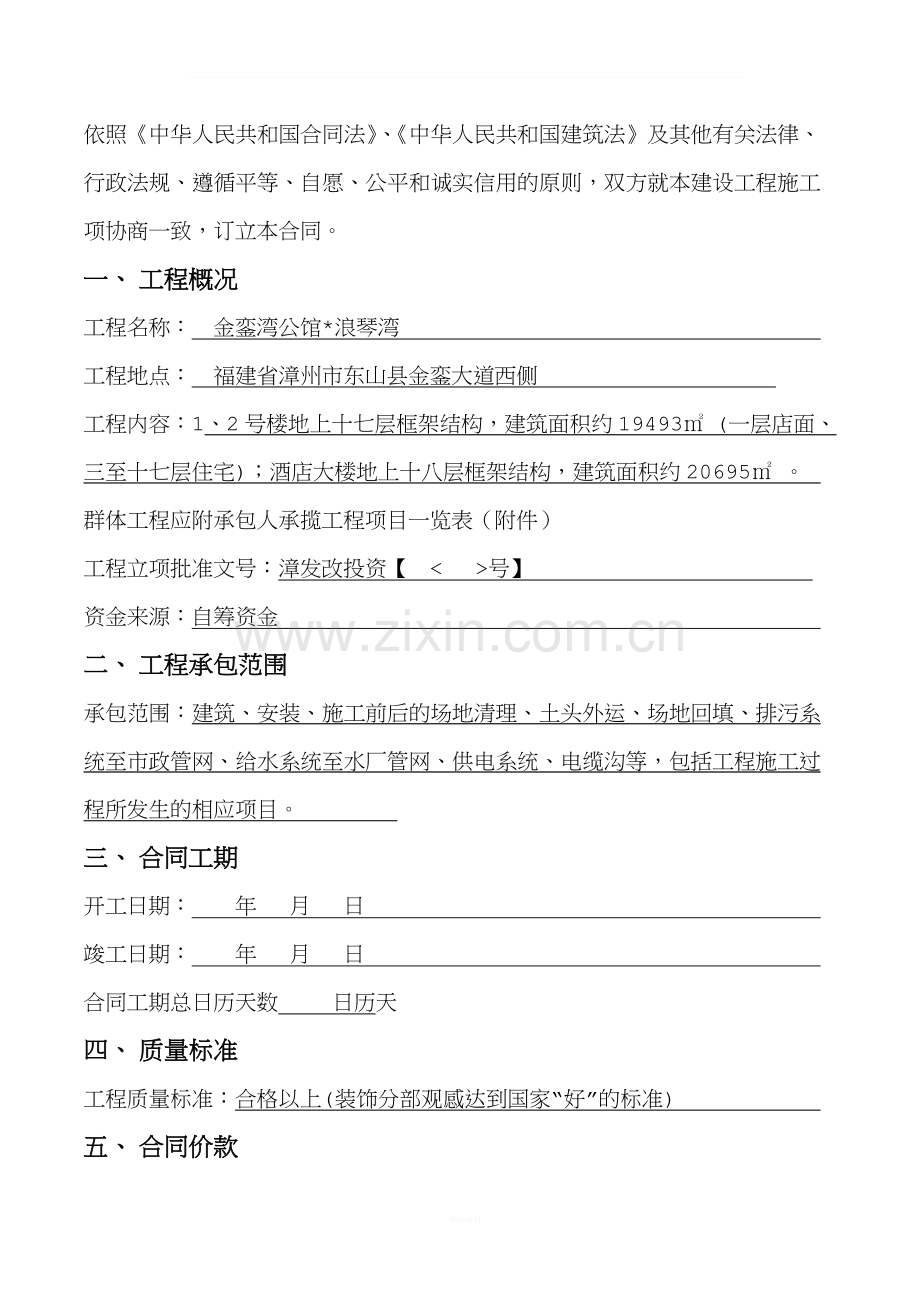
______________________________________________________________________________________________________________ 建 设 工 程 施 工 合 同 GF-1999-0201 (示范文本) 中华人民共和国建设部 制定 国家工商行政管理局 年 月 第一部分 协议书 发包人(全称): 承包人(全称): 依照《中华人民共和国合同法》、《中华人民共和国建筑法》及其他有关法律、行政法规、遵循平等、自愿、公平和诚实信用的原则,双方就本建设工程施工项协商一致,订立本合同。 一、 工程概况 工程名称: 金銮湾公馆*浪琴湾 工程地点: 福建省漳州市东山县金銮大道西侧 工程内容:1、2号楼地上十七层框架结构,建筑面积约19493㎡ (一层店面、三至十七层住宅);酒店大楼地上十八层框架结构,建筑面积约20695㎡ 。 群体工程应附承包人承揽工程项目一览表(附件) 工程立项批准文号:漳发改投资【 < >号】 资金来源:自筹资金 二、 工程承包范围 承包范围:建筑、安装、施工前后的场地清理、土头外运、场地回填、排污系统至市政管网、给水系统至水厂管网、供电系统、电缆沟等,包括工程施工过程所发生的相应项目。 三、 合同工期 开工日期: 年 月 日 竣工日期: 年 月 日 合同工期总日历天数 日历天 四、 质量标准 工程质量标准:合格以上(装饰分部观感达到国家“好”的标准) 五、 合同价款 金额(大写): 仟 佰 拾 万 仟 佰 拾 元 (人民币)¥: 元 六、 组成合同的文件 组成本合同的文件包括: 1、本合同协议书 2、中标通知书 3、本合同专用条款 4、本合同通用条款 5、标准、规范及有关技术文件 6、图纸 7、工程量清单 8、工程报价单或预算书 双方有关工程的洽商、变更等书面协议或文件视为本合同的组成部分。 七、本协议书中有关词语的含义本合同第二部分《通用条款》中分别赋予它们的定义相同。 八、承包人向发包人承诺按照合同约定进行施工、竣工并在质量保修期内承担质量保修责任。 九、发包人向承包人承诺按照合同约定的期限和方式支付合同价款及其他应当支付的款项。 十、合同生效 合同订立时间: 年 月 日 合同订立地点:福建省漳州市东山县鑫瑞大厦909 本合同双方约定 双方签字盖章 后生效。 发包人:福建中东集团有限公司 承包人:福建 建筑集团有限公司 法定代表人: 法定代表人: 电话: 电话: 开户银行: 开户银行: 账号: 账号: 邮政编码: 邮政编码: 第三部分 专用条款 一、词语定义及合同文件 2.合同文件及解释顺序 合同文件组成及解释顺序:按合同通用条款执行。 3.语言文字和适用法律、标准及规范 3.1本合同除使用汉语外,还使用 无 语言文字。 3.2适用法律和法规 需要明示的法律、行政法规:《中华人民共和国合同法》、《中华人民共和国建筑法》、《建筑安装工程承包合同条例》、《国务院质量管理条例》等及地方有关的法律和法规。 3.3适用标准、规范 适用标准、规范的名称:1>按现行的国家、福建省、漳州市有关的工程施工验收的规范、规程、质量检验评定标准。主要有《建筑工程质量验收统一标准》、《工程建设标准强制性条文》、《建筑施工安全检查标准》等。国家规范没有明确,应参照相应的国家标准规范,国家没有相应标准规范时,可使用专业或工程所在地的统一标准规范 。 2>工程施工期间,如颁布新版规范与标准,或政府有关文件,原则上应执行新版的规范与标准,如需执行非最新版的规范标准或文件,需征得国家有关部门、监理和发包人同意。 3>对规范没有明确验评范围与标准的项目,应执行设计院,制造厂家,质检部门及发包人指定的施工技术要求与验评标准。新材料,新工艺必须有省级以上行业主管部门的技术鉴定与推广。 发包人提供标准、规范的时间: 无 国内没有相应标准、规范时的约定: 双方另行协商 4.图纸 4.1发包人向承包人提供图纸日期和套数: 于开工前提供设计施工图纸五套。 发包人对图纸的保密要求: 承包人不得将本施工图纸提供给本工程项目施工以外的人员。 使用国外图纸的要求及费用承担: 无 二、双方一般权利和义务 5.工程师 5.2监理单位委派的工程师 姓名: 职务: 总监理工程师 监理单位:福建 工程项目管理有限公司 发包人委托的职权:按监理规范与委托监理合同相关条款执行。 需要取得发包人批准才能行使的职权:停工,复工通知,工期延误索赔或签证,工程量与费用增减的签证;其它重要事项。 5.3发包人派驻的工程师 姓名: 职务: 项目负责人 职权:负责现场协调及向监理、承包人下达所需指令、标准、图纸与现场签证等。 5.6不实行监理的,工程师的职权: 无。 7.项目经理 姓名: 职务: 项目经理 8.发包人工作 8.1发包人应按约定时间和要求完成以下工作: (1)施工场地具备施工条件的要求及完成的时间: 施工场地已具备施工条件。 (2)将施工所需的水、电、电讯线路接至施工场地的时间、地点和供应要求:施工用水、电工接至施工场地,由承包人负责自行接引到位。施工用电讯线路由承包人自行负责。费用含包干价款内。 (3)施工场地与公共道路的通道开通时间和要求:道路已开通。 (4)工程地质和地下管线资料的提供时间:投标前提供本工程地质资料。 (5)由发包人办理的施工所需证件、批件的名称和完成时间: 发包人向承包人提供办理施工许可证所需的文件,承包人予以办理。费用含包干价款内(定额测定费,工伤保险费,劳务费,安全文明监督费)。质量监督费、避雷监督费、城市配套费由发包人缴交。 (6)水准点与坐标控制点交验要求:发包人、监理人于开工前以书面形式提供给承包人,并进行现场交验。承包人应于三天内校核。 (7)图纸会审和设计交底时间:合同签定十个工作日内,由发包人组织承包人和各有关单位进行图纸会审及设计交底。 (8)协调处理施工场地周围地下管线和邻近建筑物、构筑物(含文物保护建筑)、古树名木的保护工作: 协调承包人按有关规定进行处理,包括邻近建筑物、构筑物在施工过程应注意的安全及采取防范措施。 (9)双方约定发包人应做的其他工作: 无 8.2发包人委托承包人办理的工作: 按通用条款执行。 9.承包人工作 9.1承包人应按约定时间和要求,完成以下工作: (1)需由设计资质等级和业务范围允许的承包人完成的设计文件提交时间: 无。 (2)应提供计划、报表的名称及完成时间: 每月底前三个工作日内提供报表与计划。 (3)承担施工完全保卫工作及非夜间施工照明的责任和要求由承包人负责。费用含包干总价内。 (4)向发包人提供的办公和生活房屋及设施的要求: 免费提供办公室一间(约15㎡),办公桌椅三套。 (5)需承包人办理的有关施工场地交通、环卫和施工噪音管理等手续: 由承包人办理手续,费用含包干价款内。 (6)已完工程成品保护的特殊要求及费用承担: 承包人应保护好工程成品,包括发包人自营项目的成品、半成品。费用含包干价款内。 (7)施工场地周围地下管线和邻近建筑物、构筑物(含文物保护建筑)、古树名木的保护要求及费用承担: 承包人按有关规定处理。邻近建筑物、构筑物在施工过程应注意安全及采取防范措施。费用含包干价款内。承包人不承担周围地下管线改造费用,但必须承担防范措施不全而产生的一切相关费用。 (8)施工场地清洁卫生的要求: 按有关规定和要求执行。费用含包干价款内。 (9)双方约定承包人应做的其他工作: 无。 三、施工组织设计和工期 10.进度计划 10.1承包人提供施工组织设计(施工方案)和进度计划的时间:施工组织设计进度计划于合同签定五个工作日内提供给发包人。 工程师确认的时间: 发包人及监理工程师接到施工组织设计和进度计划的三个工作日内提出批准或修改意见。 10.2群体工程中有关进度计划的要求: 无。 13.工期延误 13.1由于施工期由承包人自报,双方约定工期顺延的情况:发包人原因的设计变更或停电(以供电局通知为准)造成停工、不可抗力与特大自然灾害由监理人和发包人签证可以顺延。延期五天不罚,第六天起计,每延误一天罚人民币肆仟元。因发包人原因未及时拨付工程进度款时,工期也相应顺延。 四、质量与验收 17.隐蔽工程和中间验收 17.1双方约定中间验收部位: 按合同通用条款。 19.工程试车 19.5试车费用的承担: 无。 五、安全施工 按通用条款执行。一切的安全责任和防范措施由承包人负责,费用含包干价款内。承包人负责并承担施工过程中安全事故的一切经济与法律责任。 六、合同价款与支付 23.合同价款及调整 23.2本合同价款采用 固定价格 方式确定。 (1)采用固定价格合同,合同价款中包括的风险范围: ①合同包干价款不受市场、国家有关政策变化的影响; ②承包人已对工程量清单与图纸等相关文件进行校核后确定工程合同包干价款。合同包干价款采用预算代决算一次性包干,投标预算中发生的错、漏,图纸标注不明无法施工等原因均由承包人负全部责任; ③合同包干价款含施工过程相应项目所需一切费用,也包括因天气、地行、地质等自然条件的变化,采取的相应措施。 风险费用的计算方法: 含包干价款内。 风险范围以外合同价款调整方法: 发包人需要设计变更,以即时签证按投标时定额,取费,材料价格进行增减结算,并同等优惠。定额内无项目单价的,由发包人会同监理工程师即时核定价格,并确认签证。 (2)采用可调价格合同,合同价款调整方法: 无 (3)采用成本加酬金合同,有关成本和酬金的约定: 无 23.3双方约定合同价款的其他调整因素: 无 24.工程预付款 发包人向承包人预付工程款的时间和金额或占合同价款总额的比例:无。 扣回工程款的时间、比例: 无。 25.工程量确认 25.1承包人向工程师提交已完工程量报告的时间: 1、申报工程进度在工程完工七天内提交; 2、增减工程量按第三部分第八条执行。 26.工程款(进度款)支付 双方约定的工程款(进度款)支付的方式和时间: 工程款支付方式为银行转账。本合同发生款项均为人民币。 1、第一期:合同签定十五天内拨付陆佰万元; 2、第二期:开工二十五天内拨付伍佰万元; 3、第三期:五层板完工后十五天内拨付伍佰零玖万玖佰肆拾叁元(其中钢筋款205.4048万元,实际支付工程款304.5895万元); 4、第四期:封顶后十五天内拨付伍佰肆拾万元(其中钢筋款219万元,实际支付工程款321万元); 5、第五期:内外墙砌体完成十五天内拨付贰佰壹拾陆万元; 6、第六期:装修到可进行初验十五天内再拨付叁佰贰拾肆万元; 7、第七期:工程验收合格可投入使用后,移交给发包人并进行工程结算,决算清楚,所有材料移交完整后十五天内再拨付叁佰贰拾肆万元; 8、第八期:承包人将工程备案后,手续完整可办理产权时,发包人预留工程保修金伍拾万元,在十五日内付清叁佰捌拾贰万元; 9、第九期:保修期满二年先返还叁拾贰万元保修金(保修期从竣工验收合格2个月后起计). 10、第十期:保修期满五年返还壹拾捌万元保修金。 11、工程拨款按全部达到合同要求的总体进度为标准,不拆分拨付。 七、材料设备供应 27.发包人供应的材料设备与一览表不符时,双方约定发包人承担责任如下: (1)材料设备单价与一览表不符: 无 (2)材料设备的品种、规格、型号、质量等级与一览表不符 无 (3)承包人可代为调剂串换的材料: 无 (4)到货地点与一览表不符: 无 (5)供应数量与一览表不符: 无 (6)到货时间与一览表不符: 另约定到货时间 27.6发包人供应材料设备的结算方法: 发包人提供的材料在承包范围内,则按包干总造价该项目约定金额从工程进度款中扣除。 28.承包人采购材料设备 28.1.承包人采购材料设备的约定: 1、凡属承包范围内的所有材料、设备、承包人应按合同规定的品牌、规格、数量、产地、技术参数等组织采购,但采购前需要携带本材料、设备的原产地证明、出厂检验报告及产品合格证书提前报监理工程师审核,发包人确认方可采购;承包人若未经监理工程师及发包人确认,所采购的材料、设备,发包人有权让承包人更换,由此产生一切损失由承包人承担。 2、承包人采购供应的材料、设备,在开箱验收前24小时内,向发包人和监理工程师提请开箱检验,经发包人和监理工程师验收合格并签署意见后方可使用,经开箱验收的材料、设备并不等同于最终的质量合格。 3、若发现承包人以伪劣产品充抵或与发包人确认的材料、设备不符,发包人有权让承包人更换直到发包人和监理工程师确认验收合格,并按该批材料、设备价格总额的10%对承包人进行罚款,由发包人从合同价款中直接扣抵,经验收后及在施工过程中发生设备、材料丢失或损坏,均由承包人承担全额经济责任。 4.承包人提供的材料设备产品的质量必须符合国家建材行业和机电行业等标准要求。 5.外墙面砖由发包人按定额消耗量提供给承包人施工,采购量见附件三。承包人应合理使用并保管好外墙面砖材料,如实际使用超出采购量,由承包人自行负责补足。 八、工程变更 1、本工程在施工过程中因标注不明或无法施工的原因,承包人应书面报告发包人与监理工程师,由发包人与设计单位取得联系,出具补充更改通知,但不计算工程量增减。 2、因发包人原因要求设计更改,承包人可根据变更通知进行施工,并根据变更内容按投标时拟定的计算方法进行工程量增减结算。变更工程施工时,须由发包人与监理工程师现场确认,并在项目施工完三天内按现场确认量做出书面签证,递交发包人与监理工程师签字确认。 九、竣工验收与结算 32.竣工验收 32.1工程完工且符合下列条件时,承包人可向发包人提供竣工报告,并申请验收: 1、工程已按本合同规定全部建成,并通过监理人、有关部门对各项工程的检查、验收;各分项工程、整体工程全部检验合格; 2、竣工现场清理已符合规定要求; 3、法律、法规或地方规章规定的其他条件。 32.2承包人提供竣工图的约定:当工程具备竣工验收条件时,承包人应在十天内向发包人提交竣工报告及竣工资料一式贰份,竣工图一式叁份。当出现因承包人资源投入不足或借故拖延或不办理竣工图、竣工资料时,发包人可按工期延误罚承包人违约金。 32.6中间交工工程的范围和竣工时间: 无 十、违约、索赔和争议 35.违约 35.1本合同中关于发包人违约的具体责任如下: 本合同通用条款第24条约定发包人违约应承担的违约责任: 按合同通用条款。 本合同通用条款第26.4款约定发包人违约应承担的违约责任: 按合同通用条款。 本合同通用条款第33.3款约定发包人违约应承担的违约责任: 按通用条款。 双方约定的发包人其他违约责任: 按合同通用条款。 35.2本合同中关于承包人违约的具体责任如下: 本合同通用条款第14.2款约定承包人违约应承担的违约责任: 工期每延误一天罚人民币肆仟元,并由承包人负责赔偿发包人因延期所产生的一切相关的经济与法律责任。 工程总进度延期超出一个月发包人有权终止合同,如因终止合同造成发包人与承包人的一切相关损失全部由承包人承担。 本合同通用条款第15.1款约定承包人违约应承担的违约责任: 若工程质量达不到合格标准,装饰分部观感达不到国家“好”的标准,承包人无偿返修至合格,装饰部分应返修至国家“好”的标准。并承担因此给发包人造成的一切经济损失,包括相关责任。工期不得顺延。 双方约定的承包人其他违约责任: 按合同通用条款。 37.争议 37.1双方约定,在履行合同过程中产生争议时: (1)请 / 调解; (2)采取第 二 种方式解决,并约定向 / 仲裁委员会提请仲裁或向 工程所在地 人民法院提起诉讼。 十一、其他 38.工程分包 38.1本工程发包人同意承包人分包的工程: 无。 分包施工单位为: 无。 39.不可抗力 39.1双方关于不可抗力与特大自然灾害的约定:战争、动乱、空中飞行物坠落、非承包人造成的爆炸、六级以上地震(含六级)、十二级以上台风(含十二级)。 40.保险 40.6本工程双方约定投保内容如下: (1)发包人投保内容: 无 发包人委托承包人办理的保险事项: 无 (2)承包人投保内容: 按规定办理相关投保内容。 41.担保 41.3本工程双方约定担保事项如下: (1)发包人向承包人提供履约担保,担保方式为:无 担保合同作为本合同附件。 (2)承包人向发包人提供履约担保,担保方式为:无 担保合同作为本合同附件。 (3)双方约定的其他担保事项: 无。 46.合同份数 46.1双方约定合同副本份数: 本合同正本二份双方各执一份,副本陆份,发包人与承包人各执叁份。本合同附件作为本合同不可分割的一部分与本合同具有同等法律效力。 47.补充条款: 1、本工程适用本合同体现的法律,行政法规及建设部和工程所在地省市有关部门对工程建设的工程管理、生产安全管理、财税管理等有关法律、法规,办法和规定等;本工程必须由国家监督质量的机构检验合格,必须接受国家有关质量检验部门的检验;必须接受发包人与监理工程师的监督与检验。 2、工程包干内容:施工图纸所有内容与项目,图纸答疑与2007年8月15日之前更改通知的项目内容,包括合同第一部分第二条款工程承包范围。包干内容不含预应力管桩部分,但包含管桩送桩超深部分的接桩挖方与回填,也包含管桩填蕊的工程内容。14号楼包干内容包括与相邻11号楼地下室相接的基坑围护所需的安全回填等措施。包干内容不包括小区道路,但小区道路以下的填方、整平、室外管网等配套工程,包括景观、道路施工的相应配合全部含包干内容内。施工风险费、施工过程噪音排污、规费、安全施工、文明施工、临时设施费、劳保费含包干总价款内。 3、本工程因发包人发生必要增减,在本合同规定时间内结算,按投标时所套用定额及材料价格,并同等优惠。增减工程套用定额:土建、装饰部分套用《福建省建筑工程消耗量定额》(FJYD-101-2005)、《福建省建筑装饰装修工程消耗定额》(FJYD-201-2005)、《福建省建筑安装工程费用定额》(2003版)及闽建【2005】15号、25号、闽建筑【2007】4号文有关规定,《漳州建设工程材料信息》(2007年7月份)信息价及现行人工单价(闽建筑【2007】15号文关于调整建设工程人工预算单价的通知要求,自2007年5月1日起执行新的人工预算单价)、机械台班单价(2007年第二季度机械台班单价)和材料市场价。工程结算造价按本条规定计算后土建优惠19.6%,安装优惠29.6%。 4、施工过程与建筑工地四邻关系由承包人解决理顺,包括经济上的问题均由承包人一并负责。 5、工程保证金用于保证工程按期按质完工、验收、归档备案,保证工程不得转包。工程保证金在承包人接到中标通知五个工作日内交付发包人捌拾万元。工程在施工过程应由投标时申报的项目经理、技术负责人,管理班子到岗管理,未经发包人同意不得更换。如发现私自更换或转包,则取消肆拾万元保证金。工程保证金到工程验收合格备案七天内返还。工程保证金不计利息。 6、工程保修金预留伍拾万元。保修期满二年先返还叁拾贰万元保修金,余壹拾捌万元保修金待五年保修期满后返还。合同未写明保修项目按国家标准规范执行。如完工验收有新保修标准,则由发包人选定所采用的标准。保修期时间从工程在竣工验收合格2个月后起计。 7、土建部分 ①铝合金门窗,按国家有关验收标准要求,采用“闽发”牌新型喷涂铝合金气密型材,单价按210元/㎡计算(包干价格含各种税费)不再优惠;水泥采用深宝牌、天宇牌、紫金牌正规厂家;本工程采用非泵送商品混凝土,商品砼单价按C20:265元/、C25:285元/、C30:305元/、C35:325元/、C40:345元/、包含各种税费,不再优惠。未注明材料价格按2007年7月漳州市信息价计算(外墙高级防水涂料按50元/,普通外墙涂料按30/计算)并同等优惠。合同内的土建水电未设定品牌的项目均应在施工前一个月报送品牌(产地)由发包人审批、确定。 ②防火门,住宅公寓入户防火防盗门,由发包人自采用与安装,承包人配合安装,并负责灌沙浆等安装后工序;对讲系统仅做预埋空箱、管、暗盒部分,其余(包括对讲机门)由发包人另行发包,承包人配合安装;并负责产品保护。 ③12、13号楼楼梯按图施工。14号楼楼梯地面水泥砂浆找平压光,配金刚砂防滑条,水泥砂浆踢脚线。屋顶上人屋面防滑砖面层更改为3cm厚砼预制板。 ④14号楼电梯设备、安装及预埋件不计入包干范围内。电梯安装时的水、电、脚手架费用纳入包干范围内。 ⑤外墙面砖由发包人自采,数量按清单面积的定额消耗总量13933.37㎡(见附件三)提供给承包人施工。面砖规格由发包人确定。 ⑥住宅、公寓内胶合板门(包括厨房、卫生间门)由用户二次装修自理。 ⑦店面卷帘门纳入包干范围内,卷帘门设定为电动卷帘门,电机采用名鸟牌,钢板厚度1厘,具体做法祥更改通知。 ⑧阳台黑色方钢玻璃栏杆改成不锈钢玻璃栏杆,楼梯栏杆全部为钢管栏杆,凸窗改为钢管护杆。祥更改通知。 ⑨12号楼一层平面1/4轴~1/14轴交C轴的店面与配电室建筑、装饰、水电的预埋管、箱含本工程包干范围内。水电的预埋管、箱以外的安装不计入包干范围内。 ⑩钢筋由发包人代为采购,合同内总包干量(见附件一、二):1212.585吨,4244048元。从工程拨款中扣还给发包人。其中:一级钢539.225吨;二级钢132.1716吨;三级钢541.189吨。钢筋分二次金额扣还给发包人:在第一期工程拨款扣贰佰零伍万肆仟零肆拾捌元;第二期工程拨款扣贰佰壹拾玖万元。承包人应在合同签订后五个工作日内将钢筋用料计划报送发包人,且应在用料制作前十五天内双方重新确认合理的材料到货时间。承包人应及时配合钢筋进料相关事宜。钢筋材料到货由承包人清点验收合格并存放在承包人制作场地的仓库,钢筋材料用于本工程工地,承包人不得将钢筋材料挪为它用,如被发包人发现钢筋材料挪用,发包人可对承包人处于进库材料总值二倍以上的罚款。 8、电气部分: ①公共场所、灯具按图施工;店面、住宅灯具全部更改为普通座灯头。公共卫生间吸顶灯采用普通座灯头。荧光灯采用“金日大明牌、星光、电工”;开关插座采用“桧本、金日、森美郎”;63A以上配电箱内空气开关配件采用“杭州芝江、梅兰日兰、上海精益:,63A以下配电箱内空气开关配件采用”正泰、环宇、常洲新安“;电线采用“月季、金日、信德士”;电缆采用“华乐、太阳、联发”;电工套管采用“集友、雄塑、振云、上塑”中型管。 ②引自小区内变电所低压出线柜至配电箱引进线仅计配管,计至一期B红线(施工范围图)范围与外界临界处。室外电缆沟要施工完整。 ③远传水表信号线及采集箱由水厂提供并安装,预算仅计配管及预埋盒。 ④所有卫生间内图示排气扇均由用户二次装修自理。 9、水卫部分: ①给水部分只留一个接口。卫生间洁具均由用户二次装修自理。 ②12、13号楼塑料排水管采用“集友、雄塑、振云、上塑”,给水管采用“亚通、金德、华亚、金牛”1.25Mpa;14号楼塑料给排水管采用“亚通、金德、华亚”,水表采用远传式水表,由水厂提供并安装,不计入预算,给水部分按图施工,住宅不配洁具。 ③排污系统应接引到仙景路或市政排污雨水井,施工完整。 10、本工程由发包人自营项目工程量: 一、土建部分: 1、防火、防盗门: ①入户门:220个(灌浆部分由
展开阅读全文

开通  VIP会员、SVIP会员  优惠大
下载10份以上建议开通VIP会员
下载20份以上建议开通SVIP会员


开通VIP      成为共赢上传

当前位置:首页 > 应用文书 > 合同范本

移动网页_全站_页脚广告1

关于我们      便捷服务       自信AI       AI导航        抽奖活动

©2010-2026 宁波自信网络信息技术有限公司  版权所有

客服电话:0574-28810668  投诉电话:18658249818

gongan.png浙公网安备33021202000488号   

icp.png浙ICP备2021020529号-1  |  浙B2-20240490  

关注我们 :微信公众号    抖音    微博    LOFTER 

客服