收藏 分销(赏)

培训管理制度[008].doc

上传人:胜**** 文档编号:771548 上传时间:2024-03-11 格式:DOC 页数:6 大小:66.50KB 下载积分:11 金币
下载 相关 举报
培训管理制度[008].doc_第1页
第1页 / 共6页
培训管理制度[008].doc_第2页
第2页 / 共6页


点击查看更多>>
资源描述
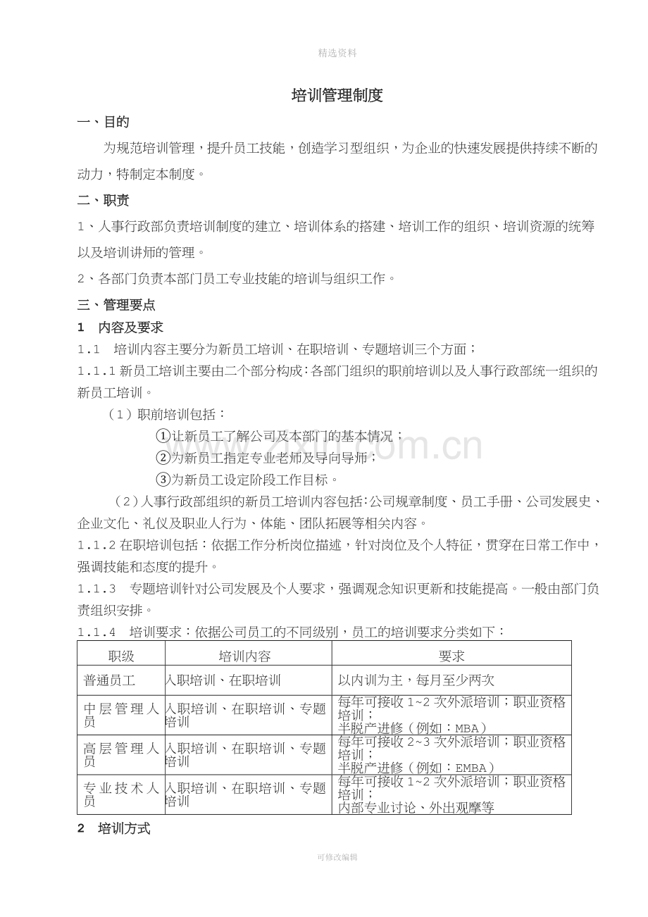
精选资料 培训管理制度 一、目的 为规范培训管理,提升员工技能,创造学习型组织,为企业的快速发展提供持续不断的动力,特制定本制度。 二、职责 1、人事行政部负责培训制度的建立、培训体系的搭建、培训工作的组织、培训资源的统筹以及培训讲师的管理。 2、各部门负责本部门员工专业技能的培训与组织工作。 三、管理要点 1 内容及要求 1.1 培训内容主要分为新员工培训、在职培训、专题培训三个方面; 1.1.1新员工培训主要由二个部分构成:各部门组织的职前培训以及人事行政部统一组织的新员工培训。 (1)职前培训包括: ①让新员工了解公司及本部门的基本情况; ②为新员工指定专业老师及导向导师; ③为新员工设定阶段工作目标。 (2)人事行政部组织的新员工培训内容包括:公司规章制度、员工手册、公司发展史、企业文化、礼仪及职业人行为、体能、团队拓展等相关内容。 1.1.2在职培训包括:依据工作分析岗位描述,针对岗位及个人特征,贯穿在日常工作中,强调技能和态度的提升。 1.1.3 专题培训针对公司发展及个人要求,强调观念知识更新和技能提高。一般由部门负责组织安排。 1.1.4 培训要求:依据公司员工的不同级别,员工的培训要求分类如下: 职级 培训内容 要求 普通员工 入职培训、在职培训 以内训为主,每月至少两次 中层管理人员 入职培训、在职培训、专题培训 每年可接收1~2次外派培训;职业资格培训; 半脱产进修(例如:MBA) 高层管理人员 入职培训、在职培训、专题培训 每年可接收2~3次外派培训;职业资格培训; 半脱产进修(例如:EMBA) 专业技术人员 入职培训、在职培训、专题培训 每年可接收1~2次外派培训;职业资格培训; 内部专业讨论、外出观摩等 2 培训方式 培训方式分为内部培训和委外培训两种。 3 内部培训 3.1培训方式 培训形式包括:授课、座谈、文化沙龙、参观、户外拓展等多种方式。 培训内容分为:专业类、管理类、文化类、制度类;其中专业类具体分为:营销类、财务类、研发技术类 3.2内部培训管理权限 3.2.1公司人事行政部负责全公司范围内,培训体系的建立及实施,具体包括: (1)内部讲师队伍的建立及管理; (2)各类内部培训课程体系的建立与更新; (3)全公司范围内培训的组织安排与评价; (4)本部员工培训档案的建立与完善。 3.2.2各部门负责在公司的培训体系下,建立及实施本单位的培训体系,具体包括: (1)参考公司的培训体系安排,根据本单位需求制订并实施本单位内部培训计划; (2)可自行安排本单位内部讲师,或向公司人事行政部申请外单位讲师进行授课; 3.3内部培训流程 3.3.1培训计划的制订 (1)每年年底公司人事行政部更新完善下年度内部讲师及课题名单,制订年度培训计划报总经理审批; (2)各部门根据公司的培训安排以及本单位的实际需求,制订本单位的年度培训计划,报人事行政部备案; 3.3.2培训的实施 (1)根据年度培训计划,制订月度培训安排; (2)提前发布培训通知; (3)协助内部讲师准备教案; (4)组织签到; (5)讲师授课后,对学员进行培训效果测试; 3.4 年度培训总课时 人员级别 课时 高层管理人员 40 中层管理人员 45 普通员工 50 4 委外培训 4.1 委外培训内容 4.1.1 委外培训指内部员工根据职业发展规划,经公司事前批准的、委托外部机构完成的、并且在公司以外地点进行的培训,包括:企业管理咨询机构举办的讲习;学者专家专题演讲会或座谈会;大专院校专业科目选修、学历培训;派赴国内或国外受训、参观交流或访问考察;其他形式的派外培训。 4.1.2 委外培训区分为外派培训、业余进修、半脱产进修三种形式。外派培训是指由公司委派,暂时脱离工作岗位,接受的短期教育培训;业余进修指不脱离工作岗位,利用业余时间获取与工作岗位相关的知识、技能而接受的培训(与工作岗位或与公司产业形态相悖的培训不在此范围之内);半脱产进修是员工根据自身的职业发展规划,以获取学位、资格证书等为目的,接受定期脱岗教育(一般每月3-4天)。 4.1.3 培训费用指在培训活动中公司为员工支付的培训费(支付给外部培训机构费用)、杂费、差旅费以及培训期间的工资的总和。 4.2 委外培训实施流程 步骤 内 容 责任人 备注 1 填写《委外培训申请表》 受训人 2 部门审核 部门负责人、分管领导 3 人事行政部审核 人事行政经理 4 总经理审批 总经理 5 办理工作移交 受训人 培训期间的工作安排 6 培训协议书签订 人事行政经理 《进修培训协议书》 《劳动合同》 7 费用预支 财务部 8 培训执行 受训人 9 培训总结报告 受训人 《委外培训反馈表》 10 培训知识推广 受训人 在人事行政部的统一安排下定期讲授培训课程并提供教材教案 11 费用报销 财务部 4.3 委外培训管理 4.3.1外派培训 (1)外派培训对象以主管以上员工为主,培训方式为专业咨询机构、培训机构举办的各类短期培训; (2)外派培训首先应由申请人向所在单位负责人和人事行政部提交培训申请,经公司总经理审批同意后方能按公司规定报销培训相关费用; (3)员工外派接受培训期间,正常发放工资,享受其他一切福利待遇。 (4)外派学习成绩不合格者,培训发生一切费用自理。 4.3.2 业余进修 (1)申请条件:在公司服务一年以上的员工; (2)业余进修培训指以获得国家人事部、劳动部等部门认证的职业资格证书为目的的培训,包括注册会计师、注册营养师、物业管理师、营销师(员)、人力资源师及其他相关; (3)业余培训须不影响本职工作的正常开展;进修期间不影响其工资、福利以及晋升; (4)业余进修员工,如进修内容与工作相关,并自愿与公司续签劳动合同,必须提前书面申请,经所在部门分管领导及人事行政部审核,总经理审批通过,在取得相关证件后,可申请公司提供的进修资助。按照进修的学费,原则上由公司和个人各承担50%,公司将资助不超过4000元的费用。由公司资助员工培训取得的相关职称证件由公司使用,具体规定另行制定。 4.4委外培训费用只允许报销培训期间在培训机构的正常费用,包括培训费、住宿费、交通费(学前复习费用、补考费用、餐费等不得报销),住宿必须提供所在地正规住宿发票;培训人员交纳的培训费、会议费中含有食宿费的,不另外报销住宿费用;交通费按公司财务费用报销制度中的差旅费标准执行。以上费用必须提供正规合法票据,不得用其他票据替代报销,在培训地发生的其它一切费用自理。 4.5委外培训所需培训费用超过8000元的,需申请人自付40%,公司资助60%,自付部分由公司分三年等额返还。所需培训费用未超过8000元的,公司全额资助(业余进修除外)。 4.6申请人在委外培训申请批准后,公司支付的培训经费总额(包括交通费及住宿费用)在5000元(含)以上的,须与公司签订《进修培训协议》,并变更劳动合同期限:培训经费总额5000元至一万元的,从培训之日起变更为3年;培训经费总额超过一万元以上的,从培训之日起变更为6年。 4.7 接受委外培训人员在合同期内提出离职,则由员工个人按公司已支付培训费用的年平均金额(培训费用/合同年限)乘以未履行年数(不足一年按月计算)之积支付培训违约金。 折算公式:培训赔偿金=(公司支付培训费用总额/合同年限)*未履行年限(不足一年按月计算) 5 培训纪律及奖惩 5.1 公司员工接到培训通知后,应准时报到并在《培训签到表》上签到,如迟到早退或缺席人员按公司考勤制度进行考核; 5.2 培训期间不得随意请假,如确因公假或病事假须填写《请假条》经部门经理签字后交人事行政部; 5.3 参训人员应配合培训讲师,积极参加课堂活动,做好培训笔记,上课认真听讲,除特殊情况外,请勿随意离开,以便彼此交流、研讨;上课时间电话未关闭静音或接听每次处罚50元; 四、文件记录 1、《委外培训申请单》 2、《进修培训协议》 五、本规定自颁布之日起实施。 THANKS !!! 致力为企业和个人提供合同协议,策划案计划书,学习课件等等 打造全网一站式需求 欢迎您的下载,资料仅供参考 可修改编辑
展开阅读全文

开通  VIP会员、SVIP会员  优惠大
下载10份以上建议开通VIP会员
下载20份以上建议开通SVIP会员


开通VIP      成为共赢上传

当前位置:首页 > 应用文书 > 规章制度

移动网页_全站_页脚广告1

关于我们      便捷服务       自信AI       AI导航        抽奖活动

©2010-2025 宁波自信网络信息技术有限公司  版权所有

客服电话:0574-28810668  投诉电话:18658249818

gongan.png浙公网安备33021202000488号   

icp.png浙ICP备2021020529号-1  |  浙B2-20240490  

关注我们 :微信公众号    抖音    微博    LOFTER 

客服