收藏 分销(赏)

智能型温度测量仪二.doc

上传人:xrp****65 文档编号:7669363 上传时间:2025-01-11 格式:DOC 页数:16 大小:609KB 下载积分:10 金币
下载 相关 举报
智能型温度测量仪二.doc_第1页
第1页 / 共16页
智能型温度测量仪二.doc_第2页
第2页 / 共16页


点击查看更多>>
资源描述
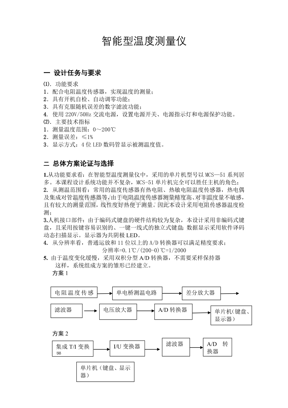
课程设计 —温度测量仪 学 院:南昌工程学院 班 级:09电气自动化技术一班 姓 名:周亲萍 学 号:2009010089 日 期:2012-02-24 智能型温度测量仪 一 设计任务与要求 ⑴.功能要求 1.配合电阻温度传感器,实现温度的测量; 2.具有开机自检、自动调零功能; 3.具有克服随机误差的数字滤波功能; 4. 使用220V/50Hz交流电源,设置电源开关、电源指示灯和电源保护功能。 ⑵.主要技术指标 1.测量温度范围:0~200℃ 2.测量误差:≤1% 3.显示方式:4位LED数码管显示被测温度值。 二 总体方案论证与选择 1. 从功能要求看:在智能型温度测量仪中,采用的单片机型号以MCS—51系列居多。本课程设计系统功能并不复杂,MCS-51单片机完全可以胜任主机的角色; 2. 从测温范围看:常用的温度传感器有热电阻、热敏电阻温度传感器,热电偶及集成对管温度传感器等,由于电阻温度传感器测量精度高、对非温度量不敏感,且有较大的测量范围,线性度好热便于测量。因此本设计采用电阻传感器温度检测; 3.人机接口部件:由于编码式键盘的硬件结构较为复杂,本设计采用非编码式键盘,且采用按键容易识别的、一键一线式的独立式键盘;数据显示采用软件译码动态扫描显示。显示器为共阴极LED。 4. 从分辨率看,普通运放和11位以上的A/D转换器可以满足精度要求; 分辨率=0.1℃/(200-0)℃=1/2000 5. 由于温度变化缓慢,采用双积分型A/D转换器,不需要采样保持器 这样,系统组成方案的雏形已经建立。 方案1 差分放大器 单电桥测温电路 电阻温度传感器 单片机(键盘、显示器) A/D转换器 电压放大器 滤波器 方案2 集成T/I变换器 A/D转换器 滤波器 I/U变换器 单片机(键盘、显示器) 以上两个方案的主要区别是选用的传感器不同,两种传感器都具有测量精度较高的特点。电阻温度传感器不但测量精度高,而且灵敏度高,对非温度量不敏感;集成电路温度传感器线性很好,不需要非线性校正,但测温范围较窄。本设计采用方案1。 三、总体设计流程图 温度测量仪电路设计流程图 图1温度测量仪电路设计流程图 流程图简单说明 先由电阻温度传感器传递温度信号,因为温度信号较小,因此要在电路中加入电压放大电路将信号放大,以满足测量的要求。信号经过放大之后分为两路:一路直接输入数字显示电路模块的显示信号,另一路经继电器驱动电路模块中作为电压比较器的一个输入信号。 四、各单元电路设计 1.电源设计 在各种电子设备中,直流稳压电源是必不可少的组成部分,它是电子设备唯一能量来源, +5V输出电压,就需将交流220V的电压经过变压器、整流电路、滤波电路和稳压电路四个部分。 其电路图如下所示:同时输出正、负电压的电路图。 2.测温部分 测温部分采用全桥电路, PT100温度感测器是一种以白金(Pt)作成的电阻式温度检测器,属于正电阻系数,其电阻和温度变化的关系式如下:R=Ro(1+αT) 其中α=0.00392,Ro为100Ω(在0℃的电阻值),T为摄氏温度<br>因此白金作成的电阻式温度检测器,又称为PT100。 3.温度检测电路模块 电阻电桥的两个输出端电压的差值(此即为Pt电阻在温度变化时导致的电阻变化所引起的电压值的改变量)可由以下公式求得。 其中,U为10V,R0为100,为Pt电阻在不同温度下的电阻值与在0℃时标称电阻的差值,并且当铂电阻传感器所处温度为零下时,差值为负值;当铂电阻传感器所处温度为零上时,差值为正值。 4.电压放大电路模块 电压放大模块采用仪用放大器 5.温度数字显示部分 5.1 ICL7107电路部分 ICL7107简介 ICL7107是高性能、低功耗的三位半A/D转换器电路。它包含七段译码器、显示驱动器、参考源和时钟系统。ICL7107可直接驱动发光二极管(LED)。 ICL7107将高精度、通用性和真正的低成本很好地结合在一起,它有低于10μV的自动校零功能,零源小于1μV/°C,低于10pA的输入电流,极性转换误差小于一个字。真正的差动输入和差动参考源在各种系统中都很有用。在用于测量负载单元、压力规管和其它桥式传感器时会有更突出的优点。 主要特点: ★保证零电平输入时,各量程的读值均为零。 ★很低的噪声。(小于15μVP-P ) ★1pA典型输入电流。 ★片上时钟。 ★真正的差动输入和差动参考源,直接LED ★低功耗(典型值小于10mW)。 显示驱动 ★ 不需外接有源电路。 5.2 显示电路部分 5.3 键盘、显示电路设计 键盘:设置4个按键,设功能键1个,每按下1次,K1状态计数器加1,使用“+”、“-”依次逐位预置上限温度百位、十位、个位和下限温度百位、十位、个位,预置完毕后,K1状态回0,为简化键处理程序设计,预置上、下限温度范围限制为-50~+250℃,而非0~+200℃。另设预置温度查询键1个,测温时可查询预置的上、下限温度,各键功能分配见附表4-1所示。 K1~K4状态功能表 K1态 按键 2DH.4 F0 显示 操作 0 K1 0 0/1 * 测温值 关A/D中断,K1状态+1,清预置寄存器,关预置错误报警,显示“0灭灭.H”/“0灭灭.L”, 0 K2、K3 * * * 无效 0 K4 * * * 每按1次K4,依次显示“XYZ.H”→“XYZ.L”→“测温值” 1~3 K4 * * * 无效 1 K2 0 0 0灭灭.H 百位数字加1 1 K2 0 0 1灭灭.H 无效 1 K3 0 0 0灭灭.H 无效 1 K3 0 0 1灭灭.H 百位数字减1 1 K1 0 0 X灭灭.H K1状态+1,显示“X0灭.H” 2 K2 0 0 0Y灭.H Y=9时无效,Y<9时Y+1 2 K2 0 0 1Y灭.H Y=5时无效,Y<5时Y+1 2 K2 0 1 -Y灭.H Y-1,当Y-1=0时置F0=0,显示“00灭.H” 2 K3 0 0 1Y灭.H Y≠0,Y-1;Y=0,无效 2 K3 0 0 0Y灭.H Y≠0,Y-1;Y=0,置F0=1,显负号,Y+1 2 K3 0 1 -Y灭.H Y=5时无效,Y≠5时Y+1 2 K1 0 * XY灭.H K1状态+1,显示“XY0.H” 3 K2 0 0 XYZ.H Z=9时无效,Z<9时Z+1 3 K2 0 1 -YZ.H Z=0时无效,Z≥0时Z-1 3 K3 0 0 XYZ.H Z=0时无效,Z≠0时Z-1 3 K3 0 1 -YZ.H Z=9时无效,Z≠9时Z+1 3 K1 0 * XYZ.H 上限变补码保存,若-49℃≤上限≤150℃,上限预置成功,2DH.4=1,K1回状态1,否则上限预置错误,开报警,显示“E4”, K1回0态,按K1重新预置。 1 K2 1 0 0灭灭.L 百位数字加1 1 K2 1 0 1灭灭.L 无效 1 K3 1 0 0灭灭.L 无效 1 K3 1 0 1灭灭.L 百位数字减1 2 K2 1 0 0Y灭.L Y=9时无效,Y<9时Y+1 2 K2 1 0 1Y灭.L Y=5时无效,Y<5时Y+1 2 K2 1 1 -Y灭.L Y-1,当Y-1=0时置F0=0,显示“00灭.L” 2 K3 1 0 1Y灭.L Y≠0,Y-1;Y=0,无效 2 K3 1 0 0Y灭.L Y≠0,Y-1;Y=0,置F0=1,显负号,Y+1 2 K3 1 1 -Y灭.L Y=5时无效,Y≠5时Y+1 2 K1 1 * XY灭.L K1状态+1,显示“XY0.L” 3 K2 1 0 XYZ.L Z=9时无效,Z<9时Z+1 3 K2 1 1 -YZ.L Z=0时无效,Z≥0时Z-1 3 K3 1 0 XYZ.L Z=0时无效,Z≠0时Z-1 3 K3 1 1 -YZ.L Z=9时无效,Z≠9时Z+1 3 K1 1 * XYZ.L 下限变补码保存,若-50℃≤下限<上限,预置成功,2DH.4=0,开A/D中断,K1回0态。否则预置错误,开报警,显示“E5”,K1回状态0,按K1重新预置。 表中XYZ为预置的上限和下限温度值,2DH.4=0置上限温度、2DH.4=1置下限温度,F0=0预置温度为正,F0=1预置温度为负。 硬件电原理图 五、软件设计 一 时钟频率的确定 单片机时钟频率fosc:单片机的时钟频率越高,运算速度越快;但耗电量增加、抗干扰能力变差。本设计是测温系统,对测量速度要求不高也无串行通信功能,对时钟无特殊要求,初选fosc=6MHz。 A/D转换时钟频率fCP:正向积分时间应是干扰信号周期的整倍数,考虑到抗50Hz工频干扰,取正向积分时间为60 mS 则TCP=60000μS/4000=15μS ,fCP=1/TCP=1/15μS≈66.7kHz。查RC~fCP曲线得:RC=470kΩ。完成一次A/D转换所需时间T0≈16400×TCP=16400×15×10-6=0.246S,即每秒完成4次A/D转换。 三 监控程序设计 1 RAM地址分配:见RAM附表4-3所示。约定:多字节定点数存放在RAM中地址连续的单元中时,地址小的单元存放数据的高字节。 2 系统初始化参数及控制字 (P1)=0FFH,置P1口为输入口 (P2)=00H,关显示器,关报警灯和蜂鸣器 (P3)=0FFH,置P3口为输入口 RAM地址分配表 地址 用途说明 0组工作寄存器 R1、R4、R5显示器自检子程序,R0、R2 ROM、RAM自检子程序,R1、R3通道自检子程序,R0、R2、R6、R7显示子程序 1组工作寄存器 A/D转换中断服务,BCD码变二进制、二进制变BCD码、二进制数求补码子程序,双字节二进制补码比较大小子程序 2组工作寄存器 K1~K4键处理子程序,R7功能键K1状态计数器,R6查询键K4状态计数器,R4~R6预置上、下限温度计数器百位~个位,BCD码 20H~21H 存放A/D转换结果,压缩BCD码,符号存F0,变换为二进制补码 22H~23H 存放4次A/D值的和、去零漂、取平均求测温值的补码 24H~25H 保存预置温度BCD码,符号暂存F0,转换为二进制、求补码 26H~27H 存放测温值,压缩BCD码 2CH 显示字段码暂存 2FH~32H 显示缓冲区,BCD码,千位~个位 33H~34H 存放4次测零漂的和,二进制补码 35H~37H 保存预置上温度,百位~个位,BCD码,符号在35H最高位 38H~3AH 保存预置下温度,百位~个位,BCD码,符号在38H最高位 3BH~3CH 预置上限温度值,二进制补码 3DH~3EH 预置下限温度值,二进制补码 3FH~40H 允许预置的上限温度最大值,二进制补码 41H~42H 允许预置的上限温度最小值,二进制补码 43H~44H 允许预置的下限温度最小值,二进制补码 45H 中断次数计数器 46H 定时测零漂计数器 60H~7FH 堆栈 F0 暂存A/D和预置上、下限温度的符号位,“0”正/“1”负 2DH.0 2DH.0=1—ROM有故障 2DH.1 2DH.1=1—RAM有故障 2DH.2 2DH.2=1—输入通道有故障 2DH.3 2DH.3=1开机自检有故障 2DH.4 置上、下限标志,2DH.4=0置上限温度,2DH.4=1置下限温度 2DH.5 2DH.5=1,超测温上限 2DH.6 2DH.6=1,超测温下限 2DH.7 测零漂/自检、测温标志,“1”测零漂/“0”自检、测温 (SP)=5FH,堆栈底设为60H (IP)=01H,设为高级中断 IT0=1,设外部中断0为边沿触发方式 (IE)=00H,禁止所有中断请求 (IE)=81H,仅允许中断请求 (17H)=00H,清零功能键K1状态计数器2组R7 (16H)=00H,清零查询键K4状态计数器2组R6 六、部分程序 ORG 0000H LJMP ZCX00 ;首先运行主程序 ORG 0003H LJMP INT00 ;中断向量 ORG 0030H ;主程序 ZCX00:MOV P2,#40H ;关报警、关显示 MOV P3,#0FFH ;P3设为输入口 MOV SP,#5FH ;设堆栈底为60H MOV IP,#01H ;为高级中断 SETB IT0 ;为边沿触发 CLR A MOV IE,A ;禁止所有中断请求 PUSH PSW SET RS0 MOV R0,A ;置上限设置为初始状态 MOV R1,A ;置下限设置为初始状态 POP PSW MOV 20H,A MOV 21H,A MOV 22H,A MOV 23H,A MOV 2DH,A ;置故障、超限等标志为初始状态 MOV 29H,A ;清零4次测零漂的和(始终为补码) MOV 33H,A MOV 34H,A SETB RS1 MOV R5,A ;置A/D转换次数 MOV R7,#4 ;置定时测零漂计数器初值 CLR RS1 ACALL TDIS0 ;调显示器自检子程序 ZCX01:ACALL TROM0 ;调ROM自检子程序 ACALL TRAM0 ;调RAM自检子程序 ACALL TSRZJ ;调输入通道自检子程序 ACALL DIS00 ;调显示子程序 JB 2DH.0,ERR01 ;自检故障判断 JB 2DH.1,ERR02 JB 2DH.2,ERR03 CLR 2DH.3 ;清故障标志 CLR P2.2 ;关故障报警 SJMP ZCX02 ERR01:MOV 32H,#01H ;置个位显示“1” SJMP ERR04 ERR02:MOV 32H,#02H ;置个位显示“2” SJMP ERR04 ERR03:MOV 32H,#03H ;置个位显示“3” ERR04:MOV 31H,#0EH ;置十位显示“E” MOV 30H,#0CH ;置百位显示“熄灭” MOV 2FH,#0CH ;置千位显示“熄灭” SETB 2DH.3 ;置开机自检故障标志 SETB P2.2 ;开故障报警 SJMP ZCX01 ;重新自检 ZCX02:MOV SP,#5FH ;系统初始化 SETB P2.7 ;通道开关置测温状态 ZCX03:ACALL DIS00 ;调显示子程序 JNB P3.4,ZCX0A ;有键按下,转键处理 JNB P3.5,ZCX0A JNB P3.6 ZCX0A JNB P3.7,ZCX0A ZCX04:JB 2DH.5,ZCX05 ;超上限,超上限报警 JB 2DH.6,ZCX06 ;超下限,超下限报警 JB 2EH.0,ZCX07 ;转A/D过载报警 CLR P2.2 ;关超限报警 SJMP ZCX03 ZCX05:MOV R5,#0AH ;显示“HHHH” SJMP ZCX08 ZCX06:MOV R5,#0BH ;显示“LLLL” SJMP ZCX08 ZCX07:MOV R5,#0FH ;显示“8.8.8.8.” ZCX08:MOV R4,#4 MOV R0,2FH ZCX09:MOV @R0,R5 INC R0 DJNZ R4,ZCX09 SETB P2.2 ;开超限报警 SJMP ZCX03 ZCX0A:ACALL KEY00 SJMP ZCX04 ORG 0100H ; 显示器自检子程序 TDIS0:MOV R4,#3 ;循环3次 TDIS1:MOV R1,#2FH ;置显缓区首址(最高位) MOV R6,#4 ;置显缓区为全亮 TDIS2:MOV @R1,#0FH INC R1 DJNZ R6,TDIS2 SETB P2.2 ;点亮报警灯 ;打开蜂鸣器 MOV R6,#125 ;字段全亮约 TDIS3:ACALL DIS00 DJNZ R6,TDIS3 MOV R1,#2FH ;置显缓区首址 MOV R6,#4 ;置显缓区为全灭 TDIS4:MOV @R1,#0CH INC R1 DJNZ R6,TDIS4 CLR P2.2 ;熄灭报警灯 ;关闭蜂鸣器 MOV R6,#125 ;全熄灭约0.5S TDIS5:ACALL DIS00 DJNZ R6,TDIS5 DJNZ R4,TDIS1 RET ROM自检 清零A、B 读ROM A 清故障标志 修改指针 A异或B B 校验和 A 置故障标志 返回 最后字节? A=B? ROM自检程序流程图 ROM自检子程序 ORG 0160H TROM0:MOV DPTR,#5A3AH ;为程序的结束地址 PUSH DPH ;程序的结束地址进栈 PUSH DPL MOV DPTR,#0000H ;0000H为程序的起始地址 CLR B TROM1:CLR A MOVC A,@A+DPTR ;读ROM XRL B,A ;异或运算结果存B POP A ;结束地址低8位出栈 MOV R2,A CJNE A,DPL,TROM3 ;当前地址低8位≠结束地址低8位,转移至TROM3 POP A ;结束地址高8位出栈 CJNE A,DPH,TROM2 ;当前地址高8位≠结束地址高8位,转移至TROM2 AJMP TROM4 ;ROM中程序代码全部读出并求异或和,转移至TROM4 TROM2:PUSH A ;结束地址高8位进栈 MOV A,R2 TROM3:PUSH A ;data1低8位进栈 INC DPTR ;当前地址加1 AJMP TROM1 ;继续异或和运算 TROM4:MOV DPTR,#5A42H ;指向校验和地址 CLR A MOVC A,@A+DPTR ;读代码校验和 XRL A,B ;A、B相等时,(A)=0 JNZ TROM5 ;(A)≠0,ROM故障 CLR 2DH.0 ;清故障标志 RET TROM5:SETB 2DH.0 ;置故障标志 RET RAM自检子程序 TRAM0: MOV SP,#7FH MOV R0,#7FH ;置初始地址指针 TRAM1: MOV @R0,#55H MOV A,@R0 CJNE A,#55H,TRAM2 MOV @R0,#0AAH MOV A,@R0 CJNE A,#0AAH,TRAM2 DJNZ R0,TRAM1 ;未检完,继续 CLR 2DH.1 ;清故障标志 RET TRAM2:SETB 2DH.1 ;置故障标志 MOV SP,#5FH ;恢复栈指针 RET RAM自检 置地址指针 写入并读出 清故障标志 写入并读出 返回 相等? 相等? 置故障标志 修改指针 检验完? RAM自检流程图 七.总结 通过这次设计,我感觉到了这次课题设计的难度。经过多次的修改编译,和同学们的帮助终于把一个个让人头疼的错误修改正确,若没有老师与同学的帮助我想我不可能在有限的时间里完成任务。同时我也体会到了合作的快乐。通过这次设计我学到了很多,在余下的时间里我会更加努力,在以后的工作中也会珍惜每次机会。 由于本人学识和水平优先,课程设计中不妥之处和错误之处在所难免,敬请同仁与读者批评指正。 八、主要参考文献 《智能仪器原理与设计》 赵新民 哈尔滨工业大学出版社 《单片机原理与接口技术》 李朝青 北京航空航天大学出版社 《单片机原理与应用》 李建忠 西安电子科技大学出版社 《单片机应用系统设计应用》 何立民主编 北京航空航天大学出版社 《智能化仪器原理及应用》 曹建平 西安电子科技大学出版社 网址: 设计总体原理图
展开阅读全文

开通  VIP会员、SVIP会员  优惠大
下载10份以上建议开通VIP会员
下载20份以上建议开通SVIP会员


开通VIP      成为共赢上传

当前位置:首页 > 教育专区 > 其他

移动网页_全站_页脚广告1

关于我们      便捷服务       自信AI       AI导航        抽奖活动

©2010-2026 宁波自信网络信息技术有限公司  版权所有

客服电话:0574-28810668  投诉电话:18658249818

gongan.png浙公网安备33021202000488号   

icp.png浙ICP备2021020529号-1  |  浙B2-20240490  

关注我们 :微信公众号    抖音    微博    LOFTER 

客服