收藏 分销(赏)

巴黎公约途径和PCT途径的区别.docx

上传人:pc****0 文档编号:7451840 上传时间:2025-01-05 格式:DOCX 页数:3 大小:17.73KB 下载积分:10 金币
下载 相关 举报
巴黎公约途径和PCT途径的区别.docx_第1页
第1页 / 共3页
巴黎公约途径和PCT途径的区别.docx_第2页
第2页 / 共3页


点击查看更多>>
资源描述
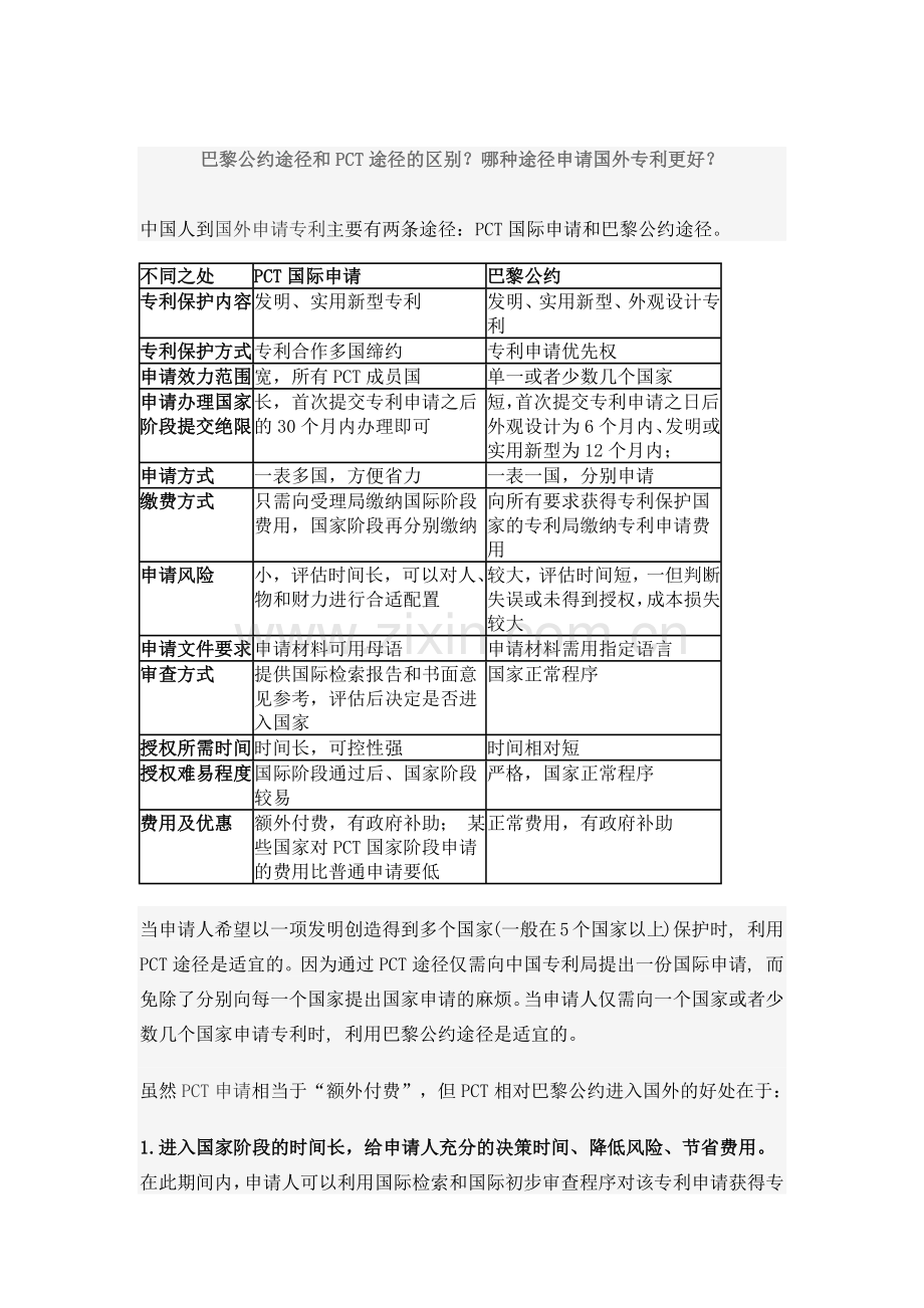
巴黎公约途径和PCT途径的区别?哪种途径申请国外专利更好? 中国人到国外申请专利主要有两条途径:PCT国际申请和巴黎公约途径。 不同之处 PCT国际申请 巴黎公约 专利保护内容 发明、实用新型专利 发明、实用新型、外观设计专利 专利保护方式 专利合作多国缔约 专利申请优先权 申请效力范围 宽,所有PCT成员国 单一或者少数几个国家 申请办理国家阶段提交绝限 长,首次提交专利申请之后的30个月内办理即可 短,首次提交专利申请之日后,外观设计为6个月内、发明或实用新型为12个月内; 申请方式 一表多国,方便省力 一表一国,分别申请 缴费方式 只需向受理局缴纳国际阶段费用,国家阶段再分别缴纳 向所有要求获得专利保护国家的专利局缴纳专利申请费用 申请风险 小,评估时间长,可以对人、物和财力进行合适配置 较大,评估时间短,一但判断失误或未得到授权,成本损失较大 申请文件要求 申请材料可用母语 申请材料需用指定语言 审查方式 提供国际检索报告和书面意见参考,评估后决定是否进入国家 国家正常程序 授权所需时间 时间长,可控性强 时间相对短 授权难易程度 国际阶段通过后、国家阶段较易 严格,国家正常程序 费用及优惠 额外付费,有政府补助; 某些国家对PCT国家阶段申请的费用比普通申请要低 正常费用,有政府补助 当申请人希望以一项发明创造得到多个国家(一般在5个国家以上)保护时, 利用PCT途径是适宜的。因为通过PCT途径仅需向中国专利局提出一份国际申请, 而免除了分别向每一个国家提出国家申请的麻烦。当申请人仅需向一个国家或者少数几个国家申请专利时, 利用巴黎公约途径是适宜的。 虽然PCT申请相当于“额外付费”,但PCT相对巴黎公约进入国外的好处在于: 1.进入国家阶段的时间长,给申请人充分的决策时间、降低风险、节省费用。在此期间内,申请人可以利用国际检索和国际初步审查程序对该专利申请获得专利授权的可能性进行初步评估,并结合技术发展情况和市场前景等因素确定是否要到具体国家去申请。可以对人力、物力和财力进行合适配置。如果同时进入多个国家,巴黎公约就要在12个月内筹集到进入多个国家的大笔申请费用,而通过PCT途径则有充分的时间筹集资金。 2.一表多国,办理方便。只须提交一份国际申请,即能得到一个可在多个国家生效的国际申请日,就可以向多个国家申请专利,而不必向每一个国家分别提交专利申请,为专利申请人向外国申请专利提供了方便。 3.进入国家阶段前提供报告,参考价值大,降低风险、节省费用。国际专利申请要经过国际检索单位的国际检索,可以在进入其它国家之前得到一份高质量的 。该国际检索报告给出一篇或多篇现有技术文件,使得专利申请人既可以了解现有技术的状况,又可以初步判断发明是否具备授予专利的前景。如果国际申请经过了国际初步审查,专利申请人还可以得到一份国际初步审查单位做出的高标准的国际初步审查报告。如果该国际初步审查报告表明,该发明不具备新颖性、创造性和工业实用性,则专利申请人可以考虑不再进入国家阶段,以便节省费用。如果专利申请的授权条件不充分,进入多个申请国后均被驳回,将会损失较 4.缴费手续简捷。只需向受理局而不是向所有要求获得专利保护国家的专利局缴纳专利申请费用,简化了缴费手续。 5.某些国家阶段申请费用低。某些国家对PCT国家阶段申请的费用比普通申请要低。 6.可用母语申请,方便灵活。申请的语言可以是中文、英语、法语、德语、日语、俄语、西班牙语等,中国申请人提出国际专利申请可以使用中文和英文,这为中国的外资企业申请专利提供了方便。 7.保护范围广,在国外提出“抵触申请”机会更多,可在一定程度上阻止他人就该技术在这些国家获得专利权。申请人一旦发现在某个国家有“在该国际申请案申请日之后且但申请之技术公开之前递交的相关专利申请”的公开,就可以采取启动该国国家阶段程序的方法“制造”在该国的抵触申请,以阻止在该国的“相关专利申请”获得授权。而巴黎公约途径则难以具备该效果。
展开阅读全文

开通  VIP会员、SVIP会员  优惠大
下载10份以上建议开通VIP会员
下载20份以上建议开通SVIP会员


开通VIP      成为共赢上传

当前位置:首页 > 百科休闲 > 其他

移动网页_全站_页脚广告1

关于我们      便捷服务       自信AI       AI导航        抽奖活动

©2010-2026 宁波自信网络信息技术有限公司  版权所有

客服电话:0574-28810668  投诉电话:18658249818

gongan.png浙公网安备33021202000488号   

icp.png浙ICP备2021020529号-1  |  浙B2-20240490  

关注我们 :微信公众号    抖音    微博    LOFTER 

客服