收藏 分销(赏)

调节阀考核试卷新答案.doc

上传人:xrp****65 文档编号:6118065 上传时间:2024-11-28 格式:DOC 页数:5 大小:99.50KB 下载积分:10 金币
下载 相关 举报
调节阀考核试卷新答案.doc_第1页
第1页 / 共5页
调节阀考核试卷新答案.doc_第2页
第2页 / 共5页


点击查看更多>>
资源描述
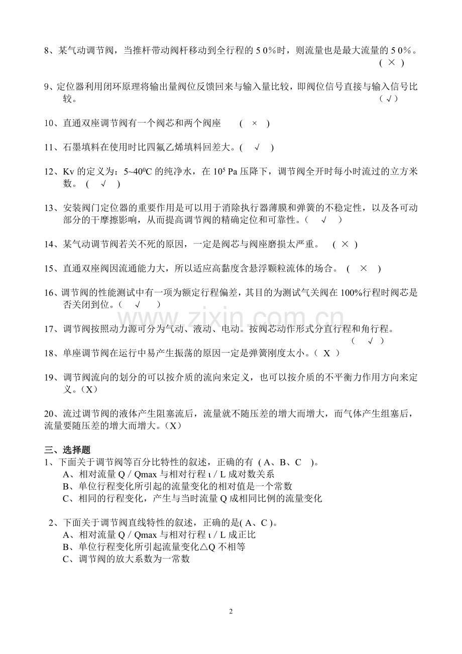
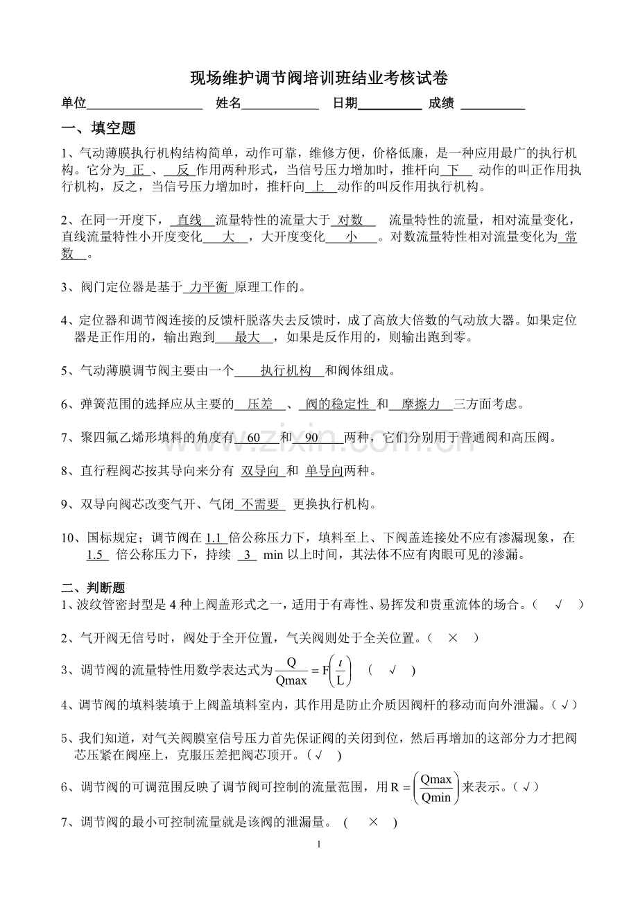
现场维护调节阀培训班结业考核试卷 单位          姓名       日期 成绩       一、填空题 1、气动薄膜执行机构结构简单,动作可靠,维修方便,价格低廉,是一种应用最广的执行机构。它分为 正 、 反 作用两种形式,当信号压力增加时,推杆向 下 动作的叫正作用执行机构,反之,当信号压力增加时,推杆向 上 动作的叫反作用执行机构。 2、在同一开度下, 直线 流量特性的流量大于 对数 流量特性的流量,相对流量变化,直线流量特性小开度变化 大 ,大开度变化 小 。对数流量特性相对流量变化为 常数 。 3、阀门定位器是基于 力平衡 原理工作的。 4、定位器和调节阀连接的反馈杆脱落失去反馈时,成了高放大倍数的气动放大器。如果定位器是正作用的,输出跑到 最大 ,如果是反作用的,则输出跑到零。 5、气动薄膜调节阀主要由一个  执行机构 和阀体组成。 6、弹簧范围的选择应从主要的 压差 、 阀的稳定性 和 摩擦力 三方面考虑。 7、聚四氟乙烯形填料的角度有 60 和 90 两种,它们分别用于普通阀和高压阀。 8、直行程阀芯按其导向来分有 双导向 和 单导向两种。 9、双导向阀芯改变气开、气闭 不需要 更换执行机构。 10、国标规定;调节阀在1.1 倍公称压力下,填料至上、下阀盖连接处不应有渗漏现象,在1.5 倍公称压力下,持续 3 min以上时间,其法体不应有肉眼可见的渗漏。 二、判断题 1、波纹管密封型是4种上阀盖形式之一,适用于有毒性、易挥发和贵重流体的场合。( √ )                                                                                                                2、气开阀无信号时,阀处于全开位置,气关阀则处于全关位置。( × ) 3、调节阀的流量特性用数学表达式为 ( √ ) 4、调节阀的填料装填于上阀盖填料室内,其作用是防止介质因阀杆的移动而向外泄漏。(√)                                                5、我们知道,对气关阀膜室信号压力首先保证阀的关闭到位,然后再增加的这部分力才把阀芯压紧在阀座上,克服压差把阀芯顶开。(√ ) 6、调节阀的可调范围反映了调节阀可控制的流量范围,用来表示。(√) 7、调节阀的最小可控制流量就是该阀的泄漏量。 ( × )  8、某气动调节阀,当推杆带动阀杆移动到全行程的5 0%时,则流量也是最大流量的5 0%。( × ) 9、定位器利用闭环原理将输出量阀位反馈回来与输入量比较,即阀位信号直接与输入信号比较。 (√) 10、直通双座调节阀有一个阀芯和两个阀座  ( × ) 11、石墨填料在使用时比四氟乙烯填料回差大。( √ ) 12、Kv的定义为:5~400C的纯净水,在105 Pa压降下,调节阀全开时每小时流过的立方米数。 ( √ ) 13、安装阀门定位器的重要作用是可以用于消除执行器薄膜和弹簧的不稳定性,以及各可动部分的干摩擦影响,从而提高调节阀的精确定位和可靠性。( √ ) 14、某气动调节阀若关不死的原因,一定是阀芯与阀座磨损太严重。 ( × ) 15、直通双座阀因流通能力大,所以适应高黏度含悬浮颗粒流体的场合。 ( × ) 16、调节阀的性能测试中有一项为额定行程偏差,其目的为测试气关阀在100%行程时阀芯是否关闭到位。( √ ) 17、调节阀按照动力源可分为气动、液动、电动。按阀芯动作形式分直行程和角行程。 ( √ ) 18、单座调节阀在运行中易产生振荡的原因一定是弹簧刚度太小。( X ) 19、调节阀流向的划分的可以按介质的流向来定义,也可以按介质的不平衡力作用方向来定义。(X) 20、流过调节阀的液体产生阻塞流后,流量就不随压差的增大而增大,而气体产生组塞后,流量要随压差的增大而增大。(X) 三、选择题 1、下面关于调节阀等百分比特性的叙述,正确的有 ( A、B、C )。 A、相对流量Q/Qmax与相对行程ι/L成对数关系 B、单位行程变化所引起的流量变化的相对值是一个常数 C、相同的行程变化,产生与当时流量Q成相同比例的流量变化 2、下面关于调节阀直线特性的叙述,正确的是( A、C )。 A、相对流量Q/Qmax与相对行程ι/L成正比 B、单位行程变化所引起流量变化△Q不相等 C、调节阀的放大系数为一常数 3、( A、B、C )调节阀特别适用于浆状物料。 A、球阀 B、隔膜阀 C.蝶阀 D.笼式阀 4、下列气动薄膜调节阀是气开式的有( B、C )。 5、一般情况下既要求调节又要求切断时,可选用( D )。 A、单座阀 B、蝶阀 C、隔膜阀 D、偏心旋转阀 6、四氟填料的工作温度一般在( A )。 A、一40-~250 0C B.一60~450 0C C.一60~一250 0C 7、工艺人员打开与调节阀并联的截止阀,会使可调比变( B ),流量特性变( C )。 A.好 B.小 C、差 8、那种情况下需要用阀门定位器(A、B、C、D、E、F、G)。 A.摩擦力大,需要精确定位的场合 B.缓慢过程需要提高调节阀响应速度的场合 C.需要提高执行机构输出力和切断能力的场合 D.分程调节的场合 E.需要改变调节阀流量特性的场合 F.调节器比例带很宽但又要求阀对小信号有响应 G.无弹簧的执行机构调节阀 9、下面的叙述中,正确的是( B )。 A.阀门定位器的输出信号大小与输入信号大小成正比 B.阀杆的行程与阀门定位器的输入信号大小成正比 C.阀杆的行程与阀门定位器的输出信号大小成正比 10、高压差调节阀使用寿命短的主要原因是( A )。 A.汽蚀 B.腐蚀 C.冲蚀 11、流量系数Kv与Cv的关系是( A )。 A.Cv=1.1 6 7Kv B.Kv=1.1 6 7 Cv C.Cv=Kv 12、直行程调节阀安装在工艺管道上的最佳位置是( B )。 A.水平 B.垂直 C.任意 1 3、调节阀在小开度工作时,应选用( B )流量特性。 A.直线 B.等百分比 C.快开 14、在事故状态下,为保证设备安全,压力放空系统应选择( C )特性调节阀。 A.直线 B.等百分比 C.快开 15、气动阀门定位器线性不好的原因有(A、B ) A、喷嘴挡板平衡度不好 B、定位器未按要求安装 16、调节阀全关后泄露量大的原因主要有( A、B、C、D、E )。 A.阀芯、阀座密封面腐蚀、磨损 B.阀座外圆与阀体连接的螺纹被腐蚀、冲刷 C.阀内件有异物 D.介质压差大于执行机构的输出力 E.阀杆弯曲、导向 性差 17、增大执行机构的输出力是保证阀门关闭,提高密封性能的常见方法。主要的方法有 (A、B、C、D、E ) A、改变弹簧范围 B、改用小刚度的弹簧 C、增设阀门定位器 D、提高气源压力 E、改用更大推力的执行机构。 四、简答题 1、闪蒸和空化汽蚀是怎么回事它对调节阀带来什么危害? 答:当压力为p 1的液体流经节流孔时,流速突然急剧增加,而静压力急剧下降,当孔后压力P2达到或者低于所饱和蒸汽压力PV时,部分液体就气化成为气体,形成气液两相共存的现象,这种现象称为闪蒸。如果产生闪蒸之后,P2不是保持在饱和蒸汽压力以下,在离开节流孔之后又急骤上升,这时气泡产生破裂并转化为液态,这个过程既为空化作用。气泡破裂,形成强大的压力冲击波,作用在阀芯阀座金属表面上,使材料形成蜂窝状似的破坏,同时引起严重的振动和噪声,这种现象称为汽蚀。P91 2、一台气动调节阀,若阀杆在全行程的5 0%位置,则通过阀的流量是否也在最大流量的5 0%? 答:不一定要以阀的结构特性而定,在阀两端压差恒定的情况下,如果是快开阀则流量大于50%是直线阀流量等于50%,如果是对数阀流量小于50%。 3、阀门定位器的主要作用有哪些? 1)提高阀门位置精度。 2)减少调节信号的传递滞后、加快动作速度。 3)增大执行机构输出力、克服不平衡力。 4)实现电气的转换。 五、计算题 1、两台调节阀,其可调比R1=R2=50,第一台调节阀的最大流量Q1max=100m3/h 第二台调节阀的最大流量Q2 max =10m3/h,若采用分程控制时,总可调比是多少? 第一台阀最小流量为Q1min=100/50=2 m3/h, 第二台阀最小流量为Q2min=1 0/50=0.2 m3/h, 则两台阀总可调比为R=Q1max/Q2min=100/0.2=500 2、 一台调节阀的流量系数KV为50,当阀前后压差为1 6 X l00 kPa,流体密度 为0.81g/Cm3时,所能通过的最大流量是多少? 体积流量 质量流量 3、某一流量控制系统,以节流装置作流量测量,调节阀为线性流量特性,当工作在理想工况时,当调节阀的行程在1/2时,在差压变送器上测得的电流应为多少?当用等百分比流量调节阀代替时,在差压变送器上测得的电流应为多少?(假设管道内流过的最大流量为100m3/h,R=30)  答;1、当调节阀为线性,开度为1/2时、变送器的输出为 (1) =51.66m3 /h (2) I=(51.66/100)-2 ×16+4 =15.5mA 2、当调节阀为等百分比,开度为1/2时、变送器的输出为 (1) = 18.26 m3 /h (2) I=(18.26/100)-2 ×16+4 =6.9mA 4、有一台调节阀气源压力140 kPa、膜头面积280 Cm2,弹簧范围20—100 kPa,当行程100/100时、执行机构的最大输出力为多少? 解: 行程100%时:±F=Ae(P-P0-P r) = 280×(140-20-80) =280 Cm2×40 kPa =1120N 5
展开阅读全文

开通  VIP会员、SVIP会员  优惠大
下载10份以上建议开通VIP会员
下载20份以上建议开通SVIP会员


开通VIP      成为共赢上传

当前位置:首页 > 环境建筑 > 其他

移动网页_全站_页脚广告1

关于我们      便捷服务       自信AI       AI导航        抽奖活动

©2010-2025 宁波自信网络信息技术有限公司  版权所有

客服电话:0574-28810668  投诉电话:18658249818

gongan.png浙公网安备33021202000488号   

icp.png浙ICP备2021020529号-1  |  浙B2-20240490  

关注我们 :微信公众号    抖音    微博    LOFTER 

客服