收藏 分销(赏)

初中化学第五章化学方程式基本知识过关训练.pdf

上传人:a199****6536 文档编号:5941088 上传时间:2024-11-23 格式:PDF 页数:7 大小:248.78KB 下载积分:6 金币
下载 相关 举报
初中化学第五章化学方程式基本知识过关训练.pdf_第1页
第1页 / 共7页
初中化学第五章化学方程式基本知识过关训练.pdf_第2页
第2页 / 共7页


点击查看更多>>
资源描述
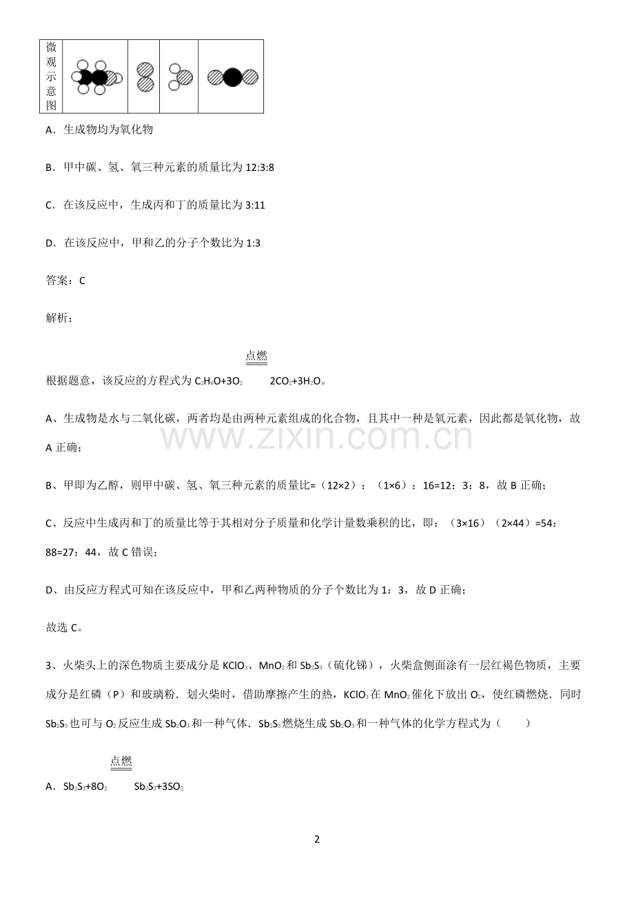
1 (每日一练每日一练)初中化学第五章化学方程式基本知识过关训练初中化学第五章化学方程式基本知识过关训练 单选题 1、如图是某反应前后分子变化的微观示意图,下列说法正确的是 A反应物与生成物共有 5 种物质 B反应前后元素的种类不变 C反应前后分子的个数不变 D该反应属于化合反应 答案:B 解析:A、由图可知,反应前一种分子经过变化产生了两种新的分子,故反应物和生成物共有三种物质,不符合题意;B、由图及质量守恒定律可知,反应前后元素的种类不变,符合题意;C、由图可知,反应前后分子的个数改变,不符合题意;D、该反应符合“一变多”的特点,属于分解反应,不符合题意。故选:B。2、在点燃条件下,甲和乙反应生成丙和丁。它们的微观结构示意图如下所示(其中“”代表氢原子,“”代表碳原子,“”代表氧原子)。下列叙述错误的是 物质 甲 乙 丙 丁 2 微观示意图 A生成物均为氧化物 B甲中碳、氢、氧三种元素的质量比为 12:3:8 C在该反应中,生成丙和丁的质量比为 3:11 D在该反应中,甲和乙的分子个数比为 1:3 答案:C 解析:根据题意,该反应的方程式为 C2H6O+3O22CO2+3H2O。A、生成物是水与二氧化碳,两者均是由两种元素组成的化合物,且其中一种是氧元素,因此都是氧化物,故A 正确;B、甲即为乙醇,则甲中碳、氢、氧三种元素的质量比=(122):(16):16=12:3:8,故 B 正确;C、反应中生成丙和丁的质量比等于其相对分子质量和化学计量数乘积的比,即:(316)(244)=54:88=27:44,故 C 错误;D、由反应方程式可知在该反应中,甲和乙两种物质的分子个数比为 1:3,故 D 正确;故选 C。3、火柴头上的深色物质主要成分是 KClO3、MnO2和 Sb2S3(硫化锑),火柴盒侧面涂有一层红褐色物质,主要成分是红磷(P)和玻璃粉划火柴时,借助摩擦产生的热,KClO3在 MnO2催化下放出 O2,使红磷燃烧同时Sb2S3也可与 O2反应生成 Sb2O3和一种气体Sb2S3燃烧生成 Sb2O3和一种气体的化学方程式为()ASb2S3+8O2Sb2S3+3SO2 点燃点燃3 BSb2O3+9O2Sb2O3+3SO2 C2Sb2S3+8O22Sb2O3+6SO2 D2Sb2S3+9O22Sb2O3+6SO2 答案:D 解析:依题意可知,该反应的反应物为 Sb2S3和 O2,生成物为 Sb2O3和一种气体。所以 A 中生成物错误,B 中反应有错误,即可排除 A、B 两选项;C 选项没有配平,D 选项中化学方程式正确。故选:D。4、兴趣小组的同学利用下图装置,探究化学反应前后物质的质量是否守恒。应选用的药品是 A铁粉和稀盐酸液体中 B硝酸钾晶体和水 C碳酸钡粉末和稀硫酸 D铜粉和硝酸银溶液 答案:D 解析:由题意,如图所示用敞口容器探究质量守恒,应选择反应物和生成物均无气体的化学反应。点燃点燃点燃4 A、铁粉和稀盐酸反应生成氢气,烧杯敞口,气体逸出反应体系,A 选项药品不能用来探究化学反应前后物质的质量是否守恒,不符合题意;B、硝酸钾晶体和水不会发生反应,B 选项没有发生化学反应,药品不能用来探究化学反应前后物质的质量是否守恒,不符合题意;C、碳酸钡和稀硫酸反应生成二氧化碳,烧杯敞口,气体逸出反应体系,C 选项药品不能用来探究化学反应前后物质的质量是否守恒,不符合题意;D、铜粉和硝酸银溶液发生置换反应生成硝酸铜和银,无气体生成,D 选项药品能用来探究化学反应前后物质的质量是否守恒,符合题意。故选 D。小提示:本题考查探究化学反应前后物质的质量是否守恒的药品的选择,所选择的药品要能够发生化学反应,再结合实验装置进行分析,若为敞口容器的装置,应选择反应物和生成物均无气体的化学反应,否则因为空气的参与或者气体生成逸散出容器,就不能探究化学反应前后物质的质量是否守恒。5、利用催化剂可消除室内装修材料释放的甲醛,如图所示为该反应的微观示意图。下列说法不正确的是 A甲醛的化学式为 CH2O B生成物丙和丁中氧元素的化合价相同 C生成物丙由 1 个碳原子和 2 个氧原子构成 D参加反应的甲和生成的丁分子个数比为 1:1 答案:C 解析:5 A、根据微观示意图可知,甲醛的化学式为 CH2O,A 正确;B、生成物丙是二氧化碳,氧元素的化合价为-2 价;丁是水,水中氧元素的化合价为-2 价目,B 正确;C、生成物丙是二氧化碳,每个二氧化碳分子由 1 个碳原子和 2 个氧原子构成,C 不正确;D、该反应的化学方程式为,故参加反应的甲和生成的丁分子个数比为 1:1,D 正确。故选 C。多选题 6、在一密闭容器内加入甲、乙、丙、丁四种物质,在一定条件下发生化学反应,反应前后各物质的质量变化如下图。下列说法不正确的是 A该反应为化合反应 B丙可能为该反应的催化剂 C参加反应的乙、丁质量比为 3:2D丁相对分子质量是甲的 2 倍 答案:AD 解析:A、从给定的图示看:甲和丁的质量增大属于生成物,且分别生成 2 克和 4 克,乙的质量减少所以属于反应物,且有 6 克参加反应,因此丙的质量不会变化,可能是催化剂,所以该反应反应物是一种,生成物是两种,属于分解反应,选项 A 不正确;B、根据反应物乙的质量是 6g,生成物甲和丁的质量之和为 6g,因此丙的质量不会变化,可能是催化剂,选项B 正确;2222CH O+OCO+H O催化剂6 C、参加反应的乙、丁质量比为6 克4 克32,选项 C 正确;D、因为乙、甲、丁没有确定各物质的化学计量数之比,所以无法确定物质的相对分子质量的倍数。故选 AD。7、推理是一种重要的化学思维方法,以下推理合理的是 A因为 MnO2 能加快 H2O2 的分解速率,所以 MnO2 也能加快 H2O 的分解速率 B因为单质是由同种元素组成,所以只含一种元素的物质一定是单质 C氯酸钾受热分解生成氧气的质量一定等于氯酸钾中所含氧元素的质量 D因为蜡烛燃烧生成 CO2 和 H2O,所以蜡烛组成里一定含有碳元素和氢元素 答案:CD 解析:A、二氧化锰能加快过氧化氢分解的速率,但二氧化锰不一定能作其它物质分解的催化剂,不一定能加快其他物质分解的速率,选项 A 错误;B、单质是由同种元素组成,只含一种元素的物质不一定是单质,如氧气和臭氧的混合物,属于混合物,选项B 错误;C、根据质量守恒定律可知化学反应前后元素的质量不变,所以氯酸钾受热分解生成氧气的质量一定等于氯酸钾中所含氧元素的质量,选项 C 正确;D、根据质量守恒定律可知反应前后元素种类不变,蜡烛燃烧生成二氧化碳和水,说明蜡烛里一定含有碳和氢两种元素,可能含有氧元素,选项 D 正确。故填:CD。8、密闭容器中,下列各组物质在一定条件下充分反应后,冷却至室温,密闭容器中的气态物质为纯净物的是 A物质的量比为 11 的 C 和 O2 B分子数比为 11 的 CO 和 O2 C质量比为 15 的 CH4和 O2 7 D质量比为 34 的 C 和 O2 答案:AD 解析:A、物质的量比为 11 的 C 和 O2,发生反应:,反应后只有二氧化碳一种物质,属于纯净物,此选项符合题意;B、一氧化碳与氧气恰好反应时的分子个数比为 2:1,当分子数比为 11 的 CO 和 O2反应时,得到的是二氧化碳与氧气的混合气体,属于混合物,此选项不符合题意;C、根据化学方程式可知,甲烷与氧气恰好反应时的质量比为 1:4,当质量比为 15的 CH4和 O2发生反应,冷却至室温,密闭容器中的气态物质为二氧化碳与氧气的混合气体,此选项不符合题意;D、,该反应中 C 和 O2的质量比为 34,反应后只有一氧化碳一种物质,属于纯净物,此选项符合题意。故选 AD。22C+OCO点燃222CO+O2CO点燃4222CH+2OCO+2H O点燃22C+O2CO点燃
展开阅读全文

开通  VIP会员、SVIP会员  优惠大
下载10份以上建议开通VIP会员
下载20份以上建议开通SVIP会员


开通VIP      成为共赢上传

当前位置:首页 > 教育专区 > 初中化学

移动网页_全站_页脚广告1

关于我们      便捷服务       自信AI       AI导航        抽奖活动

©2010-2026 宁波自信网络信息技术有限公司  版权所有

客服电话:0574-28810668  投诉电话:18658249818

gongan.png浙公网安备33021202000488号   

icp.png浙ICP备2021020529号-1  |  浙B2-20240490  

关注我们 :微信公众号    抖音    微博    LOFTER 

客服