收藏 分销(赏)

春季高考医学类基本技能内容及参考评分标准11.30.doc

上传人:xrp****65 文档编号:5641930 上传时间:2024-11-15 格式:DOC 页数:10 大小:150KB 下载积分:10 金币
下载 相关 举报
春季高考医学类基本技能内容及参考评分标准11.30.doc_第1页
第1页 / 共10页
春季高考医学类基本技能内容及参考评分标准11.30.doc_第2页
第2页 / 共10页


点击查看更多>>
资源描述
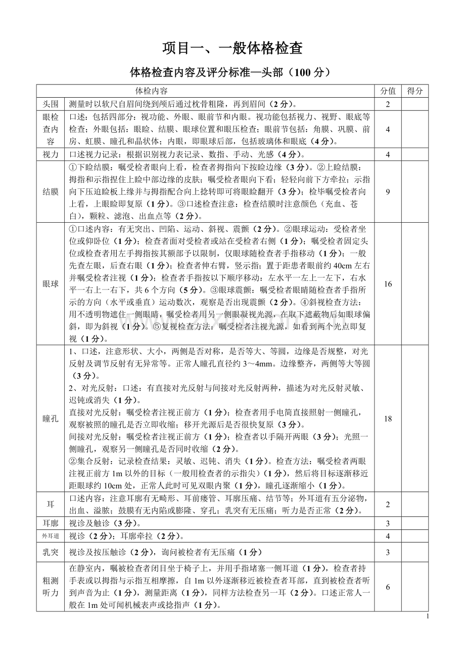
项目一、一般体格检查 体格检查内容及评分标准—头部(100分) 体检内容 分值 得分 头围 测量时以软尺自眉间绕到颅后通过枕骨粗隆,再到眉间(2分)。 2 眼检查内容 口述:包括四部分:视功能、外眼、眼前节和内眼。视功能包括视力、视野、眼底等检查;外眼包括:眼睑、结膜、眼球位置和眼压检查;眼前节包括:角膜、巩膜、前房、虹膜、瞳孔和晶状体;内眼,即眼球后部,包括玻璃体和眼底(4分)。 4 视力 口述视力记录:根据识别视力表记录、数指、手动、光感(4分)。 4 结膜 ①下睑结膜:嘱受检者眼向上看,检查者拇指向下按睑边缘(3分)。②上睑结膜:拇指和示指捏住上睑中部边缘的皮肤;嘱受检者眼向下看;轻轻向前下方牵拉;示指向下压迫睑板上缘并与拇指配合向上捻转即可将眼睑翻开(3分);检毕嘱受检者向上看,上眼睑即复原(1分)。③口述检查注意:检查结膜时注意颜色(充血、苍白),颗粒、滤泡、出血点等(2分)。 9 眼球 ①口述内容:有无突出、凹陷、运动、斜视、震颤(2分)。②眼球运动:受检者坐位或仰卧位(1分);检查者面对受检者或站在受检者右侧(1分);嘱受检者固定头位或检查者用左手拇指按其额部予以限制,仅眼球随检查者手指移动(1分);一般先查左眼,后查右眼(1分);检查者伸右臂,竖示指;置于距患者眼前约40cm左右并嘱受检者注视(1分);检查者手指按以下顺序移动:左水平一左上一左下,右水平一右上一右下,共6个方向(5分)。③眼球震颤:嘱受检者眼睛随检查者手指所示的方向(水平或垂直)运动数次,观察是否出现震颤(2分)。④斜视检查方法:用不透明物遮住一侧眼睛,嘱受检者用另一侧眼凝视光源,在取下遮蔽物后如眼球偏斜,即为斜视(1分)。⑤复视检查方法:嘱受检者注视光源,如看到两个光点即复视(1分)。 16 瞳孔 1、口述,注意形状、大小,两侧是否对称,是否等大、等圆,边缘是否规整,对光反射及调节反射有无异常等。正常人瞳孔直径约3~4mm。边缘整齐,两侧等大等圆(3分)。 2、对光反射:口述:有直接对光反射与间接对光反射两种,描述为对光反射灵敏、迟钝或消失(1分)。 直接对光反射:嘱受检者注视正前方(1分);检查者用手电简直接照射一侧瞳孔,观察被照的瞳孔是否立即收缩;移开光源后是否很快复原(3分)。 间接对光反射:嘱受检者注视正前方(1分);检查者以手隔开两眼(3分);光照一侧瞳孔,观察另一侧瞳孔是否同时收缩(2分)。 ②集合反射:记录检查结果:灵敏、迟钝、消失(1分)。检查方法:嘱受检者两眼注视正前方1m以外的目标(一般用检查者的示指尖)(1分),然后将目标逐渐移近距眼球约10cm处,正常人此时可见双眼内聚(1分),瞳孔逐渐缩小(1分)。 18 耳 口述内容:注意耳廓有无畸形、耳前瘘管、耳廓压痛、结节等;外耳道有五分泌物,出血、溢脓;鼓膜有无内陷或膨隆、穿孔;乳突有无压痛;听力是否正常(2分)。 2 耳廓 视诊及触诊(3分)。 3 外耳道 视诊(2分);耳廓牵拉(2分)。 4 乳突 视诊及按压触诊(2分),询问被检者有无压痛(1分) 3 粗测听力 在静室内,嘱被检查者闭目坐于椅子上,并用手指堵塞一侧耳道(1分),检查者持手表或以拇指与示指互相摩擦,自1m以外逐渐移近被检查者耳部,直到被检查者听到声音为止(1分),测量距离(1分),同样方法检查另一耳(2分)。口述正常人一般在1m处可闻机械表声或捻指声(1分)。 6 鼻 检查内容:包括鼻外形,有无鼻翼扇动、分泌物、出血,中隔偏曲,穿孔,鼻窦压痛等(2分)。 2 鼻窦 ①检查顺序为上颌窦—额窦—筛窦(2分)。②一般检查方法:检查者用双手拇指分别按压受检者两侧鼻窦,其余四指置于受检者两侧固定头部(2分)。③上颌窦检查方法:检查者双手置于受检者两侧耳后,双手拇指分别于左右眼眶下缘向后按压(2分)。④额窦检查方法:检查者双手置于两颞部,双手拇指分别置于受检者左右眼眶上方稍内,用力向后按压(2分)。⑤筛窦检查方法:检查者双手置于受检者两侧耳廓部,双手拇指分别置于受检者鼻根部与眼内角处向内后方按压(2分)。 10 口 口述并检查:口唇、口腔粘膜、牙齿与牙龈(注意牙齿形态、有无龋齿、缺齿、义齿和残根。齿龈有无红肿、出血、溢脓及牙龈缘有无沿线等)、舌、咽部与扁桃体、口腔气味(5分)。 5 咽部与扁桃体 ①检查方法:让受检者坐于椅上,头略后仰(1分),口张大并发“啊”音(1分),检查者用压舌板压舌前2/3与后1/3交界处(1分),在充足的光线下,口述可见到软腭、悬雍垂、腭弓、扁桃体、咽后壁等(2分)。②咽:有无充血、分泌物。有无咽后壁淋巴滤泡增殖(2分)。③扁桃体:大小、颜色、渗出物、假膜(2分)。扁桃体肿大分三度。不超过咽腭弓者为I度;超过咽腭弓者为Ⅱ度;超过咽后壁中线者为Ⅲ度(3分)。 12 体格检查内容及评分标准—颈部(60分) 体检内容 分值 得分 颈部分区 口述颈部分区:颈前三角和颈后三角(2分)。 2 颈部皮肤 视诊:口述注意有无蜘蛛痣、感染(疖、痈、结核)及其他局限性或广泛性病变,如瘢痕、瘘管、神经性皮炎、银屑病等(2分)。 2 颈部包块 口述:注意其部位、数目、大小、质地、活动度、与邻近器官的关系和有无压痛等特点(2分)。 2 颈 静 脉 口述:正常人立位或坐位时颈外静脉常不显露(1分),平卧时可稍见充盈,充盈的水平仅限于锁骨上缘至下颌角距离的下2/3以内(2分)。超过正常水平为颈静脉充盈(1分),在坐位或半坐位(身体呈45度)时,如颈静脉明显充盈、怒张或搏动,为异常征象(1分)。平卧位时若看不到颈静脉充盈,提示低血容量状态(1分)。 6 甲状腺 口述正常甲状腺:位于甲状软骨下方和两侧,正常约15~25g,表面光滑,柔软不易触及(1分)。 1 甲状腺视诊 口述视诊:观察甲状腺的大小和对称性(1分)。正常人甲状腺外观不突出,女性在青春发育期可略增大(1分)。检查时嘱被检查者做吞咽动作(1分),可见甲状腺随吞咽动作而向上移动(1分),如不易辨认时,再嘱被检查者两手放于枕后,头向后仰,再进行观察即较明显(2分)。 6 甲状腺触诊 (1)甲状腺峡部:位于环状软骨下方第二至第四气管环前面(1分)。站于受检者前面用拇指或站于受检者后面用示指从胸骨上切迹向上触摸(2分),并请受检者作吞咽动作(1分),可感到此软组织在手指下滑动,判断气管前软组织有无增厚、肿大和肿块(1分)。 (2)甲状腺侧叶: 前面触诊:一手拇指施压于一侧甲状软骨,将气管推向对侧(2分),另一手示、中指在对侧胸锁乳突肌后缘向前推挤甲状腺侧叶,拇指在胸锁乳突肌前缘触诊,配合吞咽动作,重复检查,可触及被推挤的甲状腺(3分)。用同样方法检查另一侧甲状腺(5分)。 后面触诊:类似前面触诊。一手示、中指施压于一侧甲状软骨,将气管推向对侧(2分),另一手拇指在对侧胸锁乳突肌后缘向前推挤甲状腺,示、中指在其前缘触诊甲状腺。配合吞咽动作,重复检查(3分)。用同样方法检查另一侧甲状腺(5分)。 25 甲状腺听诊 模拟甲状腺肿大听诊:用钟型听诊器直接放在肿大的甲状腺上,听诊有无血管杂音(3分)。 3 肿大分度 口述分度:不能看出肿大但能触及者为I度(1分);能看到肿大又能触及,但在胸锁乳突肌以内者为Ⅱ度(1分);超过胸锁乳突肌外缘者为Ⅲ度(1分)。 3 气管检查 正常人气管位于颈前正中部(1分)。检查时让病人取舒适坐位或仰卧位,使颈部处于自然直立状态(1分),检查者将示指与环指分别置于两侧胸锁关节上(2分),然后将中指置于气管之上(2分),观察中指是否在示指与环指中间(2分),或以中指置于气管与两侧胸锁乳突肌之间的间隙,据两侧间隙是否等宽来判断气管有无偏移(2分)。 10 体格检查内容及评分标准—心脏(100分) 体检内容 分值 得分 心脏视诊 被检查者仰卧位(或坐位)(1分),正确暴露胸部,上至颈以下(1分),下至中上腹(1分),两侧至腋中线(1分) 4 考生站在被检查者右侧,其视线与胸部同水平开始视诊(2分),仔细观察心前区有无隆起及异常搏动,然后正俯视整个前胸,观察心尖搏动位置与范围(2分)。 4 能够正确指出被检查者心尖搏动在第几肋间(2分),在锁骨中线内侧还是外侧(2分)。(正常人心尖搏动在第5肋间,锁骨中线内侧0.5-1.0cm);能够正确描述被检查者心尖搏动范围及是否正常(4分),具体搏动范围指划给考官看(2分)。(正常人心尖搏动范围直径为2.0-2.5cm)。 10 心脏触诊 考生与被检查者位置正确:被检查者仰卧,考生站在被检查者右侧(2分)。 2 考生用右手全手掌开始检查,置于被检查者心前区(1分),然后用手掌尺侧(小鱼际)或食指、中指及环指指腹并拢同时触诊(3分),也可用单一手指指腹触诊。 4 心尖搏动最强点在第几肋间(2分),在锁骨中线内或外(2分)。(正常人心尖搏动于第5肋间左锁骨中线内侧面0.5-1cm)(指点不正确不能得分)。 4 心脏震颤触诊(5分):考生用手掌或手掌尺侧小鱼际平贴于心前区各个部位,以触知有无微细的震动感。 5 心包摩擦感触诊在心前区或胸骨左缘第3-4肋间触诊(4分),能说出使触诊满意的条件:被检查者胸前倾位(2分)、收缩期(2分)、呼气末(2分)。 10 心脏叩诊 考生以左手中指的第一、二指节作为叩诊扳指,平置于心前区拟叩击的部位,扳指与肋间平行(3分),右手指自然弯曲,以中指指端叩击左手中指(扳指)第二指骨的前端叩击方向与叩诊部位的体表垂直(3分),叩击时应以腕关节与指关节的活动为主,叩击动作要灵活、短促,富有弹性。叩击后右手中指立即抬起(3分),在同一部位叩诊可连续2-3下(3分)。 12 左侧:在心尖搏动外2-3cm处开始叩诊(2分),由外向内至浊音出现(2分),逐个肋间向上(2分),直至第2肋间(2分)。 8 心右界叩诊:先叩出肝上界(4分),然后于其上一肋间由外向内至浊音止(2分),逐一肋间向上叩诊,直至第2肋间(2分)。 8 心脏听诊 心尖区即二尖瓣区(2分);肺动脉瓣区,即胸骨左缘第2肋间(2分);主动脉瓣区,即胸骨右缘第2肋间(2分);主动脉瓣第二听诊区,即胸骨左缘第3肋间(2分);三尖瓣区,即胸骨左缘第4、5肋间(2分)。 10 自心尖区(1分)开始→肺动脉瓣区(1分)→主动脉瓣区(1分)→主动脉瓣第二听诊区(1分)→三尖瓣区(1分)。每听诊区至少听30秒以上(3分),听诊时间太短应适当扣分。 8 听诊内容:心率(1分)、心律(1分)、正常心音(1分)、心音改变(正常、异常)(2分)、心脏杂音(正常、异常)(4分)、心包摩擦音(2分)等。 11 体格检查内容及评分标准—胸肺(100分) 体检内容 分值 得分 胸和肺的视诊 腋窝(1分)、锁骨上、下窝(1分)、胸骨上窝(1分)及腹上角(1分);认为划分前正中线(1分)、胸骨线(1分)、胸骨旁线(1分)、锁骨中线(1分)。(标志线或自然陷窝名称讲对0.5分,指点位置正确0.5分) 8 正常胸、桶状胸、扁平胸、鸡胸、肋间隙增宽、肋间隙窄、乳房是否对称、脊柱形态;正常呼吸频率、呼吸过速、呼吸过缓、呼吸深度变化;潮式呼吸、间停呼吸、抑制呼吸、叹息样呼吸。上述各项提到各得1分,未提及不得分。 16 肺和胸膜的触诊 前胸廓扩张度的检查:考生两手置于被检查者胸廓下面的前侧部,左右手拇指分别沿两侧肋缘指向剑突,拇指尖在前正中线两侧对称部位,两手掌和伸展的手指置于前侧胸壁(2分)。嘱被检查者做深呼吸运动(1分),观察比较两手的动度是否一致,以此对比被检查者呼吸时两侧胸廓扩张度(1分)。 4 后胸廓扩张度的检查:考生将两手平置于被检查者背部,约于第十肋骨水平(1分),拇指与中线平行,并将两侧皮肤向中线轻推(1分),嘱被检查者做深呼吸运动(1分),比较两手的动度是否一致(1分)。 4 语音震颤检查:①考生将左右手掌的尺侧缘或掌面轻放于被检查者两侧胸壁的对称部位(2分),告知被检查者用同等强度重复轻发“yi”长音(1分)。②自上而下(1分),从内到外(1分),两手交叉检查(1分),比较两侧对称部位语音震颤的异同,注意有无增强或减弱。 6 胸膜摩擦感检查:受检者取仰卧位(2分),令受检者反复作深慢呼吸运动(2分),检查者用手掌轻贴前胸下前侧部或腋中线第5、6肋间胸壁(2分)。 6 肺脏的叩诊 间接叩诊:患者平卧考生站其右侧(1分),考生左手中指第一节和第二节作为叩诊扳指(1分),紧贴于欲叩诊的部位上(1分),右手指自然弯曲,中指指端以垂直的方向叩诊于扳指上(1分),扣击手法正确,力量适当(1分)。 5 叩诊自锁骨上窝开始(1分),然后沿锁骨中线(1分)、腋前线(1分)自第一肋间隙(1分)从上至下逐一肋间隙进行叩诊(1分);其次检查侧胸壁:请被检查者举起上臂置于头部(1分),自腋窝开始沿腋中线向下叩诊至肋缘(1分);最后叩诊背部:请被检查者坐起告知其向前稍低头、双手交叉抱肘(2分)。由上至下进行叩诊(1分),比较两侧叩诊音的变化(1分)。叩诊时注意左右(1分)、上下、内外进行对比(2分)。 14 直接叩诊:考生用中指掌侧或将手指并拢以其指尖对胸壁进行叩诊(2分);先检查前胸(1分),其次检查侧胸壁(1分),最后叩诊背部(1分);自上而下,并作左右、上下、内外对比(1分) 6 肺下界移动度叩诊:被检查者取坐位双手抱肩(2分),在平静呼吸时(2分),检查者在被检查者右肩胛线上叩出肺下界的位置(1分)。然后告知被检查者作深呼吸后在屏住呼吸的同时,沿右肩胛线继续向下叩诊(2分),当由清音变为浊音时,即为肩胛线上肺下界的最低点,做标记(2分)。当检查者恢复平静呼吸后,同样先于肩胛线上叩出平静呼吸时的肺下界,嘱被检查者作深呼吸后再屏住呼吸(2分),再由下向上叩诊,直至浊音变为清音时,即为肩胛线上肺下界的最高点,做标记(1分)。由此测量出最高点与最低点之间的距离(厘米)即为肺下界移动的范围(2分) 14 肺脏的听诊 双耳戴上听诊器耳件,右手拇指与中指控住听诊器体件(1分),紧密而适度地置于听诊部位(1分),(隔衣服叩诊应扣1分)。 3 听诊顺序由肺尖开始(2分),自上而下,分别检查前胸部(1分)、侧胸部(2分),背部(1分),应注意上下(1分),左右(1分)对称部位进行对比。(考生边演示边指出听诊部位,听诊部位名称不对扣0.5分,听诊顺序不对,不得分!) 8 支气管肺泡呼吸音正常部位:胸骨两侧第1、2肋间(2分)、肩胛区第3、4胸椎水平(2分)以及肺尖前、后部的肺野部位(2分)。(以上三个区域考生讲出名称得1分,在被检查者身上指出具体部位得1分) 6 体格检查内容及评分标准—腹部(100分) 体检内容 分值 得分 腹 部 视 诊 被检查者仰卧位,双腿屈起,考生站在其右侧(1分),俯瞰正视全腹(1分),自上腹部至下腹部视诊全腹(1分)。然后考生视线处于与被检查者腹平面同水平(1分),自侧面沿切线方向观察(1分)。 肋弓下缘(0.5分)、腹上角(0.5分)、腹中线(0.5分)、腹直肌外缘(0.5分),髂前上棘(0.5分)、腹股沟韧带(0.5分)、脐(0.5分)(讲对并指点正确才能得分)。通过脐划一水平线和垂直线,两线相交将腹部分为四区(1.5分),即:左上腹(1分)、右上腹(1分)、左下腹(1分)、右下腹(1分)。 14 腹 部 浅 触 诊 被检查者取仰卧位(1分),双腿屈曲(1分),考生立于被检查者的右侧(1分)。考生应将手温暖(可以用双手搓擦法)、指甲应短,前臂应在被检查者的腹部表面同一水平,先以全手掌放于腹壁上,使被检查者适应片刻(1分),检查者此时可感受被检查者腹壁紧张程度,然后以轻柔动作开始触诊(1分)。触诊时应避免用指尖猛戳腹壁。检查完一个区域后,考生的手应提起并离开腹壁(1分),再以上述手法检查下一区域(1分)。一般先从左下腹开始(1分),逆时针方向进行触诊(1分),原则上先触诊健康部位,逐步移向病痛部位(1分)。 10 深 触 考生以并拢的2、3、4指,将腹型压陷至少2厘米以上(2分),以了解腹腔内脏与包块情况(1分),然后将指端逐渐触向腹腔包块(2分),并在包块上做上下(1分)、左右(1分)滑动触摸。 7 触 右 肾 右侧肾脏触诊:被检查者仰卧,两腿屈曲,考生立于被检查者右侧,嘱被检查者做较深呼吸(1分);考生以左手掌托住其右腰部向上推起(1分);右手掌平放在右上腹部(1分),手指方向大致平行于右肋缘而稍横向(1分);于被检查者吸气时双手夹触诊(2分),可触到光滑钝圆包块——肾脏。 6 液 波 震 颤 被检查者仰卧,双腿屈曲,放松腹肌,考生站在右侧(1分);考生以一手掌面贴于被检查者一侧腹壁(1分),另一手4指并拢稍屈曲(1分),用指端叩击对侧腹壁或指端冲击腹壁,如有大量液体存在,则贴于腹壁的手掌有被液体波动冲击的感觉(2分)。为防止腹壁本身的震动传至对侧,应请另一人的手掌尺侧缘压于腹中线上协助检查(1分)。 6 腹 部 紧 张 度 考生立于被检查者的右侧(1分),前臂应在被检查者的腹部表面同一水平(1分),先以全手掌放于腹壁上,使被检查者适应片刻(1分),检查者此时可感受被检查者腹壁紧张程度,然后以轻柔动作开始触诊,触诊时应避免用指尖猛戳腹壁(1分)。检查完一个区域后,考生的手应提起并离开腹壁(1分),再以上述手法检查下一区域(1分)。考生口述腹壁紧张度增加时触诊感觉:强直呈木板状,不易压陷(2分);腹壁紧张度减低时触诊感觉:手指按压时腹壁松软无力,失去弹性(2分)。 10 压痛 反跳痛 压痛与反跳痛检查: 被检查者取仰卧位,双腿屈起,考生站在其右侧(1分)。考生触诊被检查者腹部,出现压痛后,手指可于原处稍停片刻(2分),使压痛感觉趋于稳定,然后迅速将手抬起,离开腹壁(2分),被检查者腹痛骤然加重,并有痛楚表情或呻吟,称为反跳痛(2分)。 7 肝 脏 触 诊 单手触诊:被检查者取仰卧位,双腿屈起(1分),考生站在其右侧(1分),然后将右手4指并拢,掌指关节伸直,与肋缘大致平行地放在被检查者右上腹部或脐上方(1分),估计肝下缘的下方。随被检查者呼气时,手指压向腹深部,吸气时,手指向前上迎触下移的肝缘(2分)。如此反复进行中手指不能离开腹壁,并逐渐向肋缘滑动,直到触及肝缘或肋缘为止。双手触诊:考生右手位置同单手触诊手法(1分),而用左手托住被检查者右腰部(1分),拇指张开至于季肋部,触诊时左手向上推(2分),使肝下缘紧贴前腹壁下移,并限制右下胸扩张,以增加膈下移的幅度,可提高触诊的效果(1分)。 10 胆 囊 及 莫 菲 征 单手滑行触诊胆囊:考生站在被检查者右侧,先将双手搓擦暖和,指甲应短(1分)。然后将右手4指并拢,掌指关节伸直,于与肋缘大致平行地放在被检查者右上腹部(1分),然后随被检查者呼气,手指压向腹深部(1分),吸气时,手指向前向上在胆囊点下方滑行触诊下移的胆囊(2分)。如上腹部触及包块,应垂直于长轴方向滑行触诊(2分)。Murphy征检查:考生左手掌平放于被检查者右胸下部(2分),拇指指腹勾压于胆囊点(2分),告知其缓慢做深吸气(2分)。判断Murphy征阳性:突然因疼痛而屏住呼吸或胆囊点压痛(2分)。 15 脾 脏 触 诊 脾脏仰卧位触诊:被检查者取仰卧位,双腿屈起(1分),考生站在被检查者右侧(1分),然后左手绕过腹前方,手掌置于左腰部第9~11肋处,试将其脾从后向前托起(2分),右手掌平放于左上腹部,与肋弓大致成垂直方向(1分),配合呼吸,以手指弯曲的力量下压腹壁,直至触及脾缘或肋缘(2分)。脾脏侧卧位触诊:考生站在被检查者右侧,请被检查者取右侧卧位(1分),右下肢伸直,左下肢屈曲(2分)。双手触诊法操作:考生左手掌置于被检查者左腰部第9~11肋处,试将其脾脏从背腰部向腹部紧推(2分),右手食指、中指、无名指、小指伸直与肋缘大致呈垂直方向(1分),配合呼吸,以手指弯曲的力量压腹壁,直至能触到脾缘或左肋缘(2分)。 15 体格检查内容及评分标准—脊柱四肢(60分) 体检内容 分值 得分 脊柱 病变表现:局部疼痛、姿势或形态异常以及活动度受限等(2分)。 脊柱检查方法:患者可处站立位和坐位,按视、触、叩的顺序进行(2分)。 4 脊柱弯曲度 脊柱有无前后凸:从侧面观察有四个生理弯曲,即颈段稍向前凸,胸段稍向后凸,腰椎明显向前凸,骶椎则明显向后凸(2分)。脊柱有无侧弯:让患者取站立位或坐位,从后面观察脊柱有无侧弯(2分)。轻度侧弯时:检查方法是检查者用示、中指或拇指沿脊椎的棘突以适当的压力往下划压,划压后皮肤出现一条红色充血痕,以此痕为标准,观察脊柱有无侧弯(2分)。 6 脊柱活动度 颈椎:固定肩部,嘱被检者颈椎作前屈、后伸、侧弯、旋转等动作(2分)。 腰椎:固定髋部,嘱被检者腰椎作前屈、后伸、侧弯、旋转等动作(2分)。 4 脊柱 压痛 嘱被检者取端坐位,身体稍向前倾(1分)。检查者以右手拇指从枕骨粗隆开始自上而下逐个按压脊椎棘突及椎旁肌肉,正常时每个棘突及椎旁肌肉均无压痛(3分)。 4 脊柱叩击痛 (1)直接叩击法:嘱患者取坐位,用中指或叩诊锤垂直叩击各椎体的棘突(2分),因颈椎位置深,一般不用此法检查(1分)。 (2)间接叩击法:嘱患者取坐位,将左手掌置于其头部(1分),右手半握拳以小鱼际肌部位叩击左手背(2分)。 6 脊柱特殊试验 直腿抬高试验(Lasegue征):患者仰卧,双下肢平伸,检查者一手握患者踝部,一手置于大腿伸侧,分别做双侧直腿抬高动作(3分),腰与大腿正常可达80°~90°。若抬高不足70°,且伴有下肢后侧的放射性疼痛,则为阳性。见于腰椎间盘突出症,也可见于单纯性坐骨神经痛(1分)。 8 四肢 检查 视诊:四肢形态、关节形态、四肢及关节的活动(3分)。触诊:四肢及关节(3分)。 动诊:主动及被动运动四肢和关节(3分) 9 手 口述并自己模拟:手的功能位置:腕背伸30°并稍偏尺侧,拇指于外展时掌屈曲位,其余各指屈曲,呈握茶杯姿势(2分)。 手的自然休息姿势:半握拳状,腕关节稍背伸约20°,向尺侧倾斜约10°,拇指尖靠达示指关节的桡侧,其余四指呈半屈曲状,屈曲程度由示指向小指逐渐增大,且各指尖均指向舟骨结节处(2分)。 4 特殊 试验 (1)浮髌试验:被检者取平卧位,下肢伸直放松(3分),检查者一手虎口卡于患膝髌骨上极,并加压压迫髌上囊,使关节液集中于髌骨底面(3分),另一手示指垂直按压髌骨并迅速抬起,按压时髌骨与关节面有碰触感,松手时髌骨浮起(4分),即为浮髌试验阳性,提示有中等量以上关节积液(50ml)(2分)。 15 体格检查内容及评分标准—神经系统(100分) 检查类别 检查项目 检查方法 分值 反 射 深反射 肱二头肌反射 受检者的前臂取半屈半伸位,检查者将左手的拇指按于受检者肘部的肱二头肌肌腱上,右手持叩诊锤,叩击左拇指甲。 5 肱三头肌反射 病者前臂取半屈半伸位,检查者叩击其肘部鹰嘴上方的肱三头肌肌腱。 5 桡骨膜反射 又称桡骨膜反射或肱桡肌反射。受检者的前臂取半屈半伸位,检查者叩击其桡骨下端。 5 膝反射 受检者的小腿取半屈半伸位,检查者叩击其膝盖下股四头肌肌腱。反射亢进者可检查有无髌阵挛。让其取仰卧位,腿伸直,检查者以拇、示两指按住9骨上缘突然向下方反复推动后不松手。 5 跟腱反射 受检者取仰卧位,腿外展,膝半屈。检查者以左手按其跖的前部将踝关节稍背屈,叩击跟腱。或让受检者取跪位,双足悬空于床沿(或椅)外,叩击跟腱。反射亢进者可检查有否踝阵挛。受检者半屈膝,检查者以左手脱住腘窝,右手握住足前部突然将之反复背屈并维持加压。 5 浅反射 腹壁反射 钝头竹签→由外向内轻划皮肤→局部腹肌收缩 5 跖反射 竹签沿足底外缘由后向前至小趾根部并转向趾侧 5 肛门反射 人平躺,将下肢高举伸直,以钝角的物体在会阴区划过,肛门外括约肌会收缩。 5 角膜反射 细棉签毛→角膜外缘→闭眼→直接角膜反射,对侧闭眼→间接角膜反射 5 提睾反射 钝头竹签→由下向上→睾丸上提 5 病理反射 巴彬斯基征Babinski 竹签沿足底外缘由后向前至小趾根部并转向趾侧→出现拇指背屈,其余四趾成扇形分开 5 奥本海姆征Oppenheim 胫骨前缘上下滑动→出现拇指背屈,其余四趾成扇形分开 5 戈登征Gordon 捏压腓肠肌→出现拇指背屈,其余四趾成扇形分开 5 查多克征Chaddock 竹签在外踝下方沿足背外缘由后向前划至趾跖关节→出现拇指背屈,其余四趾成扇形分开 5 贡达征 Gonda 医师将手置于患者足外侧两趾背面,向跖面按压数秒种后突然松开,→出现拇指背屈,其余四趾成扇形分开 5 霍夫曼征Hoffmann 弹刮中指→指甲拇指内收,其余手指也呈屈曲动作 5 肌阵挛 踝阵挛 踝关节过伸→腓肠肌和比目鱼肌发生连续节律性收缩 5 髌阵挛 快速向远端连续推动髌骨→股四头肌节律性收缩使髌骨上下移动 5 脑 膜 刺 激 征 颈项强直 病人仰卧位,检查者以左手托住病人的头并朝胸壁屈曲其颈以观察其抵抗力。 5 屈腿伸膝试验Kernig 病人取仰卧位,屈曲髓部和膝部成90°角,然后检查者将病人的小腿上抬以伸展膝部。 5 布鲁登斯基征Brudzinski 病人取仰卧位,双下肢伸展、放松,被动屈曲其头颈,观察有无屈髓和膝。 5 拉塞格征Lasegue 患者仰卧,两下肢伸直,医师一手压在一侧膝关节上,使下肢保持伸直,另一手将下肢抬起,正常可抬高70°以上。如不到30°即出现由上而下的放射性疼痛为阳性。以同样的方法再检查另一侧。 5 项目二、无菌操作技术 【目的要求】 1.树立严格的无菌观念,掌握绝对无菌区的范围。 2. 掌握手术人员手的消毒法。 3. 掌握穿无菌手术衣,戴无菌手套法。 【操作准备】 1.医生准备 着装整齐,符合要求。 2.物品准备 揩手巾、手术衣、手套、持物钳、肥皂、洗手刷(检查有效期撕下指示标签并帖于盒上)、软皂液、盛有0.1%苯扎溴铵溶液的泡手桶、钟表等。 3.环境准备 环境洁净,模拟无菌区内。 【操作步骤与考核标准】 项目总分 项目内容 技术要求 分值 素质要求 (6分) 报告内容 报告操作项目,语言流畅,态度和蔼。 2 仪表举止 仪表大方,举止端庄,轻盈矫健。 1 服装服饰 洗手衣、裤符合要求,洗手衣下摆塞于洗手裤内,戴口罩、帽子,换拖鞋。 3 操作前 准 备 (5分) 环境 环境洁净,在模拟手术室无菌区内。 1 医师 去掉手及腕部饰品、修剪指甲、洗手。 2 物品 物品准备齐全,摆放合理。 2 操 作 步 骤 (79分) 洗手过程 1、用肥皂初步洗手至肘上10cm。(2分) 2、取洗手刷,按顺序刷手:指尖(甲缝、甲沟、甲缘)--手指(包括指蹼)--手掌--手背--前臂(分三段)--肘部--肘上(第一遍至肘上10cm,第二遍肘上8cm,第三遍肘上6cm)。(9分) 3、轻弃洗手刷,不可溅起水。(2分) 4、用自来水冲洗双手,从指尖至肘部、肘上至肘部。(3分) 5、甲缝、甲沟、甲缘、皮肤皱褶处要重点清洗。(3分) 6、揩干手(先双手,后手臂),顺序方法正确,弃揩手巾于规定容器内,手不可低。(4分) 7、双手臂浸泡于盛有0.1%浓度苯扎溴铵溶液的泡手桶中至肘上6cm,浸泡时间5min,手臂不能碰触桶壁。(3分) 8、泡手消毒完毕,双手至于胸前,进入手术室,已消毒部位不能碰触任何有菌物品,等待手臂自然晾干。(3分) 29 穿手术衣 1、从无菌包中抓出一件手术衣,不得接触下面的手术衣及别的物品。(4分) 2、站在较宽敞的地方,认清衣服的上下、正反面,提捏手术衣领,向两边分开,轻轻抖开手术衣。(4分) 3、将手术衣轻轻向上方抛起,两手臂顺势伸入袖内,手向前伸,手臂不得过度外展及高举,不能接触任何有菌物品。(4分) 4、请巡回护士从身后协助拉好手术衣,手不得接触衣服外表面和跨越无菌区。(2分) 5、稍弯腰使腰带悬空(避免手接触手术衣正面),两手交叉提起腰带中段向后传递(腰带不交叉,手不能超过腋中线,两人之手不能接触),请巡回护士将腰带系好。(4分) 6、双手在胸前处于拱手状态。(2分) 20 戴手套 接过巡回护士打开包的一次性手套,注意不要接触到任何有菌物品。(3分) 3 1、用左手(或右手)自手套夹内捏住手套套口翻折部,将手套取出,并辨认左右手,手不能接触手套皮外面。(4分) 2、先将右手(或左手)插入右手(或左手)手套内,注意勿触及手套外面。(4分) 3、再用已戴好手套的右手(或左手)2、3、4、5指插入左手(或右手)手套的翻折部,帮助左手(右手)插入手套内。已戴手套的右手(或左手)不可触碰左手(右手)皮肤。(4分) 4、将手套翻折部翻回盖住手术衣袖口。(3分) 5、用无菌盐水冲净手套外面的滑石粉。(2分) 17 时间要求 1、程序正确,动作规范,操作熟练。(4分) 2、严格遵循无菌原则。(3分) 7 1、刷手一遍约3min以内,洗手整个过程<15min。(2分) 2、穿手术衣和戴手套共用时间<4min。(1分) 3 【注意事项】 1.要严格树立无菌观念,分清手术室中的无菌和有菌区。 2.口罩要遮盖鼻孔,帽子要盖严头发。 3.手臂消毒时,刷洗原则为先手后臂、先指后掌、先掌面后背侧,并注意甲缝、甲沟、甲缘、指蹼、皮肤皱褶处要重点清洗干净。刷洗时动作规范,用力恰当。 4.洗手时应控制水流,以防水溅到洗手服上,若有潮湿,及时更换。 5.出洗手间和进入手术室的时候,用臀部或者脚把门完全顶开后再进入,以免污染手臂,如被污染,需重新进行刷手。 6.拿取手术衣时只可触碰手术衣内面。 7.手套内面和外面始终不能接触,已戴手套之手不可触及手套的内面,未带手套之手不可触及手套的外面。 8. 手臂皮肤破损或有化脓性感染,不能参加手术。 9. 穿手术衣、戴手套后,术者胸前,腰以上、肩以下,双手手臂,和手术台平面以上为无菌区,其余为有菌区,有菌区和无菌区不能接触,如果手术衣或者手套被污染,则需加带袖套或者更换手术衣、手套。 项目三、清创术 【适应症】新鲜创伤伤口。(5分) 【禁忌症】化脓感染伤口不宜缝合。(5分) 【操作方法】 项目总分 项目内容 技术要求 分值 素质要求 (9分) 报告内容 报告操作项目,语言流畅,态度和蔼。 3 仪表举止 仪表大方,举止端庄,轻盈矫健。 3 服装服饰 洗手衣、裤符合要求,洗手衣下摆塞于洗手裤内,戴口罩、帽子,换拖鞋。 3 操作前 准 备 (16分) 适应症 环境洁净,在模拟手术室无菌区内。 1 医师 去掉手及腕部饰品、修剪指甲、洗手。 5 物品 物品准备齐全,摆放合理。 器械准备:消毒钳、持针器、镊子(有齿及无齿镊)、缝合线、剪刀、外用生理盐水、纱布、棉垫、绷带、胶布、75%乙醇等。 10 操 作 步 骤 (65分) 清洗去污 1、用无菌纱布覆盖伤口;(5分) 2、剪去毛发,除去伤口周围的污垢油腻(用肥皂水、松节油),用外用生理盐水清洗创口周围皮肤。(5分) 10 伤口的处理 1、常规麻醉后,消毒伤口周围的皮肤,取掉覆盖伤口的纱布,铺无菌巾。换手套,穿无菌手术衣;(10分) 2、检查伤口,清除血凝块和异物;观察有无出血点、血管、神经、肌腱损伤,有必要时做吻合;(10分) 3、切除失去活力的组织,尽量保留血管、神经、肌腱;(5分) 4、必要时可扩大伤口,以便处理深部创伤组织;(5分) 5、伤口内彻底止血;(5分) 6、最后再次用无菌生理盐水和双氧水反复冲洗伤口。(5分) 40 缝合伤口 1、更换手术单、器械和手术者手套;(5分) 2、按组织层次缝合创缘;(10分) 3、污染严重或留有死腔时应置引流物或延期缝合皮肤。(5分) 20 包扎伤口 伤口覆盖无菌纱布或棉垫,以胶布固定。(5分) 5 总分 100 项目四、心肺复苏(见学海领航 P 322 ) 10
展开阅读全文

开通  VIP会员、SVIP会员  优惠大
下载10份以上建议开通VIP会员
下载20份以上建议开通SVIP会员


开通VIP      成为共赢上传

当前位置:首页 > 行业资料 > 医学/心理学

移动网页_全站_页脚广告1

关于我们      便捷服务       自信AI       AI导航        抽奖活动

©2010-2026 宁波自信网络信息技术有限公司  版权所有

客服电话:0574-28810668  投诉电话:18658249818

gongan.png浙公网安备33021202000488号   

icp.png浙ICP备2021020529号-1  |  浙B2-20240490  

关注我们 :微信公众号    抖音    微博    LOFTER 

客服