收藏 分销(赏)

2014年上海中考物理二模测小灯泡电功率汇编含答案.doc

上传人:a199****6536 文档编号:5562256 上传时间:2024-11-13 格式:DOC 页数:9 大小:774.34KB 下载积分:6 金币
下载 相关 举报
2014年上海中考物理二模测小灯泡电功率汇编含答案.doc_第1页
第1页 / 共9页
2014年上海中考物理二模测小灯泡电功率汇编含答案.doc_第2页
第2页 / 共9页


点击查看更多>>
资源描述
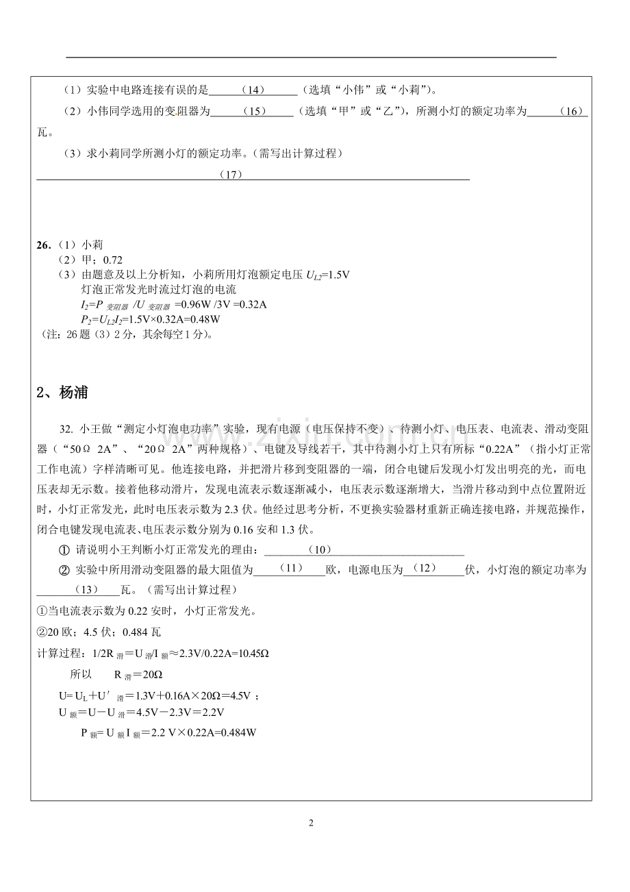
授课主题 2014二模——测小灯电功率 教学内容 一、直击中考 近三年中考考题分布 2011中考 2012中考 2013中考 25题:测电功率 26题:测电阻 26题:测电功率 二、考点解读 这是中考必考题型,常出在第25或26题,分值5分左右; 伏安法测电阻,是初中物理中的一个重要实验。它同“测小灯泡功率”一样,几乎集中了初中电学的所有重点知识。如串联电路的电流、电压特点,电流表、电压表的使用及读数,电学实验的操作步骤,实验故障,滑动变阻器的使用,欧姆定律,电阻的计算、表格的设计等。 测定小灯泡电功率的题目中考必考,而且是压轴题,所以一定要引起考生的重视。考试形式会多变,甚至有时候题目中故意给出的错误的方法或结果,都要求从题目中看出来,并甲乙改正,解这类题目好比是侦探探案过程,需要一定的逻辑思维能力,当然对基础的掌握程度也是很关键的。 三、 二模真题汇编 1、奉贤 26.小伟和小莉同学做“测定小灯泡的电功率”实验,现有电源(电压为4.5伏)、电压表、电流表、滑动变阻器两个(甲标有“12Ω2A”、乙标有“20Ω2A”字样)、电键及导线若干,已知两个小灯的额定电压分别为1.5伏和3伏,额定功率均不超过1瓦。小伟和小莉各自选取一个变阻器、小灯及其它器材连接电路,闭合电键后,移动变阻器的滑片,直至两个电路中电压表的示数均为3伏时,发现两小灯均已正常发光。这时,小伟电路中变阻器的滑片在中点位置附近、电流表的示数如图17所示;小莉对比后发现电路中小灯的亮度比小伟选用的小灯暗。两位同学交流后,发现其中一位同学的电路连接有误,小莉将此时电压表和电流表的示数相乘,得到的电功率为0.96瓦。 (1)实验中电路连接有误的是 (14) (选填“小伟”或“小莉”)。 (2)小伟同学选用的变阻器为 (15) (选填“甲”或“乙”),所测小灯的额定功率为 (16) 瓦。 (3)求小莉同学所测小灯的额定功率。(需写出计算过程) (17) 26.(1)小莉 (2)甲;0.72 (3)由题意及以上分析知,小莉所用灯泡额定电压UL2=1.5V 灯泡正常发光时流过灯泡的电流 I2=P变阻器 /U变阻器 =0.96W /3V =0.32A P2=UL2I2=1.5V×0.32A=0.48W (注:26题(3)2分,其余每空1分)。 2、 杨浦 32. 小王做“测定小灯泡电功率”实验,现有电源(电压保持不变)、待测小灯、电压表、电流表、滑动变阻器(“50Ω 2A”、“20Ω 2A”两种规格)、电键及导线若干,其中待测小灯上只有所标“0.22A”(指小灯正常工作电流)字样清晰可见。他连接电路,并把滑片移到变阻器的一端,闭合电键后发现小灯发出明亮的光,而电压表却无示数。接着他移动滑片,发现电流表示数逐渐减小,电压表示数逐渐增大,当滑片移动到中点位置附近时,小灯正常发光,此时电压表示数为2.3伏。他经过思考分析,不更换实验器材重新正确连接电路,并规范操作,闭合电键发现电流表、电压表示数分别为0.16安和1.3伏。 (10) ① 请说明小王判断小灯正常发光的理由:____________________________________ (13) (12) (11) ② 实验中所用滑动变阻器的最大阻值为_____________欧,电源电压为___________伏,小灯泡的额定功率为_______________瓦。(需写出计算过程) ①当电流表示数为0.22安时,小灯正常发光。 ②20欧;4.5伏;0.484瓦 计算过程:1/2R滑=U滑/I额≈2.3V/0.22A=10.45Ω 所以 R滑=20Ω U= UL+U′滑=1.3V+0.16A×20Ω=4.5V ; U额=U-U滑=4.5V-2.3V=2.2V P额= U额I额=2.2 V×0.22A=0.484W 3、 静安、青浦、崇明 26. 小华同学做“测定小灯泡的电功率”实验,实验器材齐全并完好,电源电压不变,滑动变阻器标有“10Ω 2A” 的字样,待测小灯上只有所标“0.3A”(指小灯正常工作电流)字样清晰可见。小华将电源、小灯泡、电流表、电键以及滑动变阻器正确连入电路后,分别将两个电压表并联在电路中。闭合电键时,发现各电表的示数如图15所示。接着他移动变阻器的滑片直至小灯泡正常发光,发现此过程中有一个电压表的示数始终未变,而另一个电压表的示数变化了1.4伏。 图15 ① 本实验所用电源的电压为 (16) 伏。(本空格不需要解答过程) ② 小华判定小灯泡正常发光的理由是 (17) 。 ③ 请根据相关信息计算出小灯泡的额定功率。 (18) (本小题需要解答过程) (16)7.5; 1分 (17)电流表示数为0.3安时,小灯正常发光; 1分 (18)U额=7.5伏-(2.6伏-1.4伏)=6.3伏 2分 P额=U额I额=6.3伏 × 0.3安=1.89瓦 2分 4、 虹口 图19 26.小华同学做“测定小灯泡的电功率”实验,现有学生电源(电压为2伏的整数倍)、额定电压为“2.5V”、 “3.5V”、 “4.5V” 、 “6.3V”的待测小灯(额定功率在0.6瓦~1.8瓦之间)、电压表、电流表、滑动变阻器(标有“20Ω 2A”字样)、电键以及导线若干。他正确连接电路后闭合电键,移动变阻器的滑片直至小灯正常发光,发现此时变阻器的滑片P在中点附近,电流表示数如图19所示。 (14) ① 小华同学所用的电源电压为________伏。 (15) ② 请根据相关信息计算出小灯的额定功率。________(需写出计算过程) 26. ① 6伏、8伏 ② U额=P额/I额 依据0.6瓦≤P额≤1.8瓦 I额=0.34安 可判断 U额为2.5伏、3.5伏、4.5伏 由U=U额+I额R滑@2.5伏+0.34安×10欧=5.9伏 U=U额+I额R滑@3.5伏+0.34安×10欧=6.9伏 U=U额+I额R滑@4.5伏+0.34安×10欧=7.9伏 可判断 U为6伏、8伏 P额=U额I额=2.5伏×0.34安=0.85瓦 P额=U额I额=4.5伏×0.34安=1.53瓦 5、 黄浦 26.小华同学做“测定小灯泡的电功率”实验,现有学生电源(电压为2伏的整数倍)、待测小灯(标有“2.5V”字样、额定功率在0.8瓦~1.5瓦之间)、电压表、滑动变阻器(标有“20Ω 2A”字样)、电键以及导线若干。他连接实验器材后,闭合电键,移动变阻器的滑片,观察到随着小灯的亮度逐渐增加,电压表的示数逐渐变大。继续移动变阻器的滑片,当小灯正常发光时,变阻器连入电路的电阻恰为最大电阻的一半。 ①请画出小华同学连接的实验电路图。 (用2B铅笔在答题纸的相应位置作图) ②请根据相关信息计算出小灯的额定功率。(需写出计算过程) ①略。 1分 ②I额最小=P额最小/U额=0.8瓦/2.5伏=0.32安 I额最大=P额最大/U额=1.5瓦/2.5伏=0.6安 U滑最小=I额最小R滑=0.32安×10欧=3.2伏 U滑最大=I额最大R滑=0.6安×10欧=6伏 1分 U最小=U滑最小+U额=3.2伏+2.5伏=5.7伏 U最大=U滑最大+U额=6伏+2.5伏=8.5伏 ∴U=6伏或8伏 1分 U滑=3.5伏或5.5伏 I额=0.35安或0.55安 1分 P额=U额I额 P额=0.875瓦或1.375瓦 1分 6、 浦东 25.某同学做“测定小灯泡的电功率”实验,电源电压保持不变,标有“0.2A”、“0.3A”字样的小灯各一个。他选取其中一个小灯及相关器材连接好电路,并把滑动变阻器的滑片移至某一端点。闭合电键后,观察到电压表、电流表的示数分别为3伏和0.3安,然后调节滑动变阻器的滑片位置,使小灯正常发光,电压表的示数如图13(b)所示。 根据题中信息 (9) 可判断实验中选用的小灯标有 (10) 字样,在实验时电压表连接在图13(a)中的 (11) (选填“ab”、“bc”或“ac”)两点,所用的电源电压为 (12) 伏,小灯的额定功率为 (13) 瓦。 c P S A a b V 3 15 (9)电流为0.3安时,小灯没有处于正常发光状态; (10)0.2A; (11)ab; (12)3; (13)0.4。 (a) (b) 图13 7、 金山 25.甲、乙两位同学在做“测定小灯泡的功率”实验中,除二个待测小灯(标有字样分别为“2.5V”和“3.8V”)外,其他所用器材规格均相同。两位同学各选一个小灯,连接电路开始实验。 A B C D —— + ①甲同学连接电路如图19所示,图中有一根导线尚未连接,请用笔线代替导线在图19中正确连接。要求:滑片P向右移动时,小灯泡变亮。 (9) (用2B铅笔在答题纸上相应位置连线) 图19 图20 + 0.6 3 A 0 1 2 3 0 0.2 0.4 0.6 ②两位同学电路连接正确,实验步骤正确。闭合电键,甲同学观察到电流表和电压表的示数分别为0.14安和1.7伏;乙同学观察到电流表和电压表的示数分别为0.08安和2.9伏。实验所用滑动变阻器的最大电阻是 (10) 欧姆;电源电压为 (11) 伏。 ③甲同学把滑片P移到变阻器的中点时,小灯泡恰好正常发光,电流表示数如图20所示,甲同学所测小灯的额定电压是 (12) 伏;小灯的额定功率为 (13) 瓦特。 25.(9)连接B端;(10)20;(11)4.5;(12)2.5;(13)0.5 8、 长宁 25.“用电流表、电压表测电阻”是教科书中唯一在两个教学内容中均安排的学生实验。 (9) ①教科书中第一次实验时,要求的实验电路图为图15中的________。[填写字母] P Rx Rx V A V A S S (a) 图15 (b) (a) 图16 (b) 物理量 实验序号 电压 (伏) 电流 (安) 电阻 (欧) 电阻平均值 (欧) 1 4.8 0.24 20.0 20.9 2 5.5 0.26 21.2 3 6.0 0.28 21.4 物理量 实验序号 电压 (伏) 电流 (安) 电阻 (欧) 电阻平均值 (欧) 1 2 5.5 0.26 3 0.28 (10) ②小王用电源(电压为6伏)、电流表、电压表、滑动变阻器(标有“20Ω 2A”字样)等器材,测定电阻RX的值。闭合电键S,在移动变阻器滑片的过程中,电压表的示数变小,电流表的示数变大,当他观察到两电表的示数如图16(a)、(b)所示时,停止实验。小王经过思考、分析后,重新进行正确的实验,当他把变阻器的滑片移到某一位置,电压表、电流表的示数分别为5.5伏、0.26安。在移动变阻器滑片P的过程中,他发现电流表的示数达最大值0.28安时,电压表的示数如图16(a)所示。请将表格填写完整,并计算出电阻值。________(计算电阻时,精确到0.1欧) ①(a)。(1分) ②(3分) 9、 徐汇 S P A B (a) (b) 图14 25.在“测定小灯泡电功率”的实验中,实验室提供的器材有电源、电键、电压表、电流表、滑动变阻器、标有“2.5V”字样的小灯泡若干、导线若干。 实验序号 电压U/V 电流I/A 电功率P/W 1 2 0.20 0.4 2 3 2.8 0.30 0.84 ①小佳同学按图14(a)连接电路,在接好最后一根导线后,灯泡发出耀眼的白光随后熄灭。此时她观察到电路中只有电压表有读数,接下来她应该进行的操作是:先 (9) , 再 (10) ,最后 (11) ,闭合电键继续实验。 ②小汇在实验中观察到灯泡正常发光时,电流表的示数如图14(b)所示。上表是她设计的记录表及记录的部分实验数据,请你将表格设计填写完整 (12) ,并填写实验序号2中的数据___(13) _。 25.(9)断开电键; (10)将滑动变阻器滑片P滑到B端; (11)换一盏小灯。 (12)小灯的亮暗程度。 (13)2.5;0.26;0.65。 10、宝山、嘉定 26.某班同学在做“测定小灯泡电功率”的分组实验中,可选用若干节新干电池作为电源,除滑动变阻器上标的阻值字迹模糊外,器材均完好。已知小灯泡上标有“3.8V”字样,且小灯泡的额定功率小于1瓦。 ⑴甲组同学连接好电路后,闭合电键,观察到电压表的示数为6伏、电流表指针几乎不动。经检查发现各接线柱连接完好,出现这一现象的原因是_____________。排除故障后,重新连接电路,实验步骤正确,闭合电键,观察到电流表的示数为0.18安、电压表示数如图19所示,则可判断所用滑动变阻器上标有“_______Ω 2A”字样。 图19 图20 ⑵乙组同学经讨论解决了精确测出这个小灯泡额定功率的问题。他们在不改变实验器材的条件下,大家认为可用的电源电压可以是______伏,连接电路闭合电键后,移动变阻器的滑片,当小灯正常发光时, 此时电流表示数如图20所示,则小灯泡的额定功率为_______瓦。 ⒀将电压表串联在了电路中 ⒁20; ⒂4.5伏或6伏;(两种情况都要写出) ⒃0.836 11、 闵行 25.小王、小李同学分别做“测定小灯泡的电功率”实验,他们使用的器材中,电源电压相同且不变(为2伏的整数倍),滑动变阻器两个(分别标有“10Ω 2A”和“20Ω 2A”字样),两待测小灯额定电压分别为2.2伏和3.8伏。两同学各自选取一个变阻器、小灯、电压表(0~3V)、电流表(0~0.6A)、电键和若干导线,连接电路,并进行实验。小王同学选用额定电压为2.2伏的小灯,正确连接电路,操作规范,闭合电键小灯就正常发光。小李同学闭合电键后,当滑片移动到中点时(即滑动变阻器接入一半的电阻),小灯正常发光。经过测量和计算,他们发现两灯泡的额定功率恰好相同。 (1)小李同学观察到电压表示数为 (9) 伏,小灯正常发光。所选滑动变阻器的规格是 (10) 。 (2)请根据相关条件得出电源电压为 (11) 伏,小灯的额定功率为 (12) 瓦。 25. 2.2; “20Ω 2A”; 6; 0.836。 12、 松江 V 0 5 10 15 0 1 2 3 3 15 - 图21 25.小华同学在“测定小灯泡的电功率”实验中,所用电源电压不变,实验器材齐全且完好,小灯标有“2.5V”字样。小华正确串联实验器材,并将滑片放置于变阻器的一端,然后将电压表并联在电路中。闭合电键后,电压表的示数如图21所示,此时小灯泡发光较暗。接着移动变阻器的滑片,观察到电流表、电压表的指针向相反方向偏转,则他在连接电路时存在的问题是 (9) 。经过思考,小华重新实验,他正确连接电路,操作步骤正确。闭合电键后,发现电压表指针所指的刻度仍与图21所示一致。接着他移动变阻器的滑片,直到小灯正常发光,此时滑动变阻器连入电路的阻值是12.5欧。求:小灯的额定功率P额。 (10) (3分)(需写出计算过程) 25. (9)电压表并联在滑动变阻器两端; (10) U=U灯+ U滑 =1伏+5伏=6伏 1分 I额 =( U-U额 )/R滑 =(6伏-2.5伏)/12.5欧=0.28安 1分 P额=U额I额=2.5伏×0.28安=0.7瓦 1分 13、 普陀 26.甲、乙同学分别做“测定小灯泡的电功率”实验,他们使用的器材中,电源电压不同(均为1.5伏的整数倍),滑动变阻器两个(分别标有“10Ω 2A”和“20Ω 2A”字样),待测小灯两个(都标有“0.2A”字样,且额定功率在0.6瓦—0.9瓦之间)。甲、乙两同学各自选取一个变阻器、小灯、电源及其它器材按要求正确连接电路,并进行实验。闭合电键后,移动变阻器的滑片,他们均发现小灯正常发光时,滑片的位置恰好在中点(即变阻器接入电路的电阻为最大阻值的一半),但是甲灯比乙灯亮。 ① 请画出他们的实验电路图 (14) (用2B铅笔在答题纸上相应位置作图) ② 简述他们判断小灯泡正常发光的方法。 (15) ③ 甲同学所用的电源电压为(16) 伏,滑动变阻器的规格为 (17) ;乙同学选用小灯泡的额定功率为 (18)瓦。 26.① 电路图只要有错就扣1分。 ② 当电流表示数为0.2安时,小灯正常发光。 ③ 6 “20Ω 2A” 0.7 四、 学法升华 一、 知识收获 测电阻 1、实验的依据:R=U/I 2、测量的物理量:U,I 3、实验电路图: 4、实验的步骤: 5、数据的记录:多次测量求平均值。 测定小灯泡电功率实验 1.目的:测定小灯泡的额定功率和实际功率。 2.实验器材:小灯泡、电池组、滑动变阻器、电键、电压表、电流表和若干导线。 3.实验原理:用电压表、电流表测出小灯泡两端的电压及通过的电流,用P=UI算出小灯泡的功率。(再次强调:不能用其它变形公式计算!!) 4.实验电路图与实物图 5.实验步骤 a.根据电路图正确连接电路,注意连接电路的时候要断开电键; b.移动滑片P,使滑动变阻器的电阻全部接入电路,闭合电键,接通电路,移动滑动变阻器的滑片,使小灯泡在额定电压下正常发光,记下电流表和电压表的示数; c.用P=UI,算出小灯泡的额定功率; d.移动滑动变阻器滑片,使小灯泡两端的电压比额定电压稍高和稍低,分别观察小灯泡的发光情况与在额定电压时发光的情况有什么不同,分别记下电压表和电流表的示数。 e.用P=UI,分别此时算出小灯泡的实际功率。 二、 方法总结 测电阻 1、耐心仔细地阅读题目,将题目中提供的显性条件分析出来; 2、结合实验的基本规范和实验过程,从题目中挖掘出隐含条件; 3、滑动变阻器,在实验中滑动变阻器的作用是: 保护电路;测电阻时是为了改变电路的电流、电压,进行多次测量,取平均值,减小误差; 测电功率 1、 同样需要读题,分析条件,相较测电阻它要难些,推论复杂了很多; 2、 滑动变阻器,在实验中滑动变阻器的作用是:保护电路;使小灯泡两端的电压比额定电压稍高和稍低。 9
展开阅读全文

开通  VIP会员、SVIP会员  优惠大
下载10份以上建议开通VIP会员
下载20份以上建议开通SVIP会员


开通VIP      成为共赢上传

当前位置:首页 > 考试专区 > 中考

移动网页_全站_页脚广告1

关于我们      便捷服务       自信AI       AI导航        抽奖活动

©2010-2026 宁波自信网络信息技术有限公司  版权所有

客服电话:0574-28810668  投诉电话:18658249818

gongan.png浙公网安备33021202000488号   

icp.png浙ICP备2021020529号-1  |  浙B2-20240490  

关注我们 :微信公众号    抖音    微博    LOFTER 

客服