收藏 分销(赏)

心跳呼吸骤停应急预案处理流程.doc

上传人:人****来 文档编号:4131000 上传时间:2024-07-31 格式:DOC 页数:4 大小:98.54KB 下载积分:5 金币
下载 相关 举报
心跳呼吸骤停应急预案处理流程.doc_第1页
第1页 / 共4页
心跳呼吸骤停应急预案处理流程.doc_第2页
第2页 / 共4页


点击查看更多>>
资源描述
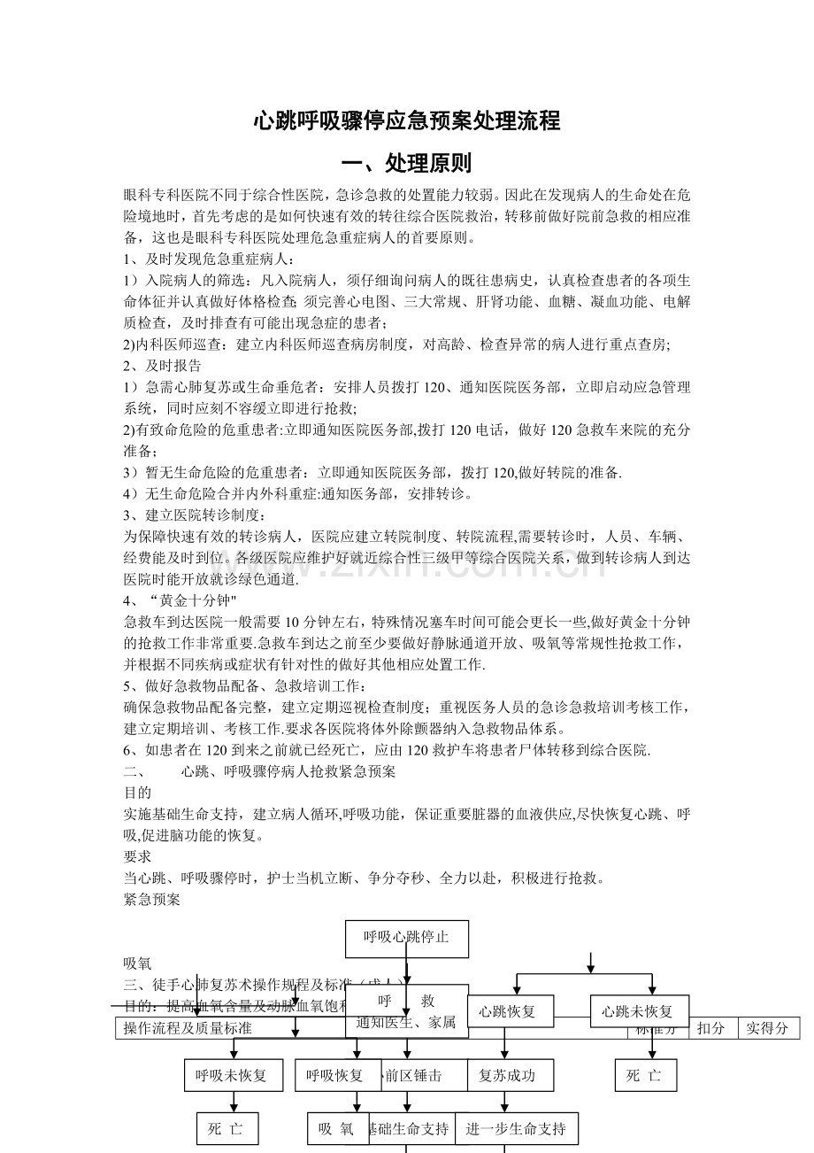
心跳呼吸骤停应急预案处理流程 一、处理原则 眼科专科医院不同于综合性医院,急诊急救的处置能力较弱。因此在发现病人的生命处在危险境地时,首先考虑的是如何快速有效的转往综合医院救治,转移前做好院前急救的相应准备,这也是眼科专科医院处理危急重症病人的首要原则。 1、及时发现危急重症病人: 1)入院病人的筛选:凡入院病人,须仔细询问病人的既往患病史,认真检查患者的各项生命体征并认真做好体格检查;须完善心电图、三大常规、肝肾功能、血糖、凝血功能、电解质检查,及时排查有可能出现急症的患者; 2)内科医师巡查:建立内科医师巡查病房制度,对高龄、检查异常的病人进行重点查房; 2、及时报告 1)急需心肺复苏或生命垂危者:安排人员拨打120、通知医院医务部,立即启动应急管理系统,同时应刻不容缓立即进行抢救; 2)有致命危险的危重患者:立即通知医院医务部,拨打120电话,做好120急救车来院的充分准备; 3)暂无生命危险的危重患者:立即通知医院医务部,拨打120,做好转院的准备. 4)无生命危险合并内外科重症:通知医务部,安排转诊。 3、建立医院转诊制度: 为保障快速有效的转诊病人,医院应建立转院制度、转院流程,需要转诊时,人员、车辆、经费能及时到位。各级医院应维护好就近综合性三级甲等综合医院关系,做到转诊病人到达医院时能开放就诊绿色通道. 4、“黄金十分钟" 急救车到达医院一般需要10分钟左右,特殊情况塞车时间可能会更长一些,做好黄金十分钟的抢救工作非常重要.急救车到达之前至少要做好静脉通道开放、吸氧等常规性抢救工作,并根据不同疾病或症状有针对性的做好其他相应处置工作. 5、做好急救物品配备、急救培训工作: 确保急救物品配备完整,建立定期巡视检查制度;重视医务人员的急诊急救培训考核工作,建立定期培训、考核工作.要求各医院将体外除颤器纳入急救物品体系。 6、如患者在120到来之前就已经死亡,应由120救护车将患者尸体转移到综合医院. 二、 心跳、呼吸骤停病人抢救紧急预案 目的 实施基础生命支持,建立病人循环,呼吸功能,保证重要脏器的血液供应,尽快恢复心跳、呼吸,促进脑功能的恢复。 要求 当心跳、呼吸骤停时,护士当机立断、争分夺秒、全力以赴,积极进行抢救。 紧急预案 呼吸心跳停止 呼 救 通知医生、家属 心前区锤击 基础生命支持 吸痰 开放气道 手法开放气道: 仰头举 仰头抬颈法 双手抬颌法 手术: 环甲膜穿刺 气管插管 气管切开 人工呼吸: 口对口 口对鼻 简易呼吸器 呼吸机 胸外心脏按压 按压深度:胸骨下陷4—5cm 按压频率:100次/min 按压:人工呼吸=30:2 呼吸未恢复 呼吸恢复 死 亡 吸 氧 心跳恢复 心跳未恢复 复苏成功 死 亡 进一步生命支持 记 录 吸氧 三、徒手心肺复苏术操作规程及标准(成人) 目的:提高血氧含量及动脉血氧饱和度,纠正机体缺氧 操作流程及质量标准 标准分 扣分 实得分 准 备 人员:着装整洁 2 用物:纱布,开口器,舌钳,口咽通气管,弯盘 4 操 作 流 程 判断呼救 体 位 拍肩并大声呼唤病人,判断有无意识 3 高声呼救,通知相关人员 2 病人去枕平卧,解开衣领,暴露胸部 3 气道处理 开 放 气 道 仰头举颏法:抢救者站在病人右侧,左手置于病人前额上用力向后压,同时右手食指和中指放在病人下颌骨下缘,将颏部向上向前抬起 8 托颌法:操作者双手将下颌角托起,使其头仰,下颌骨前移使气道打开(用于颈椎损伤或疑有颈椎损伤者) 人工呼吸 检查 呼吸 呼吸:听有无呼吸声,感觉有无呼气,查看胸部是否有 起伏,5——10s 3 起初吹气 吹气2次,每次持续时间1s 2 随后 吹气 每次吹气量500—600ml,维持10-12次/min(约每次5—6s/次) 5 吹气方法(口对口或口对面罩) 操作者一手捏住病人鼻孔,深吸一口气,双唇紧紧包绕住病人口唇用力吹气,连续两次,同时视察病人胸部是否起伏.吹毕放开鼻孔,让气体自然由口鼻逸出 操作者一手紧压面罩,另一手将下颌角托起,保持气道通常,操作者用嘴包住过滤器口用力吹气,连续两次 8 胸外心脏按压 检查脉搏 摸颈A搏动:气管侧2—3cm,胸锁乳突肌前缘凹陷处,检查时间5-10s 4 按压部位 两乳头连线与胸骨交叉部位 5 按压手法 一手手掌放于胸骨按压部位,另一手掌根部放在此手背上,双手掌根重叠,手指不接触胸壁,手掌与胸骨水平垂直 5 按压深度 利用上身重量垂直下压,使胸骨下陷4——5cm 5 按压速度 按压频率100次/min,按压与放松时间比为1:1 5 按压与呼吸比例 单双人均为30:2,每5个循环或2min检查ECG有无规则的QRS波形或扪脉搏 5 反复进行(5个循环) 按压部位准确,用力适当,节奏均匀,持续进行,迅速放松使胸骨复原、放松时手掌根部不离开胸壁 5 评估效果 病人有反应,自主呼吸、脉搏恢复,停止抢救 5 整 理 整理床单位,协助病人取舒适的卧位 2 质量 评定 1、操作熟练,方法正确 5 2、人工呼吸、心脏按压有效 10 3、物品处理正确,记录准确 4 理论提问 四、氧气吸入法操作规程及标准 目的:提高血氧含量及动脉血氧饱和度,纠正机体缺氧 操作流程及质量标准 标准分 扣分 实得分 准备 人员:着装整洁,洗手、戴口罩 3 用物:氧气装置一套(流量表、湿化瓶内盛灭菌蒸馏水1/3—2/3满),橡皮管,一次性吸氧管(或备鼻塞、面罩、氧气枕等)、玻璃接头、安全别针、电筒、治疗碗(内盛少量清水)、搬钳;在氧气瓶上安装流量表,接湿化瓶,连接橡胶管 5 病人:评估病人,告知病人有关事项,查病室有无明火、高温,确保病人安全 5 操 作 流 程 1、携用物至床旁,核对病人,解释取得合作 5 2、检查、选择鼻孔,用湿棉签清洁鼻孔 5 3、打开总开关 开流量表 调节氧流量 连接鼻导管 确定氧流通畅 15 4、测鼻导管需插入深度(鼻尖至耳垂的2/3),蘸水湿润后轻插入并固定,询问病人的感觉,如有无鼻咽部不适、恶心等 15 5、观察病人用氧反应,记录用氧时间及流量 10 6、停止吸氧时,拔出鼻导管 关流量表 关总开关 开流量表开关放余气关流量表,记录停氧时间 12 7、清理用物,整理床单位 6 质量 评定 1、护患沟通有效,关爱病人 4 2、操作熟练,用氧安全,病人缺氧症状得到改善 6 4、用物齐备,处理规范 4 理论 提问 5 总分 100 监考 签名 五、吸痰法 目的:1、清除呼吸道分泌物,保持呼吸道通畅,保证有效通气 操作流程及质量标准 标准分 扣分 实得分 准 备 人员:着装整洁,洗手、戴口罩 3 用物:电动吸引器或中心吸引装置,无菌治疗盘内放治疗碗,碗内盛生理盐水及无菌吸痰管数根(成人12—14根)、无菌手套、弯盘、医疗废弃物袋、听诊器.必要时备压舌板、舌钳、开口器及简易呼吸器,电极板 5 病人:评估病人病情、呼吸道通畅及缺氧情况 5 操 作 流 程 连接吸引器 打开开关 检查吸引器性能 调节负压(压力40-53.3kPa,儿童吸痰压力40kPa) 关开关 5 核对病人,清醒病人给予解释取得合作,根据病情按需给予翻身、拍背,病人头转向操作者,昏迷病人可使用压舌板或开口器帮助张口 5 打开吸引器开关 戴手套 接吸痰管 试吸生理盐水,检查管道是否通畅 8 将吸痰管插入鼻腔或口腔,吸净口咽部分泌物 8 更换吸痰管 折叠导管末端 插入气管内适宜深度 放开导管末端,轻柔、灵活、迅速地左右旋转上提吸痰管吸痰 8 每次吸痰时间不超过15秒,如痰未吸尽,连续吸痰不超过4次 6 吸痰完毕,取下吸痰管,放入医疗废弃物袋内 6 观察病人的呼吸道是否通畅,听诊呼吸音,评价病人反应(面色、呼吸、心率、血压等),观察口鼻粘膜有无损伤 8 为病人擦净口鼻分泌物,取手套 5 协助病人取舒适体位,整理床单位和用物,消毒 5 洗手,记录病人情况、痰量、性状等 4 质量 评 定 与病人沟通有效,关爱病人 4 动作轻柔准确,吸痰有效,无粘膜损伤,严格遵守无菌操作规程 6 用物齐备,处理规范,吸痰管一次性使用 4 理论 提 问 5 总 分 100 监 考 签 名 六、简易呼吸器使用法 目的:维持和增加机体通气,纠正低氧血症 操作流程及质量标准 标准分 扣分 实得分 准 备 人员:着装整洁、洗手 3 用物:简易呼吸器,面罩(流量表、湿化瓶)、吸痰管、 口咽通气管,检查呼吸器活瓣是否漏气,面罩与 呼吸器相连正确 5 操 作 流 程 使病人平卧解开衣领、腰带,头后仰,托起下颌、开放气道 10 迅速清理呼吸道分泌物,有假牙者将假牙取出 6 正确放置口咽通气管 8 氧气管与呼吸器连接,开氧气流量表4~6L/min 10 上呼吸器,左手拇指、食指呈“C”型按住面罩,中指、无名指、小指呈“E”型,托起下颌,使面罩与口鼻紧贴,不漏气 15 用右手挤压呼吸囊,反复有规律地挤压与放松,频率10~20次/min,挤压、放松呼吸时间比1︰1 13 观察记录病人反应、效果、时间 6 整理用物,清洁面罩 3 质量 评 定 放置口咽管及呼吸器方法正确,通气有效 6 操作熟练,动作迅速,准确 5 关爱病人,病人无创伤及并发症 5 理论 提 问 5 总 分 100
展开阅读全文

开通  VIP会员、SVIP会员  优惠大
下载10份以上建议开通VIP会员
下载20份以上建议开通SVIP会员


开通VIP      成为共赢上传

当前位置:首页 > 包罗万象 > 大杂烩

移动网页_全站_页脚广告1

关于我们      便捷服务       自信AI       AI导航        抽奖活动

©2010-2026 宁波自信网络信息技术有限公司  版权所有

客服电话:0574-28810668  投诉电话:18658249818

gongan.png浙公网安备33021202000488号   

icp.png浙ICP备2021020529号-1  |  浙B2-20240490  

关注我们 :微信公众号    抖音    微博    LOFTER 

客服