收藏 分销(赏)

建筑施工现场管理人员安全教育试题答案.doc

上传人:快乐****生活 文档编号:4063816 上传时间:2024-07-26 格式:DOC 页数:3 大小:16.54KB 下载积分:5 金币
下载 相关 举报
建筑施工现场管理人员安全教育试题答案.doc_第1页
第1页 / 共3页
建筑施工现场管理人员安全教育试题答案.doc_第2页
第2页 / 共3页


点击查看更多>>
资源描述
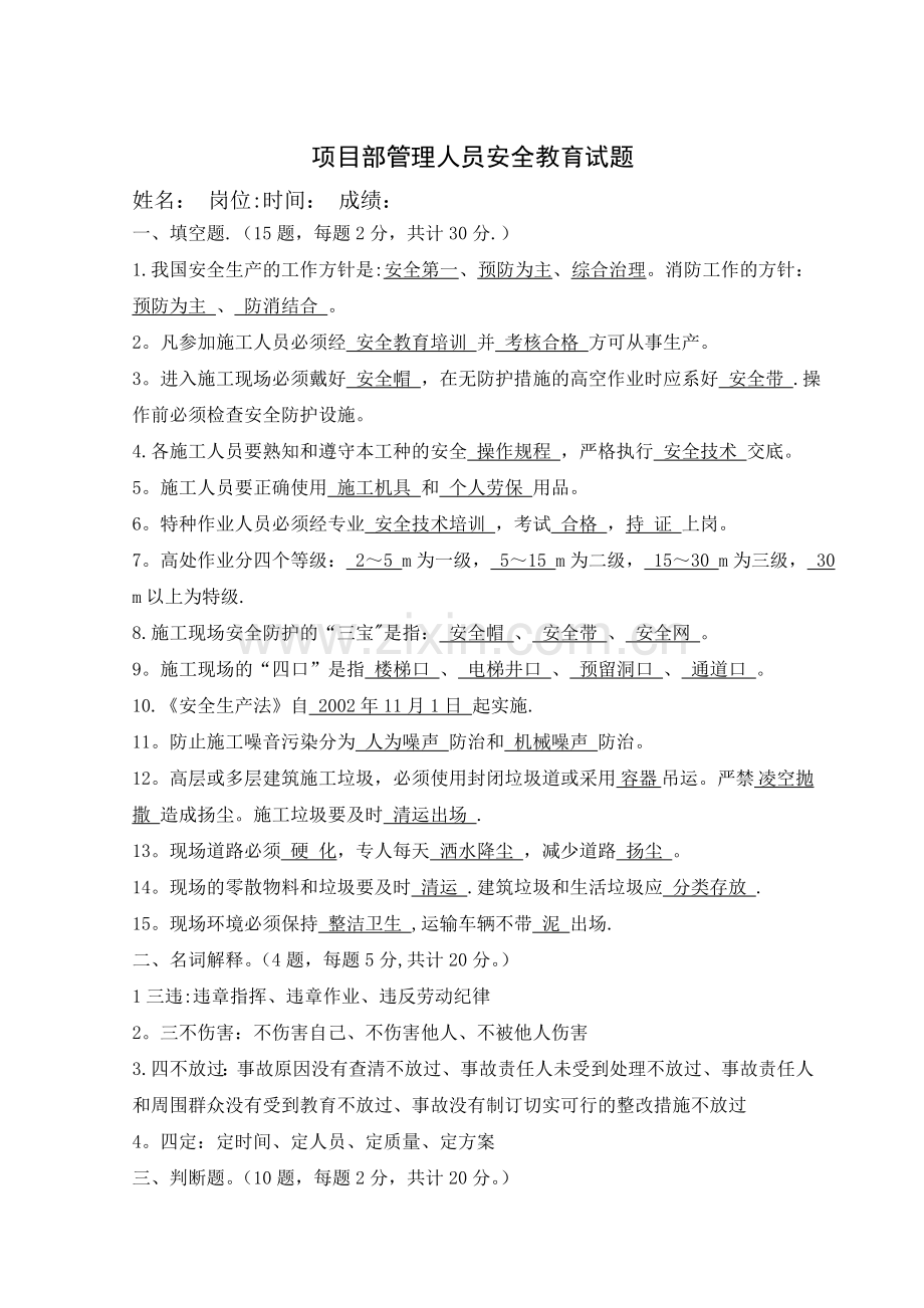
项目部管理人员安全教育试题 姓名: 岗位:时间: 成绩: 一、填空题.(15题,每题2分,共计30分.) 1.我国安全生产的工作方针是: 安全第一 、 预防为主 、 综合治理 。消防工作的方针:预防为主 、 防消结合 。 2。凡参加施工人员必须经 安全教育培训 并 考核合格 方可从事生产。 3。进入施工现场必须戴好 安全帽 ,在无防护措施的高空作业时应系好 安全带 .操作前必须检查安全防护设施。 4.各施工人员要熟知和遵守本工种的安全 操作规程 ,严格执行 安全技术 交底。 5。施工人员要正确使用 施工机具 和 个人劳保 用品。 6。特种作业人员必须经专业 安全技术培训 ,考试 合格 ,持 证 上岗。 7。高处作业分四个等级: 2~5 m为一级, 5~15 m为二级, 15~30 m为三级, 30 m以上为特级. 8.施工现场安全防护的“三宝"是指: 安全帽 、 安全带 、 安全网 。 9。施工现场的“四口”是指 楼梯口 、 电梯井口 、 预留洞口 、 通道口 。 10.《安全生产法》自 2002年11月1日 起实施. 11。防止施工噪音污染分为 人为噪声 防治和 机械噪声 防治。 12。高层或多层建筑施工垃圾,必须使用封闭垃圾道或采用 容器 吊运。严禁 凌空抛撒 造成扬尘。施工垃圾要及时 清运出场 . 13。现场道路必须 硬 化,专人每天 洒水降尘 ,减少道路 扬尘 。 14。现场的零散物料和垃圾要及时 清运 .建筑垃圾和生活垃圾应 分类存放 . 15。现场环境必须保持 整洁卫生 ,运输车辆不带 泥 出场. 二、名词解释。(4题,每题5分,共计20分。) 1三违:违章指挥、违章作业、违反劳动纪律 2。三不伤害:不伤害自己、不伤害他人、不被他人伤害 3.四不放过:事故原因没有查清不放过、事故责任人未受到处理不放过、事故责任人和周围群众没有受到教育不放过、事故没有制订切实可行的整改措施不放过 4。四定:定时间、定人员、定质量、定方案 三、判断题。(10题,每题2分,共计20分。) 1。脚手架使用前必须按方案搭设,且符合规范要求,脚手架不需要经过双方验收合格签字后方可使用。(×) 2.高处作业允许从上往下抛掷任何物料、工具和施工垃圾等.(× ) 3.施工人员对危及生命安全健康行为有批评、检举权和控告权力。(√) 4。施工人员在作业中必须正确佩戴和使用合格的劳动防护用品.如:安全帽、安全带、护目镜、防尘口罩、绝缘手套、绝缘鞋等。(√) 5。所有手持电动工具(磨光机、震动泵等)必须具备绝缘措施完好,禁止私自拆改电源线和插头,使用专用流动开关箱,连接合格漏电保护装置。(√) 6。电焊机二次线的要求有:使用专用焊把线,双线到位,焊把线不得有裸露接头,严禁借用金属管道、脚手架等金属物代替导线使用。(√) 7.我国制定安全生产法重要目的是制裁各种安全生产违法犯罪行为,保护劳动者的人身安全。(√) 8.重大事故发生后,事故发生单位应当在24小时内写出书面报告,并按照规定的程序和部门逐级上报。(√) 9。企业不需要确定专款来保证年度安全技术措施的实施。(×) 10。企业法定代表人是企业安全生产的第一责任人,对本企业的安全生产全面负责.(√) 四、简答题。(6题,每题5分,共计30分。) 1。建筑施工现场主要的七大伤害事故有哪些? 答:高处坠落,物体打击,机械伤害,起重伤害,火灾,坍塌,触电. 2.怎样正确佩戴安全帽? 答:(1)帽衬与顶端帽壳内必须保持25~50mm的空间,以保证吸收冲击能量,减少伤害. (2)必须系好下颌带,戴好安全帽。 (3)安全帽必须戴正。 (4)安全帽必须定期检查。发现开裂、下凹、裂痕和磨损等情况应及时更换。 3.建筑施工现场的“五临边”是指什么? 答:(1)阳台、卸料平台周边(2)无外脚手架的屋面与楼层的周边 (3)升降机临边(4)上下跑道、斜道、楼梯的两侧边(5)基坑边 4。建筑施工现场的特种作业工种有哪些? 答:电工、电气焊工、塔吊司机、塔吊信号指挥工、施工电梯操作人员(起重工)、架子工、热切割工。(任答四项即可) 5。什么时候应当使用安全带?怎样正确使用安全带? 答:(1)在没有脚手架或者在没有栏杆的脚手架上工作,高度超过2m时,必须使用安全带,或采取其他可靠的安全措施。在杆塔上作业时,必须使用带保险绳的安全带。 (2)①先检查各个部件有无破损、变质或断裂,不合格者严禁使用. ②安全带的腰带应系在最大臀围以上,靠近腰骨的部位。 ③围杆带和保险绳应可靠的系在上方牢固的构件上,围件带长度要适应构件尺寸。 6。结合你所学知识和现场经验,说说在施工现场如何做好自身安全防护工作?
展开阅读全文

开通  VIP会员、SVIP会员  优惠大
下载10份以上建议开通VIP会员
下载20份以上建议开通SVIP会员


开通VIP      成为共赢上传

当前位置:首页 > 环境建筑 > 其他

移动网页_全站_页脚广告1

关于我们      便捷服务       自信AI       AI导航        抽奖活动

©2010-2025 宁波自信网络信息技术有限公司  版权所有

客服电话:0574-28810668  投诉电话:18658249818

gongan.png浙公网安备33021202000488号   

icp.png浙ICP备2021020529号-1  |  浙B2-20240490  

关注我们 :微信公众号    抖音    微博    LOFTER 

客服