收藏 分销(赏)

建筑施工价格参考和常用数据.doc

上传人:精*** 文档编号:4061913 上传时间:2024-07-26 格式:DOC 页数:8 大小:29.04KB 下载积分:6 金币
下载 相关 举报
建筑施工价格参考和常用数据.doc_第1页
第1页 / 共8页
建筑施工价格参考和常用数据.doc_第2页
第2页 / 共8页


点击查看更多>>
资源描述
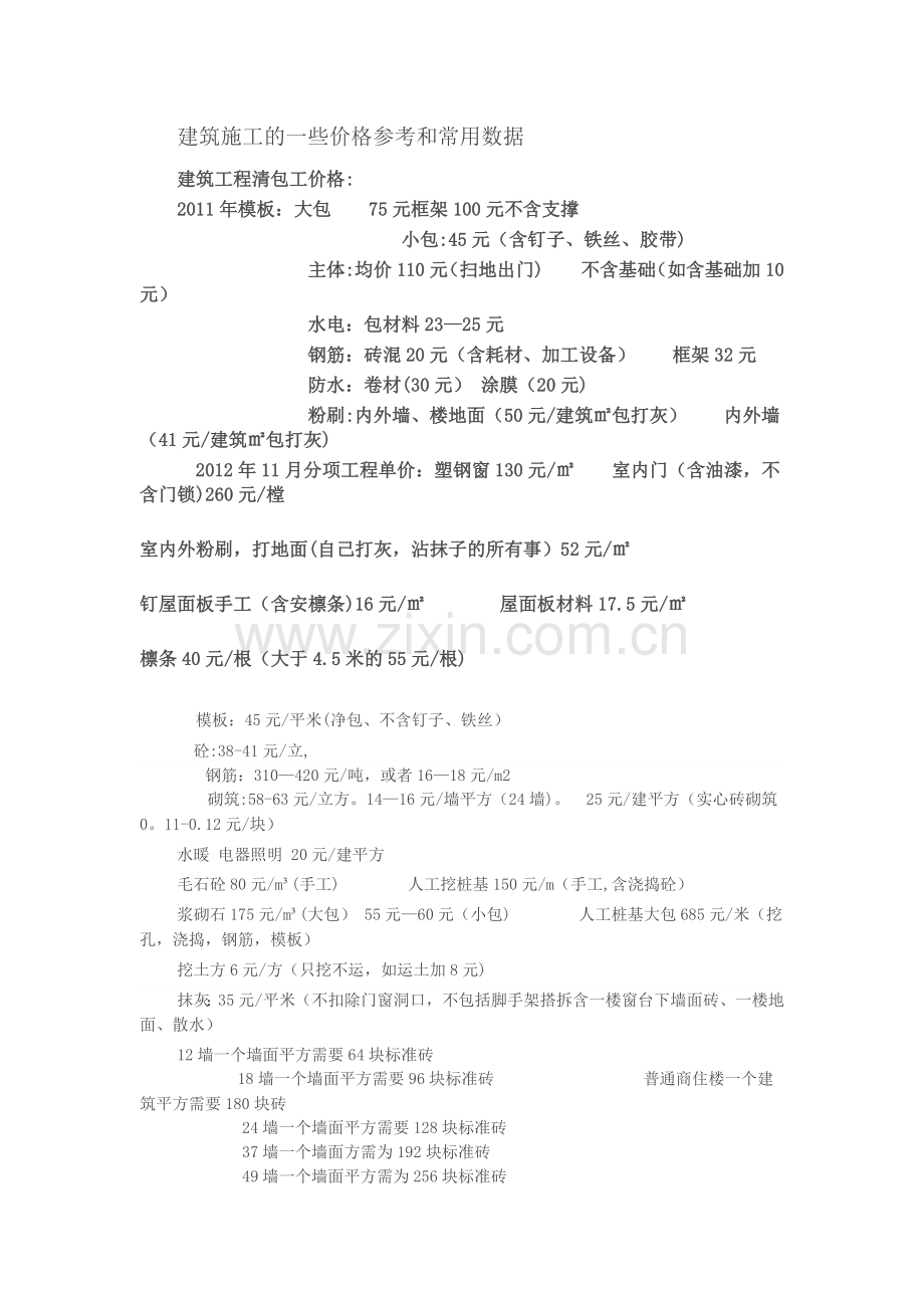
建筑施工的一些价格参考和常用数据 建筑工程清包工价格: 2011年模板:大包  75元框架100元不含支撑             小包:45元(含钉子、铁丝、胶带)        主体:均价110元(扫地出门)  不含基础(如含基础加10元)        水电:包材料23—25元        钢筋:砖混20元(含耗材、加工设备)  框架32元        防水:卷材(30元) 涂膜(20元)        粉刷:内外墙、楼地面(50元/建筑㎡包打灰)  内外墙(41元/建筑㎡包打灰)  2012年11月分项工程单价:塑钢窗130元/㎡  室内门(含油漆,不含门锁)260元/樘                                 室内外粉刷,打地面(自己打灰,沾抹子的所有事)52元/㎡                                 钉屋面板手工(含安檩条)16元/㎡    屋面板材料17.5元/㎡                                 檩条40元/根(大于4.5米的55元/根)     模板:45元/平米(净包、不含钉子、铁丝)  砼:38-41元/立,     钢筋:310—420元/吨,或者16—18元/m2     砌筑:58-63元/立方。14—16元/墙平方(24墙)。 25元/建平方(实心砖砌筑0。11-0.12元/块) 水暖 电器照明 20元/建平方 毛石砼80元/m³(手工)    人工挖桩基150元/m(手工,含浇捣砼) 浆砌石175元/m³(大包) 55元—60元(小包)    人工桩基大包685元/米(挖孔,浇捣,钢筋,模板) 挖土方6元/方(只挖不运,如运土加8元)  抹灰:35元/平米(不扣除门窗洞口,不包括脚手架搭拆含一楼窗台下墙面砖、一楼地面、散水) 12墙一个墙面平方需要64块标准砖       18墙一个墙面平方需要96块标准砖         普通商住楼一个建筑平方需要180块砖       24墙一个墙面平方需要128块标准砖       37墙一个墙面方需为192块标准砖       49墙一个墙面平方需为256块标准砖 1平方米的24墙要水泥15。7Kg、沙子84kg,普通红砖128块       1立方米的24墙要水泥65Kg、  沙子350kg、普通红砖528块   1、室外门窗(不包括单元门、防盗门)面积占建筑面积0.20-0.24       2、模版面积占建筑面积2。2左右       3、室外抹灰面积占建筑面积0。4左右       4、室内抹灰面积占建筑面积3。8 室内地面砖 1000*1000规格15元/平方  800*800规格10元/平方 600*600规格9元/平方 踢脚线:3元/米, 室内墙面砖:25元/平米(包括倒角)22*33规格16元/平方  30*45规格18元/平方  30*60规格20元/平方 楼梯间石材:28元/平米,踏步板磨边:10元/米. 石膏板吊顶:20元(平棚)铝扣板吊项:25元/平米, 蹲台隔断:120-300元/蹭位. 大白乳胶漆:6元/平米。 外墙砖:43元/平米, 外墙干挂蘑菇石:50元/平米。 屋面挂瓦:13元/平米。 水暖:9元/平米(建筑面积) 电气照明部分:6元/平米。 木工:18—24元/平米 ,木工35—50元/m2, 架子工5。5元/m2 , 房地产建筑成本(按建筑平方米算) 1、桩基工程(如有):70~100元/平方米; 2、钢筋:40~75KG/平方米(多层含量较低、高层含量较高),合160~300元/平方米;普通商住楼36KG/平方 3、砼:0。3~0.5立方/平方米(多层含量较低、高层含量较高),合100~165元/平方米; 4、砌体工程:85~120元/平方米(多层含量较高、高层含量较低); 5、抹灰工程:50~65元/平方米; 6、外墙工程(包括保温):50~100元/平方米(以一般涂料为标准,如为石材或幕墙,则可能高达300~1000元/平方米; 7、室内水电安装工程(含消防):60~120元/平方米(按小区档次,多层略低一些); 8、屋面工程:15~30元/平方米(多层含量较高、高层含量较低); 9、门窗工程(不含进户门):每平方米建筑面积门窗面积约为0.25~0。5平方米(与设计及是否高档很大关系,高档的比例较大),造价90~300元/平方米,一般为90~150元/平方米,如采用高档铝合金门窗,则可能达到300元/平方米; 10、土方、进户门、烟道及公共部位装饰工程:30~150元/平方米(与小区档次高低关系很大,档次越高,造价越高); 11、地下室(如有):增加造价40~100元/平方米(多层含量较高、高层含量较低); 12、电梯工程(如有):40~200元/平方米,与电梯的档次、电梯设置的多少及楼层的多少有很大关系,一般工程约为100元/平方米; 13、人工费:130~200元/平方米; 14、室外配套工程:30~300元/平方米,一般约为70~100元/平方米; 15、模板、支撑、脚手架工程(成本):70~150元/平方米;(脚手架搭拆费(10KV以下架空线路除外)按人工费的4%计算,其中人工工资占25%。) 16、塔吊、人货电梯、升降机等各型施工机械等(约为总造价的5~8%:约60~90元/平方米; 17、临时设施(生活区、办公区、仓库、道路、现场其它临时设施(水、电、排污、形象、生产厂棚与其它生产用房):30~50元/平方米; 18、检测、试验、手续、交通、交际等费用:10~30元/平方米; 19、承包商管理费、资料、劳保、利润等各种费用(约为10%):以上各项之和*10%=90~180元/平方米; 20、上交国家各种税费(总造价3。3~3。5%):33~70元/平方米,高档的可能高达100元/平方米。 以上没有算精装修,一般造价约为1000~2000元/平方米,高档小区可达3500元以上.以上没有包括部分国有企业开发造成的腐败成本。精装修造价一般为500~1500元/平方米,这要看档次高低,也有300元/平方米简装修,更有3000~10000元/平方米超高档装修(拎包入住)。 21、设计费(含前期设计概念期间费用):15~100元/平方米; 22、监理费:3~30元/平方米; 23、广告、策划、销售代理费:一般30~200元/平方米,高者可达500元/平方米以上; 24、土地费:一般二线城市市区(老郊区地带)为70~100万/亩,容积率一般为1。0~2。0,故折算房价为:525~1500元/平方米,市区中心地带一般为200 万元/亩,折算房价为:1500~3000元/平方米,核心区域可达300万元/亩以上,单方土地造价更高;一线城市甚至有高达20000元/平方米以上的土地单方造价;三线城市、县城等土地单方造价较低,一般为100~500元/平方米,也有高达2000元/平方米以上的情况; 25、土地税费与前期费,一般为土地费的15%左右,二线城市一般为100~500元/平方米,各地标准都不一样。 结论:基本建设费是固定的,即使是不收土地款的动迁房,以国家最低标准承建,造价也难以少于1000元/平方米。实际上,多层普通商品房,建安成本大约在1200元/平方米左右,小高层与高层普通商品房,建安成本大约在1500~1800元/平方米左右,档次越高,造价越高。能让利的主要是:小区的档次、向政府交纳的土地费及地方政府部分的税费、广告策划销售环节的费用、装修费用等。另外,开发商的开发品质也有一定关系,如果一味压价,品质是要差一些;民营开发商比国营/政府开发商的成本确实也低一些,这主要有两方面的原因,一是大多数民营企业主要以效益为主导,成本一般控制得好一些,二是民营企业腐败成本相对要低一些.不论何种原因,同品质的小区成本上下也不会超过100~200元/平方米。 常见的基础常识 钢筋试件:共2组:长的4根(50cm),短的4根(35cm) 岩砖试件:取5块砖平方两半,毎两半用素水泥浆粘住(砖平方的断面要错开) 砼 试件:共2组6块。试模尺寸150mm*150mm 强度等级:C7。5 C10 C15 C20 C25 C30 C35 C40 C45 C50 C55 C60共12个等级 砂浆试件:共2组6块,试模尺寸70.7mm*70.7mm 强度等级:M2。5 M5 M7。5 M10 M15 共5个等级   12墙一个墙面平方需要64块标准砖       18墙一个墙面平方需要96块标准砖         普通商住楼一个建筑平方需要180块砖       24墙一个墙面平方需要128块标准砖       37墙一个墙面方需为192块标准砖       49墙一个墙面平方需为256块标准砖 1平方米的24墙要水泥15。7Kg、沙子84kg,普通红砖128块       1立方米的24墙要水泥65Kg、  沙子350kg、普通红砖528块 计算公式:       单位立方米240墙砖用量1/(0.24*0。12*0。6)       单位立方米370墙砖用量1/(0.37*0.12*0.6)       空心24墙一个平方需要80多块标准砖       一 个土建工程师应掌握的数据(转) 一、普通住宅建筑混凝土用量和用钢量:       1、多层砌体住宅:       钢筋30KG/m2       砼0。3—0。33m3/m2       2、多层框架       钢筋38—42KG/m2       砼0。33-0。35m3/m2       3、小高层11-12层       钢筋50—52KG/m2       砼0。35m3/m2       4、高层17—18层       钢筋54—60KG/m2       砼0。36m3/m2       5、高层30层H=94米       钢筋65—75KG/m2       砼0.42—0。47m3/m2       6、高层酒店式公寓28层H=90米       钢筋65—70KG/m2       砼0。38—0.42m3/m2       7 、别墅混凝土用量和用钢量介于多层砌体住宅和高层11-12层之间       以上数据按抗震7度区规则结构设计 二、普通多层住宅楼施工预算经济指标       1、室外门窗(不包括单元门、防盗门)面积占建筑面积0。20—0.24       2、模版面积占建筑面积2。2左右       3、室外抹灰面积占建筑面积0。4左右       4、室内抹灰面积占建筑面积3。8 三、施工功效       1、一个抹灰工一天抹灰在35平米       2、一个砖工一天砌红砖1000—1800块       3、一个砖工一天砌空心砖800-1000块       4、瓷砖15平米       5、刮大白第一遍300平米/天,第二遍180平米/天,第三遍压光90平米/天 四、基础数据       1、混凝土重量2500KG/m3       2、钢筋每延米重量0。00617*d*d       3、干砂子重量1500KG/m3,湿砂重量1700KG/m3       4、石子重量2200KG/m3       5、一立方米红砖525块左右(分墙厚)       6 、一立方米空心砖175块左右       7、筛一方干净砂需1。3方普通砂 一点不同观点:       1、一般多层砌体住宅:钢筋25—30KG/m2,其中经济适用房为16-—18KG/m2.       2、一般多层砌体住宅,室外抹灰面积占建筑面积0。5—-0。7。       3、一般多层砌体住宅,模版面积占建筑面积1.3—-2。2,根据现浇板多少、柱密度变化很大.       4、一个砖工一天砌240砖墙1000—1800块,370或500墙2000—-3000块。       5、钢筋混凝土重量2200KG/m3 ,素混凝土重量2100KG/m3.       6、工程石子重量1800KG/m3 。 )       0.617是圆10钢筋每米重量。钢筋重量与直径(半径)的平方成正比.       G=0。617*D*D/100       每米的重量(Kg)=钢筋的直径(mm)×钢筋的直径(mm)×0。00617       其  实记住建设工程常用的钢筋重量也很简单φ6=0。222 Kg φ6。5=0。26kg φ8=0.395kg φ10=0。617kg φ12=0。888kg Φ14=1。21kg Φ16=1。58kg Φ18=2.0kg Φ24=2。47kgΦ22=2.98kgΦ25=3.85kgΦ28=4。837kg。.。。。。..。.。。       Φ12(含12)以下和Φ28(含28)的钢筋一般小数点后取三位数,Φ14至Φ25钢筋一般小数点后取二位数       Φ6=0.222Kg       Φ8=0。395Kg       Φ10=0.617Kg       Φ12=0.888Kg       Φ14=1.21Kg       Φ16=1。58Kg       Φ18=2Kg       Φ20=2。47Kg       Φ22=3Kg       Φ25=3。86Kg       我有经验计算公式,你自己计算一个表格就可以了。也可以去买一本有表格的书,用起来也很方便的。       钢材理论重量计算简式       材料名称 理论重量W(kg/m)       扁钢、钢板、钢带 W=0。00785×宽×厚       方钢 W=0.00785×边长2       圆钢、线材、钢丝 W=0。00617×直径2       钢管 W=0。02466×壁厚(外径-—壁厚)       等边角钢 W=0.00785×边厚(2边宽--边厚)       不等边角钢 W=0.00785×边厚(长边宽+短边宽--边厚)       工字钢 W=0.00785×腰厚[高+f(腿宽-腰厚)]       槽钢 W=0。00785×腰厚[高+e(腿宽—腰厚)]    备注       1、角钢、工字钢和槽钢的准确计算公式很繁,表列简式用于计算近似值.       2、f值:一般型号及带a的为3。34,带b的为2.65,带c的为2。26。       3、e值:一般型号及带a的为3。26,带b的为2。44,带c的为2.24。       4、各长度单位均为毫米 一、普通住宅建筑混凝土用量和用钢量:       1、多层砌体住宅: 钢筋30KG/m2 砼0。3—0。33m3/m2 2、多层框架 钢筋38-42KG/m2 砼0.33—0。35m3/m2 3、小高层11—12层 钢筋50-52KG/m2 砼0.35m3/m2 4、高层17—18层 钢筋54—60KG/m2 砼0.36m3/m2 5、高层30层H=94米 钢筋65—75KG/m2 砼0。42—0。47m3/m2 6、高层酒店式公寓28层H=90米 钢筋65—70KG/m2 砼0。38—0.42m3/m2 7、别墅混凝土用量和用钢量介于多层砌体住宅和高层11—12层之间 以上数据按抗震7度区规则结构设计 二、普通多层住宅楼施工预算经济指标 1、室外门窗(不包括单元门、防盗门)面积占建筑面积0。20—0。24 2、模版面积占建筑面积2.2左右 3、室外抹灰面积占建筑面积0。4左右 4、室内抹灰面积占建筑面积3.8 三、施工功效 1、一个抹灰工一天抹灰在35平米 2、一个砖工一天砌红砖1000—1800块 3、一个砖工一天砌空心砖800-1000块 4、瓷砖15平米 5、刮大白第一遍300平米/天,第二遍180平米/天,第三遍压光90平米/天 四、基础数据 1、混凝土重量2500KG/m3 2、钢筋每延米重量0.00617*d*d 3、干砂子重量1500KG/m3,湿砂重量1700KG/m3 4、石子重量2200KG/m3 5、一立方米红砖525块左右(分墙厚) 6、一立方米空心砖175块左右 7、筛一方干净砂需1。3方普通砂 装修的一些计算公式 1、地面砖用量:(注一般不同房型损耗率不同大约1—5%)   每百米用量=100/[(块料长+灰缝宽)×(块料宽+灰缝宽)]×(1+损耗率)   例如选用复古地砖规格为0。5×0。5M,拼缝宽为0.002M,损耗率为1%,100平方米需用块数为:   100平方米用量=100/[(0。5+0.002)×(0。5+0。002)×(1+0。01)约等于401块   地砖总价=地砖数×地砖单价 2、顶棚用量:   顶棚板用量=(长-屏蔽长)×(宽-屏蔽宽)   例如以净尺寸面积计算出PVC塑料天棚的用量。PVC塑胶板的单价是50.81元每平方米,屏蔽长、宽均为0。24M,天棚长为3M,宽为4。5M,用量如下:   顶棚板用量=(3-0。24)×(4.5-0.24)约等于11。76每平方米 3、包门用量:   包门材料用量=门外框长×门外框宽   例如(如图)用复合木板包门,门外框长2.7M、宽为1。5M,则其材料用量如下:   包门材料用量=2。7×1.5=4.05平方米 4、壁纸用量:   壁纸用量=(高-屏蔽长)×(宽-屏蔽宽)×壁数-门面积-窗面积   例如(如图)墙面以净尺寸面积计算,屏蔽为24CM,墙高2.5M、宽5M,门面积为2。8平方米,窗面积为3.6平方米,则用量如下:   壁纸用量=[(2。5-0.24)×(5-0。24)]×4-2。8-3.6约等于36。6平方米   以上是部分用料量的计算,依逐个将各部分装修用料量乘以各自单价后累加,就得出了装修工程的总材料费用。    5、地板用量:(实木)   纵向用量=房间长度/地砖长度   横向用量=房间宽度/地砖宽度   如遇除不尽,要用进位法,不可四舍五入,但纵向则不到半块算半块,超过半块算一块。   地板总价=总用量×单价   地板损耗=地板面积-住房面积   地板损耗率=地板损耗/住房面积   注:一般地板损耗率不大于5%    6、贴墙材料用量   贴墙材料的花色品种确定后,可根据居室面积大小合理地计算用料尺寸,考虑到施工时可能的损耗,可比实际用量多买5%左右.计算贴墙材料的方法有两种:   1.以公式计算,即将房间的面积乘以2.5,其积就是贴墙用料数。如20平方米房间用料为20×2.5=50m。还有一个较为精确的公式:   S=(L/M + 1)(H + h) + C/M   其中:S--所需贴墙材料的长度(米)   L--扣去窗、门等后四壁的总长度(米)   M--贴墙材料的宽度(米),加1作为拼接花纹的余量;   H--所需贴墙材料的高度(米)   h--贴墙材料上两个相同图案的距离(米)   C--窗、门等上下所需贴墙的面积(平方米)   2。实地测量,这种方法更为准确,先了解所需选用贴墙材料的宽度,依此宽度测量房间墙壁(除去门、窗等部分)的周长,在周长中有几个贴墙材料的宽度,即需贴几幅.然后量一下应贴墙的高度,以此乘以幅数,即为门、窗以外部分墙壁所需贴墙材料的长度(米)。最后仍以此法测量窗下墙壁、不规则的角落等处所需用料的长度,将它与已算出的长度相加,即为总长度.这种方法更适用于细碎花纹图案,拚接时无需特别对位的贴墙材料.    7、涂料用量估算法   介绍一种简单的计算方法: 房间面积(平方米)除以4,需要粉刷的墙壁高度(分米)除以4,两者的得数相加便是所需要涂料的公斤数。例如,一个房间面积为20平方米,墙壁高度为16分米(除12分米的墙裙),那么,就是(20÷4)+(16÷4)=9,即9公斤涂料可以粉刷墙壁两遍.
展开阅读全文

开通  VIP会员、SVIP会员  优惠大
下载10份以上建议开通VIP会员
下载20份以上建议开通SVIP会员


开通VIP      成为共赢上传

当前位置:首页 > 环境建筑 > 其他

移动网页_全站_页脚广告1

关于我们      便捷服务       自信AI       AI导航        抽奖活动

©2010-2026 宁波自信网络信息技术有限公司  版权所有

客服电话:0574-28810668  投诉电话:18658249818

gongan.png浙公网安备33021202000488号   

icp.png浙ICP备2021020529号-1  |  浙B2-20240490  

关注我们 :微信公众号    抖音    微博    LOFTER 

客服