收藏 分销(赏)

悦道房地产公司绩效考核制度(附岗位考核表).doc

上传人:a199****6536 文档编号:3943663 上传时间:2024-07-24 格式:DOC 页数:19 大小:427.04KB 下载积分:8 金币
下载 相关 举报
悦道房地产公司绩效考核制度(附岗位考核表).doc_第1页
第1页 / 共19页
悦道房地产公司绩效考核制度(附岗位考核表).doc_第2页
第2页 / 共19页


点击查看更多>>
资源描述
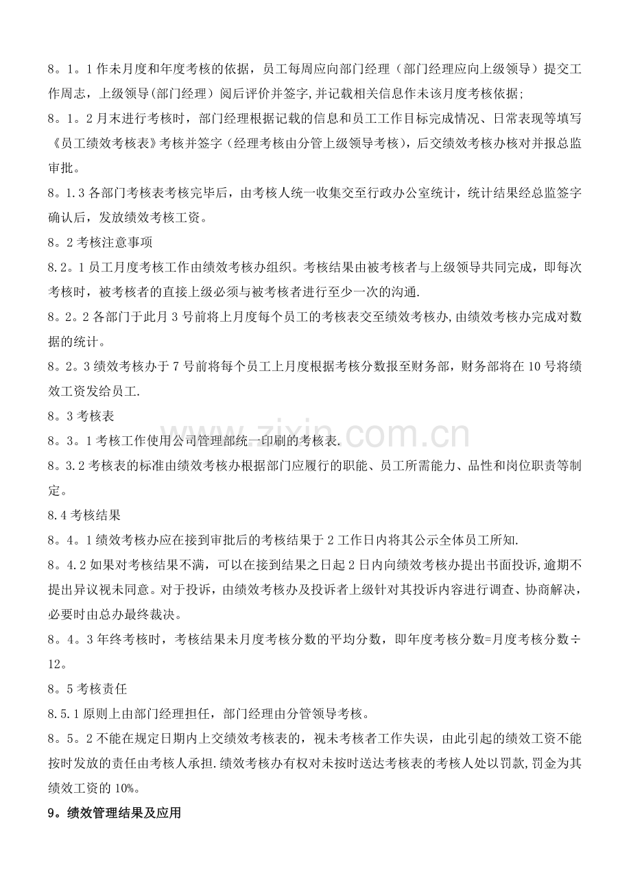
安顺悦道屯堡文化旅游度假区开发有限公司 房地产公司绩效管理制度 1. 绩效管理目的 客观地分析和评价员工工作职责的履行和实际效果,提升真实可靠的绩效考核办管理和开发相关数据,根据考核结果正确实施奖惩,合理配置绩效考核办,激发员工的工作积极性,从而全面提升员工绩效,保障公司可持续发展; 2. 绩效管理核心思想 绩效管理是实现部门目标及公司发展战略的基础管理保障;不是简单的打分评级. 绩效管理是促进业务目标达成的必要手段;不是工作负担。 绩效管理是所有管理者的基本职责之一;不仅仅是绩效考核办的工作. 绩效结果是用于工作反馈、薪资管理、职务调整评定和工作改进。 管理者与下属持续的沟通是达成绩效管理效果的核心。 3. 绩效管理流程 制定绩效计划 执行计划 实施考核 结果应用 § 考核者与被考核者根据部门职能和岗位职责沟通员工本考核期内的工作,并达成共识; § 被考核者按照计划开展工作,直接上级给予指导 § 考核者对被考核者的工作表现适当记录,作为考核依据 § 由于不可控因素导致重大计划变更,需要调整计划并以新的计划进行考核 § 考核者按照规定的评分标准进行打分并提交行政办公室, § 绩效考核办对考核结果进行审核 § 考核者与被考核者就考核成绩、本考核期内的表现进行沟通。 § 绩效考核办对考核结果进行整合 § 考核结果绩效考核办、被考核者所在部门分别备案 4。绩效考核组织 4。1公司成立绩效考核办,由各部门经理组成,管理部具体承办,总监监督考核过程。 4。2各部门对考核评价有不同意见,可以直接向绩效考核办书面申请,由总监办裁决。 5。绩效考核方式 5。1采用业绩、能力及品性对员工进行考核。 5.2根据公司建立的年度目标经营责任书建立部门工作目标,由直接领导对部门工作目标达成情况考核并结合相关联部门的评价确定最终考核结果。 5。3采用月度考核和年终考核。 6.绩效考核适用范围 本绩效管理制度适用于——项目公司各部门及全体员工. 7.绩效考核内容 7.1部门管理人员主要考核内容:部门工作目标完成情况、业务能力、部门合作协调关系等。 7。2部门员工主要考核内容:专业知识及工作能力、岗位职责的履行、工作态度等. 8。绩效考核程序 8。1程序 8。1。1作未月度和年度考核的依据,员工每周应向部门经理(部门经理应向上级领导)提交工作周志,上级领导(部门经理)阅后评价并签字,并记载相关信息作未该月度考核依据; 8。1。2月末进行考核时,部门经理根据记载的信息和员工工作目标完成情况、日常表现等填写《员工绩效考核表》考核并签字(经理考核由分管上级领导考核),后交绩效考核办核对并报总监审批。 8。1.3各部门考核表考核完毕后,由考核人统一收集交至行政办公室统计,统计结果经总监签字确认后,发放绩效考核工资。 8。2考核注意事项 8.2。1员工月度考核工作由绩效考核办组织。考核结果由被考核者与上级领导共同完成,即每次考核时,被考核者的直接上级必须与被考核者进行至少一次的沟通. 8。2。2各部门于此月3号前将上月度每个员工的考核表交至绩效考核办,由绩效考核办完成对数据的统计。 8。2。3绩效考核办于7号前将每个员工上月度根据考核分数报至财务部,财务部将在10号将绩效工资发给员工. 8。3考核表 8。3。1考核工作使用公司管理部统一印刷的考核表. 8。3.2考核表的标准由绩效考核办根据部门应履行的职能、员工所需能力、品性和岗位职责等制定。 8.4考核结果 8。4。1绩效考核办应在接到审批后的考核结果于2工作日内将其公示全体员工所知. 8。4.2如果对考核结果不满,可以在接到结果之日起2日内向绩效考核办提出书面投诉,逾期不提出异议视未同意。对于投诉,由绩效考核办及投诉者上级针对其投诉内容进行调查、协商解决,必要时由总办最终裁决。 8。4。3年终考核时,考核结果未月度考核分数的平均分数,即年度考核分数=月度考核分数÷12。 8。5考核责任 8.5.1原则上由部门经理担任,部门经理由分管领导考核。 8。5。2不能在规定日期内上交绩效考核表的,视未考核者工作失误,由此引起的绩效工资不能按时发放的责任由考核人承担.绩效考核办有权对未按时送达考核表的考核人处以罚款,罚金为其绩效工资的10%。 9。绩效管理结果及应用 9。1考核结果等级 9。1。1以考核者的评分未基本参照,得出最终考核分数,详见《考核结果等级说明表》。 考核结果等级说明表 最终考核分数 等级 扣分达到10分 A 扣除绩效工资5% 扣分达到15分 B 扣除绩效工资10% 扣分达到20分 C 扣除绩效工资15% 扣分达到30分 D 扣除绩效工资20% 扣分达到30分以上 E 扣除绩效工资50% 9。1.2部门经理级以上人员,一次考核结果评为“E”,或者连续两次考核结果为“D",则做调岗或下岗处理。 9。1。3员工连续两次考核结果为“D",则做转岗或下岗处理. 9.1。4 下岗人员根据实际情况,做辞退处理或者由行政办公室统一进行为期三个月的培训,三个月经过考察仍然不能胜任的,做降职或辞退处理。 9。2绩效工资发放 9。2.1鉴于房地产行业特殊性,各部门承担的工作责任、风险以及工作量的大小是不同的,因此绩效工资的发放也按照不同考核结果来调整,以达到真正的激励作用。 9。2.2考核期终结时,按照月度考核结果发放绩效工资,绩效工资随同每月度的工资发放. 10。附则 10。1本制度自2015年8月1日起试行. 10。2本制度由项目公司绩效考核办负责解释。 财务经理绩效考核表 考核日期: 年 月 日 姓名 陈先长 部门 财务部 职位 财务部部长 工号 入职日期 考核要素 考核要点 计分根据及说明 总分 上级主管评分 业绩考核 工作质量 1。 本月的财务、项目成本核算审查是否准确 审核不准确的一次扣2分 10 2。审核会计报表、财务报表是否准确 不准确的一次扣2分 3.安排员工工作、培训、考核是否合理、规范 不合格、不规范的一次扣1分 工作品质 1做好对财务报销、资金收入的审核 未审核的一次扣2分 10 2.做好各项资金帐务记录的审核 记录不详细的一次扣2分 3。能否按财务要求及相关规范,控制各类财务成本 不合格的一次扣1分 4. 严格做好本部门成本控制、把关工作 把关不严的扣2分 工作效率 1.按公司要求能否及时完成本月财务计划 未及时完成的扣1分 10 2。各类报表报送是否及时 未及时报送的扣1分 3.是否及时向领导汇报各项财务收支和盈亏情况 未及时上报的扣1分 4。 高效完成公司下达的月度计划指标及每项工作任务 未及时完成一次扣3分 能力考核 业务知识 1。熟练掌握公司从事的行业知识及本部门业务知识、技能 专业、技术未达到要求一次扣1分 8 2。贯彻执行国家财经政策、财会制度 不够熟练的一次扣1分 知识应用 1。能把所学专业知识利用到日常的工作中并给予体现 效果明显加1分 8 2。能为公司提出建设性的方法、意见并被采纳 被采纳的一次加3分 理解执行 1。能快速正确理解上级所下达的任务并妥善完成 不合格的一次扣1分 8 2.审核、分析、监督预算和财务计划的执行力有效 不合格的一次扣1分 3。执行力强,能按领导意图完成工作 不合格的一次扣1分 计划制定 1.周、月、年工作计划内容具有实质性按时上报并坚定完成 未及时上报、完成的一次扣2分 8 2.整体工作计划、规划的制定是否准确 不合格的一次扣1分 3。是否按要求参与拟定财务计划 不合格的一次扣1分 品性考核 工作态度 1。工作积极、主动、热情充分发挥工作主观能动性、创造性 不积极、主动、热情的一次扣1分 8 2。经常关心公司经营目标完成情况,营造良好的工作氛围 不关心的一次扣1分 3。主动进行财会资讯分析和评价,及时向领导提供可靠的财务信息和建议 被采纳的一次加3分 4.做好财务资料保密工作 不合格的一次扣2分 工作纪律 1。遵守员工手册及公司各项规章制度,本部门岗位职责要求 违反公司规定的一次扣1分 6 2。无违反劳动纪律行未,不迟到、早退、旷工 迟到、早退的一次扣1分,一月累计5次扣5分,未打卡一次扣1分,旷工一次扣3分,一个月累计旷工3次视未自动离职 3.按要求准时参加公司各类会议、活动及培训 未准时参加的一次扣2分,未经领导同意擅自未参加的一次扣3分 仪容仪表 1。注意自身仪容、仪表 未达到要求的一次扣1分 6 2。规范本部门员工仪容仪表、礼仪礼节 未达到要求的一次扣1分 沟通协调 1.善于处理人际冲突、维持内部良好的人际关系 未达到要求的一次扣1分 6 2.对外税、工商、银行的沟通合作是否有力有效 未达到要求的一次扣1分 团队精神 1。具有与部门内部或协作人相互配合工作的品质 未达到要求的一次扣1分 6 2.具有公司整体的荣誉感 未达到要求的一次扣1分 责任心 1。忠于职守、认真做好每项工作,办事不推诿 未达到要求的一次扣1分 6 2。工作经的起检查、准确无误 未达到要求的一次扣1分 总 分 直属主管评述: 签名:日期: 绩效考核办意见 集团财务意见 总监意见 建设事业部意见 董事长意见 备注:1、本考核总分100分, 2、评分提示: 扣分达到10分的扣除绩效工资5%;扣分达到15分的扣除绩效工资10%;扣分达到20分的扣除绩效工资15%;扣分达到30分的扣除绩效工资20%;扣分达到30分以上,扣除绩效工资50%;累计三次被扣30分者,按自动离职处理并追究责任。 3、流程: 绩效考核办(制表)ð部门经理(考核及面谈)ð绩效考核办(核准)ð总监(审批)ð管理部(办理、存档) 财务会计绩效考核表 考核日期: 年 月 日 姓名 黄小丽 部门 财务部 职位 会计 工号 入职日期 考核要素 考核要点 计分根据及说明 总分 上级主管评分 工作质量 1.是否按照会计制度做好会计核算工作 未完成的一次扣1分 10 2。月末编制的各类会计报表是否准确有效 无效的一次扣1分 3.月末是否做到各类帐证、帐表、帐帐、帐物相符 不相符的一次扣1分 4.月末对会计帐目及凭证是否做好归档 无归档的一次扣1分 5。对已售房产的客户台帐编制、审核是否准确 不准确的一次扣1分 工作品质 1。对日常成本、费用开支项目是否认真审核,严把费用关 未达到要求的一次扣2分 10 2.能否按财务要求及相关规范,控制各类财务成本 未达到要求的一次扣1分 3。按财务制度规定正确结转经营收入及成本费用 未达到要求的一次扣1分 4.按财务制度规定正确核算利润 未达到要求的一次扣1分 工作效率 1。是否及时编制会计凭证 未及时的一次扣2分 10 2。是否及时反馈销售情况 未及时的一次扣2分 3.月末是否及时报送各类报表及相关资料 未及时的一次扣2分 4。是否按时缴纳各种税费 未及时的一次扣2分 能力考核 业务知识 1。熟练掌握本部门业务知识、技能、银行按揭流程及账务处理 专业、技术未达到要求一次扣1分 8 2.贯彻执行国家财经政策、财会制度 不够熟练的一次扣1分 知识应用 1.能把所学专业知识利用到日常的工作中并给予体现协助有关领导和部门收回政府返还款项 效果明显加1分 8 2.能为公司提出建设性的方法、意见并被采纳 被采纳的一次加3分 理解执行 1。能快速正确理解上级所下达的任务并妥善完成 不合格的一次扣1分 8 2。执行力强,能按领导意图完成工作 不合格的一次扣1分 计划制定 1. 周月年工作计划内容具有实质性按时上报并坚定完成 未及时上报、完成的一次扣2分 8 2.整体工作计划、规划的制定是否准确 不合格的一次扣1分 品性考核 工作态度 1.工作积极、主动、热情充分发挥工作主观能动性、创造性 不积极、主动、热情的一次扣1分 8 2.做好财务资料的保密工作 未达要求的一次扣2分 3。主动进行财会资讯分析和评价,及时向领导提供可靠的财务信息和建议 被采纳的一次加3分 工作纪律 1。遵守员工手册及公司各项规章制度,本部门岗位职责要求 违反公司规定的一次扣1分 6 2.无违反劳动纪律行未,不迟到、早退、旷工 迟到、早退的一次扣1分,一月累计5次扣5分,未打卡一次扣1分,旷工一次扣3分,一个月累计旷工3次视为自动离职 3.按要求准时参加公司各类会议、活动及培训 未准时参加的一次扣2分,未经领导同意擅自未参加的一次扣3分 仪容仪表 1.注意自身仪容、仪表 未达到要求的一次扣1分 6 沟通协调 1。善于处理人际冲突、维持内部良好的人际关系 未达到要求的一次扣1分 6 2。对外税、工商、银行的沟通合作是否有力有效 未达到要求的一次扣1分 团队精神 1.具有与部门内部或协作人相互配合工作的品质 未达到要求的一次扣1分 6 2。具有公司整体的荣誉感 未达到要求的一次扣1分 责任心 1.忠于职守、认真做好每项工作,办事不推诿 未达到要求的一次扣1分 6 2.工作经的起检查、准确无误 未达到要求的一次扣1分 总 分 直属主管评述: 签名:日期: 绩效考核办意见 集团财务意见 总监意见 建设事业部意见 董事长意见 备注:1、本考核总分100分, 2、评分提示: 扣分达到10分的扣除绩效工资5%;扣分达到15分的扣除绩效工资10%;扣分达到20分的扣除绩效工资15%;扣分达到30分的扣除绩效工资20%;扣分达到30分以上,扣除绩效工资50%;累计三次被扣30分者,按自动离职处理并追究责任。 3、流程: 绩效考核办(制表)ð部门经理(考核及面谈)ð绩效考核办(核准)ð总监(审批)ð管理部(办理、存档) 财务出纳绩效考核表 考核日期: 年 月 日 姓名 王艺娜 部门 财务部 职位 出纳 工号 入职日期 考核要素 考核要点 计分根据及说明 总分 上级主管评分 业绩考核 工作质量 1.是否按照费用报销的有关规定,严格审核报销单据、发票等原始凭证 未按要求的一次扣1分 10 2。办理现金收支付业务是否做到合法准确,手续完备、单证齐全 未达要求的一次扣1分 3。是否认真办理提取和保管现金,复核收支凭证,完成收付手续及银行结算 未按要求的一次扣1分 4。现金、银行日记账是否做到日清月结 未日清月结的一次扣2分 5。是否定期与银行对账,保证帐证相符 不相符的一次扣1分 工作品质 1.是否认真核对收银员收到的款项与开出票据 未达要求的一次扣1分 10 2。是否妥善保管现金等,作好有关单据、账册、报表等会计资料的整理、归档工作 不合格的一次扣1分 3。是否认真审核临时借支的用途和批准手续,未经批准的临时借款杜绝支付 未达要求的一次扣1分 4。是否严格遵守现金管理制度,不挪用现金 不合格的一次扣2分 工作效率 1。是否及时传递财务原始凭证给会计登帐 未及时的一次扣1分 10 2。是否及时提取及保管现金,库存现金做到日清月结,定期盘点,钱账相符 未及时的一次扣1分 3。及时或提前完成领导交付的工作任务 未及时的一次扣1分 能力考核 业务知识 1。熟练掌握本部门业务知识、技能及银行按揭流程协助收款工作 专业、技术未达到要求一次扣1分 8 2。贯彻执行国家财经政策、财会制度 不够熟练的一次扣1分 知识应用 1。能把所学专业知识利用到日常的工作中并给予体现 效果明显加1分 8 2。能未公司提出建设性的方法、意见并被采纳 被采纳的一次加3分 理解执行 1。能快速正确理解上级所下达的任务并妥善完成 不合格的一次扣1分 8 2。执行力强,能按领导意图完成工作 不合格的一次扣1分 计划制定 1。周、月、年工作计划内容具有实质性按时上报并坚定完成 未及时上报、完成的一次扣2分 8 品性考核 工作纪律 1。遵守员工手册及公司各项规章制度,本部门岗位职责要求 违反公司规定的一次扣1分 8 2。无违反劳动纪律行未,不迟到、早退、旷工 迟到、早退的一次扣1分,一月累计5次扣5分,未打卡一次扣1分,旷工一次扣3分,一个月累计旷工3次视未自动离职 3。按要求准时参加公司各类会议、活动及培训 未准时参加的一次扣2分,未经领导同意擅自未参加的一次扣3分 工作态度 1.工作积极、主动、热情充分发挥工作主观能动性、创造性 不积极、主动、热情的一次扣1分 6 2.做好财务资料的保密工作 未达到要求的一次扣1分 仪容仪表 1。注意自身仪容、仪表 未达到要求的一次扣1分 6 沟通协调 1.善于处理人际冲突、维持内部良好的人际关系 未达到要求的一次扣1分 6 2.协助财务经理对外税、工商、银行等业务的沟通合作是否有力有效 未达到要求的一次扣1分 团队精神 1.具有与部门内部或协作人相互配合工作的品质 未达到要求的一次扣1分 6 2。具有公司整体的荣誉感 未达到要求的一次扣1分 责任心 1。忠于职守、认真做好每项工作,办事不推诿 未达到要求的一次扣1分 6 2.工作经的起检查、准确无误 未达到要求的一次扣1分 总 分 直属主管评述: 签名:日期: 绩效考核办意见 集团财务意见 总监意见 建设事业部意见 董事长意见 备注:1、本考核总分100分, 2、评分提示: 扣分达到10分的扣除绩效工资5%;扣分达到15分的扣除绩效工资10%;扣分达到20分的扣除绩效工资15%;扣分达到30分的扣除绩效工资20%;扣分达到30分以上,扣除绩效工资50%;累计三次被扣30分者,按自动离职处理并追究责任。 3、流程: 绩效考核办(制表)ð部门经理(考核及面谈)ð绩效考核办(核准)ð总监(审批)ð管理部(办理、存档) 工程经理绩效考核表 考核日期: 年 月 日 姓名 刘洪 部门 工程部 职位 工程部经理 工号 入职日期 考核要素 考核要点 计分根据及说明 总分 上级主管评分 业绩考核 工作质量 1.部门人员的工作安排、考核、培训是否到位 不合格、不规范的一次扣1分 20 2.施工中能否按设计要求严把质量关 把关不严的一次扣2分 3.职责范围内未出现较大质量/事故 出现事故的一次扣5分 4.是否参与设计图纸会审及各项技术研讨会 不参与的一次扣1分 5.做好工程签证、请款审核、竣工图审核把关工作 把关不严的一次扣2分 6。做好各项工程招标把关,对工程成本进行预控 把关不严的一次扣1分 7。严格做好本部门成本控制、把关工作 把关不严的一次扣1分 工作效率 1.按公司要求能否及时完成本月工程进度计划 未及时完成的一次扣1分 10 2.及时组织、配合相关部门完成工程项目的验收和备案 未及时组织的一次扣1分 3。及时指导施工人员按图纸、规范、规程、施工组织设计、技术措施进行现场施工管理,发现问题及时处理 未及时处理的一次扣2分 4. 高效完成公司下达的月度计划指标 未及时完成的一次扣1分 能力考核 业务知识 1。熟练掌握公司从事的行业知识及本部门业务知识、技能 专业、技术未达到要求一次扣1分 16 2.掌握熟国家有关施工各类规范及标准等文件 不够熟练的一次扣1分 3。能把所学专业知识利用到日常的工作中并给予体现 效果明显加1分 4.能为公司提出建设性的方法、意见并被采纳 被采纳的一次加3分 理解执行 1。能快速正确理解上级所下达的任务并妥善完成 不合格的一次扣1分 8 2。审核、分析、监督预算的执行力有效 不合格的一次扣1分 3.执行力强,能按领导意图完成工作 不合格的一次扣1分 计划制定 1. 周、月、年工作计划内容具有实质性按时上报并坚定完成 未及时上报、完成的一次扣2分 8 2。是否根据施工合同及施工进度要求,组织编制和落实个项目进度计划、材料供应、资金需求计划 不合格的一次扣1分 品性考核 工作态度 1.工作积极、主动、热情充分发挥工作主观能动性、创造性 不积极、主动、热情的一次扣1分 8 2。经常关心公司经营目标完成情况,营造良好的工作氛围 不关心的一次扣1分 工作纪律 1.遵守员工手册及公司各项规章制度,本部门岗位职责要求 违反公司规定的一次扣1分 6 2。无违反劳动纪律行未,不迟到、早退、旷工 迟到、早退的一次扣1分,一月累计5次扣5分,未打卡一次扣1分,旷工一次扣3分,一个月累计旷工3次视未自动离职 3。按要求准时参加公司各类会议、活动及培训 未准时参加的一次扣2分,未经领导同意擅自未参加的一次扣3分 仪容仪表 1。注意自身仪容、仪表 未达到要求的一次扣1分 6 2。规范本部门员工仪容仪表、礼仪礼节 未达到要求的一次扣1分 沟通协调 1。善于处理人际冲突、维持内部良好的人际关系 未达到要求的一次扣1分 6 2。善于协调现场分包单位的工作 未达到要求的一次扣1分 3。善于协调与政府各主管部门的联系与沟通 未达到要求的一次扣1分 团队精神 1。具有与部门内部或协作人相互配合工作的品质 未达到要求的一次扣1分 6 2.具有公司整体的荣誉感 未达到要求的一次扣1分 责任心 1。忠于职守、认真做好每项工作,办事不推诿 未达到要求的一次扣1分 6 2.工作经的起检查、准确无误 未达到要求的一次扣1分 总 分 直属主管评述: 绩效考核办意见 总监意见 建设事业部意见 董事长意见 备注:1、本考核总分100分, 2、评分提示: 扣分达到10分的扣除绩效工资5%;扣分达到15分的扣除绩效工资10%;扣分达到20分的扣除绩效工资15%;扣分达到30分的扣除绩效工资20%;扣分达到30分以上,扣除绩效工资50%;累计三次被扣30分者,按自动离职处理并追究责任. 3、流程: 绩效考核办(制表)ð部门经理(考核及面谈)ð绩效考核办(核准)ð总监(审批)ð管理部(办理、存档) 工程师绩效考核表 考核日期: 年 月 日 姓名 王博 部门 工程部 职位 工号 入职日期 考核要素 考核要点 计分根据及说明 总分 上级主管评分 业绩考核 工作质量 1.施工中能否按设计要求及规范,控制工程质量 未达要求的一次扣2分 20 2。职责范围内未出现较大质量安全事故 出现事故的一次扣3分 3.是否在规定时间内及时进行工程相关专业图纸会审核和交底工作 未在规定时间内及时的一次扣1分 4.及时审核施工方案的可行性、技术和经济上的合理性, 未认真审核的每次扣2分 5。是否定期、不定期对工程质量进行监管、检查 无监督、检查的一次扣1分 6。每日到现场巡查不少于2次,对现场质量问题形成图文并茂的文件,发生问题及时召开专题会议,督促进行整改 无巡查无记录的一次扣2分 7、及时进行隐蔽工程签证、验收,按要求完整收集技术档案资料 未及时的扣2分、一处资料不完整扣1分 8。加强检查,每周将汇聚的质量问题与承包方开会讨论,督促施工单位进行整改 未督促的每次扣2分 9、定期和不定期进行安全、文明施工进行检查,并做好记录,对出现的问题及时督促整改 未检查扣1分、未记录扣1分、未督促整改扣1分 10.施工管理中能否按合同规定,严格审核控制成本 把关不严的一次扣2分 11。做好工程签证、请款审核、竣工图审核把关工作 把关不严,乱签字的一次扣2分 12。严格做好器械设备、材料、成品和半成品进场检验和检测工作,把好质量关 把关不严的一次扣2分 13、做好甲供材料的计划、进场验收、出库的管理工作,建立台账 工作不到位每次扣2分 14。按要求详细记录每日《工作日志》 未记录的一次扣1分 工作效率 1。对于施工中检查出的质量问题,督促限期整改和验收,及时反馈信息 未及时跟踪整改一次扣0.3分 10 2.按公司要求能否及时完成本月工程进度计划 未及时完成的一次扣1分 3。能按时按质或提前完成领导下达的工作任务 未及时完成的一次扣1分 能力考核 业务知识 1.熟练掌握公司从事的行业知识及本部门业务知识、技能 专业、技术未达到要求一次扣1分 8 2。掌握熟国家有关施工各类规范及标准等文件 不够熟练的一次扣1分 知识应用 1.能把所学专业知识利用到日常的工作中并给予体现 效果明显加1分 8 2。能为公司提出建设性的方法、意见并被采纳 被采纳的一次加3分 理解执行 1.能快速正确理解上级所下达的任务并妥善完成 不合格的一次扣1分 8 2。执行力强,能按领导意图完成工作 不合格的一次扣1分 计划制定 1. 周、月、年工作计划内容具有实质性按时上报并坚定完成 未及时上报、完成的一次扣2分 8 2。 能根据总进度计划安排周、月计划,认真执行 不合格的一次扣1分 品性考核 工作态度 1.工作积极、主动、热情充分发挥工作主观能动性、创造性 不积极、主动、热情的一次扣1分 8 2。经常关心公司经营目标完成情况,营造良好的工作氛围 不关心的一次扣1分 3。积极协助和主动配合各种检查 不配合的一次扣1分 工作纪律 1。遵守员工手册及公司各项规章制度,本部门岗位职责要求 违反公司规定的一次扣1分 6 2。无违反劳动纪律行为,不迟到、早退、旷工 迟到、早退的一次扣1分,一月累计5次扣5分,未打卡一次扣1分,旷工一次扣3分,一个月累计旷工3次视未自动离职 3。按要求准时参加公司各类会议、活动、培训、考试 未准时参加的一次扣2分,未经领导同意擅自未参加的一次扣3分 4。手机24小时随身携带并保持畅通 手机关机、停机或未接电话的一次扣2分 仪容仪表 1。注意自身仪容、仪表 未达到要求的一次扣1分 6 沟通协调 1。善于处理人际冲突、维持内部良好的人际关系 未达到要求的一次扣1分 6 团队精神 1.具有与部门内部或协作人相互配合工作的品质 未达到要求的一次扣1分 6 2。具有公司整体的荣誉感 未达到要求的一次扣1分 责任心 1。忠于职守、认真做好每项工作,办事不推诿 未达到要求的一次扣1分 6 2.工作经的起检查、准确无误 未达到要求的一次扣1分 总 分 直属主管评述: 绩效考核办意见 总监意见 建设事业部意见 董事长意见 备注:1、本考核总分100分, 2、评分提示: 扣分达到10分的扣除绩效工资5%;扣分达到15分的扣除绩效工资10%;扣分达到20分的扣除绩效工资15%;扣分达到30分的扣除绩效工资20%;扣分达到30分以上,扣除绩效工资50%;累计三次被扣30分者,按自动离职处理并追究责任。 3、流程: 绩效考核办(制表)ð部门经理(考核及面谈)ð绩效考核办(核准)ð总监(审批)ð管理部(办理、存档) 管理部经理绩效考核表 考核日期: 年 月 日 姓名 彭千玲 部门 管理部 职位 工号 入职日期 考核要素 考核要点 计分根据及说明 总分 上级主管评分 业绩考核 工作质量 1有计划、有组织,合理安排业务工作 未达要求的一次扣2分 20 2。协助公司领导处理应急事件及政府公关关系 未达要求的一次扣1分 3、是否做好人员招聘、薪酬福利、培训、绩效考核工作 监督不到位的一次扣1分 4.做好行政物资采购及发放管理、固定资产管理 不合格的一次扣2分 5.指导并监督车辆管理、公司物业及租用物业管理 未定期举行的一次扣1分 6。保证公司员工集体食堂及宿舍运营及安全 把关不严的一次扣1分 7。组织做好档案、文件、资料的审核及收发管理 把关不严的一次扣1分 8。是否定期开展各项福利性企业文化活动,并做好庆典筹备、后勤保障工作 把关不严的一次扣1分 9。严格做好本部门日常费用审查 把关不严的一次扣1分 10.严格监督考核实施,提出评价及调整意见 把关不严的一次扣1分 11。审核薪资事项及其他福利保障制度,并监督执行 把关不严的一次扣1分 工作效率 1。及时做好人员、物资储备工作 未及时的一次扣1分 10 2.及时做好各类档案、文件的管理 未及时的一次扣1分 3。及时组织车辆保养、审查工作 未及时的一次扣1分 4.及时或提前完成领导交付的工作任务 未及时的一次扣1分 5。 高效完成公司下达的月度计划指标 未及时完成的一次扣1分 能力考核 业务知识 1。熟练掌握公司从事的行业知识及本部门业务知识、技能 专业、技术未达到要求一次扣1分 8 2.熟悉国家相关法律、法规 不够熟练的一次扣1分 知识应用 1.能把所学专业知识利用到日常的工作中并给予体现 效果明显加1分 8 2。能为公司提出建设性的方法、意见并被采纳 被采纳的一次加3分 理解执行 1。能快速正确理解上级所下达的任务并妥善完成 不合格的一次扣1分 8 2。执行力强,能按领导意图完成工作 不合格的一次扣1分 计划制定 1。 周、月、年工作计划内容具有实质性按时上报并坚定完成 未及时上报、完成的一次扣2分 8 2。根据年度目标建立工作计划 不合格的一次扣1分 品性考核 工作态度 1。工作积极、主动、热情充分发挥工作主观能动性、创造性 不积极、主动、热情的一次扣1分 8 2。经常关心公司经营目标完成情况,营造良好的工作氛围 不关心的一次扣1分 工作纪律 1.遵守员工手册及公司各项规章制度,本部门岗位职责要求 违反公司规定的一次扣1分 6 2。无违反劳动纪律行未,不迟到、早退、旷工 迟到、早退的一次扣1分,一月累计5次扣5分,未打卡一次扣1分,旷工一次扣3分,一个月累计旷工3次视未自动离职 3.按要求准时参加公司各类会议、活动及培训 未准时参加的一次扣2分,未经领导同意擅自未参加的一次扣3分 仪容仪表 1。注意自身仪容、仪表 未达到要求的一次扣1分 6 2.规范本部门员工仪容仪表、礼仪礼节 未达到要求的一次扣1分 沟通协调 1.善于处理人际冲突、维持内外部良好的人际关系 未达到要求的一次扣1分 6 团队精神 1。具有与部门内部或协作人相互配合工作的品质 未达到要求的一次扣1分 6 2。具有公司整体的荣誉感 未达到要求的一次扣1分 责任心 1.忠于职守、认真做好每项工作,办事不推诿 未达到要求的一次扣1分 6 2。工作经的起检查、准确无误 未达到要求的一次扣1分 总 分 直属主管评述: 签名:日期: 绩效考核办意见 总监意见 建设事业部意见 董事长意见 备注:1、本考核总分100分, 2、评分提示: 扣分达到10分的扣除绩效工资5%;扣分达到15分的扣除绩效工资10%;扣分达到20分的扣除绩效工资15%;扣分达到30分的扣除绩效工资20%;扣分达到30分以上,扣除绩效工资50%;累计三次被扣30分者,按自动离职处理并追究责任。 3、流程: 绩效考核办(制表)ð部门经理(考核及面谈)ð绩效考核办(核准)ð总监(审批)ð管理部(办理、存档) 营销策划经理绩效考核表 考核日期: 年 月 日 姓名 陈智强 部门 营销策划部 职位 营销策划部经理 工号 入职日期 考核要素 考核要点 计分根据及说明 总分 上级主管评分 业绩考核 工作质量 1.编制项目目标及资金回款计划 未及时上报、完成的一次扣1分 20 2。合理编制项目产品目录及管理物业和租赁物业价格体系 未及时上报、完成的一次扣1分 3。组织做好收集相关行业政策、竞争对手、客户信息,并做好市场发展趋势分析 未达要求的一次扣1分 4。根据项目销售情况和市场信息动态是否随时调整营销策略 未及时调整的一次扣2分 5。是否不定期组织市场调研及总结分析工作,并提出建议 未达要求的一次扣1分 6。是否定期组织策划各种公关促销活动,并制定相应的可行性方案 未举行的的一次扣2分 7。做好营销代理公司、招商运营公司、广告公司的管理及任务计划工作 监督不到位的一次扣2分 8.严格做好本部门成本控制工作 把关不严的一次扣1分 9.严格做好营销、广告公司督促、审核工作及任务完成情况 把关不严的一次扣1分 工作效率 1。及时收集相关销售信息 未及时收集的一次扣1分 10 2.根据市场情况及时调整营销战略 未及时调整的一次扣1分 3. 高效完成公司下达的月度计划指标及工作任务 未及时完成的一次扣1分 能力考核 业务知识 1。熟练掌握公司从事的行业知识及本部门业务知识、技能 专业、技术未达到要求一次扣1分 8 2。熟悉国家相关法律、法规等标准 不够熟练的一次扣1分 知识应用 1.能把所学专业知识利用到日常的工作中并给予体现 效果明显加1分 8 2。能为公司提出建设性的方法、意见并被采纳 被采纳的一次加3分 理解执行 1.能快速正确理解上级所下达的任务并妥善完成 不合格的一次扣1分 8 2.执行力强,能按领导意图完成工作 不合格的一次扣1分 计划制定 1。 周、月、年工作计划内容具有实质性按时上报并坚定完成 未及时上报、完成的一次扣2分 8 2。根据部门年度目标建立工作计划 不合格的一次扣1分 品性考核 工作态度 1。工作积极、主动、热情充分发挥工作主观能动性、创造性 不积极、主动、热情的一次扣1分 8 2.经常关心公司经营
展开阅读全文

开通  VIP会员、SVIP会员  优惠大
下载10份以上建议开通VIP会员
下载20份以上建议开通SVIP会员


开通VIP      成为共赢上传

当前位置:首页 > 应用文书 > 规章制度

移动网页_全站_页脚广告1

关于我们      便捷服务       自信AI       AI导航        抽奖活动

©2010-2026 宁波自信网络信息技术有限公司  版权所有

客服电话:0574-28810668  投诉电话:18658249818

gongan.png浙公网安备33021202000488号   

icp.png浙ICP备2021020529号-1  |  浙B2-20240490  

关注我们 :微信公众号    抖音    微博    LOFTER 

客服