收藏 分销(赏)

满意度激励方案.doc

上传人:w****g 文档编号:3565144 上传时间:2024-07-09 格式:DOC 页数:10 大小:90.04KB 下载积分:7 金币
下载 相关 举报
满意度激励方案.doc_第1页
第1页 / 共10页
满意度激励方案.doc_第2页
第2页 / 共10页


点击查看更多>>
资源描述
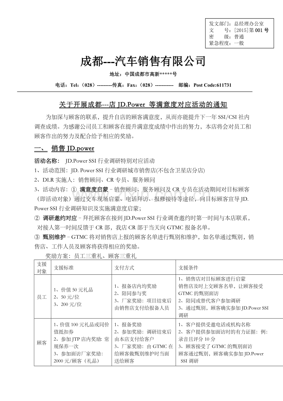
发文部门:总经理办公室 文  号:[2015]第001号 密  级:普通 紧急程度:一般 成都---汽车销售有限公司 地址:中国成都市高新*****号 电话:Tel:(028)---------传真:Fax:(028)----------- 邮编:Post Code:611731 关于开展成都---店JD.Power 等满意度对应活动的通知 为加深与顾客的联系,提升自店的顾客满意度,从而亦能提升下一年SSI/CSI社内调查成绩。为感谢公司员工和顾客在提升满意度成绩中作出的努力,本店将会对员工和顾客作出的努力及配合给予相应的奖励。 一、 销售JD.power 活动名称: JD.Power SSI行业调研特别对应活动 1、活动范围:JD. Power SSI行业调研城市销售店(不包含卫星店分店) 2、DLR实施人:销售顾问、CR专员、服务顾问 3、活动内容:① 满意度启蒙–销售顾问、服务顾问及CR专员在活动期间对目标顾客(即活动对象)通过交车现场启蒙、电话拜访、报修接待等途径,向目标顾客宣导JD. Power SSI行业调研知识及实施满意度启蒙; ② 调研邀约对应–拜托顾客在接到JD.Power SSI行业调查邀约时第一时间与本店联系,对接人第一时间反馈于CR部,我店CR部于当天向GTMC报备名单。 ③ 甄别维护–GTMC将对销售店上报的顾客名单进行甄别和维护,如名单通过甄别,销售店、工作人员及顾客将获得相应的奖励。 奖励方案:员工三重礼、顾客三重礼 支援对象 支援标准 支付方式 支援条件 员工 1、价值50元礼品 2、50元/位 3、200元/位 1、报备店内均奖励 2、陪同参与奖 3、厂家奖励:项目结束后由销售店支付给报备人员 1、销售店对目标顾客进行启蒙 B、销售店及时上交B、销售店及时上交顾客名单,让顾客接受 GTMC的甄别面访 2、陪同或替代客户参加调研 3、通过甄别,顾客确实参加JD.Power SSI 调研 顾客 1、价值100元礼品或同价值抵扣券 2、参加JTP店内奖励:常规保养一次 3、参加面访厂家奖励:2000元/顾客(礼品) 1、报备奖励 2、参加奖励:调研结束后由本店支付给客户 3、厂家奖励:由GTMC在给顾客做甄别维护时当面送给顾客 1、客户提供受邀电话或机构名称 2、客户提供参加2、2、客户提供参加面访时的有力证据:例: 录音且评分10分 3、A、顾客接受3、3、顾客接受了GTMC的甄别面访 B、顾客通过甄别,B、顾客通过甄别,顾客确实参加JD.Power SSI调研 4、目标顾客关怀活动流程 第1步 第2步 第3步 第4步 满意度启蒙 调研邀约应对 甄别维护 DLR激励 执行者 销售、服务顾问、CR 顾客 GTMC(第三方代理) GTMC 执行对象 顾客 DLR 顾客 DLR 内容 我店工作人员在活动期 间对目标顾客(即活动对 象)通过交车现场启蒙、电 话拜访等途径,向目标顾客 宣导JD. Power SSI行业调 研知识及实施满意度启蒙。 拜托顾客在接到JD.Power SSI行业调查邀约时第一时间 与销售店联系,对于反馈信 息的顾客给予礼品感谢。 销售店将收集到顾客反馈收 到邀约的名单于当天给GTMC 回复,GTMC将对顾客名单进 行甄别和维护。 经过核实,销售店提供名单 为准确,将对销售店进行支 援激励。 步骤 二、 销售SSI面访、售后CSI面访 活动名称: SSI面访、CSI面访调研特别对应活动 1、活动范围:JD. Power SSI/CSI行业调研城市销售店(不包含卫星店分店) 2、DLR实施人:销售顾问、CR专员、服务顾问 3、调查方式:电话邀约后,面对面访问调查 4、满意度评分体系 A、仍沿用往年面访调查满意度体系,由5大因子指标组成(具体见销售顾客面访调查问卷、售后顾问面访调查问卷) B、评分标准: 9分、:比较满意 10分:非常满意 5、调查问卷:重点从“检验标准流程执行效果”扩展至“顾客想体验到什么样的服务”和“顾客关注哪些服务” 6、调查结果反馈:每期调查结束后,广汽丰田向各店公布成功访问样本调查结果、单店报告、区域报告、全国排名等信息 7、奖励方案:员工三重礼、顾客四重礼 支援 对象 支援标准 支付方式 支援条件 员工 1、价值50元礼品 2、50元/位 3、不计排名:50元/位、全国前150名:100元/位、全国前100名:200元/位 1、报备店内均奖励 2、陪同或参与奖 3、SSI、CSI满意度成绩项目结束后由公司支付 1、对目标顾客进行启蒙、及时上交顾客名单, 让顾客接受GTMC的甄别面访 2、2、2、陪同或替代客户参加调研,提供录音且10分 3、通过甄别,顾客确实参加面访调研 顾客 1、价值100元礼品或同价值抵扣券 2、参加面访店内奖励:常规保养一次 3、参加面访厂家奖励:电话卡等(礼品) 4、年度忠诚回馈奖:抛光打蜡 1、报备奖励 2、参加奖励:面访结束后由本店支付给客户 3、面访结束后由当事面访人支付 4、SSI、CSI满意度成绩项目结束后由公司支付 1、客户提供受邀电话或机构名称 2、客户提供参加面访2、2、客户提供参加面访时的有力证据:例:录音 且评分10分 3、通过甄别,顾客确3、3、通过甄别,顾客确实参加面访调研 4、 通过甄别,顾客确实参加面访调研 8、奖励: 销售部份 本年度销售顾客满意度激励设置两个奖项:目标达成奖+优秀团队奖 A、目标达成奖 销售团队:指销售经理、展厅经理、CR经理、CR专员 优秀团队评比:1期/年 介于公司员工对客户满意度启蒙工作的努力,凡获销售团队荣誉后,公司将给予销售经理、展厅经理、CR经理200元/人的奖励,CR专员100元/人的奖励; B、优秀团队奖 销售团队:指销售经理、展厅经理、CR经理、CR专员 优秀团队评比:1期/年 介于公司员工对客户满意度启蒙工作的努力,凡获销售团队荣誉后,公司将给予销售经理、展厅经理、CR经理300元/人的奖励,CR专员100元/人的奖励; 售后部份 与销售类同 三、电话调查、微信调查、 销售部份(电话调查:1期/月、荣誉证书及奖杯:1期/季度、销售团队:1期/月、低满意度修复:1期/月、邮件通报:1期/月、微信调查:1期/月、) 1、客户人员、销售人员交车、面访时引导已购车车主关注广汽丰田官方微信(扫描二维码关注),官方微信自动向顾客发送问卷内容。 2、过滤微信调查后的客户将由厂家进行第一轮电话调查,电话调查将产生高满意、中满意、不满意三类顾客。对于高满意顾客,特约店将获得100元/台的奖励:1)100元奖励的获奖条件: ①车主属于高满意顾客(打分题≥8分) ②三道是否题必须全部为“是” ③顾客确认的销售顾问与贵店在销售业绩管理系统上提交的《销售清单》中的销售顾问一致; 介于公司员工对客户满意度启蒙工作的努力,公司将拿出60%作为奖励(其中销售部60%-由销售经理自行分配于受奖励的销售顾问),奖励金另外的40%作为公司低满意度修复成本;对于表现特别突出的销售顾问,还将获得荣誉奖励;对于中满意和不满意顾客,广汽丰田将在调查后的两周内向各店反馈顾客信息,由销售顾问自行实施“低满意顾客关怀活动”,销售经理、展厅经理实施监管执行工作,客户经理实施最终修复确认工作。 3、在向各店反馈信息之后,广汽丰田将预留一周的时间由各店实施“低满意顾客关怀活动”。一周之后广汽丰田将对这批中满意/不满意顾客实施第二轮电话调查,主要检查各店是否有实施关怀活动、以及关怀活动之后顾客的满意度是否有提升。若特约店没有及时开展关怀活动并且活动的效果太差,广汽丰田将对贵店实施警示通报措施!员工对低满意度客户修复工作不作为者,影响公司荣誉、客户回厂率,公司将视情况处于100元/台起的罚款,造成公司直接经济损失或客户赔偿的,销售顾问自行承担;根据厂家二次反馈结果对关怀后如仍出现不满意客户的责任人进行50元/台起的处罚; 4、低满意顾客关怀活动 低满意顾客的维系是客户专员的本职工作,介于公司员工对客户满意度启蒙、过程跟进及维护工作的努力,公司将拿出低满意顾客修复支援金10元/台作为奖励,其余作为公司客户满意度改善的投入基金;客户部修复政策:可视情况赠送客户库存礼品或100元续保代金券或四轮定位券或100元工时抵扣券、 销售团队奖励 销售团队具体是指销售经理、展厅经理、CR经理、CR专员 销售团队评比:1期/月 介于公司员工对客户满意度启蒙工作的努力,凡获销售团队荣誉后,公司将给予销售经理、展厅经理、CR经理300元/人的奖励,CR专员100元/人的奖励; 售后部份: 1、 客户人员、业务接待人员交车、面访时引导车主关注广汽丰田官方微信(扫描二维码 关注),官方微信自动向顾客发送问卷内容。 2、针对低满意度客户,由业务接待自行实施“低满意顾客关怀活动”,售后经理实施监管执行工作,客户经理实施最终修复确认工作。员工对低满意度客户修复工作不作为者,影响公司荣誉、客户回厂率,公司将视情况处于50元/台起的罚款,造成公司直接经济损失或客户赔偿的,业务接待自行承担; 四、顾客推荐度调查(NPS) 为配合厂家调查了解顾客对广汽丰田产品及服务推荐情况,进而了解、分析广汽丰田产品品牌的口碑、顾客的忠诚度及真实需求,更好的协助销售店提升销售服务技能,让特约店重视并提高销售顾客满意度。特制定以下政策: 1、 老客户推荐新客户购车,新客户享新车最低优惠政策;老客户享常规保养一次 2、 老客户带领新客户到店购保,即享5000公里常规保养一次(限续全保商业险+交强险) 3、 老客户带领新客户到店维修保养,即享100元工时抵扣券一张 五、神访调查、明访调查 参照: 2013年第002号文件:《CSI神秘客户考核成绩激励方案》 2013年第003号文件:《SSI神秘客户考核成绩激励方案》 SSI神秘客户考核成绩激励方案 为了让SSI神秘客户调查工作得到行之有效的开展以及提升,特针对成绩进行激励,厂家考核的具体考核激励办法如下: 以厂家预发布成绩为准(如有申诉,则在申诉后按最终成绩重新考核)。 得分=100分: 现金奖励1500元; 92 ≤得分≤99: 奖励现金300元起,得分每增加1分,奖金增加100元; 90 ≤ 得分< 92: 免责 80 ≤ 得分 < 90: 处罚现金,对考核缺失项,处罚现金30元/项。 70≤得分 < 80: 执行责任人降为销售助理(发放80%绩效薪资)并处以500元罚款。 70分以下:执行责任人降为销售助理(发放50%绩效薪资)并处以500元罚款。 考核项总计:70项 以上按各项具体得分计算责任人: 电话小组:4项,销售顾问:53项,引导员:2项,前台接待:3项,SA:2项,CR:4项,展厅经理:1项,库管:1项。 奖励:以奖励金额除以落实项,则为落实项款,例:神秘调查分数为97分,则奖励为800元,落实项为68项,则每落失项奖励为:800/68=11.7元/项,其中按落实项计算责任人奖励。 处罚:某销售从本次神秘调查得分80分,合计失分项15项,其中销售顾问10项,前台1项,CR 2项,SA 2项,则本次处罚销售顾问300元,前台30元,CR60元,SA 60元。 部门直接领导监管责任,部门经理级别占15%,主管级别占10%,奖惩均按此比例分配 奖励处罚只针对于执行个人,以厂家最终成绩发布后7日内兑现。 CSI神秘客户考核成绩激励方案 为了让CSI神秘客户调查工作得到行之有效的开展以及提升,特针对成绩进行激励,厂家考核的具体考核激励办法如下: 以厂家预发布成绩为准(如有申诉,则在申诉后按最终成绩重新考核)。 得分=100分: 现金奖励1500元; 92 ≤得分≤99: 奖励现金300元起,得分每增加1分,奖金增加100元; 90 ≤ 得分< 92: 免责; 80 ≤ 得分 < 90: 处罚现金,对考核缺失项,处罚现金30元/项。 70 ≤ 得分 < 80: 执行责任人降为服务助理(发放80%绩效薪资)并处以500元罚款。 70分以下:执行责任人降为服务助理(发放50%绩效薪资)并处以500元罚款。 以上按各项具体得分计算责任人: 售后考核项共77项,其中售后60项,CR7项,财务3项,行政2项。 奖励:以奖励金额除以落实项,则为落实项款,例:神秘调查分数为97分,则奖励为800元,落实项为70项,则每落实项奖励为:800/70=12元/项,其中按落实项计算责任人。 处罚:以处罚款除以失分项数,则为每项失分项款,例:神秘调查分数为80分,失分项为10项,则罚款为300元,其中SA缺5项,收银缺1项,CR 2项,行政缺 2项,则本次处罚SA150元,收银30元,CR60元,行政60元。每项罚款为:300/10=30元/项,其中按缺失项计算责任人。 部门直接领导监管责任,部门经理级别占15%,主管级别占10%,奖惩均按此比例分配。 奖励处罚只针对于执行个人,以厂家最终成绩发布后7日内兑现。 明访客户考核成绩激励方案与神访考核方案同步 六、店内满意度开展 客户抱怨: 定义:客户对产品质量、维修质量、服务质量或价格等要项感到不满抱怨,要求我们对其诉求进行处理但仍对我们除此之外的其他工作内容感到认可。 流程:CR在电话回访或面访中接到客户抱怨内容→出纸质跟进表和电子版本 给相应部门经理 →24小时内进行跟进→24小时内将处理内容与跟进结果反馈给CR部 CR部再次回访客户对处理结果是否满意 →CR部对处理跟进表进行存档 N+9月内对客户进行再次到店确认→对抱怨客户进行修复后仍造成流失的责任人进行处罚 处罚标准: 1、未在24小时内反馈跟进表对责任人处罚:50元(公司) 2、对修复后仍造成客户流失的责任人处罚:100元(公司) 3、销售部内部处罚标准:有效抱怨或评价8分以下对责任人处罚50元 4、售后处罚标准与销售部类同 客户投诉 定义:客户对产品质量、维修质量、服务质量或价格等要项感到非常不满意,明确表达需要投诉、要求我们对其诉求进行处理,并表示对我店不满意,失去信任。 流程:CR在电话回访或面访中接到客户投诉 →出投诉对应表→给相应部门内勤与部门经理 →24小时内进行跟进→内勤24小时内将处理内容与跟进结果反馈给CR部 CR部再次回访客户对处理结果是否满意 →CR部对处理跟进表进行存档(厂家投诉由CR部在指定时间内回复给厂家对应人) →N+9月内对客户进行再次到店确认 对抱怨客户进行修复后仍造成流失的责任人进行处罚 执行标准: 1、未在24小时内反馈跟进表对部门处罚:50元 2、 对修复后仍造成客户流失的责任人处罚:100元 3、同月内累计客户有效投诉3位以上(含3位)对其责任人进行降级处理。 4、处罚标准:有效投诉对责任人处罚50元(由总经理判定是否属于有效投诉) 5、其他标准参照公司【2013】第006号文件(客户投诉事件处理流程) 提名表扬: 定义:客户在回访或面访中提出对某员工的服务表示认可并非常满意。 流程:CR部在接收到客户提名表扬信息后,进行登记,每月底统计提名表扬数据,发给各部门负责人与公司,作为当月服务之星评选的依据。 服务之星评选资格:公司全员 评选方式:每月通过CR部面访及电访的统计数据评选出当月公司的服务之星 评选条件:每月面访及电访无投诉,提名表扬达到5次以上(含5次),销售/售后各评选出一名提名表扬次数最高的员工。 奖励方式:全员通报表扬,公司颁发奖金200元 店内销售面访 面访要求:CR专员对交车客户进行面访,面访要求: 1.面访时向客户介绍本部门的工作职能,促使对CR部信任的建立。 2.向客户介绍预约卡与预约的好处。 3.5K/10k的要求宣传。 4.收集客户反馈问题总结分析。 5.现场客户抱怨/投诉的修复处理与客户10分满意的启蒙。 6、老客户推荐新客户政策 7、车主活动介绍 8、天猫商场政策 未面访客户报备标准:提交未面访客户报备表销售经理签字确认 销售部未报备客户处罚标准:第一次20元,第二次40元,第三次降为交车专员一个月 店内售后面访 CR专员对进厂星号客户进行面访,面访要求: 1.面访时向客户介绍本部门的工作职能,促使对CR部信任的建立。 2.向客户介绍预约卡与预约的好处。 3.收集客户反馈问题总结分析。 4.现场客户抱怨/投诉的修复处理与客户10分满意的启蒙。 5、老客户推荐新客户政策 6、车主活动介绍 7、天猫商场政策 面访目标:70%,30%可报备 未面访客户报备标准:提交未面访客户报备表售后经理签字确认 售后部未报备客户处罚标准:第一次5元,第二次10元,第三次15元,依次累加。 CSI/SSI神访流程点检 根据公司[2013]第007号文件:《CSI/SSI满意度流程点检处理制度》对流程点检中对应销售顾问/业务接待/CR专员/吧员/收银员,所涉及项目漏项一条罚款:5元,如一月内同一问题点检中重复出现1次罚款将进行了累加,(举例:一个月内,出现第一次5元,出现第二次10元,依次叠加),该文件针对售后业务接待及销售部份录音样本提交时间没有作出明确要求,并经总经办研究决定,特对满意度方面做出以下调整: 1.销售、售后两大业务部门将本月本部门当班人员值班表2号/月前发送至CR部;CR部将针对流程弱项及结合公司、部门要求分配销售顾问、业务接待提交对应录音; 2.录音提交时间要求:不得超出N+1天,如恰逢休假,休假完后需补交录音,录音提交要求同样不得超出N+1天;特殊情况需报备; 3.为巩固流程强有力的执行,CR部从2015年6月开始每月将从销售、售后两大业务部门不定期各抽取一人走流程演练,销售流程演练者由销售部经理指定,售后流程演练者由售后经理指定; 4.点检处罚:录音样本漏项:5元/项、流程演练漏项:5元/项、规定时间未提供样本者:20元/个罚款,规定内未提供补交样本者:在原有基础上追加20元/个罚款;罚款后需再次补交,规定内再未补交,按对应制度要求继续讨责; 5.针对流程演练、录音样本漏项由销售部、售后部提交针对漏项的改善方案,并同CR部一起组织召开分析改善会议进行学习、改善。 强化服务流程,注重细节,认真、热情接待每一位来店客户和到店维修保养客户,同时希望其销售部、售后部与CR部紧密配合为提升客户满意度而努力! 关于“客户档案”完善的补充通告 根据公司客户[2013年11月5]号文件:该文件针对N+7销售购车谢礼回访,N+3售后入库谢礼回访等多种回访形式中未成功回访的规定,介于近期客户回访工作开展的困难及客户满意度启蒙的重要性,并经总经办研究决定,特对客户档案方面做出以下调整: 客户回访未成功标准的定义:间隔1天拨打累计3次以上拨打无效后定义为(关机、无法接通、停机、反感) 1.销售相关:CR部第一时间与销售内勤核实电话号码是否正确,修正后再次拨打回访;如出现电话号码与登记号码一致;CR部再次与销售顾问核实,修正后再次回访;针对三次拨打无人接听,请销售顾问协助拨打直到成功回访到被访者,同时告之被访者回访的重要性及做对应客户满意度的启蒙工作;如电话号码和系统不一致按CSI流程C2.1(核对您的个人及车辆信息(包括姓名、电话、车牌号、行驶里程等)漏项处理 。 2. 售后相关:CR部经TACT系统查实后第一时间与售后内勤核实电话号码是否正确,修正后再次拨打回访;如出现电话号码与登记号码一致,CR部再次与业务顾问核实,修正后再次回访;针对三次拨打无人接听,请业务顾问协助拨打直到成功回访到被访者,同时告之被访者回访的重要性及做对应客户满意度的启蒙工作,如电话号码和系统不一致按CSI流程C2.1(核对您的个人及车辆信息(包括姓名、电话、车牌号、行驶里程等)漏项处理 。 3. 点检处罚:错误号码:20元/个,本月累加出现3个以上,处于100元/个罚款; 4.客户电话号码的真实有效性,直接关系到后期客户招揽工作的持续开展,因此销售部、售后部两大业务部门必需高度重视; 签发: 2015年 05月25日 主题词:奖励 报 送:总经理 抄 送:销售部、售后部、CR部、财务部、加装部、行政人事部 成都--汽车销售有限公司   2015年 05月 25日印发
展开阅读全文

开通  VIP会员、SVIP会员  优惠大
下载10份以上建议开通VIP会员
下载20份以上建议开通SVIP会员


开通VIP      成为共赢上传

当前位置:首页 > 包罗万象 > 大杂烩

移动网页_全站_页脚广告1

关于我们      便捷服务       自信AI       AI导航        抽奖活动

©2010-2026 宁波自信网络信息技术有限公司  版权所有

客服电话:0574-28810668  投诉电话:18658249818

gongan.png浙公网安备33021202000488号   

icp.png浙ICP备2021020529号-1  |  浙B2-20240490  

关注我们 :微信公众号    抖音    微博    LOFTER 

客服