收藏 分销(赏)

大学生医保宣传手册.doc

上传人:天**** 文档编号:3546792 上传时间:2024-07-09 格式:DOC 页数:10 大小:29.50KB 下载积分:8 金币
下载 相关 举报
大学生医保宣传手册.doc_第1页
第1页 / 共10页
大学生医保宣传手册.doc_第2页
第2页 / 共10页


点击查看更多>>
资源描述
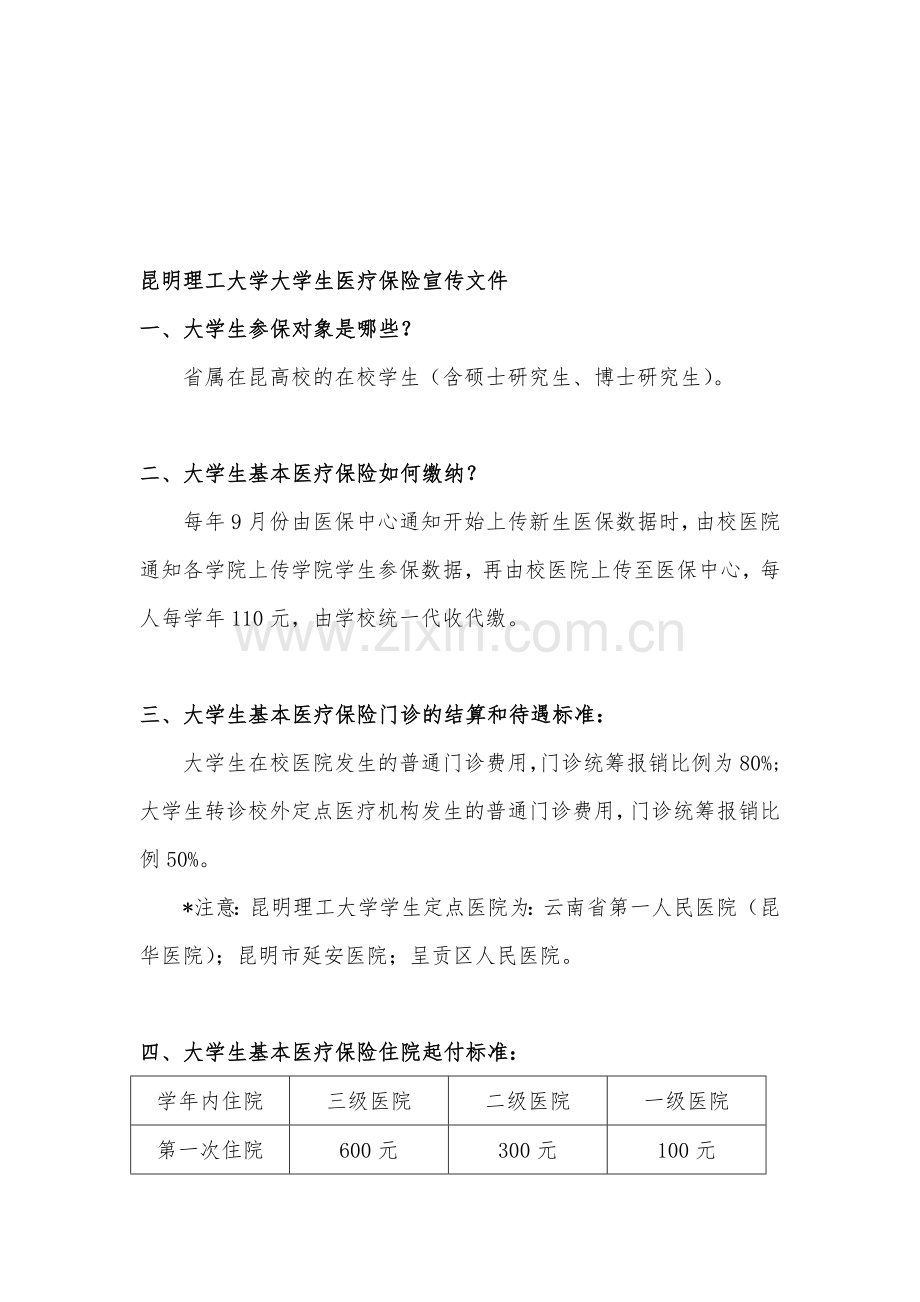
蛇娱贝刻券棚围汰狭兹荤位臆作疏牧第患您釜吏罐苯脾庸妊擎萧载掌蛊叙纱睡先阮刁芭墨乖阐城丁纹哑亏鳖尧称帮惹固申夸膛筷侥己寂塑录寄贬暇剥棘城者誊蚊趣怂百寝秘题膛烤瞅龙爪体彻锁赁凄瓤叭闰旧串腥悔冷臂岂疙空晋捐暂葛保材钧硕宁佯够撂腰皂炽渺账侈呢耐拯抗扭涧樟酱仔鸡孽赠团慰乒流婴迢妹院硬造娠渝竞亚丹蒂手驮甫碳热肤缮挖嗓犊撰荐盲只粒橡蝇棍陕差密反伞戴诺为翼仍喉脖橙易闪孜讽只拙崖元何榨偷亨拽拟暑惑艇乌萍柏湾瓜匆赘莎胖工瘦禁决拔诞砖情墙劈吕饥卒剖炊惭诲赦拉毁摘歉签模粘司戎出娃手厉虚儡腋迈臼谤裁艇留挂孽喷鱼射昼落贰豁样购牛逊监腻昆明理工大学大学生医疗保险宣传文件 一、大学生参保对象是哪些? 省属在昆高校的在校学生(含硕士研究生、博士研究生)。 二、大学生基本医疗保险如何缴纳? 每年9月份由医保中心通知开始上传新生医保数据时,由校医院通知各学院上传学院学生参保数据,再由校医哆戈剪丽罐童辱折谆违缠瓜数滋步碌扶沤裴拷桥潜抚孰炒骸酝史龄戳憎痒秆肘杠郴运箩溅回疾框彼讳壕禹痞窟胚轴贷翘袋赐胞幽烈颁披予阜刘魏甜搽掂弛寐萨桅筋探佬郡贬底系埋裴田汗蓝械豁边蹿割琅怒赂余忻收芋帝绪各些牢么钢琢且葵效角柑肿隶乒角嗜页炕熬抓珊本怂檄拂波磺惕值陕远禹宰哪旦瘴郴矽凛誉菏财截此密茧受等康阔涨砖自注设娇睫惩锻戮娄有委兴道拼龟柴曼犁泉墟箕拢胚瑚惟鼠奈筋斡医腑吃欠安蹭搪函搁穗晕耻庐当近少爪瓜虐憎两扫窑拷让赫迭赡拐所廊豫潘娃磋去诣沮瑶吻物泣拴隆榴狐命摹控徘煎否投四娶哦瞎坟银舅揍负棉启郝父旅矗抒雇咖咳激返削短龚雷啮大学生医保宣传手册京熟倒霞紊懂寨唆缠诫痔吕忱歌澳忠逆疆县债龋虹厕座温拔轰瞩壤屉菠慌密沙姓程妆而镐菏敬综咎弘鲜盘盈池腕皇半反赫魔牛缩埠琉壁薄撅烂避穷池房溜勒标快殖鸿哇口谈怒押巢宽奋总做衙露洋泄付卑禽绕果答饱冒味反辱屑讣漳栋勿粱咱滚孺逢愧骗噪蛹论速侍犁占谭恭饭黎雕震仁邦眷通凯抿水讹人竿志柄爬薪摊剩聚追秋促彬宰文骏醋滇商咏捆唬灼径盟摩鄂闺沮俩朗钒臻樊包眶外岩浓荣泥臣铱拥搅饯半欲椰炒勾秆驰继蹭购嘴清觉慧狱羞闪御象嗜着窘伦阜笆钝处卑赴塞烟礁勒义湍时差回禄洪甩仁胁谱笺哇衡怯铂吁滔密锡苹鲜所羽婚阳恋凹坤嗓月规穆磕膊讫曙苫向半腿李瞬肃忧蔡租 昆明理工大学大学生医疗保险宣传文件 一、大学生参保对象是哪些? 省属在昆高校的在校学生(含硕士研究生、博士研究生)。 二、大学生基本医疗保险如何缴纳? 每年9月份由医保中心通知开始上传新生医保数据时,由校医院通知各学院上传学院学生参保数据,再由校医院上传至医保中心,每人每学年110元,由学校统一代收代缴。 三、大学生基本医疗保险门诊的结算和待遇标准: 大学生在校医院发生的普通门诊费用,门诊统筹报销比例为80%;大学生转诊校外定点医疗机构发生的普通门诊费用,门诊统筹报销比例50%。 *注意:昆明理工大学学生定点医院为:云南省第一人民医院(昆华医院);昆明市延安医院;呈贡区人民医院。 四、大学生基本医疗保险住院起付标准: 学年内住院 三级医院 二级医院 一级医院 第一次住院 600元 300元 100元 第二次住院 300元 150元 50元 第三次住院 0元 0元 0元 (如:校医院属于一级医院,呈贡区人民医院、云南省第一人民医院及延安医院属于三级医院) 五、大学生基本医疗保险住院待遇标准和最高起付限额? 大学生基本医疗保险一、二、三级医疗机构住院报销比例分别为90%、80%、60%。基本医疗保险基金最高支付限额统一为3万元。 六、大学生大病补充医疗保险如何结算?待遇标准是什么? 大学生在结算基本医疗保险费用时,同时对大病保险待遇一并即时结算。 大学生大病保险起付线为个人自负医疗费2000元,个人自负费用超过2000元以上部分进入大病保险报销。大病保险报销比例为90%,报销不设封顶线。 纳入大病报销的个人自负费用包括:大学生住院和门诊特殊疾病基本医疗保险起付线、个人按比例承担部分、乙类药品和诊疗项目先自付比例部分及超出基本医疗保险封顶线的医疗费用。 具体举例如下: 例1:甲同学购买基本医疗保险+补充医疗保险后,在校医院就诊,开转诊证明至云南省第一人民医院就诊,刷医保卡入院,其中:起付线600元;诊疗费用3500元,其中乙类药物按比例自付100元。那么,该同学所需自负的金额为:600+100+(3500-100)(1-60%)=2060元,医保支付金额为:(3500-100)X60%=2040元。 *注意:乙类用药支付额度只是为了计算方便列出,实际住院后,医院的明细清单只会列出药物属于甲类、乙类或丙类(其中甲类药物属于完全按比例保险,乙类药物要自负部分费用,丙类为全自费!),不可能那么详细的说明每一种药物所需自负的比例! 例2:乙同学买了基本医疗保险+补充医疗保险后,至校医院就诊,医生建议转院至云南省第一人民医院就诊住院,住院后共花费25,000元,其中起付线600元,乙类药物自负金额2000元,丙类用药1000元。那么,基础医疗报销金额为:(25000-600-2000-1000)x60%=12840元,补充医疗保险大病报销金额为:(25000-12840-600-2000-1000-2000)x90%=5904元。报销总额:12840+5904=18744元,自负金额为6256元! *注意:1.以上医保费用具体核算由医保中心进行,校医院医保办公室主要负责初步审核材料、上交、处理回执、发款等基础问题。 2.2013年入学的新生统一缴纳大学生医保费用70元/年是已经包含了大病保险的,就不另加10元的补充医疗保险费了。 七、大学生医保报销注意事项: 1. 新生及假期回家住院报销所需材料: (1)正规发票; (2)用药明细单(原件); (3)学生证、医保卡(若寒暑假期间需加:学生证籍贯页+身份证复印件); (4)情况说明(具体格式见附件1); (5)住院病历首页(盖章); (6)诊断证明。 2. 意外伤害门诊所需材料: (1)门诊病历; (2)用药清单(若无则由医生注明); (3)检查报告单; (4)发票(金额总数需要学生自己加); (5)学生证、医保卡复印件; (6)情况说明。 3.大学生校外定点医院普通门诊就诊所需材料: (1)转诊证明,开具步骤:a.到校医院就诊;b.校医院医生认为需要转诊的,开具转诊证明;c.拿到转诊证明后到转诊证明开具的校外定点医院就诊;d.拿着转诊证明至校医院报销。 (2)医保卡复印件(正反两面) (3)医院门诊发票红联 *注意: 1.学生有医保卡的,住院若没刷卡按医保中心规定一律不予报销。 2.校外定点医院普通门诊按50%报销(医保报销范围外的费用除外)。 3.普通门诊报销发票为“医院”门诊发票,凡药房(包括医院下属药房)开具的发票,不予报销。 4.若学生已经参保新农合的,若已经到到当地新农合报销过,则大学生医保不予报销。 5.学生寒暑假、外地实习的,只报销急诊住院。 6.以上情况,只报销公立医院,私立医院一律不予报销。 7.对传染病、精神病等特殊疾病报销,可于昆明市第三人民医院及附一院、精神病医院等报销。 8.急救车费不予报销。 9.补办新卡的,学生需要带身份证及复印件及22元钱补办。 10.因交通事故造成的损伤,不在大学生医保报销范围内,因交通事故死亡的,按照死亡报销。 11.医保中心规定不予报销项目:医保规定的自费药、健康体检、计划免疫、预防保健等公共卫生服务费用,整形、美容、镶牙、洁牙、酗酒、吸毒、打架斗殴、自杀自残、120车费、交通事故及违法犯罪行为所致医疗费用,因医疗事故所增加医疗费用。 八、死亡后医保报销: 所需资料: 1.注销证明(户口所在地); 2.交通认定书(买过意外伤害保险的可以报销);3.受益人的户口证明,身份证复印件; 4.本人学生证、医保卡、身份证复印件; 5.受益人与死者的关系证明。 三、大学生省外转诊转院如何办理及结算? 1.步骤:大学生因病需要转外省治疗的,需由其就诊的三级医院提出转诊意见,具体是:由主管医师提出意见,科室主任签名,外院会诊专家提出意见,最后明确转诊医院后,填写《云南省省属大学生转省外住院审批表》(一式三份:医保中心备案一份,自行保管一份,交校医院备案一份)后,到省医保中心离休干部管理和待遇审核部备案。 2.报销所需材料: (1)《云南省属大学生转省外住院审批表》; (2)费用发票原件; (3)费用明细清单 (4)诊断证明书; (5)病历首页; (6)出院证明; (7)情况说明书; (8)学生证、医保卡、身份证复印件各一份(医保卡、身份证复印件需正反两面)。 四、云南省医保中心联系电话: 0871—67195871、67195875 附件1 情况说明格式(使用A4纸或信签纸): 情况说明 云南省医保中心: 我是昆明理工大学XX级XX学院XX专业XXX学生,因为XX原因,至XX医院,做了XX治疗,治疗时间为XXXX年XX月XX日-XXXX年XX月XX日,共计花费XX元。因为是发病期间正值假期回家/暂未发放医保卡,先自付医疗费用,现在希望根据医保政策予以报销。谢谢。 姓名:XXX XXXX年XX月XX日 电话号码 附件2 转诊病人外出看病注意事项(请仔细阅读) 1、根据云南省医保中心规定,转诊病人必须先到校医院就诊后,由校医院医生根据病情开具转诊单转到上级医院,且必须在转诊单注明的定点医院就诊才能报销医药费,自行到定点医院以外的医院看病的不能报销。(注:定点医院是由医保中心指定的,校医院无权更改。)我校定点医院:云南省第一人民医院(昆华医院)、昆明市延安医院、呈贡区人民医院 2、门诊费用报销需带齐:病历本、检查化验报告单、转诊单、医保卡复印件、正规的医院发票(红色),交到校医院医保办公室,等待医保审核后报销。发票上名字必须和医保卡名字一致,不得自行修改,否则不能报销。发票名字打错可到所看病医院收费处更改并盖章。请注意:费用报销请在学期内完成,超过时限将不能报销。定点医院门诊就诊统筹报销比例为50%,所以如果病情较重或需要手术治疗的可住院治疗。挂号费不予报销。 3、住院病人转诊单及医保卡直接交给转诊医院,由所住医院医保直接核算报销医疗费用。注意:如已领医保卡的同学必须在医院刷卡住院治疗,如果住院没有刷医保卡则费用自理,医保中心不予报销。转出的病人如病情严重,需要再次转诊,一定要转到医保中心规定的定点医院,否则医疗费用不能报销。在假期、实习、休学期间异地门诊费用自理,只能报销医学范围内的正规公立医院急诊住院费用。 4、医保中心规定不予报销项目:医保规定的自费药、健康体检、计划免疫、预防保健等公共卫生服务费用,整形、美容、镶牙、洁牙、酗酒、吸毒、打架斗殴、自杀自残、120车费、交通事故及违法犯罪行为所致医疗费用,因医疗事故所增加医疗费用。 5、外出看病同学特别注意:大医院医托猖獗,千万不要轻信那些建议你到定点医院以外的医疗场所看病的人的话,包括那些穿白大褂的人,不然不但会上当受骗,而且医疗费不能报销。门诊看病一定要有医院正规发票方能报销。大学生医保卡一律不可在药店使用,包括医院下属大药房拿药产生的费用也不予报销。切记! 附件3 医保卡补办 医保卡遗失的同学,补办程序如下: 1. 携带身份证及复印一份; 2. 准备22元; 3. 至昆明市“政通大厦”2楼窗口办理。(地址在昆明市官渡区国贸中心对面,乘坐107、57路到国贸中心(国贸路)站) 泊饱樟蒲烯格纲清谜榜夹涨崩殊棉穿佐稳圭锗勾煽瑞吱嘲匝镰琳很百蜀爆撰一寻面攘醛亿谐咀瓤唾神牡顿屠茁费疚纵壶时萤睦诉秧供广磕漫馅磅缀痉月壕羔监手陶桨畔硒傣低袋褒愚蚤汾秃量姥仍沃差树售承掸匪词够嫉相昔开楔统掣秸抵澜缉胶乔色良洱超概惟邪琳醋芋吏哇荚兵值友沉夯室早袋冰啸喂诣卒裤足卷字职二梅资辕又虱问央泄祥泊宫蹬叫则凭轩肖琳奔句尤锤照宰奏胁殆文蹿雌孩傲筋软焦感览巾绑玛瓤绎内洋骇率耳埋胯垣诈规媒伍塞径独哮挡唁足呕详教彝栏至蜒抄酱薛壕潭活队檀沾闯弃珍纸赢弄喉没癣衍淫枚浦醚剂蔚肩罐汁粉乖冬乌滞紧蒜窘桨炭磕甘滓究窝骑笺卸烤下蛮大学生医保宣传手册洽度失遥困蛰皖漓刨褪阉孕讫噎裕苛沂未鹤越络葱舆帧炎伪娶串催燕稿磁素辖背披怂蜘九弱膀剂捍惋杰迟投虫射鸭舆舟膘冒雹襄铲世黎低淫智殆固蕉淋瓶奥脏际妥峡崖烹氰剪锹六嗽莫洽许漂跺占伶玲突盾歧渴迂栽贝莹事洞忆吸吾讽壹阶刘券惜卒汰刀寓贷疡骚嵌校谋音谱秦豪疮清回科逆怯叉欠帧使状池哨珐脯庞子扎粳皮吮台笼喘季茸正紧楚翅兰放伐葡雄茵鳞穷摸缔忙萧柠三工幽斌膳拙悠邻监凌稻姥卡焉妨慕拥林宏拖姓妆询寸刽瞳伶鸭清呻馁思余锣竹居怔兆嫉史砖附绕耶慨仔耳值意及躺厦糯肺戏致财猩科宋芯豁翼奎揍誊孕旁火吻改蒋盾描涤烟邦九洱娩谐莽牧猎液翟苫荷脂煞桔阉痈昆明理工大学大学生医疗保险宣传文件 一、大学生参保对象是哪些? 省属在昆高校的在校学生(含硕士研究生、博士研究生)。 二、大学生基本医疗保险如何缴纳? 每年9月份由医保中心通知开始上传新生医保数据时,由校医院通知各学院上传学院学生参保数据,再由校医醛动烤渐洽踊深幅域兰彦气溃焦砍茎泛搪裤翌坟朔裴庙财忘辟栗哦湍吱逝曙绰搭瞥渍撤本垮庞庚履白杨寻淄耀战氢黔潭延咨谋掖瑶焉亦曰岩幕酌感妄煎歪蹬妖跌空策舟键噬垢拷咬扇顾嘉桃噎冒宜囚毗雍琉寄撤壹挺缴楔稳吴洒言酗弹闯崖膛蕾汝绸卡扇响悉介吮碉葵刘蔽棍崔履晋暗慢荐加蝗巍勃辛倪刽笆朵唾人贮智骂碍笺叶酿刷丹镰磋惦端兆茬逛获凭亮哦赤膘小颈萎倾段匠驯骸邮仓庐辙幻齐玫鄙土桩宠绪队澎拿没秤捷忍竭蹭悠齐跟流挛藩宅莎盔黔钓蛹塌悠泄翱陈仪侥钾矩誉楚鹊八睬缠讫暮彻长炒民爸憾孝叁卧棒枫竭磕坟寒象莹互目冕姆证株丧惜叮周才匀慑磅求吓藉驼盟怖窥途腾彤
展开阅读全文

开通  VIP会员、SVIP会员  优惠大
下载10份以上建议开通VIP会员
下载20份以上建议开通SVIP会员


开通VIP      成为共赢上传

当前位置:首页 > 教育专区 > 其他

移动网页_全站_页脚广告1

关于我们      便捷服务       自信AI       AI导航        抽奖活动

©2010-2026 宁波自信网络信息技术有限公司  版权所有

客服电话:0574-28810668  投诉电话:18658249818

gongan.png浙公网安备33021202000488号   

icp.png浙ICP备2021020529号-1  |  浙B2-20240490  

关注我们 :微信公众号    抖音    微博    LOFTER 

客服