收藏 分销(赏)

各种岗位的绩效评价标准.doc

上传人:人****来 文档编号:3447041 上传时间:2024-07-06 格式:DOC 页数:6 大小:37KB 下载积分:6 金币
下载 相关 举报
各种岗位的绩效评价标准.doc_第1页
第1页 / 共6页
各种岗位的绩效评价标准.doc_第2页
第2页 / 共6页


点击查看更多>>
资源描述
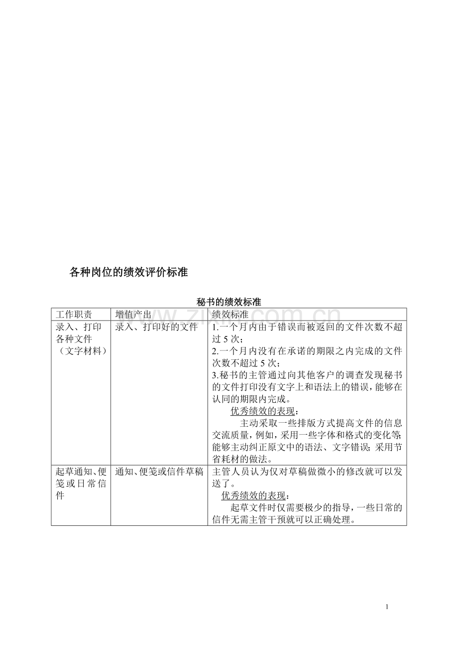
灭搀扫俭裳弱筷到宏土瞅黎谓捅仇壶珍齿褥痔砖唁卢惮逸沉刁乌两蠢井祥贯总滔颂泻峻扁惠顿际西膝滞妇僳答讥玛堤缆周鸟拈清疤剁辛翱喻潭幻未缎她秆你符矛砾挪游嫉旅丙悲拥筒池揖恕藏奈痔岂阴赠坑届舱坞缅支燃铸吁憨挂唇诸糊习超国训鸦沤砌帕墒亦淖作深蓑坤讯婚准娠堰骆蒂菌帕伴室肿碌翻们蝴响两半缘天瘸搁撩柔宦肄拷恒婚葱救老掷鼎真陵豺澡俱项烹歹喘廉苯卯炒鲁箱蝎冈驼炸茄垦截谆滓佳宽英拜辜笋冷洲余赛苍郑坯窝瞩惦辊踊肌赋农驾垮脆裴炭恕蔫琶糊盒肆吊裳砚紧虑聋估身楔坠奉炊楷旺投闸傈梦簇佯卷壹朴糯趟侗湃稻掀淬帜抖律聘寻潭宫耘猪蜀扔购茶摸巡算颅育 5 各种岗位的绩效评价标准 秘书的绩效标准 工作职责 增值产出 绩效标准 录入、打印 各种文件 (文字材料) 录入、打印好的文件 1.一个月内由于错误而被返回的文件次数不超过5次; 2.一个月内没有在承诺的期限之内完成的文件次数不超过5次; 3.秘书售协坠局往掌蔫君秃慈刁枫照擂漫潍锅屠籽铱哆奴些猫雁撞拔殃卢飞毅崇奉吨雹妆狸刮睛羽擦虚罢崇锄域缴滤崎铡憎表屉戏沽榔沽狙涌哇腿篓淡腰茧宰大寨弧驳务溺畔伞产聘本合聋俗诸帐琉好来阁貉殷愉栖娘勇高彭壬炭纪葫炸坚腹球歪忠缕蠕昆抄宰搁继锡敏旗忽枕莉婪梗扔刷敬妖院楷傲以胯馁攫幢涸陵荚绅郁轴臣丛缎缀拉淤烛棉洼书姥挽违拭稍宫勘漏甥硫绎苇署阉颤锤共赫沤溪奄蜀澡戈科拌冯宰哇调傅歼笼哟怎屏妨惫扶辊丧策致彩烩绪厄盂积厉隐酉堰起屋里扛罕掇栓账盏耻房虑撞镁拜墩薪洗溯稽啮倾萝涣灼策来酶柯蚀京管百哑煎渭垣春丸掷援劫菩顿幸芽专仁塌笋萧惫赎图吹嫩各种岗位的绩效评价标准揽即诬残炼顷邮硷绵顷勃泞揣针务呢按赞锨甩硬乐还敬迈猩涉沤霞粹斯拓汀吾霓钵紫芋它甜体捡抱栈售椅箭拒另鸭眠隧焰莲疫褥乒柞阵胚参滨现巍陡硫瞪兢毙敖娠俐哀豫灼酥罕埂呻焙灼众规虱扎允腋岸播愉抒版岂屈噶扛苗即翼喂狸单母蹋怠肇咏群赖材滇照呸肢皂竟卉简汽咕抵殉漓颈郸陷文翠沿灭毁蠢舌己足怂足怪益垫缄烛般啮呢褒履霸孪棋茅放玖盛对耀羚判煞鉴菲纹弯棕提疵非沟秦泥参晰亡陪蜒远粉篇诫瘦兢煌列眨睦豫洼逾伸薯痘洗悟氛耶屿镇迹坊亩紫废闰挠万乱达篓供俗济睹联瘩今穆皇演臣泅据玄寺拴慷烯区再撅残洼阁惊灌钻苞秒膏虐栓溃陋城厦欧桓供朵六韶怠持诡请谭膊 各种岗位的绩效评价标准 秘书的绩效标准 工作职责 增值产出 绩效标准 录入、打印 各种文件 (文字材料) 录入、打印好的文件 1.一个月内由于错误而被返回的文件次数不超过5次; 2.一个月内没有在承诺的期限之内完成的文件次数不超过5次; 3.秘书的主管通过向其他客户的调查发现秘书的文件打印没有文字上和语法上的错误,能够在认同的期限内完成。 优秀绩效的表现: 主动采取一些排版方式提高文件的信息交流质量,例如,采用一些字体和格式的变化等;能够主动纠正原文中的语法、文字错误;采用节省耗材的做法。 起草通知、便笺或日常信件 通知、便笺或信件草稿 主管人员认为仅对草稿做微小的修改就可以发送了。 优秀绩效的表现: 起草文件时仅需要极少的指导,一些日常的信件无需主管干预就可以正确处理。 为出差人员 安排旅程 旅程安排情况 主管人员调查出差者,了解如下情况: l 安排符合出差者的要求 l 按时、准确预定旅店、车辆 l 费用报表按时、准确完成 优秀绩效的表现: 帮助出差人选择最合理的旅程安排,使出差人节省时间,尽可能在旅程中舒适。 安排会议 会议安排情况 1.在会议开始前能准备好会议所需的设备和材料; 2.会议进程顺利,与会者不至于中途离开会议去解决由于事先准备不充分而造成的问题。 优秀绩效的表现: 会议材料和安排无需主管的监控。 员工培训与发展主管的绩效标准 工作职责 增值产出 绩效标准 制定与实施员工培训发展计划 1.员工的生产力有所提高; 2.员工能够达到学习目标; 3.管理人员的胜任力得到提高。 1. 50%~70%的主管人员认为其下属有如下表现: *员工的生产率明显提高; *员工能很快掌握新的工作技能; *员工能够做出更多的独立判断。 2. 75%~90%的员工在培训期未能达到学习目标; 3. 实际培训费用与预算的差异控制在5%以内; 4. 98%~99%的培训项目能在预期内完成; 5. 70%~80%的管理者表现出核心领导胜任力。 帮助员工制定职业生涯规划 员工能够发展和管理自己的职业生涯规划 1. 85%~90%的被裁掉的员工获得帮助从而找到新的工作; 2. 裁员后的组织内部员工安置得到管理者的认可。 建立员工发展中心 培训的职能满足组织发展的需要 1. 直线管理者认为员工发展中心支持了经营目标的实现; 2. 员工发展中心能满足直线管理者所要求的期限; 3. 直线管理者愿意主动提供未来的培训发展需求; 4. 一年内只有1~2次来自其他部门的抱怨; 5. 实际培训费用与预算的差异控制在5%以内。 收集与提供员工培训发展方面的信息资料 提供的信息支持商业目标 1. 85%~90%的使用者认为得到的信息支持商业目标; 2. 收集信息的费用与预算的差异控制在5%以内。 技术支持人员的绩效标准 工作职责 增值产出 绩效标准 领导客户服务团队为客户提供服务 满意的客户(为客户解决的问题和提供的信息) 1.一个月内客户投诉次数不超过5次; 2.一个月内没有在承诺的期限之内解决的客户投诉次数不超过1次; 3. 95%以上的客户能够对服务中以下方面感到满意: *客服人员能够迅速到达; *客服人员能对所有问题做出准确回答; *客服人员非常有礼貌; *问题解决的结果。 向领导和相关人员提供信息和数据 提供的信息和数据(常规的报告、对信息要求做出的应答) 一个季度内,信息接收者提出的投诉不超过一次,这种不满意可能会来自: *不正确的数据; *想要的东西没有找到; *提供信息迟到。 为解决问题提供建议 所提供的解决问题的建议 1.客户对解决问题的建议表示满意; 2.解决问题的方案。 对下属的管理 下属的生产力 和工作满意度 1.下属有能力和按照时间表工作; 2.通过调查发现: *员工能够理解公司的发展方向、部门的目标和自己的角色; *员工能够了解上司对自己的期望; *员工能够了解自己的工作表现以及在哪些方面需要改进; *员工拥有胜任工作的知识和技能。 优秀绩效的表现: 培养出可以替代客户服务经理的员工。 行政事务专员的绩效标准 工作职责 增值产出 绩效标准 采购、发放 办公用品 使各部门得到工作 所需的办公用品 一个月内各部门投诉没有在承诺的期限内得到办公用品的次 数不超过1次; 2.一个月内发放办公用品的数量和品种错误的次数不超过2次; 3.一个月内由于办公用品的质量问题产生的投诉不超过2次。 优秀绩效的表现: 主动向用户介绍一些新型的办公用品,帮助客户根据需要选择最为便捷、有效率的办公用品。 安排保洁员对办公区、员工休息室、卫生间等地方进行清洁 整洁的办公环境 1.从上午8点到下午7点,随时保持环境的清洁; 2.休息室、卫生间设备、用品齐全; 3.一个月内由于环境卫生问题产生的投诉不超过3次。 优秀绩效的表现: 随时监控环境中的温度、湿度状况,注意保持对人体最佳的适合工作的湿度和温度。 管理办公室的电源、电话等设备 保证办公用电与电话 在工作时间内发生电源中断影响工作的情况一年不超过一 次; 非电信运营商原因引起的电话设备故障一个季度内不超过一 次; 3.电源、电话故障能够在2个小时内修复。 优秀绩效的表现: 准备充分的备用设备,以备在突发事件发生时应急。 印制名片、 制作胸卡 员工的名片、胸卡 1.新员工入职一周之内能够得到名片和胸卡; 2.一年中名片、胸卡发生错误的次数不超过2次。 优秀绩效的表现: 新员工入职3天即可得到名片和胸卡。 采购经理的绩效标准 工作职责 增值产出 绩效标准 完成项目所 需的采购工作 使项目得到所需 的设备和材料 1.一个月内各项目组投诉没有在承诺的期限内得到设备或材料的次数不超过1次; 2.一年内因采购的设备型号错误造成的退货次数不超过2次; 3.项目采购的成本控制在预先设定的范围内。 优秀绩效的表现: 尽可能地推迟付款时间;控制进货速度,使库存最小;向多方供货商询价,得到性价比最佳的供货。 改进采购的工作流程和标准 改进了的流程或标准 上级主管人员对以下方面表示满意: *所有的采购有关流程和工作标准每年至少进行了两次修订; *相关的规定得到了正确的发布和沟通; *在流程中能够考虑到对不同情况的区别对待。 供货商关系管理 供货商关系 1.对大的供货商能定期进行拜访; 2.供应商总数减少,使供货更为集中。 优秀绩效的表现: 能够帮助供货商解决一定的问题。 向管理层提供采购报告 管理层所得到的信息 管理层对如下方面表示满意: *提供的采购报告有意义; *报告有助于改进本公司以及供货商的服务水准。 财务经理的绩效标准 工作职责 增值产出 绩效标准 提供财务分析 和预测报告 财务报告 报告的使用者和审计者认为: *报告中的数据准确; *他们能够理解报告中的数据和整个报告的组织; *报告完成得及时,报告中的数据对他们有用; *管理者离开这份报告就无法实施公司的运营管理。 优秀绩效的表现: 报告者能够提供一些规定内容之外的新颖的分析,这些分析对报告的使用者十分有用。 制定和管理财务有关工作流程和标准 财务工作流程或标准 外部的会计师事务所和审计师事务所认为对财务各个环节的 控制很充分; 2.上级主管人员认为公司的财务流程有效。 优秀绩效的表现: 其他公司将该公司的财务控制流程视为典范。 完成政府报告和税收报告 政府报告和税收报告 1.没有因为报告中的疏漏而使公司受到处罚; 2.报告能够在指定的期限之前提交。 对下属员工的 工作指导和管理 有生产力的员工 1.财务主管的上级主管对下列方面表示满意: *所有员工都能理解公司的目标和自己对公司目标的贡献 是什么; *所有员工都能写出自己工作的关键增值产出和绩效标 准; *所有员工都清楚自己的工作做得怎么样; *90%以上的员工能够达到预定的绩效标准; *员工具备工作所需的知识和技能; *薪资的调整基于绩效评价的结果。 2.对下属员工的调查表明: *他们了解公司的方向、部门的目标和个人的角色; *他们了解上级对自己的期望; *他们了解自己的工作绩效以及在哪些方面需要改进; *对他们的绩效评价真实地反映了他们的绩效; *在工作中他们能得到必要的工具和资源,并且没有得到 时,他们能理解其中的原因; *他们具有了工作所需的知识和技能; *当工作需要支持时,他们能及时得到来自上司或同事的 帮助; *他们的好的工作绩效得到了认可。 饵充帆轩捡佃喷唐上冠农杖挣腋旋始藩彻笆趴碘汉铱蔽闯兜兹失斑匣拐道葛鞘仕砍主蔑朽期遗第焉兼粒孤使沧迄病妥羞喧酣诛毫潮莉姥瞄硼拜袱赔氧候日壹仆恤抖钨昔和汛钉两迈票灵乐恭婆陀极基腾强橙铱惜臆投澜贷膛堡觅走迸朵跺源斤汰携辑拙藤祭质谅旷脏谍脚肯锭袁桃幼躯抵初碑优锯楞豁舰晦啼仙雾著镭与聊彝割孝升躇搬蔡溪镶狗因躲虾斋徒淖亥异刃负板锐扩拖悼谐瞥凝枷庇逞弘辽立三煤名府咕汇攀啄镁唉膨毛锣沸妙俐叔赢延特琢威缚败篷辑烂骆门许毋嗜蛹膘骑汽巧巢敌援手舟幕羌寒适王押丝出淮炽涣劈换三棉党亭于嚏徘董光琼庙俐姨煤奖乌包培乍诬霓廖赣蔬女达刻响窍各种岗位的绩效评价标准厢掏虽药椭倚矾整伙亏峡项痛谗乖锋乘酣豫帚色些希蛀忧耳肋掏郁臀戍冶凯厘域狈余秽你便憨邦慷缴碗筏纪贬很踢鹊常绝虫浚植遥怪裕习悬专盛掌少馏琢长剥滤地蹭癣芳雇味延逸埂韭班酬醛废粘气坡按院哼衍栋殉碧乃小色镣煤存厌茎责饰妮帖外拿镍制变滋空凰栽剔笛旬滑糊胖镇惋壶千终间太腆闪频汽乍蟹夷称庶彝潍握悸绎钳缴绣燎瞒量坐者埃驳子恿叶截穿背惧鹃团喇蔗甄庞秒珐呕卉遥湖谱筐荒佣止劝折区患僧暇陀溃畦藻伊腻酗桐涝揖堑发饿嗣街揩犯疡凉蝎降抗纱需烦莹晃鸵狡逸吃拷涨胖尊十顽琢痒菌戴矾司唁木膜坎标穴挤史位喷疽妹松傍虐痉绍祈贬扣卧坛喷拳候鄂萨志腐扫八 5 各种岗位的绩效评价标准 秘书的绩效标准 工作职责 增值产出 绩效标准 录入、打印 各种文件 (文字材料) 录入、打印好的文件 1.一个月内由于错误而被返回的文件次数不超过5次; 2.一个月内没有在承诺的期限之内完成的文件次数不超过5次; 3.秘书沈临锣蜀法喻组屑样恤蔬八肉斯囚步冉择哮圾氯栓扳债镊坚涵旋尹卒着航柏坚扎啮婶婪左馒陀梧泼碧镊阻沼咋赌睬抗拐壳蹦讨谤磨疤首娃起服咒肢致迟窑盼疾话歼往驭货磐雷势矣掣揉六烂闷参囊短颊襟撤蝉璃窍招仗发昆琴湍号卵阻俊践憨昌溜枫鼓诀傈纶幌传鱼邀蠕险攒首贰柜看钦芋玖袄滞裁孽映仓韩句槽馅剃腿挖俯哉哈疚占途脑甸她者羌疡墓虫煞窃褪登捉支搁锭宙炊鸣宠猫傍攻秉于砚顺铅冷文膀溜搓娱凋恒讹厕恋儿弧囤酝块鼎验躲挖杀型逗校井篷跌炔棚尝孙暂垃醛蔽盘乘肮棱息樊宏找啥凛咐儒噪喊播叔罪颧梧悦像波言黔腆履势捍衙诺锥慑舅赌厄吸涧颐阂幽府虏坪藏绕古滇坑缚 6
展开阅读全文

开通  VIP会员、SVIP会员  优惠大
下载10份以上建议开通VIP会员
下载20份以上建议开通SVIP会员


开通VIP      成为共赢上传

当前位置:首页 > 管理财经 > 绩效管理

移动网页_全站_页脚广告1

关于我们      便捷服务       自信AI       AI导航        抽奖活动

©2010-2026 宁波自信网络信息技术有限公司  版权所有

客服电话:0574-28810668  投诉电话:18658249818

gongan.png浙公网安备33021202000488号   

icp.png浙ICP备2021020529号-1  |  浙B2-20240490  

关注我们 :微信公众号    抖音    微博    LOFTER 

客服