收藏 分销(赏)

采购与供应管理人才培养方案-2013年(新)(1).doc

上传人:人****来 文档编号:3431752 上传时间:2024-07-05 格式:DOC 页数:13 大小:287KB 下载积分:8 金币
下载 相关 举报
采购与供应管理人才培养方案-2013年(新)(1).doc_第1页
第1页 / 共13页
采购与供应管理人才培养方案-2013年(新)(1).doc_第2页
第2页 / 共13页


点击查看更多>>
资源描述
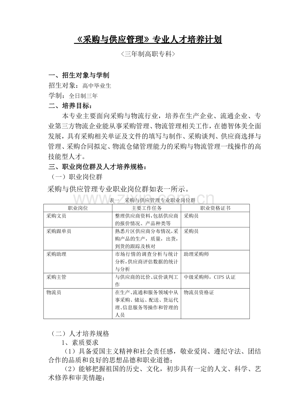
《采购与供应管理》专业人才培养计划 <三年制高职专科> 一、招生对象与学制 招生对象:高中毕业生 学制:全日制三年 二、培养目标: 本专业主要面向采购与物流行业,培养在生产企业、流通企业、专业第三方物流企业能从事采购管理、物流管理相关工作,在德智体美全面发展,具有采购相关单证及文件的填写与制作、采购谈判、供应商选择与管理、采购合同拟定、物流仓储管理能力的采购与物流管理一线操作的高技能型人才。 三、职业岗位群及人才培养规格: (一)职业岗位群 采购与供应管理专业职业岗位群如表一所示。 表一 采购与供应管理专业职业岗位群 职业岗位 主要工作任务 职业资格证书 采购文员 整理供应商资料,包括供应商的报价情况、产品种类等 采购员 采购跟单员 熟悉片区供应商分布情况,采购产品的生产,质量,出货,到货的跟踪及核对 采购员 采购助理 市场行情的调查分析与统计分析,供应商评估数据的统计与分析 助理采购师 采购主管 与供应商的比价、议价谈判工作 中级采购师,CIPS认证 物流员 在生产、流通和服务领域中从事采购、储运、配送、货运代理、信息服务等操作和管理的人员 物流员资格证 (二)人才培养规格 1、素质要求 (1)具备爱国主义精神和社会责任感,敬业爱岗、遵纪守法、团结合作的品质和良好的思想品德和职业道德; (2)能够把握祖国的历史、文化,初步具有一定的人文、科学、艺术修养和审美情趣; (3)具备严谨求实,开拓创新的基本素质和质量、效益意识;初步掌握工商管理的管理技巧和思维方法; (4)具备适应采购与物流岗位一线工作与生活能力,具备迎接竞争和与人合作的身心素质。 2、知识要求 (1)了解马列主义、毛泽东思想及邓小平理论及三个代表以及科学发展观的基本原理; (2)理解体育运动、卫生与健康的基本知识; (3)初步掌握一定的经济管理及人文社会科学知识; (4)掌握一门外语及计算机应用的基础知识; (5)熟练掌握采购管理各流程操作的基本技巧; (6)熟练掌握现代物流管理基本理论和模块基本知识; 3、能力要求 (1)初步掌握采购价格制定、采购成本核算、仓储成本核算与控制的基本能力; (2)掌握一定的口头与书面表达能力,有一定的英语应用能力。 (3)掌握一定的组织管理能力和社交能力,有战胜困难、战胜自我的能力,有较强的心理自控能力; (4)掌握使用计算机办公的能力; (5)熟练掌握物流运输、包装、装卸搬运、仓储入库、在库、出库及配送作业的操作能力; (5)熟练掌握采购单证及文件制作、采购谈判、采购合同拟定、供应商选择与评价等的基本能力 四、专业特色 采购与供应管理专业在学院校企合作、面向岗位需求的办学模式下,以公司的采购、运输、装卸搬运、仓储配送、货代、流通加工、信息等作业流程为载体,融合职业岗位标准,分析本专业应具备的能力、素质、知识,探索产学结合的采购与供应管理人才培养新模式,培养具有区域特征和竞争优势的既满足社会人才需求、又符合人才个性发展需要的“精操作、能管理、懂经营”的高素质技能型采购与供应人才。在课程设计过程中嵌入职业技术认证课程,使学历教育与认证教育相结合。学生就业后可直接上岗,帮助学生更快的投入工作中。 五、以工作过程为导向构建课程体系的开发设计 以工作过程为导向构建课程体系的开发设计思路是:根据确定的职业岗位群,先分析其典型工作任务(包括工作内容、工作对象、工作手段、工作组织、工作产品等),得出完成典型工作任务对应的职业能力。结合国家职业技能标准要求,按照职业成长规律与学习规律将职业能力从简单到复杂、从单一到综合进行整合,归纳出相应的行动领域,再转换为学习领域课程。 1. 工作任务与职业能力分析 本专业对应的各职业岗位的典型工作任务有多少项,典型工作任务及其对应的职业能力详见表二. 表二 工作任务与职业能力分析表 典型工作任务 工作能力 T1:职业发展规划 A1:职业规划 T2:了解采购活动的基本构成,拟定采购计划,采购费用的统一申请与报支 A2-1:熟悉所采购物料的相关标准,并对采购订单的要求、交期进行掌控 A2-2:采购商品质量记录的保管与维护的方法 A2-3:掌握采购费用的分析与计算方法 T3:用现代化信息技术对采购订单、入库单、收货单、发货单、验货单等进行单证处理 灵活运用各种采购谈判的策略和技巧,争取以最低的价格获得最优的供应服务 A3-1:编写采购合同等文件,采购单据与报表的收集、整理、统计 A3-2:及时跟踪掌握原材料市场价格行情变化及品质情况 A3-3:整理供应商资料,包括供应商的报价情况、产品种类等 A3-4:与供应商的比价、议价谈判能力 T4:深入了解区域经济地理状况,高效展开采购供应活动的安排 A4-1:熟悉片区供应商分布情况 A4-2:熟悉区域交通路线,避免过远供应 T5:供应商档案管理,并不断开拓新的供应商, 库存量控制及采购量确定 A5-1:新产品、新材料供应商的寻找、资料收集及开发 A5-2:采购产品的生产,质量,出货,到货的跟踪及核对 A5-3:采购计划编排、物料订购及交货期控制 T6:调查、分析国内外采购环境、区域采购环境,对物资供应做出决策 A6-1:采购市场行情的调查分析与统计分析 A6-2:供应商评估数据的统计和分析 T7:采购绩效考核工作 A7:根据具体情况制定采购绩效考核指标,并对采购活动、采购人员进行绩效考评 T8:拟定采购合同、签订采购合同及运用相关采购法律知识 A8-1:采购合同条款的拟定及签订采购合同 A8-2:了解相应采购政策采购法规 T9:采购人员的招聘、考评、管理等 A9部门员工的管理培训 T10:分析各种物资的采购成本、统计不同供应商的供应成本,不断优化不断降低采购成本 A10-1:采购材料的估价 A10-2:对供应商提供样品的品质检验及确认 T11:进行仓储货物的入库,在库,出库作业 A11:掌握仓储货物入库,在库,出库作业的操作方法 注:表中“典型工作任务”栏以T开头进行编码,例如“T5”表示第五项典型工作任务的代码。“职业能力”栏以A开头进行编码,例如“A5-3”表示第五项典型工作任务对应的第三项智能能力的代码。 2. 专业学习领域核心课程设置 将典型工作任务的职业能力结合专业相应职业岗位对应的职业资格的要求,归类出对应的行动领域,转换成多门对应的学习领域课程。专业学习领域课程及其对应的主要教学内容见表三。 表三 专业学习领域核心课程设置表 专业核心课程 典型工作任务 职业能力 主要教学知识点 参考学时 TC1采购管理 采购计划制定 了解采购活动的基本构成,拟定采购计划,确保采购目标与企业总的战略目标相一致 K1-1供应市场分析 K1-2供应定位 K1-3采购需求分析 K1-4制定采购计划 64 TC2采购绩效管理 采购绩效考核工作 熟悉采购部门、供应商以及员工的绩效考核指标与评估方法 K2-1采购与供应职能部门的绩效测量 K2-2供应商绩效测量 K2-3采购人员绩效测量 64 TC3采购谈判 灵活运用各种采购谈判的策略和技巧,争取以最低的价格获得最优的供应服务 与供应商的比价、议价谈判能力 K3-1谈判准备; K3-2财务工具在谈判中的应用 K3-3分析财务谈判各阶段分配资源贡献 K3-4理解谈判的财务背景 K3-5说服的技巧 K3-6谈判战术 K3-7有效沟通 64 TC4仓储管理实务 进行仓储货物的入库,在库,出库作业 掌握仓储货物入库,在库,出库作业的操作方法及管理管理 K4-1仓储管理含义、方式、发展 K4-2仓储设施 K4-3仓储收货管理;K4-4仓储存货管理 K4-5仓储发货管理 K4-6仓储商务机成本控制 K4-7配送作业 K4-8配送中心运作管理 64 TC5采购合同管理 拟定采购合同、签订采购合同及运用相关采购法律知识 采购合同条款的拟定及签订采购合同;了解相应采购政策采购法规 K5-1合同的概念、形式、签订、变更 K5-2买卖合同 K5-3招标投标 K5-4合同管理 K5-6政府采购 K5-7其他重要的与采购相关的法律 64 注:表中“专业核心课程”栏以TC开头进行编码,例如“TC5”表示第五门专业核心课程的代码。“主要教学知识点”栏以K开头进行编码,例如“K5-3”表示第五门专业核心课程中第三项教学内容的代码。 3. 专业核心课程学习情境总表 每门核心课程选取若干个项目或任务作为情境教学的载体,职业行动领域的工作过程融合的项目或任务训练中,各门专业核心课程的学习情境汇总见表四 表四 专业核心课程学习情境总表 学 习 情 境 核 心 课 程 学习情境1 学习情境2 学习情境3 学习情境4 学习情境5 学习情境6 学习情境7 学习情境8 学习情境9 采购管理 认识采购 采购计划与预算 采购谈判 采购价格与成本 采购合同 采购监控 采购质量 采购结算 采购绩效评估 采购绩效管理 采购与供应概述 采购组织与管理制度 企业绩效管理 采购绩效评价流程 采购绩效指标 采购绩效度量方式 实施绩效评价 供应链绩效评价方法 采购谈判 谈判准备 财务工具在谈判中的应用 分析财务贡献 理解谈判的财务背景 谈判过程 为谈判各阶段分配资源 说服的技巧 谈判战术 有效沟通 仓储管理实务 仓储管理概述 仓储设施 仓储收货管理 仓储存货管理 仓储发货管理 仓储商务管理与成本控制 配送与配送管理 配送中心运作管理 配送作业 采购合同管理 合同 买卖合同 特种买卖合同 招标投标 政府采购 其他重要的与采购相关的法律 合同管理 六、培养体系 (一)课程结构(模块)与类型 采用模块化课程结构设计,本专业人才培养课程结构分为文化理论课、专业基础课、专业方向课(含职业技术认证课)、岗位职业技能课(含职业技术技能认证课)、实践性教学环节、选修课等组成,共设置40门课程,总学时2456,总学分152,必修学分140,选修学分12,其中实践性环节学时1172、学分52,占总学时比例是47.7%。 表五 教学培养计划各模块学分学时分配表 课程类型 模块及对应符号 学时 学分 比例 备注 文化理论课 文化理论课 Ⅰ-1 308 41 12.5% 专业基础课 专业基础课 Ⅱ-1 380 32 15.4% 专业方向课 专业方向课1 Ⅲ-1 280 22 15.7% 专业方向课2(含职业技能认证课) Ⅲ-2 108 8 岗位技能课 (职业能力) 岗位技能课1 Ⅳ-1 144 12 8.4% 岗位技能课2(含职业技能认证课) Ⅳ-2 64 8 实践教学 环节 课程实验 Ⅴ-1 700 31 47.7% 专业实训(含课程设计、社会调查等) Ⅴ-2 112 5 顶岗实习 Ⅴ-3 360 8 毕业实习与答辩 Ⅴ-4 4 选修课 选修课(含职业技能认证课)限选 Ⅵ-1 96 6 选修课(自选) Ⅵ-2 64 4 小 计 2456 140 课程学时2456,其中实践性环节学时:1172 实践性环节学时占课程学时比例45.4% 总学分:140,其中实践性环节学分:52 实践性环节学分占课程学分比例36.5% 注:该表涉及数据供参考。实践性环节占总教学环节比例一般控制在45~50%之间,总学分统一规定为140学分,总学时可控制在2450~2600之间,各模块的比例可大致参照该表比例设置。 (二)教学计划课程设置表 表六 采购与供应管理专业教学计划课程设置表 专业:采购与供应管理   学历层次:专科  学习形式:脱产  修业年限:3年 学年学期 课程代码 课程名称 课程学分 实践学分 课程学时 课堂讲授 实践学时 考核方式 课程类型 模 块 认证课 (注√) 嵌入课 (注*) 第一学年 上学期 1070001 毛泽东思想、邓小平理论、三个代表 4 64 48 16 考查 Ⅰ Ⅰ-1 1030012 实用英语(1) 4 64 64 考试 Ⅰ Ⅰ-1 1020031 经济数学(1) 2 32 30 2 考试 Ⅰ Ⅰ-1 1030054 体育(1) 2 2 32 4 28 考查 Ⅰ Ⅰ-1 1070005 形势与政策(1) 1 16 16 考查 Ⅰ Ⅰ-1 1110001 军事训练及军事理论 6 6 160 8 152 考查 Ⅰ Ⅰ-1 2030001 管理技巧与实务 4 1 64 48 16 考试 Ⅱ Ⅱ-1 2030002 市场营销技术 4 2 64 32 32 考试 Ⅱ Ⅱ-1 3030001 现代物流基础 4 64 60 4 考试 Ⅲ Ⅲ-1 学期小计 31 11 560 310 250 下期 1070002 道德修养与法律基础(一) 3 48 32 16 考查 Ⅰ Ⅰ-1 1010047 计算机基础 4 2 64 16 48 考试 Ⅰ Ⅰ-1 1030013 实用英语(2) 2 32 32 考试 Ⅰ Ⅰ-1 1070005 形势与政策(2) 1 16 16 考查 Ⅰ Ⅰ-1 1030055 体育(2) 2 2 32 4 28 考查 Ⅰ Ⅰ-1 1020032 经济数学(2) 2 32 30 2 考试 Ⅰ Ⅰ-1 4030001 采购管理 4 1 64 48 16 考试 Ⅳ Ⅳ-1 * 2030003 经济基础实务 4 64 64 考试 Ⅱ Ⅱ-1 2030004 会计实务 4 2 64 32 32 考试 Ⅱ Ⅱ-1 5030001 市场营销模拟软件实训 1 1 20 20 考查 Ⅴ Ⅴ-2 学期小计 27 8 436 274 162 第二学年 上期 6030001 职业生涯规划 2 32 16 16 考查 Ⅵ Ⅵ-1 1070005 形势与政策(3) 1 16 16 考查 Ⅰ Ⅰ-1 1030006 大学语文 2 1 32 16 16 考查 Ⅰ Ⅰ-1 1030056 体育(3) 2 2 32 4 28 考查 Ⅰ Ⅰ-1 2030005 运筹学 4 64 60 4 考试 Ⅱ Ⅱ-1 4030002 采购谈判 4 2 64 32 32 考试 Ⅳ Ⅳ-2 2030006 国际贸易实务 4 2 64 32 32 考试 Ⅱ Ⅱ-1 3030001 专业英语 4 64 60 4 考查 Ⅲ Ⅲ-1 3030002 电子商务技术 2 1 32 20 12 考查 Ⅲ Ⅲ-1 2030007 财务报表分析 4 1 64 48 16 考试 Ⅱ Ⅱ-1 5030002 ERP手工沙盘对抗演练实训 1 1 20 20 考查 Ⅴ Ⅴ-2 学期小计 30 10 484 304 180 下期 6030002 商务礼仪 2 1 32 16 16 考查 Ⅵ Ⅵ-1 4030003 采购合同管理 4 1 64 48 16 考试 Ⅳ Ⅳ-1 3030003 高级物流员 4 64 60 4 考查 Ⅲ Ⅲ-2 √ 3030004 国际货运代理实务 4 2 64 32 32 考试 Ⅲ Ⅲ-1 1070005 形势与政策(4) 1 16 16 考查 Ⅰ Ⅰ-1 4030004 仓储管理实务 4 2 64 32 32 考试 Ⅳ Ⅳ-2 * 1030057 体育(4) 2 2 32 4 28 考查 Ⅰ Ⅰ-1 2030008 生产运作管理 4 64 64 考试 Ⅱ Ⅱ-1 5030003 校外快递实训 1 1 32 32 考查 Ⅴ Ⅴ-2 5030004 模拟招标采购实训 1 1 20 20 考查 Ⅴ Ⅴ-2 学期小计 27 10 452 272 180 第三学年 上期 4030005 采购绩效管理 4 1 64 48 16 考试 Ⅳ Ⅳ-1 6030003 办公自动化 2 1 32 12 20 考查 Ⅵ Ⅵ-1 7030001 物流信息技术 4 2 64 32 32 考查 Ⅵ Ⅵ-2 3030005 供应链管理实务 4 64 60 4 考试 Ⅲ Ⅲ-1 3030006 采购与供应关系管理 4 1 64 48 16 考查 Ⅲ Ⅲ-1 1070005 形势与政策(5) 1 16 16 考查 Ⅰ Ⅰ-1 3030007 物流包装实务 4 1 64 48 16 考试 Ⅲ Ⅲ-2 5030490 就业指导 1 16 16 考查 Ⅰ Ⅰ-1 5030007 毕业论文设计 4 4 考查 Ⅴ Ⅴ-4 5030005 供应链软件实训 1 1 20 20 考查 Ⅴ Ⅴ-2 学期小计 29 11 404 280 124 下学期 5030006 顶岗实习 8 8 360 360 考查 Ⅴ Ⅴ-3 学期小计 8 8 360 360 合 计 140 2616 1360 1256 该专业总学分:152 必修学分: 140 选修学分:12 毕业学分:152 注:Ⅰ-文化理论课;Ⅱ-专业基础课;Ⅲ-专业课;Ⅳ-岗位技能(职业能力)课;Ⅴ-实践性教学;Ⅵ-选修课(Ⅵ-1表示限选、Ⅵ-2表示自选) 模块符号见“(表五)教学培养计划各模块学时学分分配表” 带“*”的课程系嵌入学历教育课程的认证课程 (三)独立设置实践性教学环节进程表(表七) 序号 实践及训练项目 学期 周数 学时 主要内容及要求 地点 考核办法 备注 1 军训与入学教育 1 2 32 帮助新同学正确走好大学生活的第一步,尽快适应新的生活学习环境,稳定专业思想,增强法制、纪律观念,养成良好行为习惯,形成良好的校风和学风,顺利完成由中学生到大学生的角色转变,为学生的成长成才和学院的规范管理打下坚实的基础。 学校 考查 2 市场营销模拟软件实训 1 1 20 培训内容:模拟公司的市场营销环境、市场调研、产品设计、销售渠道;分析公司产品的促销方案。 培训目标:掌握市场调研和营销策划的方法,具备设计调查方案、进行文献研究、调查问卷的设计、撰写策划方案及团体协作能力。 机房 考查 3 ERP手工沙盘对抗演练实训 2 1 20 培训内容:模拟企业CEO等五个岗位操作;企业资源分配规划;原材料采购、产品生产、广告发布、产品销售、财务核算等经营流程。具备一定财务报表制定和分析能力。 实训室 考查 4 校外快递实训 2 2 32 培训内容:配送的模式;配送方式的选择;配送线路规划;分拣作业;订单录入;条形码等。 培训目标:掌握配送方式的选择方式,能设计配送线路;掌握分拣作业的方法,订单录入的方式,条形码的制作 校外实训基地 考查 5 模拟招标采购实训 2 2 20 培训内容:1、采购战略、采购需求确定;2、供应商选择与管理方法;3、采购价格确定、采购谈判、采购合同制订;4、采购质量保证与采购绩效评估等基本理论和方法。 培训目标:熟悉招投标的流程并能制作招投标的文件 实训室 考查 6 供应链软件实训 2 2 32 培训内容:供应链的网络结构,供应链下的采购、生产、库存管理,供应链的成本管理等。 培训目标:掌握供应链网络设计的方式,掌握供应链下采购、生产、库存管理的方法。 实训室 考查 7 顶岗实习 6 16 360 培训内容:到相关工作单位参加实习 培训目标:通过实习培养学生实际的操作能力,实现上岗工作的无缝衔接 校外实训基地 考查 8 毕业论文 5 培训内容:根据毕业论文写作规范的要求完成一篇论文。 培训目标:通过论文写作,让学生三年所学专业知识用于指导实践工作。 考查 注:实践性教学环节包括:见习实习、专业实训、专业实习、课程设计与论文、社会调查与论文、顶岗实习、毕业设计(论文)与答辩等 教学条件配置与要求见表八。 表八 教学条件配置与要求 核心课程 主要设备的配置要求 校外快递实训 校外实训基地 模拟招投标采购实训 实训楼教室一间,电脑一台,打印机一台,谈判桌,谈判椅 供应链软件实训 实训教室一间,供应链软件,电脑,服务器 (四)职业技能认证项目与认证课程对应表(表九) 序号 认证项目名称 认证资质 考证学期 认证课程 1 物流员 国家 第三学期 物流员基础 物流员(四级) 2 助理物流师 国家 第四学期 助理物流师(三级) 物流员基础 (五)教学进程安排表(表十) 周 次 内 学 容 学 年 期 教 学 进 程 安 排 假期 与社会实践 1 2 3 4 5 6 7 8 9 10 11 12 13 14 15 16 17 18 19 20 21 一 1学期 R R R R JA 2学期 SX SX SX SX SJ、JA 二 3学期 SX SX SX SX JA 4学期 SX SX SX SX SX SX SX SX SX SX SJ、JA 三 5学期 B B B B B B B B DG DG DG DG DG DG JA 6学期 DG DG DG DG P 计 划 内 主 要 环 节 统 计 说明:①空格为行课;②JA为假期;③SJ为社会实践;④R为军训与入学教育;⑤SX为专业实训 ⑥S毕业实习;⑦B为毕业设计与论文答辩;⑧ P为毕业教育;⑨DG为顶岗实习。 (六)学期考试和周学时统计表(表十一) 序号 统计项目 第一学期 第二学期 第三学期 第四学期 第五学期 第六学期 1 学期行课周数 16 16 16 16 16 顶岗实习 2 考试课程门数 5 6 4 4 3 3 考查课程门数 4 4 7 6 7 4 学期总学时 480 436 484 452 404 384 5 学期总学分 31 27 30 27 29 15 (七)主要教材目录(表十二)(参考) 课程名称 教材名称 出版社 作者 教材性质 采购管理 采购管理实务 北京交通大学出版社 陈鸿雁 全国高职高专教育精品规划教材 仓储管理实务 仓储与配送管理 复旦大学出版社 何庆彬 现代物流管理系列教材 采购谈判 采购与供应谈判 机械工业出版社 北京中交协物流人力资源培训中心 采购与供应管理职业资格证书考试指定教材 采购法务与合同管理 采购法务与合同管理 机械工业出版社 北京中交协物流人力资源培训中心 采购与供应管理职业资格证书考试指定教材 采购绩效管理 采购绩效管理 机械工业出版社 北京中交协物流人力资源培训中心 采购与供应管理职业资格证书考试指定教材 现代物流基础 现代物流管理 复旦大学出版社 黄中鼎 普通高等教育“十一五”国家级规划教材 注:教材性质主要填高职、职业认证等 七、课程免试与加试 八、考核与重修 (一)考核定为课程期末考试、来期补考。 (二)课程期末考试、补考仍不合格者需申请重修。 九、毕业生质量目标要求 (一)毕业学分要求 (二)职业技术认证证书要求 (三)计算机、英语等级证书要求 (四)符合学籍管理其它规定 合同管理制度 1 范围 本标准规定了龙腾公司合同管理工作的管理机构、职责、合同的授权委托、洽谈、承办、会签、订阅、履行和变更、终止及争议处理和合同管理的处罚、奖励; 本标准适用于龙腾公司项目建设期间的各类合同管理工作,厂内各类合同的管理,厂内所属各具法人资格的部门,参照本标准执行。 2 规范性引用 《中华人民共和国合同法》 《龙腾公司合同管理办法》 3 定义、符号、缩略语 无 4 职责 4.1 总经理:龙腾公司经营管理的法定代表人。负责对厂内各类合同管理工作实行统一领导。以法人代表名义或授权委托他人签订各类合法合同,并对电厂负责。 4.2 工程部:是发电厂建设施工安装等工程合同签订管理部门;负责签订管理基建、安装、人工技术的工程合同。 4.3 经营部:是合同签订管理部门,负责管理设备、材料、物资的订购合同。 4.5 合同管理部门履行以下职责: 4.5.1 建立健全合同管理办法并逐步完善规范; 4.5.2 参与合同的洽谈、起草、审查、签约、变更、解除以及合同的签证、公证、调解、诉讼等活动,全程跟踪和检查合同的履行质量; 4.5.3 审查、登记合同对方单位代表资格及单位资质,包括营业执照、经营范围、技术装备、信誉、越区域经营许可等证件及履约能力(必要时要求对方提供担保),检查合同的履行情况; 4.5.4 保管法人代表授权委托书、合同专用章,并按编号归口使用; 4.5.5 建立合同管理台帐,对合同文本资料进行编号统计管理; 4.5.6 组织对法规、制度的学习和贯彻执行,定期向有关领导和部门报告工作; 4.5.7 在总经理领导下,做好合同管理的其他工作, 4.6 工程技术部:专职合同管理员及材料、燃料供应部兼职合同管理员履行以下职责: 4.6.1 在主任领导下,做好本部门负责的各项合同的管理工作,负责保管“法人授权委托书”; 4.6.2 签订合同时,检查对方的有关证件,对合同文本内容依照法规进行检查,检查合同标的数量、金额、日期、地点、质量要求、安全责任、违约责任是否明确,并提出补充及修改意见。重大问题应及时向有关领导报告,提出解决方案; 4.6.3 对专业对口的合同统一编号、登记、建立台帐,分类整理归档。对合同承办部门提供相关法规咨询和日常协作服务工作; 4.6.4 工程技术部专职合同管理员负责收集整理各类合同,建立合同统计台帐,并负责
展开阅读全文

开通  VIP会员、SVIP会员  优惠大
下载10份以上建议开通VIP会员
下载20份以上建议开通SVIP会员


开通VIP      成为共赢上传

当前位置:首页 > 教育专区 > 其他

移动网页_全站_页脚广告1

关于我们      便捷服务       自信AI       AI导航        抽奖活动

©2010-2026 宁波自信网络信息技术有限公司  版权所有

客服电话:0574-28810668  投诉电话:18658249818

gongan.png浙公网安备33021202000488号   

icp.png浙ICP备2021020529号-1  |  浙B2-20240490  

关注我们 :微信公众号    抖音    微博    LOFTER 

客服