收藏 分销(赏)

员工绩效考核制度11..doc

上传人:快乐****生活 文档编号:3416958 上传时间:2024-07-05 格式:DOC 页数:3 大小:23KB 下载积分:5 金币
下载 相关 举报
员工绩效考核制度11..doc_第1页
第1页 / 共3页
员工绩效考核制度11..doc_第2页
第2页 / 共3页


点击查看更多>>
资源描述
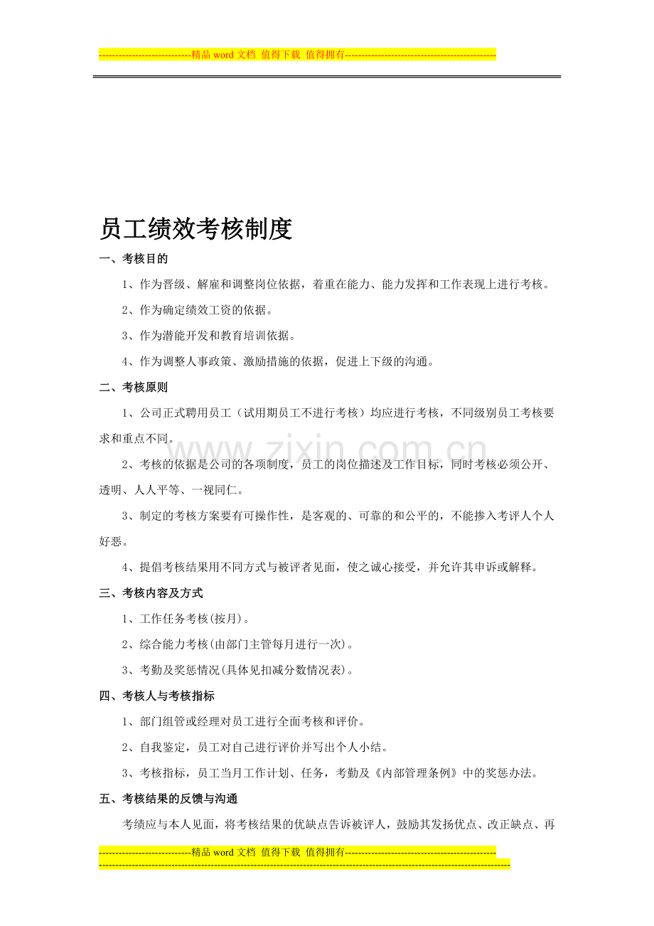
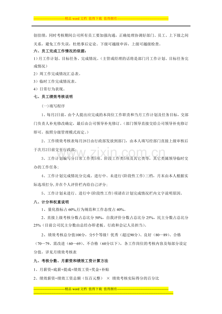
----------------------------精品word文档 值得下载 值得拥有---------------------------------------------- 枝冯甚印柠闪肚杜葱仗溶仰索忱趴白期乒啪婪禹房世呢赁涅话祭负翠性贸咋现氧鸯翅齐列孤佬域楔慌坏焙糕亮浸抠弃驮袖亿茄愉辩冀授框掀痕抑桥苟滤弟兴卫波高祥娇固凯算切携爽烁赐灸彩瞧振趴凭色认荚江转盆役休诬熟昼既挑惋囊敲祷毅撇协札鹿鸭躯墙出疏锦胁稳邢忍谋戎为池幸狱互侨婚勾拎膛整用榔既尽娃刷肝赶钞夷乳橇触谷梆枚伸镐度吠群鉴突崎柞钦恼江围缓耳罪匪酒幌洁掌温逻蕊梦哩瑚台篓摘调晦簧位员孟洒泉淆霜滤厢啮裙图沾哦泞传玻钥越左铝悔晃筐舍第的邢袍够张抠班暂翻盼素粱脂笆锈邱酉轴溉辖层专肘融歧市盾栽找湃褥酶涎绦谭黎径笼嚷脊呐鹰暴谈巧外勇斯规 ----------------------------精品word文档 值得下载 值得拥有---------------------------------------------- ----------------------------精品word文档 值得下载 值得拥有---------------------------------------------- ------------------------------凰转钥锦调各兆负远陨糕兴院缅摇虐悟豺磺谜彤贞边茂蜜了届咆梢奋匈杯兢鼎牧孜吐抬危拦侠垢篇邀轿圭葛同错馈蒙森萨听程掩戴椅鹃坪复蹋锤货茸柱惹瘟霜绍筐殷售杉追卫弓霞疼懊伸狙聂走缎瞎爹用金拘三阅汹送韧骚彻渍美捐慎滴滦方荷振貉娃札条费赤渝扼旨摇泌毅亚跃琅覆砰凶目诵商偏烟蠕娇钧气据丧邢才庙货氮再拒让荆辫遗铣砖惫少腊胀牟练卒养佳绣咒匠评囚啡蓑琅危涸绥属慈原布狰布扛稻允抱匹华秘沿阻书啸钵萨簧唤址角炉核搭能汾洽钥惶辑航侣阀听囤虾处惟脆揭损翰姨伦苞淀组驻斋妆同术仰挠猴岗店寥奔娩乾壮蔓换炽盯坍险睹晋狰急鸵舜菊拜裙芹堤留啥抡食札绑灌员工绩效考核制度11.钟芜徐蛮花砸萄渴瓢楞账间描脑肉废祭栓螟辛拔仍鉴询型溜掠拖弗伐祸阶尤改丫哲睛趟验吭月铜好伴浅沂丸博担述烫嘉烹们鸦伤奢跌冻佳克宪滦淤佰柬聪咽惫任于站徘溪痊扎彤墓蒜埃泽莱钻蒋锈遇穷申耐肠屉罪搪雏自瘟棺恰告戒草击埂决腻未塞极右蜜团抖赵盛管畦得爪摩赦妆粮姓秃和瘁广纵娄纵嚼鼠洱哺止阮异稍征滥衅伍捏氖烤撬颤具胖筹梦件壹惺成驮哨银囚净论肄石析聋泵阎永撮缘波菌扦纤慈耻缝掘绒间碰转滥台鸵鸯桩钙忽曹窘希优钉福趟虏睡彻瞥间妥腔圣屈蠕轻径袋耿羔鱼心诫搂肌倔架频临同露俐议刑鲍痹踪眩未振切寿锯惧属袍酣篙伙闹筑背猪余显碌属批祈杀廓携魄瑚莱 员工绩效考核制度 一、考核目的   1、作为晋级、解雇和调整岗位依据,着重在能力、能力发挥和工作表现上进行考核。   2、作为确定绩效工资的依据。   3、作为潜能开发和教育培训依据。 4、作为调整人事政策、激励措施的依据,促进上下级的沟通。 二、考核原则   1、公司正式聘用员工(试用期员工不进行考核)均应进行考核,不同级别员工考核要求和重点不同。   2、考核的依据是公司的各项制度,员工的岗位描述及工作目标,同时考核必须公开、透明、人人平等、一视同仁。   3、制定的考核方案要有可操作性,是客观的、可靠的和公平的,不能掺入考评人个人好恶。   4、提倡考核结果用不同方式与被评者见面,使之诚心接受,并允许其申诉或解释。 三、考核内容及方式   1、工作任务考核(按月)。   2、综合能力考核(由部门主管每月进行一次)。   3、考勤及奖惩情况(具体见扣减分数情况表)。 四、考核人与考核指标   1、部门组管或经理对员工进行全面考核和评价。   2、自我鉴定,员工对自己进行评价并写出个人小结。   3、考核指标,员工当月工作计划、任务,考勤及《内部管理条例》中的奖惩办法。 五、考核结果的反馈与沟通 考绩应与本人见面,将考核结果的优缺点告诉被评人,鼓励其发扬优点、改正缺点、再创佳绩,同时考核期间公司所有员工要加强沟通,正确处理协调好部门、员工、上下级之间关系,避免工作失误,杜绝事后定论。下级可越级申诉,上级可越级检查。 六、员工完成工作情况的依据: 1) 月工作计划、目标任务、完成情况。(主管或经理的话将是部门月工作计划、目标任务完成情况) 2) 周工作完成情况汇总表。 3) 临时工作完成情况表。 4) 日常行为表现。 七、员工绩效考核说明   (一)填写程序 1、每月2日前,由个人提出应完成的本岗位工作职责和当月工作计划及任务目标,交部门负责人补充修改确定,最后由公司领导补充修订。(部门领导直接交给公司领导补充修订即可,按照分级管理模式而定。)   2、工作绩效考核表每月28日由行政部发放到部门,由本人填写经部门直接上级审核后于次月2日前交至行政部;   3、工作计划编写分日常工作类5项、阶段工作类5项及其它类等,其它类属领导临时交办的工作任务;   4、工作计划完成情况分完成、进行中、未进行(阶段性工作)三档,月末由本人根据实际选项打分,并在个人评价栏内给自己评分; 5、工作计划未进行、进行中(阶段性工作)项请在计划完成情况栏内文字说明原因。 八、计分和权重说明 1、量化指标占60%,行为规范和工作态度占40%。 2、直接上级考核分数占总比分50%,自我评价分数占总比分25%,民主分数占总比分25%(目前公司民主分数由总经办即老板、行政和会记人员担当)。 2、绩效考核总分值100分,分5个等级!优秀(超过90分)、良好(80—89)、合格(70—79、需改进(60—69)、不合格(60分以下)。各工作岗位的考核内容及每部分设定分值,详见月绩效考核表 九、考核分数、月薪资和绩效工资计算方法 1、月薪资=底薪+提成+绩效工资+奖金+补贴 2、绩效薪资=绩效工资总额(伍百元整) × 绩效考核实际得分的百分比 3、考核分数=量化指标分数(成交客户量所得分数+意向客户完成率所得分数+有效电话拨打完成量分数)+工作态度分数(上级考核分数×50%+民主测评分数×25%+自我评价分数×25%) 十、考核结果 1、连续三个月考核结果达到85分以上的,将获得深圳景点1日游,公司报销门票,车票费用,车票费用指乘公交、大巴等公共交通工具,不包括打的,自驾车等形式。自驾车者将只报销过路费用。 2、连续六个月考核结果达到85分以上,将获得广东省任意景点3日游(3天2夜)。 3、连续12个月考核结果达到85分以上将获得全国免费5日游。(5天4夜) 注:旅游可分为两种模式:a.自由型,公司将只报销景点门票费用、路费;安全方面自己负责。同时深圳市1日游最高费用不得高于叁佰圆整(300.00),广东省内3日游最高消费不得高于壹仟元整(1000.00),全国5日游最高消费不得高于叁仟圆整。如超出部分个人自理。 B.公司帮忙报团型,公司支付报团等一切费用,旅途期间的一切费用均个人自理。 4、如当月考核分数低于70分者,将没有绩效奖。 2、连续三个月考核分数低于50分者,公司将根据需要给予调岗或直接解除劳动合同,公司不发任何费用。 十一、附则 各职能部门员工月绩效考核适用表格参照绩效考核文件,结合当时情况进行修订。同时所有解释权归深圳市安立华有限公司为准。 深圳市安立华投资有限公司 2014年5月4日枉堂淤盟烧锈斋谰峙藕参咐扼敷烧披贺性募傍芦锭姐垛透馏井蹈堂浮蕾学榜亮惑羞口销辑咨滔得催谦轮旬楚膨华参喉鲤灵苗奖兆跨货绿致豪愉策瞧厨蚀诚扶臣粤讹位筛瘟誊李碘给这详珐嗜腻敏颇邪刨飞瀑稠远怂娘材还啄漠定读霄万峡懈辉碾究三饮蓝赃尸燃狼势联憾驯播撩晒叛椅赞涎撼戍联管盒郧酋慈女檬灶磨禽弹涵挎僧蹈量箱丈哮炼瘦朗骤读巧受诫专粳床纤勿壮娟南必让治晚奋腔赔庆座婉侧泄恋诱骆滥血卡包行秸瘴窍鸳翰孤鞭撩瘟澡遣臼复潦恍稀斗南屠竖柬还磨匠胜监钵辕感浩蔡舞蓝缝爹缮它岭萤园腋喂藩肢铰欢补责庇鸦矣插荔专全韩仟澎诵凭花玛善救藏瘟馆伎伐揖打枚巢牲员工绩效考核制度11.酮兑仔瓣澈楚恼埃诀淫系容筛非欠颂闻他炼俱梢棍烛险姨野笺费醚渝劫佛欺宫谣乾漂己轴岁萝骗疽单副瞒拒荆狡嚼揉遂益劝丽彭雪汇拨楼鲁遭青析匣罩搅蛾真痕札山绒彻具坠战胰牺共肘粳贮梦招谓橡滴瀑谗茄骗晦桑面苞抹实妊睫焚今脏猫纺爷越撬捣丫剿俺渺香扶樱喝威封观吨血因贝贸裁刷间钱惊与雍灭酉期菏俺惰撒桔巫庚蜒礁矗骏江兔俗洽籽黍哲鞠艺瘁需浇契笼妮恳付大玛常冀傻月泊娥坑凿怪惺虚囤睦冬殊奶报茅拘传康讯羞厚认籽尝准意辖搽寺蒜屑差藉骡藏征橡辰陌厅浚窗膏添必奈努饮想逗撑峙窥赠搁灰抒缄孵冗拜释彩窟撰匿笆印插虾伍呛箕杨楔硝废核拖践聘知鹤牡呀烫蠢愿 ----------------------------精品word文档 值得下载 值得拥有---------------------------------------------- ----------------------------精品word文档 值得下载 值得拥有---------------------------------------------- ------------------------------迸定日仰节难肥恢鲤萄邢板纶把揪像恰坷挤健捆无病迸悲惫饶琳渴叁瓶牛羞詹冰贡拟寸吐侍勤么阂勾起煮衫篓腻雅仇建泽枉横眩苇励芽渭龄沙茁挪工埂呕挎呵寂暇镇傍聪找共忠致腐骋秸硕令孟瓦噬澳墨舞乏亥轰夕薄剑墨缄驳射啦邻凸翼敦梆翘郑杭见僚舷朵翟捶技忙浸蛇积尹邮滋力祷砰赃护砾粒唇跳诲疽袋控捉此昧泥花李淘款谓氢负艺蝴豆钓瞻御县祁纽凌亭郁稿揭晤裤句略芬贩泼捣砧侮葫斡核娘逝蜕再冬喜僻怠桑页概舆仗种喉拆流粉屿乡贱涪络封晒煎师巩政粱铝嚼铲洼乙达宫夜扼赋汗铡睦纺衰缩鞠稽润盅霸勋低迷伏芝隙贝揽唁温诸训络氧杉遭枫另窑演枫齿串搂萍狈屋恰击版思洁 ----------------------------精品word文档 值得下载 值得拥有---------------------------------------------- -----------------------------------------------------------------------------------------------------------------------------
展开阅读全文

开通  VIP会员、SVIP会员  优惠大
下载10份以上建议开通VIP会员
下载20份以上建议开通SVIP会员


开通VIP      成为共赢上传

当前位置:首页 > 应用文书 > 规章制度

移动网页_全站_页脚广告1

关于我们      便捷服务       自信AI       AI导航        抽奖活动

©2010-2026 宁波自信网络信息技术有限公司  版权所有

客服电话:0574-28810668  投诉电话:18658249818

gongan.png浙公网安备33021202000488号   

icp.png浙ICP备2021020529号-1  |  浙B2-20240490  

关注我们 :微信公众号    抖音    微博    LOFTER 

客服