收藏 分销(赏)

耐德能源加气机购销合同1.doc

上传人:w****g 文档编号:3416952 上传时间:2024-07-05 格式:DOC 页数:8 大小:86.50KB 下载积分:6 金币
下载 相关 举报
耐德能源加气机购销合同1.doc_第1页
第1页 / 共8页
耐德能源加气机购销合同1.doc_第2页
第2页 / 共8页


点击查看更多>>
资源描述
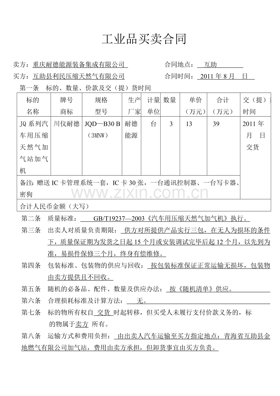
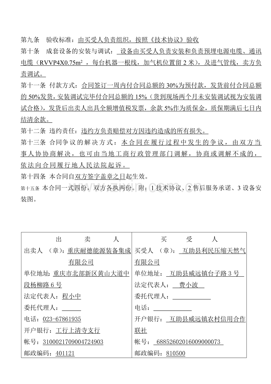
工业品买卖合同 卖方:重庆耐德能源装备集成有限公司 合同地点: 互助 买方:互助县利民压缩天然气有限公司 合同时间: 2011年8月 日 第一条 标的、数量、价款及交(提)货时间 标的 名称 牌号 商标 规格 型号 生产 厂家 计量 单位 数量 单价 (万元) 合计 (万元) 交(提)货 时间 JQ系列汽车用压缩天然气加气站加气机 川仪耐德 JQD—B30 B (3MNW) 耐德 能源 台 3 13 39 2011年 月 日 交货 备注:赠送IC卡管理系统一套,IC卡30张,一台通讯控制器、一台写卡器、一只加密狗 合计人民币金额(大写) 第二条 质量标准: GB/T19237—2003《汽车用压缩天然气加气机》执行。 第三条 出卖人对质量负责期限: 供方对所提供产品实行三包,在无人为损坏的条件下,质量保证期为发货之日起15个月或安装调试完毕后起12个月,以先到为准,易损件保修三个月,终身有偿维修。 第四条 包装标准、包装物的供应与回收: 按包装标准保证正常运输无损坏,包装物由卖方提供且不回收。 第五条 随机的必备品、配件、数量及供应办法: 按《随机清单》供应。 第六条 合理损耗标准及计算方法: 无。 第七条 标的物所有权自 交货 时起转移,但买受人未履行支付价款义务的,标 的物属于卖方 所有。 第八条 运输方式和费用负担: 由出卖人汽车运输至买方指定地点:青海省互助县金地燃气有限公司加气站,费用由卖方承担,但卸货事宜由买方负责。 第九条 验收标准:由买受人负责组织,按照《技术协议》验收 第十条 成套设备的安装与调试: 设备由买受人负责安装和负责预埋电源电缆、通讯电缆(RVVP4X0.75m2 ,每台机器一根线,加气机位置留2米),及进气管线,卖方负责调试。 第十一条 付款方式:合同签订一周内付合同总额的30%为预付款,发货前付合同总额的50%发货,安装调试完毕付合同总额的15%(货到现场两个月未安装调试视为安装调试合格),发货后出卖人出具全额增值税发票,余款5%作为质保金,质保期满后七日内结清余款。 第十二条 违约责任:违约方负责赔偿对方因违约造成的所有损失。 第十三条 合同争议的解决方式:本合同在履行过程中发生的争议,由双方当事人协协商解决,也可由当地工商行政管理部门调解,协商或调解不成的,依法向合同履行地人民法院起诉。 第十四条 本合同自双方签字盖章之日起生效。 第十五条 本合同一式四份,双方各执两份。附:1技术协议、2售后服务承诺、3设备安装图。 出 卖 人 出卖人 (章):重庆耐德能源装备集成有限公司 单位地址:重庆市北部新区黄山大道中段杨柳路6号 法定代表人:程小中 委托代理人: 电话:023-67861935 开户银行:工行上清寺支行 帐号:3100021709004724903 邮政编码:401121 买 受 人 买受人 (章): 互助县利民压缩天然气 有限公司 单位地址: 互助县威远镇台子路3号 法定代表人: 费小波 委托代理人: 电话: 开户银行: 互助县威远镇农村信用合作联社 帐号: 68852602016009000073 邮政编码:810500 技 术 协 议 买受人: 互助县利民压缩天然气有限公司 出卖人: 重庆耐德能源装备集成有限公司 经双方友好协商,就产品买卖合同达成如下协议: 一、 提供产品的内容:1、加气机4台,型号JQDB-30B(3MNW) 2、免费提供一套IC卡管理系统软件,一台通讯控制器,一台写卡器,一只加密狗,30张IC卡。 二、产品配置及参数 1.JQD-B30B(3RNX)型加气机设备主要部件材质、规格及生产厂家﹕ 序号 名称 材质 规格 生产厂家 1 质量流量计 不锈钢 CNG050 美国罗斯蒙特 Motion) 2 高压电磁阀 不锈钢 通径φ8mm ENDURANCE 3 三通球阀 不锈钢 Cv>2.34 SWEAGELOKA 4 二通球阀(应急) 不锈钢 Cv>2.34 美国PARKER 5 压力传感器 不锈钢 0-35mpa,0.5 % 广州森纳士 6 拉断阀 不锈钢 ≤400N,拉断后两端自行密封 国产 7 压力表 不锈钢 0—40Mpa表径63mm 国产 8 加气软管 导静电管 通径φ1Omm、抗天然气腐蚀、承压不小于80.0 Mpa 美国PARKER 9 加气枪头 不锈钢插销式 耐德能源公司 10 加气软管接头 导静电接头 通径φ1Omm、抗天然气腐蚀、承压不小于80.0 Mpa 美国PARKER 11 单向阀 碳钢 通径φ8mm 德国stauff 12 入口(进气)球阀 不锈钢 通径φ8mm 德国stauff 13 过滤器 不锈钢 在线清洗 耐德能源 公司 14 管路接头 冷轧无缝不锈钢管 φ10 耐德能源公司 15 连接卡套 不锈钢 双卡套硬连接 耐德能源公司 16 机型 豪华型 耐德能源 17 键盘 防爆型 耐德能源 二、生产、试验、出厂标准及规范 GB50058国家标准《爆炸和火灾危险环境设计规范》 GB3836国家标准《爆炸性环境用电气设备》 GB/T19237-2003《汽车用压缩天然气加气机》 三、技术参数及性能(加气机) 1、计量精度:±0.5% 2、流量范围:2~30Nm3/min 3、工作压力:20MPa 4、额定工作压力:25MPa 5、设计压力:27.5Mpa 6、耐压强度:37.5MPa 7、环境温度:-30℃~+50℃ 8、防爆等级:ExibdmeⅡAT4 9、工作电源:220V±15% 50Hz±1Hz 10、功率:<200W 11、计量单位:Nm3 12、读数最小分度值:0.01 Nm3 13、单次计数范围:0-9999.99 Nm3元 kg 14、累计计数范围:0-99999999.99 Nm3元 kg 15、单价设置范围:0-99.99 元/m3 16、预置定量范围:1-9999.99 Nm3元 kg 17、拉断力≤400N(20MPa时) 18、加气方式:定量、非定量 20、双面液晶显示屏带加气量、累计加气量、压力、单价、金额显示 21、进气方式:高、中、低压三线 22、加气控制方式:三线顺序控制加气 23、带RS485通讯接口,可与计算机连接。计算机及其连接的通讯线缆由买受人自备。 24、带低流量补偿及误差零点漂移自动置零技术。 管理系统技术说明 为提高CNG加气站的管理水平、减轻人员的劳动强度,我公司于2001年起开始开发加气站管理系统、加气站管理系统及加气站设备监控系统,并成功地在全国多个加气站使用,得到用户好评。 具有完善的用户及员工信息管理功能; 具有完善的操作使用权限管理功能,不同的操作人员具有不同的权限; 可以按不同的条件进行统计和查询,如按车号、按卡号、按班组号、按日期时间、按用户分组等多种条件查询统计,并可打印输出报表; 可以自动进行数据备份,确保数据安全; 可以根据条件生成统计直方图,供相关人员决策参考; 四、 质量保证及售后服务 我公司对生产的设备作如下保证: 1、遵守ISO9001:2000质量保证体系,对所售产品负责。 2、公司保证公司产品能通过国家法定检测机构的检定。 3、我公司对产品实行三包。 4、我公司通过了国家法定机构的如下检测,并获得了相关证件及证明: a、计量器具生产许可证 b、防爆合格证 c、ISO9001:2000质量管理体系认证证书 d、样机试验结果通知书 e、低温、抗电干扰等合格检验报告 f、用户质量反馈证明 售后服务保证: * 买受人购机之日起18个月或安装完毕之日起12个月内(以其中一个日期先到为准,其中易损件三包期为三个月),出卖人对买受人所购产品实行三包,终身维修; * 免费提供维修技术人员至加气站完成合同设备的安装技术指导、现场调试的服务; * 用户的需求随叫随到;如用户有服务需求时做到24小时到现场。 * 免费提供相关资料和技术指导;免费为用户培训维修人员: * 收到汇款24小时内办理配件函购业务,配件按材料成本价结算;三包期内零部件免费提供。 出卖人合同设备在发生质量事故后,买受人应保持现场状况,并在24小时内通知出卖人,出卖人将以最快的方式到达事故现场,根据客观事实承担相应的责任并及时进行服务 五、随机备件及技术资料 1、每台设备随机备件:过滤器芯1件、键盘键膜1块、过滤器胶圈1套、 2、每台设备随机技术资料:安装和使用说明书1本、合格证1份。 六、本技术协议与设备采购合同构成完整的合同,具有同等法律效力。本协议一式四份。 出卖人:重庆耐德能源装备集成 买受人:互助利民压缩天然气 有限公司 有限公司 代表人: 代表人: 时 间:2011年 08月 日 时 间:2011年 08月 日 合同管理制度 1 范围 本标准规定了龙腾公司合同管理工作的管理机构、职责、合同的授权委托、洽谈、承办、会签、订阅、履行和变更、终止及争议处理和合同管理的处罚、奖励; 本标准适用于龙腾公司项目建设期间的各类合同管理工作,厂内各类合同的管理,厂内所属各具法人资格的部门,参照本标准执行。 2 规范性引用 《中华人民共和国合同法》 《龙腾公司合同管理办法》 3 定义、符号、缩略语 无 4 职责 4.1 总经理:龙腾公司经营管理的法定代表人。负责对厂内各类合同管理工作实行统一领导。以法人代表名义或授权委托他人签订各类合法合同,并对电厂负责。 4.2 工程部:是发电厂建设施工安装等工程合同签订管理部门;负责签订管理基建、安装、人工技术的工程合同。 4.3 经营部:是合同签订管理部门,负责管理设备、材料、物资的订购合同。 4.5 合同管理部门履行以下职责: 4.5.1 建立健全合同管理办法并逐步完善规范; 4.5.2 参与合同的洽谈、起草、审查、签约、变更、解除以及合同的签证、公证、调解、诉讼等活动,全程跟踪和检查合同的履行质量; 4.5.3 审查、登记合同对方单位代表资格及单位资质,包括营业执照、经营范围、技术装备、信誉、越区域经营许可等证件及履约能力(必要时要求对方提供担保),检查合同的履行情况; 4.5.4 保管法人代表授权委托书、合同专用章,并按编号归口使用; 4.5.5 建立合同管理台帐,对合同文本资料进行编号统计管理; 4.5.6 组织对法规、制度的学习和贯彻执行,定期向有关领导和部门报告工作; 4.5.7 在总经理领导下,做好合同管理的其他工作, 4.6 工程技术部:专职合同管理员及材料、燃料供应部兼职合同管理员履行以下职责: 4.6.1 在主任领导下,做好本部门负责的各项合同的管理工作,负责保管“法人授权委托书”; 4.6.2 签订合同时,检查对方的有关证件,对合同文本内容依照法规进行检查,检查合同标的数量、金额、日期、地点、质量要求、安全责任、违约责任是否明确,并提出补充及修改意见。重大问题应及时向有关领导报告,提出解决方案; 4.6.3 对专业对口的合同统一编号、登记、建立台帐,分类整理归档。对合同承办部门提供相关法规咨询和日常协作服务工作; 4.6.4 工程技术部专职合同管理员负责收集整理各类合同,建立合同统计台帐,并负责
展开阅读全文

开通  VIP会员、SVIP会员  优惠大
下载10份以上建议开通VIP会员
下载20份以上建议开通SVIP会员


开通VIP      成为共赢上传

当前位置:首页 > 应用文书 > 合同范本

移动网页_全站_页脚广告1

关于我们      便捷服务       自信AI       AI导航        抽奖活动

©2010-2026 宁波自信网络信息技术有限公司  版权所有

客服电话:0574-28810668  投诉电话:18658249818

gongan.png浙公网安备33021202000488号   

icp.png浙ICP备2021020529号-1  |  浙B2-20240490  

关注我们 :微信公众号    抖音    微博    LOFTER 

客服