收藏 分销(赏)

严重精神障碍社会功能缺陷筛选量表.doc

上传人:w****g 文档编号:3158131 上传时间:2024-06-21 格式:DOC 页数:5 大小:43.50KB 下载积分:6 金币
下载 相关 举报
严重精神障碍社会功能缺陷筛选量表.doc_第1页
第1页 / 共5页
严重精神障碍社会功能缺陷筛选量表.doc_第2页
第2页 / 共5页


点击查看更多>>
资源描述
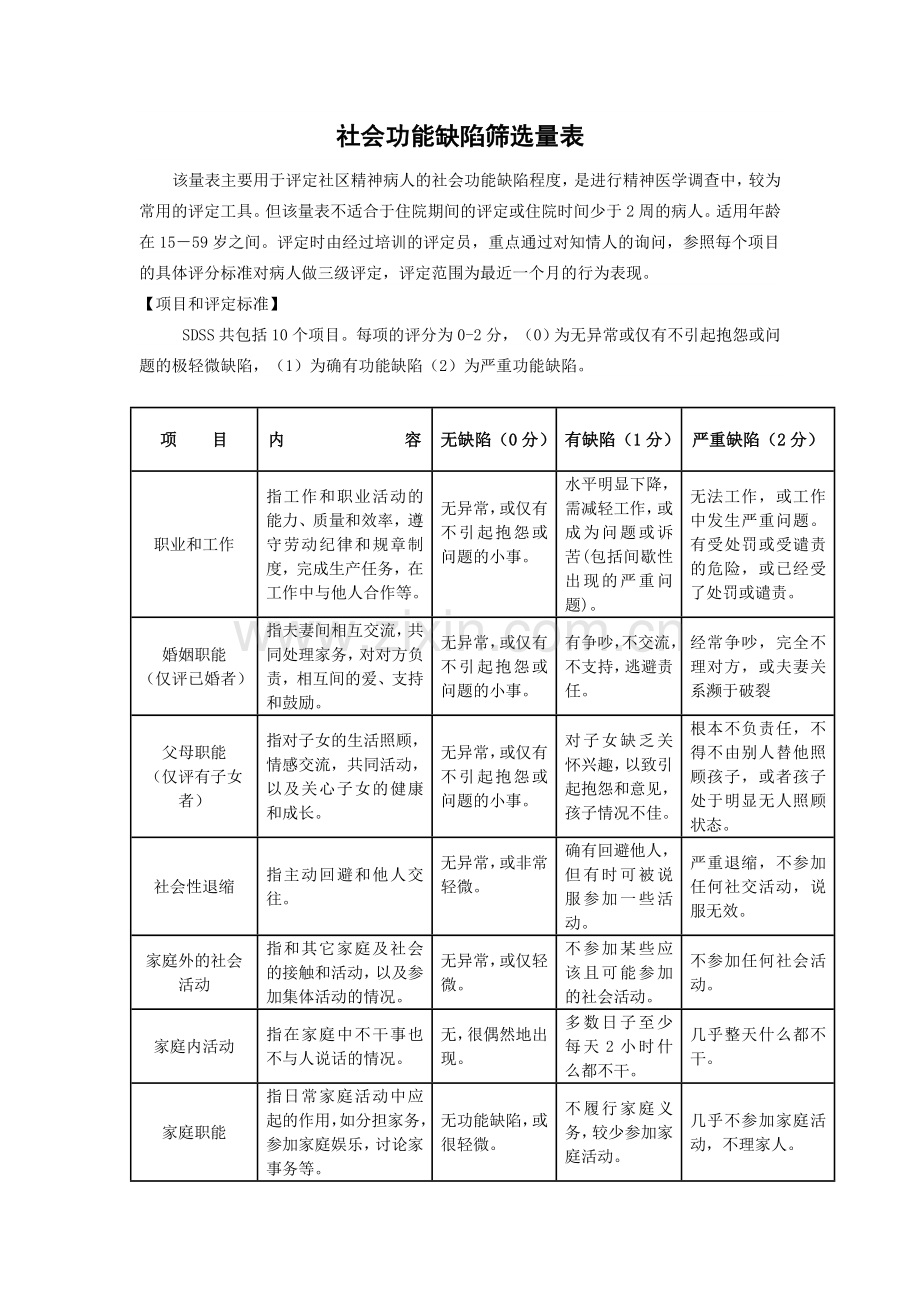
社会功能缺陷筛选量表 该量表主要用于评定社区精神病人的社会功能缺陷程度,是进行精神医学调查中,较为常用的评定工具。但该量表不适合于住院期间的评定或住院时间少于2周的病人。适用年龄在15-59岁之间。评定时由经过培训的评定员,重点通过对知情人的询问,参照每个项目的具体评分标准对病人做三级评定,评定范围为最近一个月的行为表现。 【项目和评定标准】 SDSS共包括10个项目。每项的评分为0-2分,(0)为无异常或仅有不引起抱怨或问题的极轻微缺陷,(1)为确有功能缺陷(2)为严重功能缺陷。 项  目 内       容 无缺陷(0分) 有缺陷(1分) 严重缺陷(2分) 职业和工作 指工作和职业活动的能力、质量和效率,遵守劳动纪律和规章制度,完成生产任务,在工作中与他人合作等。 无异常,或仅有不引起抱怨或问题的小事。 水平明显下降,需减轻工作,或成为问题或诉苦(包括间歇性出现的严重问题)。 无法工作,或工作中发生严重问题。有受处罚或受谴责的危险,或已经受了处罚或谴责。 婚姻职能 (仅评已婚者) 指夫妻间相互交流,共同处理家务,对对方负责,相互间的爱、支持和鼓励。 无异常,或仅有不引起抱怨或问题的小事。 有争吵,不交流,不支持,逃避责任。 经常争吵,完全不理对方,或夫妻关系濒于破裂 父母职能 (仅评有子女者) 指对子女的生活照顾,情感交流,共同活动,以及关心子女的健康和成长。 无异常,或仅有不引起抱怨或问题的小事。 对子女缺乏关怀兴趣,以致引起抱怨和意见,孩子情况不佳。 根本不负责任,不得不由别人替他照顾孩子,或者孩子处于明显无人照顾状态。 社会性退缩 指主动回避和他人交往。 无异常,或非常轻微。 确有回避他人,但有时可被说服参加一些活动。 严重退缩,不参加任何社交活动,说服无效。 家庭外的社会活动 指和其它家庭及社会的接触和活动,以及参加集体活动的情况。 无异常,或仅轻微。 不参加某些应该且可能参加的社会活动。 不参加任何社会活动。 家庭内活动 指在家庭中不干事也不与人说话的情况。 无,很偶然地出现。 多数日子至少每天2小时什么都不干。 几乎整天什么都不干。 家庭职能 指日常家庭活动中应起的作用,如分担家务,参加家庭娱乐,讨论家事务等。 无功能缺陷,或很轻微。 不履行家庭义务,较少参加家庭活动。 几乎不参加家庭活动,不理家人。 项  目 内   容 无缺陷(0分) 有缺陷(1分) 严重缺陷(2分) 个人生活自理 指保持个人身体、衣饰、住处的整洁,大小便习惯,进食等。 无异常,或很轻微。 生活自理差。 生活不能自理,影响自己和他人。 对外界的兴趣和关心 了解和关心单位、周围、当地和全国的重要消息和新闻。 无异常,或很轻微。 不太关心。 完全不闻不问。 责任心和计划性 关心本人及家庭成员的进步,努力完成任务,发展新的兴趣或计划。 无异常,或很轻微。 对进步和未来不关心 完全不关心进步和未来,没有主动性,对未来不考虑。 学习新知识和技能 能主动学习新的知识和技能。 无异常,或很轻微。 不太学习。 完全不能学习。 【评定注意事项】SDSS主要用在社区中生活的精神病人,特别适合于慢性病人,评定的依据重点基于对知情人的询问。评定员以受过训练的专业人员担任。一次询问平均需时5-8分钟。有些受检者若干项目可能不适用,如未婚者的第2 和第3项评定,可记9分,不计入总分,原规定评定时范围为最近一月 。一次评定需5-10分钟。   社会功能评估(SDSS评定)指导手册 指导语(问知情人):“麻烦您,我现在想问几个简单的问题,就是想了解一下某某人(指病人)在家里和工作单位中的一些情况,他(或她)在家庭生活和工作中是不是能够做到他(或她)应该做的事……。下面我按次序询问,请您告诉我,他(或她)在最近一个月(指规定时点前一个月)以来,下面这些方面是否存在问题或困难?” 一、最近一个月内的职业工作情况:是否按常规行事,按时上班,完成生产任务,在工作中与他人合作和一般表现好。 0分:无异常,或仅有不引起抱怨或问题的小事。 1分:确有功能缺陷:水平明显下降,成为问题或诉苦(包括间歇性出现的严重问题)。 2分:严重功能缺陷:有受处罚或受谴责的危险,或已经受了处罚或谴责。 二、(若已婚)最近一个月内的婚姻职能、夫妻关系:相互交往,交换意见,共同处理家务,对对方负责,显露出爱和温情,给对方支持和鼓励。 0分:无异常,或仅有不引起抱怨或问题的小事。 1分;确有功能缺陷:不支持或不交换意见,争吵,逃避对对方应负的责任。 2分:严重的功能缺陷:经常争吵,一肚子怨气,或者完全不理对方。 三、(若是父母)最近一个月内的父母职能:对子女的照顾、喂养、衣着等,带小孩玩,关心学习成绩,关心子女的健康和发育。  0分:无异常,或仅有不引起抱怨或问题的小事。 1分:确有功能缺陷:对子女缺乏关怀兴趣,以致弓I起抱怨和意见,孩子情况不佳。 2分:严重功能缺陷:在几个方面完全不管子女,别人不得不替他照顾孩子,或者孩子处于明显无人照顾状态。 四、最近一个月内的社会性退缩:主动回避与人们见面和交谈,避免跟别人在一起,不和家人或朋友出外参加社交活动。 0分:无异常,或非常轻微。 1分:确有回避他人,但有时可被说服参加一些活动。 2分:严重退缩,不参加任何社交活动,说服无效。 五、最近一个月内家庭以外的社会活动:与其他的家庭或人的接触,村或乡的社会活动,文体小组活动等。 0分:无异常,或仅轻微。 1分:确有不参加某些活动,而在家人或其他人看来他是应该也能够参加的。 2分:无活动,完全回避应参加的活动,因此受到批评。   六、最近一个月内在家中活动过少:白白浪费时间,什么也没有干,睁眼躺在床上,静坐什么也不干,不跟人谈话。 0分:无,很偶然地出现。 1分:大多数日子,每天估计至少有两个小时什么也不干。 2分:几乎整天什么也不干,成了问题,或引起议论。 七、最近一个月内的家庭职能表现:在家庭日常活动中,起通常应起的作用,一起吃饭,分担家务,参加家庭娱乐,看电视或听广播,参加家庭讨论和作出决定,如讨论家庭经济,修理家用物品,搞卫生。 0分:无功能缺陷,或很轻微。 1分:确有功能缺陷:不履行义务,参与家庭活动差。 2分:严重功能缺陷:不理家人,几乎不参加家庭活动,很孤独。 八、最近一个月内对自己的照顾:个人卫生,身体、衣服、头发、大小便习惯、进食,餐桌上的礼貌,保持住处整洁。 0分:无异常,或很轻微。 1分:确有功能缺陷:水平差,以致造成问题或引起抱怨。 2分:严重功能缺陷:影响了别人和自己,引起一大堆抱怨。 九、最近一个月内对外界的兴趣和关心:是否跟得上电视、广播和报上的消息,知道生产任务、当地和全国的重要新闻。 0分:无异常,或很轻微。 1分:不大关心,只偶而有真正关心。 2分:对外界一切完全不闻不问。 十、最近一个月内的责任心和对将来的计划性:对自己和家庭成员的进步是否关心,热心地去完成生产任务,发展新的兴趣或设计。 0分:无异常,或很轻微。 1分:对进步和未来确有不关心,以致引起别人抱怨。 2分:完全不关心和没有主动性,对未来一点也不考虑。 十一、 最近一个月内学习新知识和技能:能主动学习新的知识和技能。 0分:无异常,或很轻微。 1分:不太学习。 2分:完全不能学习。
展开阅读全文

开通  VIP会员、SVIP会员  优惠大
下载10份以上建议开通VIP会员
下载20份以上建议开通SVIP会员


开通VIP      成为共赢上传

当前位置:首页 > 行业资料 > 医学/心理学

移动网页_全站_页脚广告1

关于我们      便捷服务       自信AI       AI导航        抽奖活动

©2010-2026 宁波自信网络信息技术有限公司  版权所有

客服电话:0574-28810668  投诉电话:18658249818

gongan.png浙公网安备33021202000488号   

icp.png浙ICP备2021020529号-1  |  浙B2-20240490  

关注我们 :微信公众号    抖音    微博    LOFTER 

客服