收藏 分销(赏)

二步土及承台土方开挖方案1219剖析.doc

上传人:a199****6536 文档编号:3063476 上传时间:2024-06-14 格式:DOC 页数:19 大小:223.50KB 下载积分:8 金币
下载 相关 举报
二步土及承台土方开挖方案1219剖析.doc_第1页
第1页 / 共19页
二步土及承台土方开挖方案1219剖析.doc_第2页
第2页 / 共19页


点击查看更多>>
资源描述
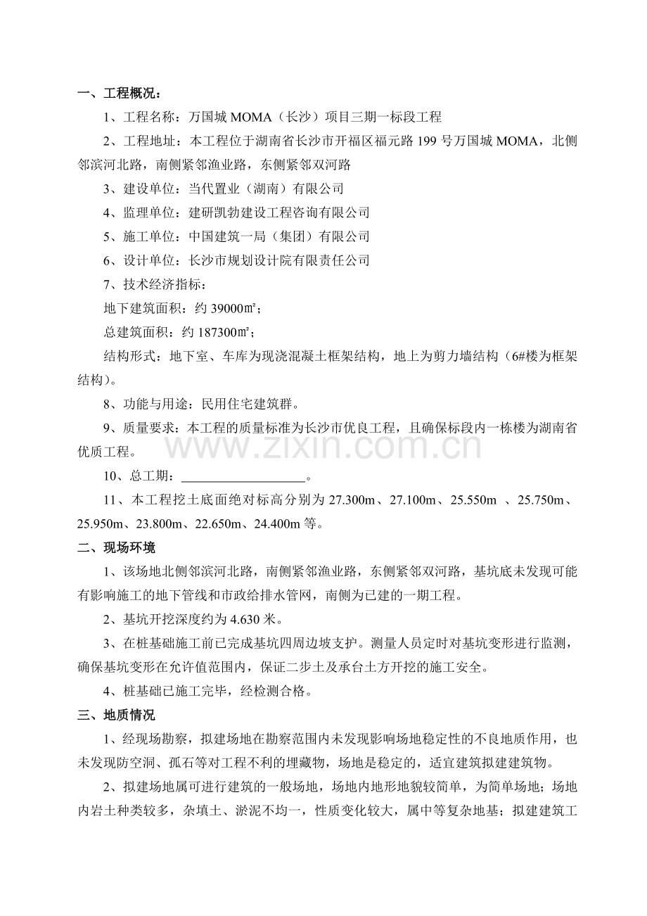
一、工程概况: 1、工程名称:万国城MOMA(长沙)项目三期一标段工程 2、工程地址:本工程位于湖南省长沙市开福区福元路199号万国城MOMA,北侧邻滨河北路,南侧紧邻渔业路,东侧紧邻双河路 3、建设单位:当代置业(湖南)有限公司 4、监理单位:建研凯勃建设工程咨询有限公司 5、施工单位:中国建筑一局(集团)有限公司 6、设计单位:长沙市规划设计院有限责任公司 7、技术经济指标: 地下建筑面积:约39000㎡; 总建筑面积:约187300㎡; 结构形式:地下室、车库为现浇混凝土框架结构,地上为剪力墙结构(6#楼为框架结构)。 8、功能与用途:民用住宅建筑群。 9、质量要求:本工程的质量标准为长沙市优良工程,且确保标段内一栋楼为湖南省优质工程。 10、总工期: 。 11、本工程挖土底面绝对标高分别为27.300m、27.100m、25.550m 、25.750m、25.950m、23.800m、22.650m、24.400m等。 二、现场环境 1、该场地北侧邻滨河北路,南侧紧邻渔业路,东侧紧邻双河路,基坑底未发现可能有影响施工的地下管线和市政给排水管网,南侧为已建的一期工程。 2、基坑开挖深度约为4.630米。 3、在桩基础施工前已完成基坑四周边坡支护。测量人员定时对基坑变形进行监测,确保基坑变形在允许值范围内,保证二步土及承台土方开挖的施工安全。 4、桩基础已施工完毕,经检测合格。 三、地质情况 1、经现场勘察,拟建场地在勘察范围内未发现影响场地稳定性的不良地质作用,也未发现防空洞、孤石等对工程不利的埋藏物,场地是稳定的,适宜建筑拟建建筑物。 2、拟建场地属可进行建筑的一般场地,场地内地形地貌较简单,为简单场地;场地内岩土种类较多,杂填土、淤泥不均一,性质变化较大,属中等复杂地基;拟建建筑工程重要性等级为一~二级。综上所述,本场地沿途工程勘察等级为甲级。 3、地质水文情况:①场地土的类型主要为杂填土、淤泥、粉质黏土、圆砾及第三系泥质粉砂岩等;②地下水类型主要为上层滞水及潜水两种类型。其中:上层滞水初见水位埋深为2.10~5.50m,相当于标高27.08~29.36m;稳定水位埋深1.20~4.70 m,相当于标高28.04~29.80m;潜水主要赋存于圆砾中,初见水位埋深为9.20~14.00m,相当于标高18.83~21.28m;稳定水位埋深为8.00~12.80m,相当于标高19.73~21.87m;③根据招标图纸提供的数据,挖土深度已经处于地下水位以下,本工程需要施工排水。 4、基坑四周的排水沟,排水较通畅,但原有排水沟不能满足需要。 四、施工准备 1、现场准备 (1)场地施工道路通畅,人行通道、车行通道能分离。 (2)基坑边临边防护到位。 (3)根据施工总平面布置图,布置施工机具和材料的堆放场地。 (4)本工程北侧挖出的土方全部外运,土方收纳中心位于开福区新港地区,外运距离约为11Km。 (5)进行施工材料、机具、劳动力的组织准备工作。开工前制定材料进场计划,及时调配进场,并提前进行原材料检验试验工作。 (6)组织人员进行安全生产教育和技术交底。 (7)准备好支护设备及材料,以保护土方开挖后边坡的稳定。 (8)在大门口做好洗车槽和三级泥浆沉淀池以及排水沟,配备高压水枪冲洗驶出施工场地的运输车辆,以满足文明环保施工的要求。 2、技术准备 (1)组织人员进场。在甲方交出场地后立即组织进场,按施工管理架构配备有关人员,建立有施工经验、工作效率高的工地项目班子,确保工程管理质量。 (2)测量放线。根据甲方提供的轴线控制点,采用经纬仪进行复测,经建设单位、监理公司复核后正式进行放线。顺序为:桩基础工程基线复核 →主体结构轴线复核→定出基坑内边线。基坑内边线放出后,必须经技术负责人、质检员复核后才能正式使用。如发现基坑边线与施工图纸有出入,必须请甲方、设计、监理公司解决后才能正式开工。 (3)按施工要求及场地条件配置施工机械,在开工前做好施工机械安装调试工作。 (4)组织现场施工人员学习工程质量、验收规范及作业指导书,进行专业技术培训。 3、机具、人力、材料准备 (1)施工机具见下表: 序号 设备名称 型号规格 单位 数量 1 反铲挖掘机 1.6 m3 台 3 2 反铲挖掘机 0.5 m3 台 8 3 自卸汽车 MAN 辆 40 4 污水泵 台 20 5 水准仪 S3 台 3 6 经纬仪 J2 台 3 7 配电箱 只 6 五、工艺流程: 主楼基坑开挖工艺流程:测量放线→机械开挖土方至底板垫层底标高以上200mm→承台土方开挖→排水工程→人工清底→垫层施工→截桩→承台模板放线→砖胎膜施工→抹灰→防水工程施工; 地下车库基坑开挖工艺流程:测量放线→机械开挖土方至底板垫层底标高以上200mm→承台土方开挖→排水工程→人工清底→垫层施工→截桩→承台模板放线→砖胎膜施工→抹灰→移交地源井施工单位→清理→地源井垫层施工→防水工程施工。 六、土方开挖 基坑开挖方式应根据基坑面积大小、开挖深度和工程环境条件等因素而定。开挖路线见附图: 1、分段开挖 南区:1#、2#、3#、5#、6#及东向地下车库; 2、放线 (1)进行建筑轴线、标高控制点的测放,对永久控制点要进行保护。 (2)本工程开挖过程中采用20台污水泵排水,保证基槽不积水。 (3)土方开挖时,要随时测量开挖深度,与挖土机指挥者做好挖深的沟通,确保基坑每一不同标高位置均达到设计标准,无超挖或挖不到位现象。挖土机挖至基底以上200mm厚标高后,由人工开挖整平至设计高度。 3、开挖作业 土方开挖采用挖机为主、人工为辅的作业方式。挖土机挖土时要有专人指挥,控制好挖深,严禁超深,以免扰动原土结构。 采用分层分段配合开挖。开挖步骤:大挖机开挖二步土至基坑底标高以上200mm→大挖机后退→人工配合小挖机开挖至基坑垫层及承台基础集水坑底标高→挖机后退继续开挖下个作业半径。 首先用1.6m3挖掘机开挖二步土,并预留200mm厚,测量人员在开挖好的位置尽快完成承台基础的放线工作,以便后期承台基础的开挖及人工清土。完成后,挖机后退继续开挖相邻位置土方,步骤同上。 余下的200mm厚土方由人工配合挖机开挖至设计标高并清理整平,随清随由挖机将清好的土方挖走,要求清好后的基坑标高即达到设计要求。挖出的土不得堆放在边坡顶上,需及时运走。 土方开挖时,需对挖机手、挖土工人进行交底,说明工程桩位置、密度及大致埋深情况。挖到桩位置时须小心开挖,不要碰到桩身,先由人工将桩边土剥离开,再根据挖斗宽确定是否由挖机挖除桩间土。 为保证土方顺利开挖、基坑干燥,场地采用明沟排水,于坑周边设集水坑,人工清理成形,土方开挖和基础施工过程中利用抽水泵抽水。待集水坑底面干燥后清理至规定标高,浇筑垫层。 垫层施工完毕后根据放出的设计标高线用切割机将桩头切割,不能用横锤重凿,确保桩身不被破坏,桩面平整。桩头凿除后,检查桩头偏差情况,如有偏差,应会同设计、监理单位商定处理;将桩位偏差检查情况做好记录,并绘制桩位竣工图。 截桩完成后二次清理承台基坑,砌筑砖胎膜并抹灰。 上述步骤完成后将承台基坑移交地源井单位,进行地源热泵系统的施工。 七、排水措施 基坑排水包括地表水处理、边坡排水和基坑中水的处理。 1、地表水处理: 边坡顶已设置300mm高的挡水墙,防止地表水及雨水渗入边坡护壁内。施工前检查坡顶排水沟是否通畅、有无积水、渗漏等问题,若存在问题及时处理,使坡顶积水能及时排入沉淀池,并最终排到场外。并及时清理排水沟内淤泥。 2、边坡排水的处理: 基坑四周在边坡支护时已设有排水沟,但不能满足承台土方开挖排水的需要,需重新施工排水沟,排水沟宽度为300*300mm(如下图所示),边坡排水全部汇入排水沟。 基坑边坡及排水沟示意图 在基坑的四个拐角处及南北侧中间位置设集水井,内抛砾石以防泥浆进入污水泵,用10台潜水泵进行抽水,抽至坑顶排水沟;集水井在承台土方开挖前做好。 3、基坑中水的排出 基坑底层土含水量不大,故基坑中水主要考虑大气降水。基底表面水可通过自然排水排到就近排水沟或集水坑内;电梯井、承台基础等挖土较深部位的集水坑,应及时用污水泵将水抽至排水沟,汇入坑底集水井后集中排至场外。 八、技术措施 1、认真、仔细熟悉图纸,确切了解工程的各项内容、技术质量指标,在此基础上认真做好图纸会审工作,通过会审把图纸中不够明确的部分以及错漏部分明确解决,以免延误工期。 2、进一步编制详细的施工方案,及时编制主要的分项施工作计划,并向各级管理人员、工人传达交底。 3、保证施工工期的关键是设备要完好,施工人员要有吃苦耐劳的精神,才能确保能打硬仗和胜仗。 4、雨水是影响施工进度的一个重要因素。为此,我们特别提出了雨季期施工措施,主要是应做好防排水工作,以保证雨停之后,坑内积水及时排出,不影响后续施工。 5、土方工程是影响工期的一个关键工序,必须合理安排流水施工作业。 6、开挖的平面标高应尽量控制在50mm内。 7、开工前做好各级技术准备工作和技术交底,由技术负责人组织所有施工人员做好必要的班前交底,以保证开挖中的协调、统一,施工技术人员要熟悉图纸,掌握现场各轴线和水准点位置。 8、专人进行测量控制,经常复核边线和标高。 9、操作者换班时,要交接挖深,以确保准确。 10、要经常检查边坡支护情况及周边建筑物沉降情况,做好观测记录,做好基坑内排水工作,确保整个基础施工期间基坑内干燥、无积水。 九、工程质量保证措施 1、基本要求 (1)严格按照公司质量保证的要求开展工作,使质量工作贯穿于各个部门、各个环节、各道工序。 (2)抓好质量预控和质量意识教育。组织施工人员学习施工规范、操作规程和质量检查标准,进行技术交底和质量通病防治教育,使施工人员了解工程概况,掌握工程要领及质量要求,做到人人心中有标准,个个心中求质量。 (3)严把质量关。选用优质的设备,对工程中使用的各种设备把住采购和验收两个关。 (4)坚持三级检查验收制度,严把分项工程验收关。在每个分项或工序施工过程中,认真执行操作班自检、施工员全面检、质量员核验检三道关。 (5) 建立工程质量保证体系和质量管理责任制,做好各级质量交底。 2、施工保证措施 (1)组织技术交底,向班组进行技术操作和质量标准的交底工作; (2)严格按设计图、施工方案和施工规范等组织指导施工; (3)土方开挖前,了解和掌握场地周边的地下情况,避开一切障碍物; (4)基坑开挖后,在48小时内必须完成防护作业; (5)流通场地附近的排水管道,及时排清周边积水;若周边有裂隙,应作必要的填补,严防地表水下渗。 3、质量保证体系 (1)质量保证体系: 实行全面、全员、全过程中的质量管理建立由班组、施工队、项目部组成的三级质量保证体系,定期召开质量分析会,对存在的问题全面分析,找出原因,制定对策,确保质量。施工过程中严格遵守监理程序,服从监理工程师各项指令。 1)加强技术管理:认真贯彻各项目技术管理制度、开工前落实各项人员岗位责任制,做好技术交底,使每个施工人员做到对工程的总体要求明确,对本岗位职责、质量和技术要求有深刻了解。 2)实行项目技术负责人质量负责制,建立完善的质量管理和质量信息网络,项目技术负责领导下的质量管理小组,具有检查、监督、指导各班组、各工序的工作质量和工作成果的权利,并将检查结果上报项目经理部,做为考核班组和个人的依据并与经济收入挂钩。 3)对影响成果质量的关键工序明确责任人,前一道工序对下道工序负责,凡不符合质量标准的前道工序不纠正不得转入下道工序。 4)实行质检员不间断跟班作业制度,严格掌握各工序的质量标准,防患于未然。 5)认真做好各种原始记录施工日记,做到准确、及时、齐全,整理汇总反馈信息,进一步指导施工。 (2) 组织保证措施 1)项目经理为工程质量第一责任人,对质量安全负全责; 2)项目经理部的所有施工人员在项目经理的统一指挥下,分工协作负责督促检查各工种施工质量; 3)应急救援小组由安全总监负责,随时做好应急准备; 4)施工人员组织情况及具体分工如下表: 姓名 职务 主要工作 隋坤 项目经理 主持项目部全面工作 施会全 项目总工 全面负责挖土技术管理工作及方案、相应纠正措施的审批 刘新 生产经理 全面负责挖土现场管理及施工安全管理工作 李江明 物资部经理 物资采购 赵堂印 安全部经理 全面安全管理、组织现场应急救援 武敬雷 质量部经理 现场质量管理 彭丁伟 技术员 全面负责挖土方案落实交底、现场技术管理及指导 方敏 施工员 管理机械施工组、锯桩施工组 陈建 施工员 管理人工挖土、基坑排水施工组 王银 资料员 挖土资料管理 焦龙辉 测量员 测量放线,挖土过程标高轴线管理 薛宝刚 电工工长 现场用电、机械管理 5)整个工程施工,均应在监理工程师的监督下进行。 (3)质量管理组织机构框图 由于土方开挖施工较单一,工种较少,项目部职能管理采用直线制,如下图: 项目经理:隋坤 项目生产经理:刘新 项目总工:施会全 工长:方敏 技术员:彭丁伟 质检员:武敬雷 机械土方施工组 人工挖土施工组 基坑排水施工组 截桩施工组 应急救援小组 材料、设备物资采购组 (4)信息施工及应急措施 本工程在施工工程中,如遇暴雨或台风后应立即对基坑进行监测。施工中一旦发现基坑位移过大等不安全因素时,立即上报监理单位、建设单位,可根据实际情况,采取如下应急措施: 1)对于基坑变形较大的地段,根据实际情况。可采用如下的处理方法: ①于基坑边坡裂缝处采用高压灌浆加砼; ②打入锚杆,及时观测基坑边坡沉降变化; 2)出现较严重问题时,及时用挖机回填上或堆砂袋,先保持基坑稳定,然后再采取有效的加固方案;要首先疏散人员,才进行抢险加固处理。 (5)特殊问题的处理措施 1)土方开挖过程中如发现边坡局部地段有渗漏水,要及时上报确定处理方案,可采用在相应部位施工压密注浆桩的处理措施; 2)土方开挖过程中如发现流砂现象,应及时回填上,先将流砂两边工作面施工完毕;再减半深度开挖,并添堵砂包,然后初喷混凝土;最后将剩余一半深度开挖。 3)边坡局部涌水的处理:迅速用特种止水材料缩小范围,埋管引流,注浆封堵,同时在水泥浆中加入适量水玻璃。 4)位移、沉降过大的处理:集水坑等如因特殊情况出现突涌,应立即用粘土或水泥封压,基坑内相应部位采用堆压砂包的方式反压,待稳定后,进行压密注浆处理,水泥浆中加入水玻璃,在最短的时间内制止突涌的发展。 4、成品保护措施 (1)对定位标准桩、轴线引桩、标准水准点等,挖运土时不得撞碰,并用钢管搭架维护, 防止车辆及人员进出破坏。经常测量和校核期平面位置、水平标高和边坡坡度是否符合设计要求。定位标准桩和标准水准点也应定期复测和检查是否正确。 (2)土方开挖时,应防止临近建筑物或构筑物、道路、管线等发生下沉和变形。必要适应与设计单位或建设单位协商,采取防护措施。 5、变形观测 在基础施工及维护阶段,为了及时掌握边坡变形动态,保证边坡安全稳定和工程顺利进行,需对边坡进行变形监测。 (1)观测点的设置 边坡观测主要对坡顶的水平位移进行观测,采用J2经纬仪。在边坡散水上沿基坑边坡布点每点间距20m。 (2)观测点制作 对于坡顶上的观测点:利用经纬仪将一根Ф22钢筋通过散水插入土中,并用砖砌体做保护,钢筋上作十字标记,涂彩色油漆编号。 观测点的保护:在施工过程中,加强对观测点的保护,不得随意破坏。 (3)观测方法 采用视准线法,即在基坑开挖深度1倍距离外的边坡上口延长线上设置工作基点,并在槽边设置一条视准线,观测点布置在视准线上。用带有刻度的标尺放在观测点上,读取数值。一般用经纬仪正倒镜4次读数取中数,作为一次观测。初始值亦要测2次,以保证无误。 (4)观测周期 在开挖过程中,每天观测一次;如发现位移量较大或有突变时,应在上、下午各观测1次,12h内报业主和监理;混凝土垫层浇注完后视边坡土体变形情况适当延长观测周期。 (5)注意事项 1)各观测点和基准点要严格保护并做明显标记。 2)观测严格按时进行,不许漏测,开挖接近槽底时,观测人员不得离开现场。 3)如发现坡顶位移与当时的基坑开挖深度之比超过下列数值时,应及时汇报以便及时采取措施处理: 砂土为主的边坡 3‰ 粘性土为主的边坡 3‰~5‰ 十、安全措施 1、安全管理体系 建立健全安全生产保证体系,贯彻国家有关安全生产和劳动保护方面的法律、法规,研究项目安全生产工作,发现问题,及时处理解决。逐级签订安全施工合同,使各级明确自己的安全目标,达到全面管理,消除事故隐患,实现安全生产的目的。 安全保证体系 组织保证 制度保证 群众组织 安全生产委员会项目经理 总工程师 安检工程师 加强管理和制定安全生产责任制 安全宣传教育,群众性监督检查。加强技术业务培训、全员监督和群防群治 施工保证 开工前检查 施工过程检查 制定安全生产制度 健全劳动保障制度,监督、检查、组织参与事故调查、分析,筑起安全生产防线。 建立组织保证制度、做好安全思想教育工作 竣工检查 实现目标:杜绝因公造成的人员伤亡事故,严防各类安全事故的发生,达到“四无”工地。 四无:无人身伤亡事故、无行车险以上事故、无交通责任事故、无重大火灾事故。 2、安全管理组织架构 安全管理组织机构框图 项目安全生产领导机构 组长:隋坤 副组长:施会全、刘新 各作业队安全 生产领导小组 班组长、兼职安全员 操作人员自检、互检、交检 3、安全管理制度 (1)坚持预防为主的原则,防患于未然,现场成立安全生产领导小组。设专职安全员,建立安全生产管理网络,经常检查督促安全生产,每周两次安全例会,强化安全意识,落实安全措施,做到人人关心生产重视安全。 (2)进入现场施工人员均必须穿戴劳保用品,配戴安全帽,遵守建筑安全操作规程和有关规定,各安全口挂设警示牌。 (3)所有机械操作人员均应有操作合格证,设备要经常检查,不可带病运转使用。挖土机作业时要有专人指挥,铲下及回转半径内严禁站人。 (4)现场24小时有专职电工值班,电器设备均要安装漏电保护器。 (5)现场需设置消防器材,并设专人保管、使用。 (6)电焊工作时,要有绝缘手套及遵守电焊操作规程。 (7)基坑周边设置护栏,夜间应有指示灯,以防行人掉入坑内;禁止向坑内扔、倒杂物,抛掷工具等。 (8)严禁坑边大量堆载,基坑边严格按支护要求控制荷载,以免导致支护结构发生变形甚至破坏,排水沟内的水倒灌入基坑内,影响基坑安全和基坑地下室的构筑施工。 (9)加强安全监控措施,必要时采取相应的应急措施,加以补救,从而确保基坑和周边建筑的安全。 4、安全技术措施 (1)开工前全面调查地下、地上障碍物和管线情况,进行具体位置交底,对暂未处理的要树立明显标志。 (2)根据本工程场地、机械施工、配合工种多的特点,制定安全措施,建立安全责任制并定期开展安全活动。 (3)各种机械,各工种要遵守各自的安全操作规程。注意相互间的安全距离,施工机械不得撞击排水管、测量基点等。 (4)机械挖土现场出入口要设安全岗,配备专人指挥车辆,汽车司机要遵守交通法规和有关规定,按指定路线行驶,按指定地点卸土。 (5) 要遵守本地区,本工地安全、保卫、消防、市容、环卫、交通等管理规定。要加强工人的管理教育,工人要有“三证”,做到合法用工,上岗前要进行安全交底和安全教育。 5、职工安全生产管理措施 (l)建立健全安全机构,配备安全管理人员。公司、项目部二级分别设立安全管理委员会、安全领导小组、安全管理小组,设置公司安全监督部、项目施工安全组作业专职管理部门,各级都配备足够的符合要求的安全管理人员。实行专管与群管相结合的管理体系,横向到边,纵向到底,形成管理网络。 (2)建立以安全生产责任制为核心的各项安全管理制度。主要包括各级各类人员的安全生产责任制、安全生产目标管理制度、安全检查制度、安全教育制度、安全技术措施计划制度、安全交底制度、特种作业人员管理制度、安全验收制度、班组安全活动制度、事故报告与调查处理制度、安全奖罚制度等。安全生产责任目标层层分解,落实到人,严格考核结果与经济挂钩。 (3)强化安全教育,加强人员管理。加强现场管理人员的安全意识,使每一个管理人员做到关心安全并在实际的管理工作中坚持做到安全第一,认真履行职责、严格执行三级安全教育和安全交底制度,未经教育和交底的人员不准上岗作业。坚持经常性教育,教育职工由“要我安全’变为“我要安全”。特种作业人员必须持有效操作证上岗。严格人员管理,规范用工,严肃查处违章操作和违反劳动纪律的行为,使员工做到不伤害自己、不伤害他人、不被他人伤害。 (4)严格监督检查,消除事故隐患。公司每季度定期检查,平时抽查;项目部每月定期检查,平时抽查;项目经理和安全员坚持每日安全巡视,对检查发现的事故隐患,定人、定期进行处理。 (5)对全体施工员工进行安全教育,牢固树立“生产必须安全,安全为了生产”及“安全第一、预防为主”的思想。 (6)安全员必须经常在现场检查监督,施工人员必须服从安全员的管理。经常开展安全活动,杜绝各种事故发生。 (7)进入现场必须戴安全帽,禁止赤脚及穿拖鞋。 (8)做好设备保养,防护设备安全可靠,机械运转正常。 (9)电器系统必须保持干燥,装好漏电开关,定期检修。经常检查电线、电路情况,如发现线路老化、破损等应及时更换。 十一、施工用电保证措施 1、电源 本工地的用电由变压配电柜、配电房三相五线380V/220V供电,用电线路从东面向西面敷设,保证线路的相对稳定,电器设备严格按《施工现场临时用电安全技术规范》要求,采用具有重复接地的专用保护零线的线制,并配合运用相应规格的漏电保护开关。 2、施工用电安全措施 (1)现场电工必须严格遵守操作规程、安全规程,维修电器设备时应断开电源,并在开关手柄上挂“设备检修,严禁合闸”的标志牌方能工作,严禁电器设备带病运行。 (2)一切用电设备必须按一机一闸一漏电开关挖制成保护及台用设备。 (3)用电线路必须采取二级保护措施,漏电开关要求,第一级60mA/0.2S;第二级 30mA/0.1S。手持电动工具必须安装独立的漏电开关保护。 (4)运行中漏电开关发生跳闸,必须先查明原因,才能重新全闸送电,发现漏电开关失灵或损坏必须立即交换。 (5)漏电开关每周全面检查一次,严禁在漏电开关撤出或失灵状态下强行运行。户外配电箱的设计必须使用铁箱,其机体金属外壳必须保护接零,要满足防漏电、防触电的要求,并作好防雨、防晒措施。熔丝的选择应按电器线路的额定电压计算电流,使用场合及动作选择配合等因素。 十二、雨季施工措施 本工程在基坑土方开挖施工时跨越雨季期,且工程所在地理位置气候以雨季为主,开工前应做好雨季施工的准备工作。 1、雨季施工准备 (1)防雨前期准备 1)施工期间密切注意天气预报,暴风雨来临前,做好相应防护及加固措施。 2)配备足够的雨季防雨防潮材料和设备,包括潜水泵、塑料薄膜、彩条布、雨衣、雨鞋等。 (2)现场排水系统 1)保持场区良好的排水系统。场区总排水按甲方指定的排水去向沿场区四周设置排水渠。 2)在生活区、钢筋加工场、周转料具堆场、仓库、机棚以及大型机械基础周边设置排水沟,疏通排水沟道,准备好排水机具,防止雨水淹泡地基。 3)现场运输道路应做好路基,压密实,土方运输道路可以铺100mm厚粒石石粉。保证雨后通行不陷。道路两旁要做好排水沟,排水沟与总排水渠相通,并向排水方向找坡。 2、雨季施工措施 (1)边坑防护 1)雨季施工要重点作好边坑防护工作,边坡失稳而发生塌方事故是工程常见问题,必须安排专人对边坡进行巡视。 2)严禁下雨时在坡下作业,发现险情应及时对边坡进行加固处理。 (2)施工机械防护 1)雨季必须作好机电设备的防雨、防潮、防淹、防霉烂、防锈蚀、防漏电、防雷击等项措施。 2)施工现场的移动机电设备(如打夯机、锯桩机等)用完后应放回工地库房或加以遮盖防雨,不得露天淋雨,不得在坑内或地势低洼处,以防止雨水浸泡、淹没。 3)机电设备的安装、电气线路的架设,必须严格按照有关规定执行;施工用的电气开关要有防雨防潮措施,使用的电动工具应采取双保险装置,即漏电保护装置和操作者使用的防触电保护用具,同时还应检查电线的绝缘层是否老化、破损、漏电、电线接头是否完好。 4)照明电线不得浸泡在水中,也不得拴在钢筋、钢管等金属导电体上,要防止电线被踩、压、挤坏,以免发生触电伤亡事故。 (3)施工应对措施 1)做好现场的排水工作。严禁周围地表水倒灌流入基坑,在边坡外设置排水沟,并保持畅通,不使雨水汇集基坑内,使场内的不积水。保证在雨季流水畅通,保持施工区域无积水; 2)如遇雷阵雨,应暂时停止施工,对边坡及重要部位用彩条布覆盖,调集水泵及时抽排积水,保证现场排水顺畅。 3)施工现场安排专人(必须要求项目部管理人员)值班,对人员、设备、边坡进行巡查,防止雷击、失稳等事故发生。 十三、夜间施工措施 施工过程中做出好夜间施工的准备,如照明等。夜间施工期间,现场必须有管理人员值班、电工值班,并对施工人员对安全问题的交底,随时巡视工地的施工安全。 十四、施工机械安全保证措施 1、各种机械要由专人负责维修、保养、并经常对机械运行的关键部位进行检查,预防机械故障及机械伤人。 2、机械安装基础必须平衡、牢固、机体的锚固,支撑措施齐全,固定机械不得用临时支撑,高大机械在多风季节必须设缆风绳。 3、各种机械视其工作性质,机械性能的不同搭设防尘、防雨、防砸或防噪音工作罩,机械设备附近设标志牌子。 4、施工运输系统是机械伤害多发点,主要注意事项如下: (1)提对装置的防边卷、防超速、超负荷或失压保护,变速器设置必须齐全有效。 (2)垂直运输,水平运输设备不可人料混装。 (3)车辆服从指挥,信号要齐全,不得超速,过岔口、退障碍时,减速鸣笛。制动器齐全功能良好。 (4)小范围内机械与机械、机械与人同时工作时应协调配合,互相保持一定距离。 十五、应急措施方案 1、土方开挖前应准备好应急救援用的砂袋、锚杆、木桩、挖土机、手推车、自卸汽车、铲、急救箱、担架、灭火器等 2、基坑开挖施工中,必须注意监测,除了第三方监测外,项目部也要加强监测的频率(早上开始挖土前、下午停止挖土后各一次),发现位移、沉降有异常情况,必须分析情况,采取应急措施。 3、位移与沉降速率及累计值偏大时,应分析、研究监测报告,打入锚杆,坡角加固等应急措施;并及时召集相关单位,确定处理方案。 4、如发现坑底变形较大,应及时通知甲方采取相应的补救措施,并及时停止施工,所有基坑底施工人员及时撤离。 5、土方开挖时甲方向有专职测量人员加强观测,并与土方施工人员密切配合,如遇局部变形较大等紧急情况,及时局部回填土反压,稳定基坑; 6、现场实行值班制,土方开挖阶段,准备好抢险队伍。 7、施工现场若发生基坑垮塌事故后,按照事故救援的一般程序开展救援工作,并根据此类事故的特点,应按以下救援方法和措施开展救援。 (1)当事故发生后,现场主要负责人及救援领导小组人员必须迅速赶到出事点并立即开展工作,同时将事故情况报告上级领导。 (2)迅速了解事故并判断事故性质: 1)有无人员被埋; 2)有无垮塌继续扩大的趋势; 3)垮塌对周边建筑物有无危害。 根据情况分析立即制定救持和排险方案。 (3)对无人员伤亡和对建筑物无影响的垮塌,救援的目的主要是防止垮塌进一步发生。救援领导小组应立即会同有关技术人员制定预防措施和排险措施并组织实施。 (4)若因垮塌造成人员伤亡,应同时采取两个方面的措施:一方面立即扒土,抢救伤员并密切注意伤员情况,防止二次受伤;另一方面对伤员上部土体,应采取临时支撑措施。必须对有继续垮塌危险的部位采取清除、支撑或开挖等措施排除危险,防止因二次垮塌伤及抢救者或加重事故后果。然后采取人工加机械作业相结合的方法去除埋压物,救出被埋人员。通常,如发生此类事故,施工现场难以迅速组织救援力量和救援设备,在此种情况下,应迅速向“119”求救。 (5)如果垮塌事故如对周边建筑物的安全有危害,首先应疏散建筑物内的人员,在危险区域设备警戒线,然后组织技术人员制定并实施防止房屋垮塌的技术措施。如对疏散建筑物内的居民有阻力,应请辖区政府和派出所出面协调。在建筑物的危险未排除前,对疏散出的居民应作出临时安顿。 8、紧急联络电话及联络员 (1)报警电话:110 (2)急救电话:120 十六、文明施工要求和措施 1、现场文明施工要求 (1)施工现场实行封闭管理,工地进出口设置施工标识牌,标志要鲜明醒目。 (2)排水沟应经过沉淀地处理后方对排入市政管网。 (3)场内布置整齐:1)各类周转材料、构配件分类堆放整齐;2)机械设备安放整齐。 (4)现场保持干净:1)操作地点周围整洁干净;2)临设工程室内外干净。 (5)“三清”:工完场地清、活完脚下清、当日作业当日清 (6)“四不见”:1)不见零散建筑材料、构件、工具等;2)不见杂物、烟头纸堆;3)不见剩灰浆、刨花、废铅丝短管等;4)不见电线随地走。 (7) 实行场地卫生片区包干制度,明确确定施工现场各区域的卫生负责人。 (8)食堂必须办卫生许可证,并应符合卫生标准,生、熟食操作应分开,熟食操作时应有防蝇罩,禁止使用非食用塑料制品作熟食容器,炊事和茶水工需持有效的上岗证明,食堂工作人员应按期到医院进行健康检查。 (9)现场卫生间必须设良好的冲水设备,同时设简易化粪池,加盖并定期清洁。每日派专人负责清洁卫生。 (10)污水要经过处理才能排放。场地内设沉淀他和冲洗池,并做到: 1)所有的生活污水必须分别处理后方能经排水渠排入市政排水网. 2)施工中产生的泥浆必须经过沉淀后才能排入市政排水网,泥浆和淤泥要使用封闭的专用车辆进行运输。 (11)工人集体宿舍床铺全部用铁床搭设,并作适当分隔。宿舍内通道应留有足够宽度,以满足消防疏散要求。 (12)工地现场各处按要求放置足够的消防设施。 2、文明施工管理措施 (1)项目部成立以项日经理为组长的施工现场安全文明组,施工现场领导小组负责文明施工目标。 (2) 合理布置办公场地。项目部各职能部门均分别安排适宜大小的办公室,及时张贴上墙标语、图表、章程、制度等,为文明施工提供舒适的工作环境。 (3)在工地出入口设置清洗槽;清洁驶出工地车辆。 (4) 施工现场经常喷水防止扬尘;堆土场地合理规划,精心组织施工,采取压实,覆盖等预防措施。 (5)严禁施工污水乱排污染道路及淹没市政设施。 (6)施工围蔽栏上设立施工警示牌,夜间挂红灯,设专人值班。 (7)加强沿线地上、地下管线及公用设施的保护,开挖管段设置护栏,有明显的警示标志。 (8)及时修复因施工遭到破坏的施工道路,确保行车畅通、安全。 (9)做好施工现场的宣传工作。 (10)在施工范围的显眼位置设文明施工标牌,标明工地施工负责人和投诉电话,接受群众监督。 (11) 妥善处理生活、生产废水,不随意排放。通过设置污水处理场处理生产、生活污水,达标后再进行排放;经理部、各作业队、分工点均设垃圾集中站,生活垃圾集中后运到指定地点处理等措施,确保不对周围环境造成污染。 (13)采用施工段围蔽、尽早完成施工范围内的排水系统,防止施工过程中的环境污染和水上流失。
展开阅读全文

开通  VIP会员、SVIP会员  优惠大
下载10份以上建议开通VIP会员
下载20份以上建议开通SVIP会员


开通VIP      成为共赢上传

当前位置:首页 > 环境建筑 > 其他

移动网页_全站_页脚广告1

关于我们      便捷服务       自信AI       AI导航        抽奖活动

©2010-2025 宁波自信网络信息技术有限公司  版权所有

客服电话:0574-28810668  投诉电话:18658249818

gongan.png浙公网安备33021202000488号   

icp.png浙ICP备2021020529号-1  |  浙B2-20240490  

关注我们 :微信公众号    抖音    微博    LOFTER 

客服