收藏 分销(赏)

司机班绩效奖金管理办法.doc

上传人:人****来 文档编号:2931590 上传时间:2024-06-11 格式:DOC 页数:3 大小:33KB 下载积分:5 金币
下载 相关 举报
司机班绩效奖金管理办法.doc_第1页
第1页 / 共3页
司机班绩效奖金管理办法.doc_第2页
第2页 / 共3页


点击查看更多>>
资源描述
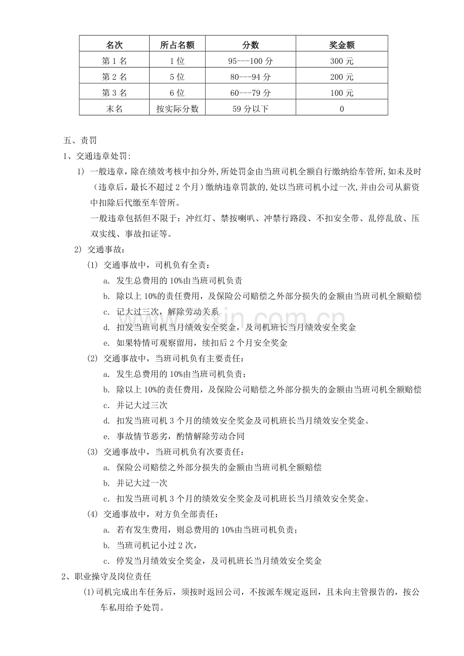
司机班绩效考核管理办法 为强化司机班的安全管理,防范事故于未然,坚持以思想教育为主,行政、经济手段为辅,奖惩与个人利益挂钩的原则,不断激励司机努力工作,提高专业技能,确保车辆、司机行车安全,特制定司机班绩效考核办法。 一、 司机必须严格遵守交通规则,认真负责对待工作。 二、 公司制定司机月绩效考核,根据考核发放奖金0元—300元/月:鼓励司机安全行车,避免交通事故;激励司机努力工作,不断提高专业技能,爱护车辆,工作认真负责。 三、 班长安排司机驾驶固定对应车辆,未经班长核准,不能随意驾驶其他车辆 四、 绩效考核(奖励): 1、项目的考核明细见月考核表,月绩效考核明细与员工规章管理制度同时使用。 2、在月绩效考核中,如未能达标则进行扣分,可累计扣分,最多至扣完为止。 3、每月12日前完成上月的考核,绩效奖金与薪资一同发放(节假日顺延) 4、通过试用期之司机参加考核 (一)、班长的考核,根据以下3个大项目进行考核: 1)考核3个项目 对应比例 司机班长 月度绩效考核表 55% 司机班的综合平均成绩 25% 司机班出车异常、“客户”投诉 20% a) 0异常、0投诉,得20% b) 每发生1件异常或投诉案扣10分,超过5件/月,本月绩效为0 2) 考核分数及对应奖金: 95---100分:400元 94---90分:300元 89---80分: 200元 79---70分:100元 69分以下无奖金 (二)、司机考核(满分100分) (1) 司机班长在日常工作中从以下5个大项目,对司机进行考核,占比70% 1) 交通规则、公司规章制度 25分 2) 出勤、待岗待工、服从性 20分 3) 服务态度,工作责任心 20分 4) 专业知识、技能 20分 5) 整洁、卫生、电话 15分 (2) 每月各部门的车辆 5S检查得分,占比30% (3) 考核分数及对应奖金: 名次 所占名额 分数 奖金额 第1名 1位 95---100分 300元 第2名 5位 80---94分 200元 第3名 6位 60---79分 100元 末名 按实际分数 59分以下 0 五、责罚 1、交通违章处罚: 1) 一般违章,除在绩效考核中扣分外,所处罚金由当班司机全额自行缴纳给车管所,如未及时(违章后,最长不超过2个月)缴纳违章罚款的,处以当班司机小过一次,并由公司从薪资中扣除后代缴至车管所。 一般违章包括但不限于:冲红灯、禁按喇叭、冲禁行路段、不扣安全带、乱停乱放、压双实线、事故扣证等。 2) 交通事故: (1) 交通事故中,司机负有全责: a. 发生总费用的10%由当班司机负责 b. 除以上10%的责任费用,及保险公司赔偿之外部分损失的金额由当班司机全额赔偿 c. 记大过三次,解除劳动关系 d. 扣发当班司机当月绩效安全奖金,及司机班长当月绩效安全奖金 e. 如果特情可观察留用,续扣后2个月安全奖金 (2) 交通事故中,当班司机负有主要责任: a. 发生总费用的10%由当班司机负责; b. 除以上10%的责任费用,及保险公司赔偿之外部分损失的金额由当班司机全额赔偿c. 并记大过三次 d. 扣发当班司机3个月的绩效安全奖金及司机班长当月绩效安全奖金。 e. 事故情节恶劣,酌情解除劳动合同 (3) 交通事故中,当班司机负有次要责任: a. 保险公司赔偿之外部分损失的金额由当班司机全额赔偿 b. 并记大过一次 c. 扣发当班司机3个月的绩效安全奖金及司机班长当月绩效安全奖金。 (4) 交通事故中,对方负全部责任: a. 若有发生费用,则总费用的10%由当班司机负责; b. 当班司机记小过2次, c. 停发当月绩效安全奖金,及司机班长当月绩效安全奖金 2、职业操守及岗位责任 (1) 司机完成出车任务后,须按时返回公司,不按派车规定返回,且未向主管报告的,按公车私用给予处罚。 (2) 司机不得公车私用、搭载其他未派车人员、无关人员、或将车辆交由他人驾驶,如有违反规定,记大过一次,并处当班司机500元罚款(从当月薪资中扣除),停发当月绩效安全奖金。 (3) 如公车私用过程中造成车辆损坏、被扣、被罚、被盗或发生交通事故的,全部责任及损失由当事司机全部负责,并处当事司机大过三次且解除劳动合同;并公司可追究其法律责任。 (4) 司机出车前应对车辆进行安全检查,如未检查造成车辆故障被疏忽,车辆有损坏的或被有关部门罚款的,维修费用及所处罚款由当班司机全额承担,并停发当月绩效安全奖金。 (5) 工作中应服从上级主管的工作安排,配合急单调派及白夜班、加班调配,如当班司机有不配合安排或推诿、拖延的给予小过处分;因送错货物、单据丢失等造成投诉的给予小过处分 (6)司机班长负责所有车辆的年审,年检工作的提报。提报时间必须在年审、年检到期前一个月提出。如未按时提报,造成公司车辆未及时参加年审、年检而被有关部门罚款的,司机班长停发当月绩效奖。 3、装有GPS的车辆,全天候保持在线状态,司机及他人不能随意碰触GPS设备(包括线路等); 若发现GPS掉线是人为造成,记当班司机大过一次,如损坏,责任人照价赔偿。 故意损坏GPS设备,经查实,责任人全额赔偿,并记大过二次。 4、司机应爱护车辆卫生的内外环境,由司机班长定出车辆对应责任人; 责任人负责车辆日常保养及清洁,由班长每日检查;拒不改正者,记警告1次。 每周六,由各部门5S检查代表进行5S检查。 5、司机的绩效考核,还将作为是否适任岗位的参考: (1) 如连续2个月绩效考核在60分以下,即表示该司机不适任司机岗位, 公司将予以辞退. (2) 如连续2个月绩效考核在60-69分, 公司将给予该司机1个月的观察期,如1个月后,仍无进步,则表示该司机不适任司机岗位, 公司将予以辞退. 本考核管理办法与《员工管理规章制度》同时使用,相关规定雷同,依此为准。 此管理办法2015年5月修订,自2015年05月05日起正式执行。 管理部 2015/05/04
展开阅读全文

开通  VIP会员、SVIP会员  优惠大
下载10份以上建议开通VIP会员
下载20份以上建议开通SVIP会员


开通VIP      成为共赢上传

当前位置:首页 > 管理财经 > 绩效管理

移动网页_全站_页脚广告1

关于我们      便捷服务       自信AI       AI导航        抽奖活动

©2010-2025 宁波自信网络信息技术有限公司  版权所有

客服电话:0574-28810668  投诉电话:18658249818

gongan.png浙公网安备33021202000488号   

icp.png浙ICP备2021020529号-1  |  浙B2-20240490  

关注我们 :微信公众号    抖音    微博    LOFTER 

客服